A
Analog Devices Inc./Maxim Integrated
| Series | Category | # Parts | Status | Description |
|---|---|---|---|---|
| Part | Spec A | Spec B | Spec C | Spec D | Description |
|---|---|---|---|---|---|
| Series | Category | # Parts | Status | Description |
|---|---|---|---|---|
| Part | Spec A | Spec B | Spec C | Spec D | Description |
|---|---|---|---|---|---|
| Part | Category | Description |
|---|---|---|
Analog Devices Inc./Maxim Integrated LTC1879EGN#TRUnknown | Integrated Circuits (ICs) | IC REG BUCK ADJ 1.2A 16SSOP |
Analog Devices Inc./Maxim Integrated LTC2208CUP#TRUnknown | Integrated Circuits (ICs) | IC ADC 16BIT 130MSPS 64-QFN |
Analog Devices Inc./Maxim Integrated ADP2108ACBZ-1.1-R7Obsolete | Integrated Circuits (ICs) | IC REG BUCK 1.1V 600MA 5WLCSP |
Analog Devices Inc./Maxim Integrated EV1HMC832ALP6GObsolete | Development Boards Kits Programmers | EVAL BOARD FOR HMC832ALP6GE |
Analog Devices Inc./Maxim Integrated LTC488ISWUnknown | Integrated Circuits (ICs) | IC LINE RCVR RS485 QUAD 16-SOIC |
Analog Devices Inc./Maxim Integrated LTC6946IUFD-2Obsolete | Integrated Circuits (ICs) | IC CLK/FREQ SYNTH 28QFN |
Analog Devices Inc./Maxim Integrated MAX5556ESA+TObsolete | Integrated Circuits (ICs) | IC DAC/AUDIO 16BIT 50K 8SOIC |
Analog Devices Inc./Maxim Integrated EVAL-FLTR-LD-1RZUnknown | Unclassified | EVAL BRD FOR AD800 SERIES |
Analog Devices Inc./Maxim Integrated | Development Boards Kits Programmers | BOARD EVAL FOR AD9963 |
Analog Devices Inc./Maxim Integrated LTC1296CCSW#TRUnknown | Integrated Circuits (ICs) | IC DATA ACQ SYS 12BIT 5V 20SOIC |
| Series | Category | # Parts | Status | Description |
|---|---|---|---|---|
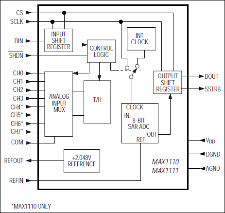
MAX111Low-Cost, 2-Channel, ±14-Bit Serial ADCs | Integrated Circuits (ICs) | 13 | Active | The MAX110/MAX111 analog-to-digital converters (ADCs) use an internal auto-calibration technique to achieve 14-bit resolution plus overrange, with no external components. Operating supply current is only 550µA (MAX110) and reduces to 4µA in power-down mode, making these ADCs ideal for high-resolution battery-powered or remote-sensing applications. A fast serial interface simplifies signal routing and opto-isolation, saves microcontroller pins, and offers compatibility with SPI™, QSPI™, and MICROWIRE™. The MAX110 operates with ±5V supplies, and converts differential analog signals in the -3V to +3V range. The MAX111 operates with a single +5V supply and converts differential analog signals in the ±1.5V range, or single-ended signals in the 0V to +1.5V range.Internal calibration allows for both offset and gain-error correction under microprocessor (µP) control. Both devices are available in space-saving 16-pin DIP and SO packages, as well as an even smaller 20-pin SSOP package.ApplicationsData AcquisitionPanel MetersProcess ControlTemperature MeasurementWeigh Scales |
| Analog to Digital Converters (ADC) | 8 | Active | ||
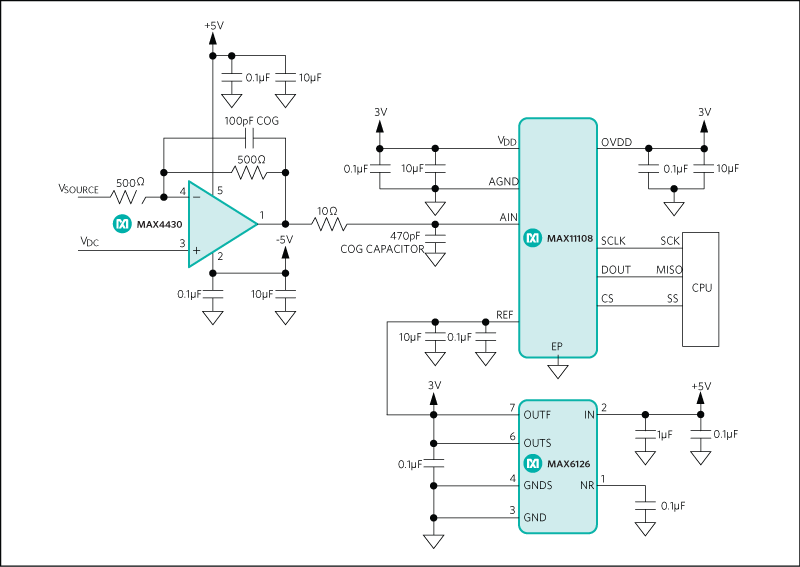
MAX1110016-Bit, +5V, 200ksps ADC with 10µA Shutdown | Integrated Circuits (ICs) | 4 | Active | The MAX11100 low-power, 16-bit analog-to-digital converter (ADC) features a successive-approximation ADC, automatic power-down, fast 1.1µs wake-up, and a high-speed SPI/QSPI™/MICROWIRE®-compatible interface. The MAX11100 operates with a single +5V analog supply and features a separate digital supply, allowing direct interfacing with 2.7V to 5.25V digital logic.At the maximum sampling rate of 200ksps, the MAX11100 typically consumes 2.45mA. Power consumption is typically 12.25mW (VAVDD= VDVDD= +5V) at a 200ksps (max) sampling rate. AutoShutdown™reduces supply current to 140µA at 10ksps and to less than 10µA at reduced sampling rates.Excellent dynamic performance and low power, combined with ease of use and small package size (10-pin µMAX®and 12-bump WLP), make the MAX11100 ideal for battery-powered and data-acquisition applications or for other circuits with demanding power consumption and space requirements.ApplicationsAccelerometer MeasurementsData AcquisitionIndustrial I/O ModulesIndustrial Process ControlsMotor ControlPortable Battery-Powered EquipmentThermocouple Measurements |
| Analog to Digital Converters (ADC) | 3 | Active | ||
| Data Acquisition | 5 | Active | ||
| Data Acquisition | 4 | Active | ||
| Data Acquisition | 2 | Active | ||
| Data Acquisition | 1 | Obsolete | ||
| Analog to Digital Converters (ADC) | 2 | Active | ||
| Data Acquisition | 8 | Active | ||