A
Analog Devices Inc./Maxim Integrated
| Series | Category | # Parts | Status | Description |
|---|---|---|---|---|
| Part | Spec A | Spec B | Spec C | Spec D | Description |
|---|---|---|---|---|---|
| Series | Category | # Parts | Status | Description |
|---|---|---|---|---|
| Part | Spec A | Spec B | Spec C | Spec D | Description |
|---|---|---|---|---|---|
| Part | Category | Description |
|---|---|---|
Analog Devices Inc./Maxim Integrated LTC1879EGN#TRUnknown | Integrated Circuits (ICs) | IC REG BUCK ADJ 1.2A 16SSOP |
Analog Devices Inc./Maxim Integrated LTC2208CUP#TRUnknown | Integrated Circuits (ICs) | IC ADC 16BIT 130MSPS 64-QFN |
Analog Devices Inc./Maxim Integrated ADP2108ACBZ-1.1-R7Obsolete | Integrated Circuits (ICs) | IC REG BUCK 1.1V 600MA 5WLCSP |
Analog Devices Inc./Maxim Integrated EV1HMC832ALP6GObsolete | Development Boards Kits Programmers | EVAL BOARD FOR HMC832ALP6GE |
Analog Devices Inc./Maxim Integrated LTC488ISWUnknown | Integrated Circuits (ICs) | IC LINE RCVR RS485 QUAD 16-SOIC |
Analog Devices Inc./Maxim Integrated LTC6946IUFD-2Obsolete | Integrated Circuits (ICs) | IC CLK/FREQ SYNTH 28QFN |
Analog Devices Inc./Maxim Integrated MAX5556ESA+TObsolete | Integrated Circuits (ICs) | IC DAC/AUDIO 16BIT 50K 8SOIC |
Analog Devices Inc./Maxim Integrated EVAL-FLTR-LD-1RZUnknown | Unclassified | EVAL BRD FOR AD800 SERIES |
Analog Devices Inc./Maxim Integrated | Development Boards Kits Programmers | BOARD EVAL FOR AD9963 |
Analog Devices Inc./Maxim Integrated LTC1296CCSW#TRUnknown | Integrated Circuits (ICs) | IC DATA ACQ SYS 12BIT 5V 20SOIC |
| Series | Category | # Parts | Status | Description |
|---|---|---|---|---|
| Analog to Digital Converters (ADC) | 1 | Obsolete | ||
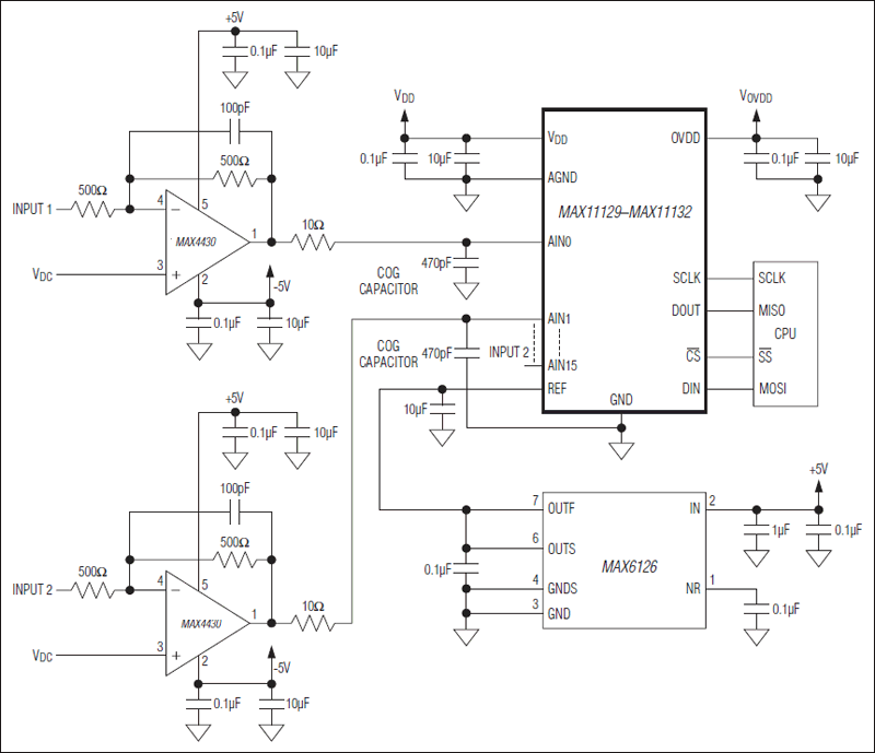
MAX111251Msps, Low-Power, Serial 12-/10-/8-Bit, 4-/8-/16-Channel ADCs | Integrated Circuits (ICs) | 2 | Active | The MAX11120–MAX11128 are 12-/10-/8-bit with external reference and industry-leading 1.5MHz, full linear bandwidth, high speed, low-power, serial output successive approximation register (SAR) analog-to-digital converters (ADCs). The MAX11120–MAX11128 include both internal and external clock modes. These devices feature scan mode in both internal and external clock modes. The internal clock mode features internal averaging to increase SNR. The external clock mode features the SampleSet™ technology, a user-programmable analog input channel sequencer. The SampleSet approach provides greater sequencing flexibility for multichannel applications while alleviating significant microcontroller or DSP (controlling unit) communication overhead.The internal clock mode features an integrated FIFO allowing data to be sampled at high speeds and then held for readout at any time or at a lower clock rate. Internal averaging is also supported in this mode improving SNR for noisy input signals. The devices feature analog input channels that can be configured to be single-ended inputs, fully differential pairs, or pseudo-differential inputs with respect to one common input. The MAX11120–MAX11128 operate from a 2.35V to 3.6V supply and consume only 5.4mW at 1Msps.The MAX11120–MAX11128 include AutoShutdown™, fast wake-up, and a high-speed 3-wire serial interface. The devices feature full power-down mode for optimal power management.The 16MHz, 3-wire serial interface directly connects to SPI, QSPI™, and MICROWIRE™ devices without external logic.Excellent dynamic performance, low voltage, low power, ease of use, and small package size make these converters ideal for portable battery-powered data-acquisition applications, and for other applications that demand low power consumption and small space.The MAX11120–MAX11128 are available in 28-pin, 5mm x 5mm, TQFN packages and operate over the -40°C to +125°C temperature range.ApplicationsBattery-Powered InstrumentsHigh-Speed Closed-Loop SystemsHigh-Speed Data Acquisition SystemsIndustrial Control SystemsMedical InstrumentationPortable Systems |
MAX111261Msps, Low-Power, Serial 12-/10-/8-Bit, 4-/8-/16-Channel ADCs | Integrated Circuits (ICs) | 2 | Active | The MAX11120–MAX11128 are 12-/10-/8-bit with external reference and industry-leading 1.5MHz, full linear bandwidth, high speed, low-power, serial output successive approximation register (SAR) analog-to-digital converters (ADCs). The MAX11120–MAX11128 include both internal and external clock modes. These devices feature scan mode in both internal and external clock modes. The internal clock mode features internal averaging to increase SNR. The external clock mode features the SampleSet™ technology, a user-programmable analog input channel sequencer. The SampleSet approach provides greater sequencing flexibility for multichannel applications while alleviating significant microcontroller or DSP (controlling unit) communication overhead.The internal clock mode features an integrated FIFO allowing data to be sampled at high speeds and then held for readout at any time or at a lower clock rate. Internal averaging is also supported in this mode improving SNR for noisy input signals. The devices feature analog input channels that can be configured to be single-ended inputs, fully differential pairs, or pseudo-differential inputs with respect to one common input. The MAX11120–MAX11128 operate from a 2.35V to 3.6V supply and consume only 5.4mW at 1Msps.The MAX11120–MAX11128 include AutoShutdown™, fast wake-up, and a high-speed 3-wire serial interface. The devices feature full power-down mode for optimal power management.The 16MHz, 3-wire serial interface directly connects to SPI, QSPI™, and MICROWIRE™ devices without external logic.Excellent dynamic performance, low voltage, low power, ease of use, and small package size make these converters ideal for portable battery-powered data-acquisition applications, and for other applications that demand low power consumption and small space.The MAX11120–MAX11128 are available in 28-pin, 5mm x 5mm, TQFN packages and operate over the -40°C to +125°C temperature range.ApplicationsBattery-Powered InstrumentsHigh-Speed Closed-Loop SystemsHigh-Speed Data Acquisition SystemsIndustrial Control SystemsMedical InstrumentationPortable Systems |
| Integrated Circuits (ICs) | 2 | Active | ||
MAX111281Msps, Low-Power, Serial 12-/10-/8-Bit, 4-/8-/16-Channel ADCs | Data Acquisition | 6 | Active | The MAX11120–MAX11128 are 12-/10-/8-bit with external reference and industry-leading 1.5MHz, full linear bandwidth, high speed, low-power, serial output successive approximation register (SAR) analog-to-digital converters (ADCs). The MAX11120–MAX11128 include both internal and external clock modes. These devices feature scan mode in both internal and external clock modes. The internal clock mode features internal averaging to increase SNR. The external clock mode features the SampleSet™ technology, a user-programmable analog input channel sequencer. The SampleSet approach provides greater sequencing flexibility for multichannel applications while alleviating significant microcontroller or DSP (controlling unit) communication overhead.The internal clock mode features an integrated FIFO allowing data to be sampled at high speeds and then held for readout at any time or at a lower clock rate. Internal averaging is also supported in this mode improving SNR for noisy input signals. The devices feature analog input channels that can be configured to be single-ended inputs, fully differential pairs, or pseudo-differential inputs with respect to one common input. The MAX11120–MAX11128 operate from a 2.35V to 3.6V supply and consume only 5.4mW at 1Msps.The MAX11120–MAX11128 include AutoShutdown™, fast wake-up, and a high-speed 3-wire serial interface. The devices feature full power-down mode for optimal power management.The 16MHz, 3-wire serial interface directly connects to SPI, QSPI™, and MICROWIRE®devices without external logic.Excellent dynamic performance, low voltage, low power, ease of use, and small package size make these converters ideal for portable battery-powered data-acquisition applications, and for other applications that demand low power consumption and small space.The MAX11120–MAX11128 are available in 28-pin, 5mm x 5mm, TQFN packages and operate over the -40°C to +125°C temperature range.ApplicationsBattery-Powered InstrumentsHigh-Speed Closed-Loop SystemsHigh-Speed Data Acquisition SystemsIndustrial Control SystemsMedical InstrumentationPortable Systems |
| Data Acquisition | 1 | Obsolete | ||
MAX1113+5V, Low-Power, Multichannel, Serial 8-Bit ADCs | Integrated Circuits (ICs) | 5 | Active | The MAX1112/MAX1113 low-power, 8-bit, 8-channel analog-to-digital converters (ADCs) feature an internal track/hold, voltage reference, clock, and serial interface. They operate from a single 4.5V to 5.5V supply and consume only 135μA while sampling at rates up to 50ksps. The MAX1112's 8 analog inputs and the MAX1113's 4 analog inputs are software-configurable, allowing unipolar/bipolar and single-ended/differential operation.Successive-approximation conversions are performed using either the internal clock or an external serial-interface clock. The full-scale analog input range is determined by the 4.096V internal reference, or by an externally applied reference ranging from 1V to VDD. The 4-wire serial interface is compatible with the SPI™, QSPI™, and MICROWIRE™ serial-interface standards. A serial-strobe output provides the end-of-conversion signal for interrupt-driven processors.The MAX1112/MAX1113 have a software-programmable, 2µA automatic power-down mode to minimize power consumption. Using power-down, the supply current is reduced to 13µA at 1ksps, and only 82µA at 10ksps. Power-down can also be controlled using the active-low SHDN input pin. Accessing the serial interface automatically powers up the device.The MAX1112 is available in a 20-pin SSOP package. The MAX1113 is available in a small 16-pin QSOP package.Applications4mA- to 20mA-Powered Remote Data-Acquisition SystemsBattery-Powered ApplicationsSystem DiagnosticsTouch-Screen Applications |
| Data Acquisition | 1 | Obsolete | ||
| Analog to Digital Converters (ADCs) Evaluation Boards | 6 | Active | ||
| Data Acquisition | 2 | Active | ||