A
Analog Devices Inc./Maxim Integrated
| Series | Category | # Parts | Status | Description |
|---|---|---|---|---|
| Part | Spec A | Spec B | Spec C | Spec D | Description |
|---|---|---|---|---|---|
| Series | Category | # Parts | Status | Description |
|---|---|---|---|---|
| Part | Spec A | Spec B | Spec C | Spec D | Description |
|---|---|---|---|---|---|
| Part | Category | Description |
|---|---|---|
Analog Devices Inc./Maxim Integrated LTC1879EGN#TRUnknown | Integrated Circuits (ICs) | IC REG BUCK ADJ 1.2A 16SSOP |
Analog Devices Inc./Maxim Integrated LTC2208CUP#TRUnknown | Integrated Circuits (ICs) | IC ADC 16BIT 130MSPS 64-QFN |
Analog Devices Inc./Maxim Integrated ADP2108ACBZ-1.1-R7Obsolete | Integrated Circuits (ICs) | IC REG BUCK 1.1V 600MA 5WLCSP |
Analog Devices Inc./Maxim Integrated EV1HMC832ALP6GObsolete | Development Boards Kits Programmers | EVAL BOARD FOR HMC832ALP6GE |
Analog Devices Inc./Maxim Integrated LTC488ISWUnknown | Integrated Circuits (ICs) | IC LINE RCVR RS485 QUAD 16-SOIC |
Analog Devices Inc./Maxim Integrated LTC6946IUFD-2Obsolete | Integrated Circuits (ICs) | IC CLK/FREQ SYNTH 28QFN |
Analog Devices Inc./Maxim Integrated MAX5556ESA+TObsolete | Integrated Circuits (ICs) | IC DAC/AUDIO 16BIT 50K 8SOIC |
Analog Devices Inc./Maxim Integrated EVAL-FLTR-LD-1RZUnknown | Unclassified | EVAL BRD FOR AD800 SERIES |
Analog Devices Inc./Maxim Integrated | Development Boards Kits Programmers | BOARD EVAL FOR AD9963 |
Analog Devices Inc./Maxim Integrated LTC1296CCSW#TRUnknown | Integrated Circuits (ICs) | IC DATA ACQ SYS 12BIT 5V 20SOIC |
| Series | Category | # Parts | Status | Description |
|---|---|---|---|---|
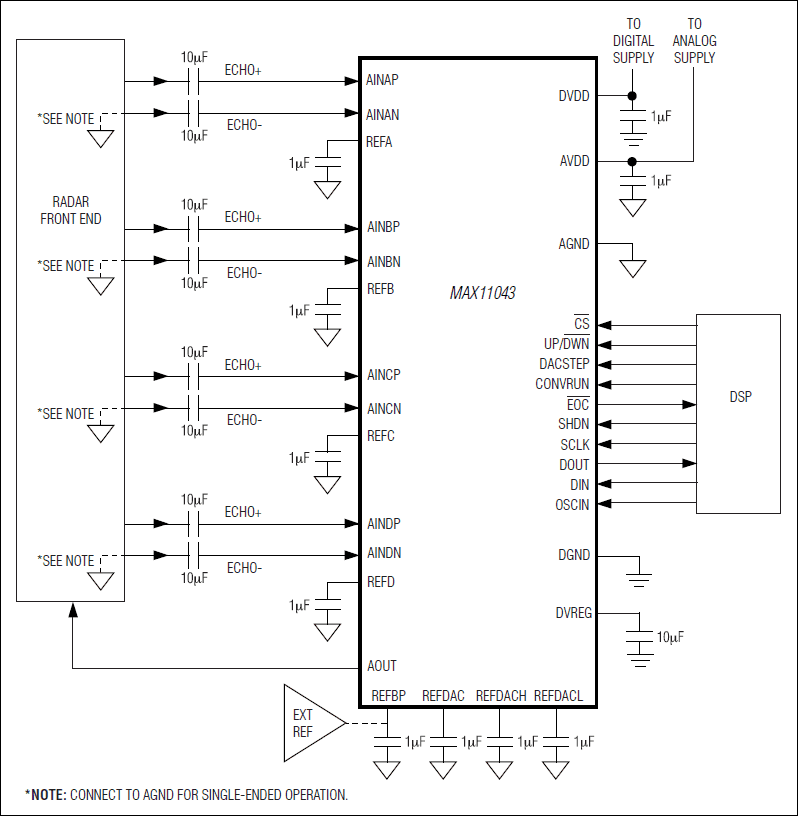
MAX110434-Channel, 16-Bit, Simultaneous Sampling ADCs with PGA, Filter, and 8-/12-Bit Dual-Stage DAC | Evaluation and Demonstration Boards and Kits | 5 | Active | The MAX11043 features 4 single-ended or differential channels of simultaneous-sampling ADCs with 16-bit resolution. The MAX11043 contains a versatile filter block and programmable-gain amplifier (PGA) per channel. The filter consists of seven cascaded 2nd-order filter sections for each channel, allowing the construction of a 14th-order filter. The filter coefficients are user-programmable. Configure each 2nd-order filter as lowpass (LP), highpass (HP), or bandpass (BP) with optional rectification. Gain and phase mismatch of the analog signal path is better than -50dB.The ADC can digitize signals up to 200kHz. A 40MHz serial interface provides communication to and from the device. The SPI interface provides throughput of 1600ksps; 4 channels at 400ksps per channel or 2 channels at 800ksps per channel. A software-selectable scan mode allows reading the ADC results while simultaneously updating the DAC. Other features of the MAX11043 include an internal (+2.5V) or external (+2.0V to +2.8V) reference, power-saving modes, and a PGA with gains of 1 to 64. The PGA includes an equalizer (EQ) function that automatically boosts low-amplitude, high-frequency signals for applications such as CW-chirp radar.The MAX11043 includes two 8-bit coarse DACs that set the high and low references for a second-stage 12-bit fine DAC, typically used for VCO control. Use software controls to write to the DAC or step the DAC up and down under hardware control in programmable steps. The device operates from a +3.0V to +3.6V supply. The MAX11043 is available in a 40-pin, 6mm x 6mm TQFN package and operates over the extended -40°C to +125°C temperature range.ApplicationsAutomotive Radar SystemsData Acquisition SystemsIndustrial ControlsPower-Grid Monitoring |
MAX110444-/6-/8-Channel, 16-/14-Bit, Simultaneous-Sampling ADCs | Integrated Circuits (ICs) | 7 | Active | The MAX11044/MAX11044B/MAX11045/MAX11045B/MAX11046/MAX11046B 16-bit and MAX11054/MAX11055/MAX11056 14-bit ADCs offer 4, 6, or 8 independent input channels. Featuring independent track and hold (T/H) and SAR circuitry, these parts provide simultaneous sampling at 250ksps for each channel.The MAX11044/MAX11044B/MAX11045/MAX11045B/MAX11046/MAX11046B and MAX11054/MAX11055/MAX11056 accept a ±5V input. All inputs are overrange protected with internal ±20mA input clamps providing overrange protection with a simple external resistor. Other features include a 4MHz T/H input bandwidth, internal clock, and internal or external reference. A 20MHz, bidirectional, parallel interface provides the conversion results and accepts digital configuration inputs.The MAX11044/MAX11044B/MAX11045/MAX11045B/MAX11046/MAX11046B and MAX11054/MAX11055/MAX11056 operate with a 4.75V to 5.25V analog supply and a separate flexible 2.7V to 5.25V digital supply for interfacing with the host without a level shifter. The MAX11044/MAX11044B/MAX11045/MAX11045B/MAX11046/MAX11046B are available in a 56-pin TQFN and 64-pin TQFP packages while the MAX11054/MAX11055/MAX11056 are available in TQFP only and operate over the extended -40°C to +85°C temperature range.ApplicationsAutomatic Test EquipmentMultiphase Motor ControlPower-Factor Monitoring and CorrectionPower-Grid ProtectionVibration and Waveform Analysis |
MAX110454-/6-/8-Channel, 16-/14-Bit, Simultaneous-Sampling ADCs | Data Acquisition | 4 | Active | The MAX11044/MAX11044B/MAX11045/MAX11045B/MAX11046/MAX11046B 16-bit and MAX11054/MAX11055/MAX11056 14-bit ADCs offer 4, 6, or 8 independent input channels. Featuring independent track and hold (T/H) and SAR circuitry, these parts provide simultaneous sampling at 250ksps for each channel.The MAX11044/MAX11044B/MAX11045/MAX11045B/MAX11046/MAX11046B and MAX11054/MAX11055/MAX11056 accept a ±5V input. All inputs are overrange protected with internal ±20mA input clamps providing overrange protection with a simple external resistor. Other features include a 4MHz T/H input bandwidth, internal clock, and internal or external reference. A 20MHz, bidirectional, parallel interface provides the conversion results and accepts digital configuration inputs.The MAX11044/MAX11044B/MAX11045/MAX11045B/MAX11046/MAX11046B and MAX11054/MAX11055/MAX11056 operate with a 4.75V to 5.25V analog supply and a separate flexible 2.7V to 5.25V digital supply for interfacing with the host without a level shifter. The MAX11044/MAX11044B/MAX11045/MAX11045B/MAX11046/MAX11046B are available in a 56-pin TQFN and 64-pin TQFP packages while the MAX11054/MAX11055/MAX11056 are available in TQFP only and operate over the extended -40°C to +85°C temperature range.ApplicationsAutomatic Test EquipmentMultiphase Motor ControlPower-Factor Monitoring and CorrectionPower-Grid ProtectionVibration and Waveform Analysis |
| Analog to Digital Converters (ADCs) Evaluation Boards | 9 | Active | ||
| Integrated Circuits (ICs) | 2 | Active | ||
| Integrated Circuits (ICs) | 2 | Active | ||
MAX110494-/6-/8-Channel, 16-/14-Bit, Simultaneous-Sampling ADCs | Integrated Circuits (ICs) | 4 | Active | The MAX11047/MAX11048/MAX11049 and MAX11057/MAX11058/MAX11059 16-bit/14-bit ADCs offer 4, 6, or 8 independent input channels. Featuring independent track and hold (T/H) and SAR circuitry, these parts provide simultaneous sampling at 250ksps for each channel.The devices accept a 0 to +5V input. All inputs are overrange protected with internal ±20mA input clamps providing overrange protection with a simple external resistor. Other features include a 4MHz T/H input bandwidth, internal clock, and internal or external reference. A 20MHz, bidirectional, parallel interface provides the conversion results and accepts digital configuration inputs.The devices operate with a 4.75V to 5.25V analog supply and a separate flexible 2.7V to 5.25V digital supply for interfacing with the host without a level shifter. The MAX11047/MAX11048/MAX11049 are available in a 56-pin TQFN and 64-pin TQFP packages while the MAX11057/MAX11058/MAX11059 are available in TQFP only. All devices operate over the extended -40°C to +85°C temperature range.ApplicationsAutomatic Test EquipmentMultiphase Motor ControlPower-Factor Monitoring and CorrectionPower-Grid ProtectionVibration and Waveform Analysis |
| Data Acquisition | 1 | Obsolete | ||
| Integrated Circuits (ICs) | 2 | Active | ||
| Analog to Digital Converters (ADC) | 2 | Active | ||