PCM1861110dB 2-Channel Hardware-Controlled Audio ADC With Universal Front End | Evaluation and Demonstration Boards and Kits | 3 | Active | The PCM186x family (PCM1860, PCM1861, PCM1862, PCM1863, PCM1864, and PCM1865) of audio front-end devices take a new approach to audio-function integration to ease compliance with European Ecodesign legislation, while enabling high-performance end products at reduced cost. The PCM186x support single-supply operation at 3.3 V, and offer an integrated programable gain amplifier (PGA) in a small package; this configuration makes it feasible to implement smaller and smarter products at a reduced cost.
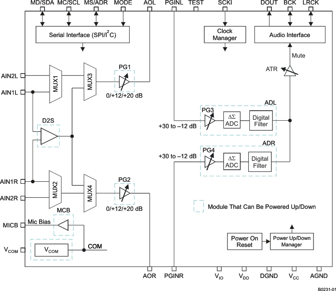
The PCM186x audio front end supports single-ended input levels from small-mV microphone inputs to 2.1-VRMSline inputs, without external resistor dividers. The front-end mixer (MIX), multiplexer (MUX), and PGA also support differential (Diff), pseudo-differential, and single-ended (SE) inputs, making these devices an ideal interface for products that require interference suppression. The PCM186x integrate many system-level functions that assist or replace some DSP functions.
An integrated band-gap voltage reference provides excellent PSRR, so that a dedicated analog 3.3-V rail may not be required.
The PCM186x family (PCM1860, PCM1861, PCM1862, PCM1863, PCM1864, and PCM1865) of audio front-end devices take a new approach to audio-function integration to ease compliance with European Ecodesign legislation, while enabling high-performance end products at reduced cost. The PCM186x support single-supply operation at 3.3 V, and offer an integrated programable gain amplifier (PGA) in a small package; this configuration makes it feasible to implement smaller and smarter products at a reduced cost.
The PCM186x audio front end supports single-ended input levels from small-mV microphone inputs to 2.1-VRMSline inputs, without external resistor dividers. The front-end mixer (MIX), multiplexer (MUX), and PGA also support differential (Diff), pseudo-differential, and single-ended (SE) inputs, making these devices an ideal interface for products that require interference suppression. The PCM186x integrate many system-level functions that assist or replace some DSP functions.
An integrated band-gap voltage reference provides excellent PSRR, so that a dedicated analog 3.3-V rail may not be required. |
PCM1862-Q1;Automotive 103-dB, 2-channel, software-controlled, audio ADC with universal front end | Evaluation and Demonstration Boards and Kits | 3 | Active | The PCM186x-Q1 family (PCM1860-Q1, PCM1861-Q1, PCM1862-Q1, PCM1863-Q1, PCM1864-Q1, and PCM1865-Q1) of audio front-end devices take a new approach to audio-function integration to ease compliance with European Ecodesign legislation, while enabling high-performance end products at reduced cost. The PCM186x-Q1 support single-supply operation at 3.3 V, and offer an integrated programable gain amplifier (PGA) in a small package; this configuration makes it feasible to implement smaller and smarter products at a reduced cost.
The PCM186x-Q1 audio front end supports single-ended input levels from small-mV microphone inputs to 2.1-VRMSline inputs, without external resistor dividers. The front-end mixer (MIX), multiplexer (MUX), and PGA also support differential (Diff), pseudo-differential, and single-ended (SE) inputs, making these devices an ideal interface for products that require interference suppression. The PCM186x-Q1 integrate many system-level functions that assist or replace some DSP functions.
An integrated band-gap voltage reference provides excellent PSRR, so that a dedicated analog 3.3-V rail may not be required.
The PCM186x-Q1 family (PCM1860-Q1, PCM1861-Q1, PCM1862-Q1, PCM1863-Q1, PCM1864-Q1, and PCM1865-Q1) of audio front-end devices take a new approach to audio-function integration to ease compliance with European Ecodesign legislation, while enabling high-performance end products at reduced cost. The PCM186x-Q1 support single-supply operation at 3.3 V, and offer an integrated programable gain amplifier (PGA) in a small package; this configuration makes it feasible to implement smaller and smarter products at a reduced cost.
The PCM186x-Q1 audio front end supports single-ended input levels from small-mV microphone inputs to 2.1-VRMSline inputs, without external resistor dividers. The front-end mixer (MIX), multiplexer (MUX), and PGA also support differential (Diff), pseudo-differential, and single-ended (SE) inputs, making these devices an ideal interface for products that require interference suppression. The PCM186x-Q1 integrate many system-level functions that assist or replace some DSP functions.
An integrated band-gap voltage reference provides excellent PSRR, so that a dedicated analog 3.3-V rail may not be required. |
PCM1863-Q1Automotive 110dB 2-Channel Software-Controlled Audio ADC With Universal Front End | Development Boards, Kits, Programmers | 3 | Active | The PCM186x-Q1 family (PCM1860-Q1, PCM1861-Q1, PCM1862-Q1, PCM1863-Q1, PCM1864-Q1, and PCM1865-Q1) of audio front-end devices take a new approach to audio-function integration to ease compliance with European Ecodesign legislation, while enabling high-performance end products at reduced cost. The PCM186x-Q1 support single-supply operation at 3.3 V, and offer an integrated programable gain amplifier (PGA) in a small package; this configuration makes it feasible to implement smaller and smarter products at a reduced cost.
The PCM186x-Q1 audio front end supports single-ended input levels from small-mV microphone inputs to 2.1-VRMSline inputs, without external resistor dividers. The front-end mixer (MIX), multiplexer (MUX), and PGA also support differential (Diff), pseudo-differential, and single-ended (SE) inputs, making these devices an ideal interface for products that require interference suppression. The PCM186x-Q1 integrate many system-level functions that assist or replace some DSP functions.
An integrated band-gap voltage reference provides excellent PSRR, so that a dedicated analog 3.3-V rail may not be required.
The PCM186x-Q1 family (PCM1860-Q1, PCM1861-Q1, PCM1862-Q1, PCM1863-Q1, PCM1864-Q1, and PCM1865-Q1) of audio front-end devices take a new approach to audio-function integration to ease compliance with European Ecodesign legislation, while enabling high-performance end products at reduced cost. The PCM186x-Q1 support single-supply operation at 3.3 V, and offer an integrated programable gain amplifier (PGA) in a small package; this configuration makes it feasible to implement smaller and smarter products at a reduced cost.
The PCM186x-Q1 audio front end supports single-ended input levels from small-mV microphone inputs to 2.1-VRMSline inputs, without external resistor dividers. The front-end mixer (MIX), multiplexer (MUX), and PGA also support differential (Diff), pseudo-differential, and single-ended (SE) inputs, making these devices an ideal interface for products that require interference suppression. The PCM186x-Q1 integrate many system-level functions that assist or replace some DSP functions.
An integrated band-gap voltage reference provides excellent PSRR, so that a dedicated analog 3.3-V rail may not be required. |
PCM1864103dB 4-Channel Software-Controlled Audio ADC With Universal Front End | Evaluation and Demonstration Boards and Kits | 4 | Active | The PCM186x family (PCM1860, PCM1861, PCM1862, PCM1863, PCM1864, and PCM1865) of audio front-end devices take a new approach to audio-function integration to ease compliance with European Ecodesign legislation, while enabling high-performance end products at reduced cost. The PCM186x support single-supply operation at 3.3 V, and offer an integrated programable gain amplifier (PGA) in a small package; this configuration makes it feasible to implement smaller and smarter products at a reduced cost.
The PCM186x audio front end supports single-ended input levels from small-mV microphone inputs to 2.1-VRMSline inputs, without external resistor dividers. The front-end mixer (MIX), multiplexer (MUX), and PGA also support differential (Diff), pseudo-differential, and single-ended (SE) inputs, making these devices an ideal interface for products that require interference suppression. The PCM186x integrate many system-level functions that assist or replace some DSP functions.
An integrated band-gap voltage reference provides excellent PSRR, so that a dedicated analog 3.3-V rail may not be required.
The PCM186x family (PCM1860, PCM1861, PCM1862, PCM1863, PCM1864, and PCM1865) of audio front-end devices take a new approach to audio-function integration to ease compliance with European Ecodesign legislation, while enabling high-performance end products at reduced cost. The PCM186x support single-supply operation at 3.3 V, and offer an integrated programable gain amplifier (PGA) in a small package; this configuration makes it feasible to implement smaller and smarter products at a reduced cost.
The PCM186x audio front end supports single-ended input levels from small-mV microphone inputs to 2.1-VRMSline inputs, without external resistor dividers. The front-end mixer (MIX), multiplexer (MUX), and PGA also support differential (Diff), pseudo-differential, and single-ended (SE) inputs, making these devices an ideal interface for products that require interference suppression. The PCM186x integrate many system-level functions that assist or replace some DSP functions.
An integrated band-gap voltage reference provides excellent PSRR, so that a dedicated analog 3.3-V rail may not be required. |
PCM1865-Q1Automotive 110dB 4-Channel Software-Controlled Audio ADC With Universal Front End | Evaluation Boards | 4 | Active | The PCM186x-Q1 family (PCM1860-Q1, PCM1861-Q1, PCM1862-Q1, PCM1863-Q1, PCM1864-Q1, and PCM1865-Q1) of audio front-end devices take a new approach to audio-function integration to ease compliance with European Ecodesign legislation, while enabling high-performance end products at reduced cost. The PCM186x-Q1 support single-supply operation at 3.3 V, and offer an integrated programable gain amplifier (PGA) in a small package; this configuration makes it feasible to implement smaller and smarter products at a reduced cost.
The PCM186x-Q1 audio front end supports single-ended input levels from small-mV microphone inputs to 2.1-VRMSline inputs, without external resistor dividers. The front-end mixer (MIX), multiplexer (MUX), and PGA also support differential (Diff), pseudo-differential, and single-ended (SE) inputs, making these devices an ideal interface for products that require interference suppression. The PCM186x-Q1 integrate many system-level functions that assist or replace some DSP functions.
An integrated band-gap voltage reference provides excellent PSRR, so that a dedicated analog 3.3-V rail may not be required.
The PCM186x-Q1 family (PCM1860-Q1, PCM1861-Q1, PCM1862-Q1, PCM1863-Q1, PCM1864-Q1, and PCM1865-Q1) of audio front-end devices take a new approach to audio-function integration to ease compliance with European Ecodesign legislation, while enabling high-performance end products at reduced cost. The PCM186x-Q1 support single-supply operation at 3.3 V, and offer an integrated programable gain amplifier (PGA) in a small package; this configuration makes it feasible to implement smaller and smarter products at a reduced cost.
The PCM186x-Q1 audio front end supports single-ended input levels from small-mV microphone inputs to 2.1-VRMSline inputs, without external resistor dividers. The front-end mixer (MIX), multiplexer (MUX), and PGA also support differential (Diff), pseudo-differential, and single-ended (SE) inputs, making these devices an ideal interface for products that require interference suppression. The PCM186x-Q1 integrate many system-level functions that assist or replace some DSP functions.
An integrated band-gap voltage reference provides excellent PSRR, so that a dedicated analog 3.3-V rail may not be required. |
| ADCs/DACs - Special Purpose | 1 | Unknown | |
PCM1870A90dB SNR Low-Power Stereo Audio ADC With Microphone Bias, ALC, Sound Effect, Notch Filter | Data Acquisition | 6 | Active | The PCM1870A is a low-power stereo ADC designed for portable digital audio applications, with line-input amplifier, boost amplifier, microphone bias, programmable gain control, sound effects, and auto level control (ALC). It is available in a 24-DSBGA (2.49-mm × 3.49-mm) package to save footprint. The PCM1870A accepts right-justified, left-justified, I2S, and DSP formats, providing easy interfacing to audio DSP and encoder chips. Sampling rates up to 50 kHz are supported. The user-programmable functions are accessible through a 2- or 3-wire serial control port.
The PCM1870A is a low-power stereo ADC designed for portable digital audio applications, with line-input amplifier, boost amplifier, microphone bias, programmable gain control, sound effects, and auto level control (ALC). It is available in a 24-DSBGA (2.49-mm × 3.49-mm) package to save footprint. The PCM1870A accepts right-justified, left-justified, I2S, and DSP formats, providing easy interfacing to audio DSP and encoder chips. Sampling rates up to 50 kHz are supported. The user-programmable functions are accessible through a 2- or 3-wire serial control port. |
| Development Boards, Kits, Programmers | 6 | Obsolete | |
| Data Acquisition | 1 | Unknown | |
PCM2704C98dB SNR Stereo Full Speed DAC with line-out & S/PDIF output, Bus/Self-powered (Ext. ROM Interface) | ADCs/DACs - Special Purpose | 4 | Active | The PCM270xC are TI’s single-chip USB stereo audio digital-to-analog converters (DACs) with USB 2.0 compliant full-speed protocol controller and S/PDIF. The USB-protocol controller works with no software code, but USB descriptors can be modified in some areas (for example, vendor ID/product ID) through the use of an external ROM (PCM2704C and PCM2706C) or serial peripheral interface (SPI) (PCM2705C and PCM2707C). The PCM270xC also employ SpAct architecture, TI's unique system that recovers the audio clock from USB packet data. On-chip analog phase-locked loops (PLLs) with SpAct enable playback with low clock jitter.
The PCM270xC are TI’s single-chip USB stereo audio digital-to-analog converters (DACs) with USB 2.0 compliant full-speed protocol controller and S/PDIF. The USB-protocol controller works with no software code, but USB descriptors can be modified in some areas (for example, vendor ID/product ID) through the use of an external ROM (PCM2704C and PCM2706C) or serial peripheral interface (SPI) (PCM2705C and PCM2707C). The PCM270xC also employ SpAct architecture, TI's unique system that recovers the audio clock from USB packet data. On-chip analog phase-locked loops (PLLs) with SpAct enable playback with low clock jitter. |