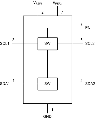
PCA9306-Q1Automotive 2-bit bidirectional 400-kHz I2C/SMBus voltage level translator | Logic | 12 | Active | The PCA9306 device is a dual bidirectional I 2C and SMBus voltage-level translator with an enable (EN) input, and is operational from 1.2-V to 3.3-V V REF1 and 1.8-V to 5.5-V V REF2.
The PCA9306 device allows bidirectional voltage translations between 1.2 V and 5 V, without the use of a direction pin. The low ON-state resistance (R ON) of the switch allows connections to be made with minimal propagation delay. When EN is high, the translator switch is ON, and the SCL1 and SDA1 I/O are connected to the SCL2 and SDA2 I/O, respectively, allowing bidirectional data flow between ports. When EN is low, the translator switch is off, and a high-impedance state exists between ports.
In addition to voltage translation, the PCA9306 device can be used to isolate a 400-kHz bus from a 100-kHz bus by controlling the EN pin to disconnect the slower bus during fast-mode communication.
The PCA9306 device is a dual bidirectional I 2C and SMBus voltage-level translator with an enable (EN) input, and is operational from 1.2-V to 3.3-V V REF1 and 1.8-V to 5.5-V V REF2.
The PCA9306 device allows bidirectional voltage translations between 1.2 V and 5 V, without the use of a direction pin. The low ON-state resistance (R ON) of the switch allows connections to be made with minimal propagation delay. When EN is high, the translator switch is ON, and the SCL1 and SDA1 I/O are connected to the SCL2 and SDA2 I/O, respectively, allowing bidirectional data flow between ports. When EN is low, the translator switch is off, and a high-impedance state exists between ports.
In addition to voltage translation, the PCA9306 device can be used to isolate a 400-kHz bus from a 100-kHz bus by controlling the EN pin to disconnect the slower bus during fast-mode communication. |
PCA9515A2-bit bidirectional 2.3- to 3.6-V 400-kHz I2C/SMBus buffer | Signal Buffers, Repeaters, Splitters | 14 | Active | This dual bidirectional I2C buffer is operational at 2.3-V to 3.6-V VCC.
The PCA9515A is a BiCMOS integrated circuit intended for I2C bus and SMBus systems applications. The device contains two identical bidirectional open-drain buffer circuits that enable I2C and similar bus systems to be extended without degradation of system performance.
The PCA9515A buffers both the serial data (SDA) and serial clock (SCL) signals on the I2C bus, while retaining all the operating modes and features of the I2C system. This enables two buses of 400-pF bus capacitance to be connected in an I2C application.
The I2C bus capacitance limit of 400 pF restricts the number of devices and bus length. Using the PCA9515A enables the system designer to isolate two halves of a bus, accommodating more I2C devices or longer trace lengths.
The PCA9515A has an active-high enable (EN) input with an internal pullup, which allows the user to select when the repeater is active. This can be used to isolate a badly behaved slave on power-up reset. It never should change state during an I2C operation, because disabling during a bus operation hangs the bus, and enabling part way through a bus cycle could confuse the I2C parts being enabled. The EN input should change state only when the global bus and the repeater port are in an idle state, to prevent system failures.
The PCA9515A also can be used to run two buses: one at 5-V interface levels and the other at 3.3-V interface levels, or one at 400-kHz operating frequency and the other at 100-kHz operating frequency. If the two buses are operating at different frequencies, the 100-kHz bus must be isolated when the 400-kHz operation of the other bus is required. If the master is running at 400 kHz, the maximum system operating frequency may be less than 400 kHz, because of the delays that are added by the repeater.
The PCA9515A does not support clock stretching across the repeater.
The output low levels for each internal buffer are approximately 0.5 V, but the input voltage of each internal buffer must be 70 mV or more below the output low level, when the output internally is driven low. This prevents a lockup condition from occurring when the input low condition is released.
Two or more PCA9515A devices cannot be used in series. The PCA9515A design does not allow this configuration. Because there is no direction pin, slightly different valid low-voltage levels are used to avoid lockup conditions between the input and the output of each repeater. A valid low applied at the input of a PCA9515A is propagated as a buffered low with a slightly higher value on the enabled outputs. When this buffered low is applied to another PCA9515A-type device in series, the second device does not recognize it as a valid low and does not propagate it as a buffered low again.
The device contains a power-up control circuit that sets an internal latch to prevent the output circuits from becoming active until VCCis at a valid level (VCC= 2.3 V).
As with the standard I2C system, pullup resistors are required to provide the logic high levels on the buffered bus. The PCA9515A has standard open-collector configuration of the I2C bus. The size of these pullup resistors depends on the system, but each side of the repeater must have a pullup resistor. The device is designed to work with Standard Mode and Fast Mode I2C devices in addition to SMBus devices. Standard Mode I2C devices only specify 3 mA in a generic I2C system where Standard Mode devices and multiple masters are possible. Under certain conditions, high termination currents can be used.
This dual bidirectional I2C buffer is operational at 2.3-V to 3.6-V VCC.
The PCA9515A is a BiCMOS integrated circuit intended for I2C bus and SMBus systems applications. The device contains two identical bidirectional open-drain buffer circuits that enable I2C and similar bus systems to be extended without degradation of system performance.
The PCA9515A buffers both the serial data (SDA) and serial clock (SCL) signals on the I2C bus, while retaining all the operating modes and features of the I2C system. This enables two buses of 400-pF bus capacitance to be connected in an I2C application.
The I2C bus capacitance limit of 400 pF restricts the number of devices and bus length. Using the PCA9515A enables the system designer to isolate two halves of a bus, accommodating more I2C devices or longer trace lengths.
The PCA9515A has an active-high enable (EN) input with an internal pullup, which allows the user to select when the repeater is active. This can be used to isolate a badly behaved slave on power-up reset. It never should change state during an I2C operation, because disabling during a bus operation hangs the bus, and enabling part way through a bus cycle could confuse the I2C parts being enabled. The EN input should change state only when the global bus and the repeater port are in an idle state, to prevent system failures.
The PCA9515A also can be used to run two buses: one at 5-V interface levels and the other at 3.3-V interface levels, or one at 400-kHz operating frequency and the other at 100-kHz operating frequency. If the two buses are operating at different frequencies, the 100-kHz bus must be isolated when the 400-kHz operation of the other bus is required. If the master is running at 400 kHz, the maximum system operating frequency may be less than 400 kHz, because of the delays that are added by the repeater.
The PCA9515A does not support clock stretching across the repeater.
The output low levels for each internal buffer are approximately 0.5 V, but the input voltage of each internal buffer must be 70 mV or more below the output low level, when the output internally is driven low. This prevents a lockup condition from occurring when the input low condition is released.
Two or more PCA9515A devices cannot be used in series. The PCA9515A design does not allow this configuration. Because there is no direction pin, slightly different valid low-voltage levels are used to avoid lockup conditions between the input and the output of each repeater. A valid low applied at the input of a PCA9515A is propagated as a buffered low with a slightly higher value on the enabled outputs. When this buffered low is applied to another PCA9515A-type device in series, the second device does not recognize it as a valid low and does not propagate it as a buffered low again.
The device contains a power-up control circuit that sets an internal latch to prevent the output circuits from becoming active until VCCis at a valid level (VCC= 2.3 V).
As with the standard I2C system, pullup resistors are required to provide the logic high levels on the buffered bus. The PCA9515A has standard open-collector configuration of the I2C bus. The size of these pullup resistors depends on the system, but each side of the repeater must have a pullup resistor. The device is designed to work with Standard Mode and Fast Mode I2C devices in addition to SMBus devices. Standard Mode I2C devices only specify 3 mA in a generic I2C system where Standard Mode devices and multiple masters are possible. Under certain conditions, high termination currents can be used. |
| Signal Buffers, Repeaters, Splitters | 4 | NRND | |
PCA95185-channel bidirectional 3- to 3.6-V expandable 400-kHz I2C/SMBus buffer/hub | Integrated Circuits (ICs) | 5 | Active | The PCA9518 is an expandable five-channel bidirectional buffer for I2C and SMBus applications. The I2C protocol requires a maximum bus capacitance of 400 pF, which is derived from the number of devices on the I2C bus and the bus length. The PCA9518 overcomes this restriction by separating and buffering the I2C data (SDA) and clock (SCL) lines into multiple groups of 400-pF segments. Any segment-to-segment transition sees only one repeater delay. Each PCA9518 can communicate with other PCA9518 hubs through a 4-wire inter-hub expansion bus. Using multiple PCA9518 parts, any width hub (in multiples of five) can be implemented using the expansion pins, with only one repeater delay and no functional degradation of the system performance.
The PCA9518 does not support clock stretching across the repeater.
The device is designed for 3-V to 3.6-V VCCoperation, but it has 5-V tolerant I2C and enable (EN) input pins. This feature allows for translation from 3 V to 5 V between a master and slave. The enable pin also can be used to electrically isolate a repeater segment from the I2C bus. This is useful in cases where one segment needs to run at 100 kHz while the rest of the system is at 400 kHz. If the master is running at 400 kHz, the maximum system operating frequency may be less than 400 kHz, because of the delays added by the repeater.
The output low levels for each internal buffer are approximately 0.5 V, but the input voltage of each internal buffer must be 70 mV or more below the output low level, when the output internally is driven low. This prevents a lockup condition from occurring when the input low condition is released.
A PCA9518 cluster cannot be put in series with a repeater such as the PCA9515 or another PCA9518 cluster, as the design does not allow this configuration. Multiple PCA9518 devices can be grouped with other PCA9518 devices into any size cluster using the EXPxxxx pins that allow the I2C signals to be sent or received from one PCA9518 to another PCA9518 within the cluster. Because there is no direction pin, slightly different valid low voltage levels are used to avoid lockup conditions between the input and the output of individual repeaters in the cluster. A valid low applied at the input of any of the PCA9518 devices is propagated as a buffered low, with a slightly higher value, to all enabled outputs in the PCA9518 cluster. When this buffered low is applied to another repeater or separate PCA9518 cluster (not connected via the EXPxxxx pins) in series, the second repeater or PCA9518 cluster does not recognize it as a regular low and does not propagate it as a buffered low again. For this reason, the PCA9518 should not be put in series with other repeater or PCA9518 clusters.
The PCA9518 has five multidirectional open-drain buffers designed to support the standard low-level-contention arbitration of the I2C bus. Except during arbitration, the PCA9518 acts like a pair of noninverting open-drain buffers, one for SDA and one for SCL.
There is an internal power-on-reset circuit (VPOR) that allows for an initial condition and the ramping of VCCto set the internal logic.
As with the standard I2C system, pullup resistors are required on each SDAn and SCLn to provide the logic high levels on the buffered bus. The size of these pullup resistors depends on the system, but it is essential that each side of the repeater have a pullup resistor. The device is designed to work with standard-mode and fast-mode I2C devices in addition to SMBus devices. Standard-mode I2C devices only specify 3 mA in a generic I2C system where standard-mode devices and multiple masters are possible.
The PCA9518 is an expandable five-channel bidirectional buffer for I2C and SMBus applications. The I2C protocol requires a maximum bus capacitance of 400 pF, which is derived from the number of devices on the I2C bus and the bus length. The PCA9518 overcomes this restriction by separating and buffering the I2C data (SDA) and clock (SCL) lines into multiple groups of 400-pF segments. Any segment-to-segment transition sees only one repeater delay. Each PCA9518 can communicate with other PCA9518 hubs through a 4-wire inter-hub expansion bus. Using multiple PCA9518 parts, any width hub (in multiples of five) can be implemented using the expansion pins, with only one repeater delay and no functional degradation of the system performance.
The PCA9518 does not support clock stretching across the repeater.
The device is designed for 3-V to 3.6-V VCCoperation, but it has 5-V tolerant I2C and enable (EN) input pins. This feature allows for translation from 3 V to 5 V between a master and slave. The enable pin also can be used to electrically isolate a repeater segment from the I2C bus. This is useful in cases where one segment needs to run at 100 kHz while the rest of the system is at 400 kHz. If the master is running at 400 kHz, the maximum system operating frequency may be less than 400 kHz, because of the delays added by the repeater.
The output low levels for each internal buffer are approximately 0.5 V, but the input voltage of each internal buffer must be 70 mV or more below the output low level, when the output internally is driven low. This prevents a lockup condition from occurring when the input low condition is released.
A PCA9518 cluster cannot be put in series with a repeater such as the PCA9515 or another PCA9518 cluster, as the design does not allow this configuration. Multiple PCA9518 devices can be grouped with other PCA9518 devices into any size cluster using the EXPxxxx pins that allow the I2C signals to be sent or received from one PCA9518 to another PCA9518 within the cluster. Because there is no direction pin, slightly different valid low voltage levels are used to avoid lockup conditions between the input and the output of individual repeaters in the cluster. A valid low applied at the input of any of the PCA9518 devices is propagated as a buffered low, with a slightly higher value, to all enabled outputs in the PCA9518 cluster. When this buffered low is applied to another repeater or separate PCA9518 cluster (not connected via the EXPxxxx pins) in series, the second repeater or PCA9518 cluster does not recognize it as a regular low and does not propagate it as a buffered low again. For this reason, the PCA9518 should not be put in series with other repeater or PCA9518 clusters.
The PCA9518 has five multidirectional open-drain buffers designed to support the standard low-level-contention arbitration of the I2C bus. Except during arbitration, the PCA9518 acts like a pair of noninverting open-drain buffers, one for SDA and one for SCL.
There is an internal power-on-reset circuit (VPOR) that allows for an initial condition and the ramping of VCCto set the internal logic.
As with the standard I2C system, pullup resistors are required on each SDAn and SCLn to provide the logic high levels on the buffered bus. The size of these pullup resistors depends on the system, but it is essential that each side of the repeater have a pullup resistor. The device is designed to work with standard-mode and fast-mode I2C devices in addition to SMBus devices. Standard-mode I2C devices only specify 3 mA in a generic I2C system where standard-mode devices and multiple masters are possible. |
| Interface | 1 | Obsolete | |
PCA9534A8-bit 2.3- to 5.5-V I2C/SMBus I/O expander with interrupt & config registers | Interface | 18 | Active | The PCA9534A and PCA9534 are identical, except for their fixed I2C address. This allows for up to 16 of these devices (8 of each) on the same I2C bus.
INTcan be connected to the interrupt input of a microcontroller. By sending an interrupt signal on this line, the remote I/O can inform the microcontroller if there is incoming data on its ports without having to communicate via the I2C bus. Thus, the PCA9534A can remain a simple slave device.
The device’s outputs (latched) have high-current drive capability for directly driving LEDs. It has low current consumption.
Three hardware pins (A0, A1, and A2) are used to program and vary the fixed I2C address and allow up to eight devices to share the same I2C bus or SMBus.
The PCA9534A is pin-to-pin and I2C address compatible with the PCF8574A. However, software changes are required due to the enhancements in the PCA9534A over the PCF8574A.
The PCA9534A is a low-power version of the PCA9554A. The only difference between the PCA9534A and PCA9554A is that the PCA9534A eliminates an internal I/O pullup resistor, which dramatically reduces power consumption in the standby mode when the I/Os are held low.
The PCA9534A and PCA9534 are identical, except for their fixed I2C address. This allows for up to 16 of these devices (8 of each) on the same I2C bus.
INTcan be connected to the interrupt input of a microcontroller. By sending an interrupt signal on this line, the remote I/O can inform the microcontroller if there is incoming data on its ports without having to communicate via the I2C bus. Thus, the PCA9534A can remain a simple slave device.
The device’s outputs (latched) have high-current drive capability for directly driving LEDs. It has low current consumption.
Three hardware pins (A0, A1, and A2) are used to program and vary the fixed I2C address and allow up to eight devices to share the same I2C bus or SMBus.
The PCA9534A is pin-to-pin and I2C address compatible with the PCF8574A. However, software changes are required due to the enhancements in the PCA9534A over the PCF8574A.
The PCA9534A is a low-power version of the PCA9554A. The only difference between the PCA9534A and PCA9554A is that the PCA9534A eliminates an internal I/O pullup resistor, which dramatically reduces power consumption in the standby mode when the I/Os are held low. |
| Integrated Circuits (ICs) | 7 | Active | |
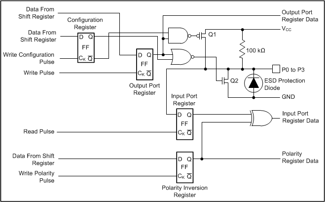
PCA95364-bit 2.3- to 5.5-V I2C/SMBus I/O expander with config registers | Integrated Circuits (ICs) | 5 | Active | This 4-bit I/O expander for the two-line bidirectional bus (I2C) is designed for 2.3-V to 5.5-V VCCoperation. It provides general-purpose remote I/O expansion for most microcontroller families through the I2C interface [serial clock (SCL), serial data (SDA)].
The PCA9536 features 4-bit Configuration (input or output selection), Input Port, Output Port, and Polarity Inversion (active high or active low) registers. At power on, the I/Os are configured as inputs with a weak pullup to VCC. However, the system controller can enable the I/Os as either inputs or outputs by writing to the I/O configuration bits. If no signals are applied externally to the PCA9536, the voltage level is 1, or high, because of the internal pullup resistors. The data for each input or output is stored in the corresponding Input Port or Output Port register. The polarity of the Input Port register can be inverted with the Polarity Inversion register and the system controller reads all registers.
The system controller resets the PCA9536 in the event of a timeout or other improper operation by utilizing the power-on reset feature, which puts the registers in their default state and initializes the I2C/SMBus state machine.
The device outputs (latched) have high-current drive capability for directly driving LEDs, but has low current consumption.
This 4-bit I/O expander for the two-line bidirectional bus (I2C) is designed for 2.3-V to 5.5-V VCCoperation. It provides general-purpose remote I/O expansion for most microcontroller families through the I2C interface [serial clock (SCL), serial data (SDA)].
The PCA9536 features 4-bit Configuration (input or output selection), Input Port, Output Port, and Polarity Inversion (active high or active low) registers. At power on, the I/Os are configured as inputs with a weak pullup to VCC. However, the system controller can enable the I/Os as either inputs or outputs by writing to the I/O configuration bits. If no signals are applied externally to the PCA9536, the voltage level is 1, or high, because of the internal pullup resistors. The data for each input or output is stored in the corresponding Input Port or Output Port register. The polarity of the Input Port register can be inverted with the Polarity Inversion register and the system controller reads all registers.
The system controller resets the PCA9536 in the event of a timeout or other improper operation by utilizing the power-on reset feature, which puts the registers in their default state and initializes the I2C/SMBus state machine.
The device outputs (latched) have high-current drive capability for directly driving LEDs, but has low current consumption. |
PCA95388-bit 2.3- to 5.5-V I2C/SMBus I/O expander with interrupt, reset & config registers | Interface | 4 | Active | 8-bit 2.3- to 5.5-V I2C/SMBus I/O expander with interrupt, reset & config registers |
PCA953916-bit 2.3- to 5.5-V I2C/SMBus I/O expander with interrupt, reset & config registers | I/O Expanders | 10 | Active | The system master can reset the PCA9539 in the event of a time-out or other improper operation by asserting a low in theRESETinput. The power-on reset puts the registers in their default state and initializes the I2C/SMBus state machine. AssertingRESETcauses the same reset/initialization to occur without de-powering the part.
The PCA9539 open-drain interrupt (INT) output is activated when any input state differs from its corresponding Input Port register state and is used to indicate to the system master that an input state has changed.
INTcan be connected to the interrupt input of a microcontroller. By sending an interrupt signal on this line, the remote I/O can inform the microcontroller if there is incoming data on its ports without having to communicate via the I2C bus. Thus, the PCA9539 can remain a simple slave device.
The device outputs (latched) have high-current drive capability for directly driving LEDs. The device has low current consumption.
The PCA9539 is identical to the PCA9555, except for the removal of the internal I/O pullup resistor, which greatly reduces power consumption when the I/Os are held low, replacement of A2 withRESET, and a different address range.
Two hardware pins (A0 and A1) are used to program and vary the fixed I2C address and allow up to four devices to share the same I2C bus or SMBus.
The system master can reset the PCA9539 in the event of a time-out or other improper operation by asserting a low in theRESETinput. The power-on reset puts the registers in their default state and initializes the I2C/SMBus state machine. AssertingRESETcauses the same reset/initialization to occur without de-powering the part.
The PCA9539 open-drain interrupt (INT) output is activated when any input state differs from its corresponding Input Port register state and is used to indicate to the system master that an input state has changed.
INTcan be connected to the interrupt input of a microcontroller. By sending an interrupt signal on this line, the remote I/O can inform the microcontroller if there is incoming data on its ports without having to communicate via the I2C bus. Thus, the PCA9539 can remain a simple slave device.
The device outputs (latched) have high-current drive capability for directly driving LEDs. The device has low current consumption.
The PCA9539 is identical to the PCA9555, except for the removal of the internal I/O pullup resistor, which greatly reduces power consumption when the I/Os are held low, replacement of A2 withRESET, and a different address range.
Two hardware pins (A0 and A1) are used to program and vary the fixed I2C address and allow up to four devices to share the same I2C bus or SMBus. |