T
Texas Instruments
| Series | Category | # Parts | Status | Description |
|---|---|---|---|---|
| Part | Spec A | Spec B | Spec C | Spec D | Description |
|---|---|---|---|---|---|
| Series | Category | # Parts | Status | Description |
|---|---|---|---|---|
| Part | Spec A | Spec B | Spec C | Spec D | Description |
|---|---|---|---|---|---|
| Part | Category | Description |
|---|---|---|
Texas Instruments | Integrated Circuits (ICs) | BUS DRIVER, BCT/FBT SERIES |
Texas Instruments | Integrated Circuits (ICs) | 12BIT 3.3V~3.6V 210MHZ PARALLEL VQFN-48-EP(7X7) ANALOG TO DIGITAL CONVERTERS (ADC) ROHS |
Texas Instruments | Integrated Circuits (ICs) | TMX320DRE311 179PIN UBGA 200MHZ |
Texas Instruments TPS61040DRVTG4Unknown | Integrated Circuits (ICs) | IC LED DRV RGLTR PWM 350MA 6WSON |
Texas Instruments LP3876ET-2.5Obsolete | Integrated Circuits (ICs) | IC REG LINEAR 2.5V 3A TO220-5 |
Texas Instruments LMS1585ACSX-ADJObsolete | Integrated Circuits (ICs) | IC REG LIN POS ADJ 5A DDPAK |
Texas Instruments INA111APG4Obsolete | Integrated Circuits (ICs) | IC INST AMP 1 CIRCUIT 8DIP |
Texas Instruments | Integrated Circuits (ICs) | AUTOMOTIVE, QUAD 36V 1.2MHZ OPERATIONAL AMPLIFIER |
Texas Instruments OPA340NA/3KG4Unknown | Integrated Circuits (ICs) | IC OPAMP GP 1 CIRCUIT SOT23-5 |
Texas Instruments PT5112AObsolete | Power Supplies - Board Mount | DC DC CONVERTER 8V 8W |
| Series | Category | # Parts | Status | Description |
|---|---|---|---|---|
OPA2189Dual, 14-MHz, MUX-friendly, low-noise, zero-drift, RRO, CMOS precision operational amplifier | Amplifiers | 3 | Active | The OPA189, OPA2189, and OPA4189 (OPAx189) high-precision operational amplifiers are ultra-low noise, fast-settling, zero-drift devices that provide rail-to-rail output operation and feature a unique MUX-friendly architecture and controlled start-up system. These features and excellent ac performance, combined with only 0.4 µV of offset voltage and 0.005µV/°C of drift over temperature for the single-channel version, make the OPAx189 a great choice for precision instrumentation, signal measurement, and active filtering applications. Moreover, the MUX-friendly input architecture prevents inrush current when applying large input differential voltages, which improves settling performance in multichannel systems, all while providing robust ESD protection during shipment, handling, and assembly.
All versions are specified from –40°C to +125°C.
The OPA189, OPA2189, and OPA4189 (OPAx189) high-precision operational amplifiers are ultra-low noise, fast-settling, zero-drift devices that provide rail-to-rail output operation and feature a unique MUX-friendly architecture and controlled start-up system. These features and excellent ac performance, combined with only 0.4 µV of offset voltage and 0.005µV/°C of drift over temperature for the single-channel version, make the OPAx189 a great choice for precision instrumentation, signal measurement, and active filtering applications. Moreover, the MUX-friendly input architecture prevents inrush current when applying large input differential voltages, which improves settling performance in multichannel systems, all while providing robust ESD protection during shipment, handling, and assembly.
All versions are specified from –40°C to +125°C. |
OPA2191Low-power, 36-V, CMOS precision e-trim™ operational amplifier | Amplifiers | 3 | Active | The OPAx191 family (OPA191, OPA2191, and OPA4191) is a new generation of 36-V, e-trim™ operational amplifiers.
These devices offer outstanding dc precision and ac performance, including rail-to-rail input/output, low offset voltage (±5 µV, typ), low offset drift (±0.2 µV/°C, typ), and 2-MHz bandwidth.
Unique features, such as differential input-voltage range to the supply rail, high output current (±65 mA), high capacitive load drive of up to 1 nF, and high slew rate (5 V/µs), make the OPAx191 a robust, high-performance operational amplifier for high-voltage industrial applications.
The OPAx191 family of op amps is available in standard packages and is specified from –40°C to +125°C.
The OPAx191 family (OPA191, OPA2191, and OPA4191) is a new generation of 36-V, e-trim™ operational amplifiers.
These devices offer outstanding dc precision and ac performance, including rail-to-rail input/output, low offset voltage (±5 µV, typ), low offset drift (±0.2 µV/°C, typ), and 2-MHz bandwidth.
Unique features, such as differential input-voltage range to the supply rail, high output current (±65 mA), high capacitive load drive of up to 1 nF, and high slew rate (5 V/µs), make the OPAx191 a robust, high-performance operational amplifier for high-voltage industrial applications.
The OPAx191 family of op amps is available in standard packages and is specified from –40°C to +125°C. |
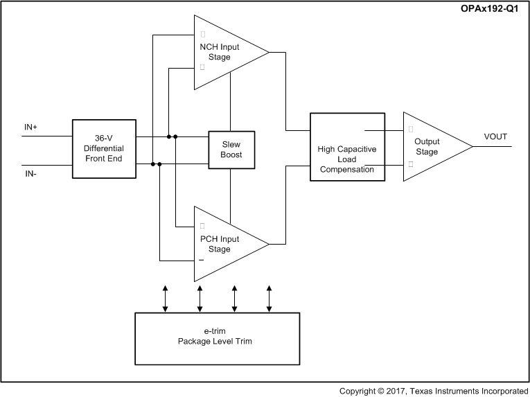
OPA2192-Q1Automotive 36-V, Precision, RRIO, Low Offset Voltage, Low Input Bias Current Op Amp With e-trim | Instrumentation, Op Amps, Buffer Amps | 5 | Active | The OPAx192-Q1 family (OPA192-Q1 and OPA2192-Q1) is a new generation of 36-V, e-trim operational amplifiers. The OPAx192-Q1 family of operational amplifiers use e-trim, a method of package-level trim for offset and offset temperature drift implemented during the final steps of manufacturing after the plastic molding process. This method minimizes the influence of inherent input transistor mismatch, as well as errors induced during package molding.
These devices offer outstanding dc precision and ac performance, including rail-to-rail input/output, low offset (±5 µV, typical), low offset drift (±0.2 µV/°C, typical), and 10-MHz bandwidth.
Unique features such as differential input-voltage range to the supply rail, high output current (±65 mA), high capacitive-load drive of up to 1 nF, and high slew rate (20 V/µs) make the OPAx192-Q1 a robust, high-performance operational amplifier for high-voltage industrial applications.
The OPAx192-Q1 family of op amps is available in an 8-pin VSSOP package and is specified from –40°C to +125°C.
The OPAx192-Q1 family (OPA192-Q1 and OPA2192-Q1) is a new generation of 36-V, e-trim operational amplifiers. The OPAx192-Q1 family of operational amplifiers use e-trim, a method of package-level trim for offset and offset temperature drift implemented during the final steps of manufacturing after the plastic molding process. This method minimizes the influence of inherent input transistor mismatch, as well as errors induced during package molding.
These devices offer outstanding dc precision and ac performance, including rail-to-rail input/output, low offset (±5 µV, typical), low offset drift (±0.2 µV/°C, typical), and 10-MHz bandwidth.
Unique features such as differential input-voltage range to the supply rail, high output current (±65 mA), high capacitive-load drive of up to 1 nF, and high slew rate (20 V/µs) make the OPAx192-Q1 a robust, high-performance operational amplifier for high-voltage industrial applications.
The OPAx192-Q1 family of op amps is available in an 8-pin VSSOP package and is specified from –40°C to +125°C. |
OPA2196Dual, 36-V, low power, all-purpose amplifier with mux-friendly input | Integrated Circuits (ICs) | 1 | Active | The OPAx196 family (OPA196, OPA2196, and OPA4196) is a new generation of 36-V, rail-to-rail e-trim™ operational amplifiers (op amps).
These devices offer very low offset voltage (±25 µV, typical), drift (±0.5 µV/°C, typical), and low bias current (±5 pA, typical) combined with very low quiescent current (140 µA/channel, typical) across the entire output range.
Unique features, such as differential input-voltage range to the supply rail, high output current (±65 mA), and high capacitive load drive of up to 1 nF make the OPAx196 a robust, high-performance operational amplifier for high-voltage industrial applications.
The OPAx196 family of op amps is available in standard packages and is specified from –40°C to +125°C.
The OPAx196 family (OPA196, OPA2196, and OPA4196) is a new generation of 36-V, rail-to-rail e-trim™ operational amplifiers (op amps).
These devices offer very low offset voltage (±25 µV, typical), drift (±0.5 µV/°C, typical), and low bias current (±5 pA, typical) combined with very low quiescent current (140 µA/channel, typical) across the entire output range.
Unique features, such as differential input-voltage range to the supply rail, high output current (±65 mA), and high capacitive load drive of up to 1 nF make the OPAx196 a robust, high-performance operational amplifier for high-voltage industrial applications.
The OPAx196 family of op amps is available in standard packages and is specified from –40°C to +125°C. |
OPA2197-Q1Dual automotive 36-V, precision, rail-to-rail input output, low offset voltage op amp | Amplifiers | 3 | Active | The OPAx197-Q1 family (OPA197-Q1, OPA2197-Q1, and OPA4197-Q1) is part of a new generation of 36-V, e-trim™ operational amplifiers. The OPAx197-Q1 family of e-trim operational amplifiers uses a proprietary method of package-level trim for offset and offset temperature drift implemented during the final steps of manufacturing after the plastic molding process. This method minimizes the influence of inherent input transistor mismatch, as well as errors induced during package molding.
These devices offer outstanding dc precision and ac performance, including rail-to-rail input/output, low offset (±5 µV, typical), low offset drift (±0.2 µV/°C, typical), and a 10-MHz bandwidth.
Unique features such as differential input-voltage range to the supply rail, high output current (±65 mA), high capacitive load drive of up to 1 nF, and high slew rate (20 V/µs) make the OPAx197-Q1 robust, high-performance op amps for high-voltage industrial applications.
The OPAx197-Q1 family (OPA197-Q1, OPA2197-Q1, and OPA4197-Q1) is part of a new generation of 36-V, e-trim™ operational amplifiers. The OPAx197-Q1 family of e-trim operational amplifiers uses a proprietary method of package-level trim for offset and offset temperature drift implemented during the final steps of manufacturing after the plastic molding process. This method minimizes the influence of inherent input transistor mismatch, as well as errors induced during package molding.
These devices offer outstanding dc precision and ac performance, including rail-to-rail input/output, low offset (±5 µV, typical), low offset drift (±0.2 µV/°C, typical), and a 10-MHz bandwidth.
Unique features such as differential input-voltage range to the supply rail, high output current (±65 mA), high capacitive load drive of up to 1 nF, and high slew rate (20 V/µs) make the OPAx197-Q1 robust, high-performance op amps for high-voltage industrial applications. |
OPA2202Low-noise (0.2 µVPP, 9 nV/√Hz), heavy-capacitive-drive (25 nF) dual super-beta precision op amp | Integrated Circuits (ICs) | 3 | Active | The OPA202, OPA2202, and OPA4202 (OPAx202) are a family of devices built on TI’s industry-leading precision super-beta, complementary, bipolar semiconductor process. This process offers ultra-low flicker noise, low offset voltage, low offset voltage temperature drift, and excellent linearity with common-mode and power-supply variation. These devices offer an exceptional combination of dc precision, heavy capacitive load drive, and protection against external EMI, thermal, and short-circuit events.
The supply current is 580 µA at ±18 V. The OPAx202 do not exhibit phase inversion, and the series is stable with high capacitive loads. The OPAx202 are fully specified with a temperature range from –40°C to +105°C.
The OPA202, OPA2202, and OPA4202 (OPAx202) are a family of devices built on TI’s industry-leading precision super-beta, complementary, bipolar semiconductor process. This process offers ultra-low flicker noise, low offset voltage, low offset voltage temperature drift, and excellent linearity with common-mode and power-supply variation. These devices offer an exceptional combination of dc precision, heavy capacitive load drive, and protection against external EMI, thermal, and short-circuit events.
The supply current is 580 µA at ±18 V. The OPAx202 do not exhibit phase inversion, and the series is stable with high capacitive loads. The OPAx202 are fully specified with a temperature range from –40°C to +105°C. |
OPA2205Dual, rail-to-rail bipolar precision e-trim™ op amp with low input bias current and low noise | Linear | 3 | Active | The OPA205, OPA2205, and OPA4205 (OPAx205) are the next generation of the industry-standard OPAx277 family. TheOPA206andOPA2206are related devices with the same op-amp core, but with the added feature of input overvoltage protection ±40 V above the supplies. These devices are precision, bipolar e-trim ™ op amps with super-beta inputs. TI’s proprietary trimming technology is used to achieve a typical input offset voltage of ±4 µV (±2 µV, high grade), and a typical input offset voltage drift of ±0.08 µV (±0.04 µV, high grade).
Designed on a bipolar process, the OPAx205 provide 3.6‑MHz gain bandwidth for a mere 220 µA of quiescent current. The devices also achieve a low voltage noise density of only 7.2 nV/√ Hz at 1 kHz. The super-beta inputs of the OPAx205 have a very low input bias current of 100 pA (typical) and a current noise density of 110 fA/√ Hz.
The high performance of the OPAx205 makes these devices an excellent choice for systems requiring high precision and low power consumption, such as flow and pressure transmitters, portable data acquisition (DAQ) systems, and high-density source measurement units (SMU).
The OPA205, OPA2205, and OPA4205 (OPAx205) are the next generation of the industry-standard OPAx277 family. TheOPA206andOPA2206are related devices with the same op-amp core, but with the added feature of input overvoltage protection ±40 V above the supplies. These devices are precision, bipolar e-trim ™ op amps with super-beta inputs. TI’s proprietary trimming technology is used to achieve a typical input offset voltage of ±4 µV (±2 µV, high grade), and a typical input offset voltage drift of ±0.08 µV (±0.04 µV, high grade).
Designed on a bipolar process, the OPAx205 provide 3.6‑MHz gain bandwidth for a mere 220 µA of quiescent current. The devices also achieve a low voltage noise density of only 7.2 nV/√ Hz at 1 kHz. The super-beta inputs of the OPAx205 have a very low input bias current of 100 pA (typical) and a current noise density of 110 fA/√ Hz.
The high performance of the OPAx205 makes these devices an excellent choice for systems requiring high precision and low power consumption, such as flow and pressure transmitters, portable data acquisition (DAQ) systems, and high-density source measurement units (SMU). |
OPA2206OVP ±40-V, low-power, low-noise, precision amplifier with e-trim™ and super beta input transistors | Linear | 2 | Active | The OPA206, OPA2206, and OPA4206 ( OPAx206) are the next generation of the industry-standardOPAx277family with the added feature of input overvoltage protection. These precision, bipolar, e‑trim ™ op amps with super-beta inputs use TI’s proprietary trimming technology to achieve an input offset voltage of ±4 µV (typical) and an input offset voltage drift of ±0.08 µV/°C (typical). The input overvoltage protection activates when the input signal exceeds the supply range and protects up to 40 V beyond either supply. This feature eliminates the need for external circuitry to prevent amplifier damage, thereby reducing size and costs.
The OPAx206 provide a speed-to-power ratio of 3.6 MHz for a mere 220 µA (typical). These devices also achieve a low voltage noise density of only 8 nV/√ Hz at 1 kHz. The super-beta inputs of the OPAx206 have a very low input bias current of 100 pA (typical) and a current noise density of 110 fA/√ Hz.
The high performance of the OPAx206 make these devices an excellent choice for systems requiring high precision and low power consumption, such as high-density analog input modules in programmable logic controllers, field and portable instrumentation systems, and source measurement units. TheOPA205andOPA2205are related devices with the same op amp core without the input protection, but with improved broadband noise (7.2 nV/√ Hz).
The OPA206, OPA2206, and OPA4206 ( OPAx206) are the next generation of the industry-standardOPAx277family with the added feature of input overvoltage protection. These precision, bipolar, e‑trim ™ op amps with super-beta inputs use TI’s proprietary trimming technology to achieve an input offset voltage of ±4 µV (typical) and an input offset voltage drift of ±0.08 µV/°C (typical). The input overvoltage protection activates when the input signal exceeds the supply range and protects up to 40 V beyond either supply. This feature eliminates the need for external circuitry to prevent amplifier damage, thereby reducing size and costs.
The OPAx206 provide a speed-to-power ratio of 3.6 MHz for a mere 220 µA (typical). These devices also achieve a low voltage noise density of only 8 nV/√ Hz at 1 kHz. The super-beta inputs of the OPAx206 have a very low input bias current of 100 pA (typical) and a current noise density of 110 fA/√ Hz.
The high performance of the OPAx206 make these devices an excellent choice for systems requiring high precision and low power consumption, such as high-density analog input modules in programmable logic controllers, field and portable instrumentation systems, and source measurement units. TheOPA205andOPA2205are related devices with the same op amp core without the input protection, but with improved broadband noise (7.2 nV/√ Hz). |
OPA2209Dual, 2.2-nV/rtHz, 18-MHz, precision, RRO, 36-V operational amplifier | Linear | 2 | Active | The OPA209 series of precision operational amplifiers achieve very low voltage noise density (2.2 nV/√Hz) with a supply current of only 2.5 mA (maximum). This series also offers rail-to-rail output swing, which helps to maximize dynamic range.
In precision data acquisition applications, the OPA209 provides fast settling time to 16-bit accuracy, even for 10-V output swings. This excellent ac performance, combined with only 150 µV (maximum) of offset and low drift over temperature, makes the OPA209 very suitable for fast, high-precision applications.
The OPA209 is specified over a wide dual power-supply range of ±2.25 V to ±18 V, or single-supply operation from 4.5 V to 36 V.
The OPA209 is available in the 5-pin SOT-23, 8-pin VSSOP, and the standard 8-pin SOIC packages. The dual OPA2209 comes in both 8-pin VSSOP and 8-pin SOIC packages. The quad OPA4209 is available in the 14-pin TSSOP package.
The OPA209 series is specified from –40°C to 125°C.
The OPA209 series of precision operational amplifiers achieve very low voltage noise density (2.2 nV/√Hz) with a supply current of only 2.5 mA (maximum). This series also offers rail-to-rail output swing, which helps to maximize dynamic range.
In precision data acquisition applications, the OPA209 provides fast settling time to 16-bit accuracy, even for 10-V output swings. This excellent ac performance, combined with only 150 µV (maximum) of offset and low drift over temperature, makes the OPA209 very suitable for fast, high-precision applications.
The OPA209 is specified over a wide dual power-supply range of ±2.25 V to ±18 V, or single-supply operation from 4.5 V to 36 V.
The OPA209 is available in the 5-pin SOT-23, 8-pin VSSOP, and the standard 8-pin SOIC packages. The dual OPA2209 comes in both 8-pin VSSOP and 8-pin SOIC packages. The quad OPA4209 is available in the 14-pin TSSOP package.
The OPA209 series is specified from –40°C to 125°C. |
OPA2210Ultra-low noise (2.2-nV/√Hz), super beta (0.3nA), high precision (5µV, 0.1µV/°C), 36-V, dual op amp | Linear | 2 | Active | The OPA210 and OPA2210 ( OPAx210) are the next generation of OPAx209 operational amplifier (op amp). The OPAx210 precision op amps are built on TI’s precision, super-beta, complementary bipolar semiconductor process, which offers ultra-low flicker noise, low offset voltage, and low offset voltage temperature drift.
The OPAx210 achieve very low voltage noise density (2.2 nV/√Hz) while consuming only 2.5 mA (maximum) per amplifier. These devices also offer rail-to-rail output swing, which helps maximize dynamic range.
In precision data-acquisition applications, the OPAx210 provide fast settling time to 16-bit accuracy, even for 10-V output swings. Excellent ac performance, combined with only 35 µV (maximum) of offset and 0.6 µV/°C (maximum) drift over temperature, makes the OPAx210 an excellent choice for high-speed, high-precision applications.
The OPAx210 are specified over a wide dual power-supply range of ±2.25 V to ±18 V, or single-supply operation from 4.5 V to 36 V, are specified from –40°C to +125°C.
The OPA210 and OPA2210 ( OPAx210) are the next generation of OPAx209 operational amplifier (op amp). The OPAx210 precision op amps are built on TI’s precision, super-beta, complementary bipolar semiconductor process, which offers ultra-low flicker noise, low offset voltage, and low offset voltage temperature drift.
The OPAx210 achieve very low voltage noise density (2.2 nV/√Hz) while consuming only 2.5 mA (maximum) per amplifier. These devices also offer rail-to-rail output swing, which helps maximize dynamic range.
In precision data-acquisition applications, the OPAx210 provide fast settling time to 16-bit accuracy, even for 10-V output swings. Excellent ac performance, combined with only 35 µV (maximum) of offset and 0.6 µV/°C (maximum) drift over temperature, makes the OPAx210 an excellent choice for high-speed, high-precision applications.
The OPAx210 are specified over a wide dual power-supply range of ±2.25 V to ±18 V, or single-supply operation from 4.5 V to 36 V, are specified from –40°C to +125°C. |