| Power Management (PMIC) | 2 | Active | |
LP3879800-mA, low-dropout voltage regulator with low-noise & enable | Power Management (PMIC) | 14 | Active | The LP3879 is a 800 mA fixed-output voltage regulator designed to provide high performance and low noise in applications requiring output voltages between 1.0V and 1.2V.
Using an optimized VIP (Vertically Integrated PNP) process, the LP3879 delivers superior performance:
Ground Pin Current:Typically 5.5 mA @ 800 mA load, and 200 µA @ 100 µA load.
Low Power Shutdown:The LP3879 draws less than 10 μA quiescent current when shutdown pin is pulled low.
Precision Output:Ensured output voltage accuracy is 1% at room temperature.
Low Noise:Broadband output noise is only 18 μV (typical) with 10 nF bypass capacitor.
The LP3879 is a 800 mA fixed-output voltage regulator designed to provide high performance and low noise in applications requiring output voltages between 1.0V and 1.2V.
Using an optimized VIP (Vertically Integrated PNP) process, the LP3879 delivers superior performance:
Ground Pin Current:Typically 5.5 mA @ 800 mA load, and 200 µA @ 100 µA load.
Low Power Shutdown:The LP3879 draws less than 10 μA quiescent current when shutdown pin is pulled low.
Precision Output:Ensured output voltage accuracy is 1% at room temperature.
Low Noise:Broadband output noise is only 18 μV (typical) with 10 nF bypass capacitor. |
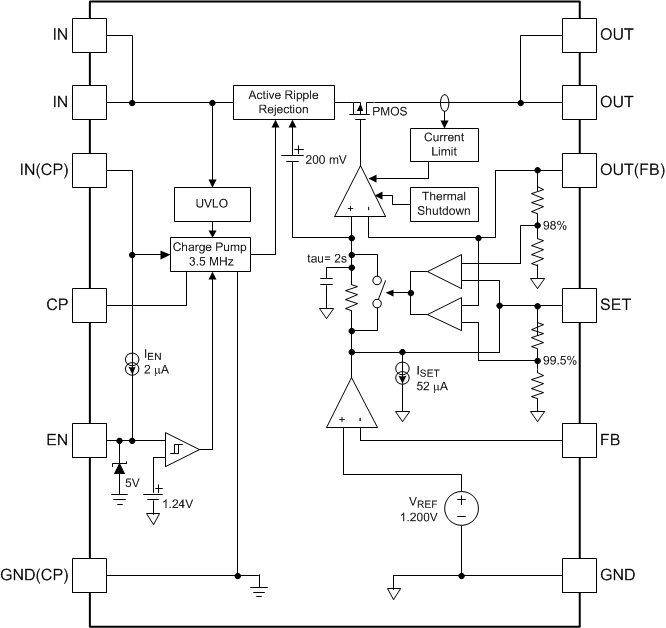
LP38798800-mA, 20-V, low-noise, high-PSRR, adjustable low-dropout voltage regulator with enable | Voltage Regulators - Linear, Low Drop Out (LDO) Regulators | 1 | Active | The LP38798-ADJ is a high-performance, low-noise LDO that can supply up to 800 mA output current. Designed to meet the requirements of sensitive RF/Analog circuitry, the LP38798-ADJ implements a novel linear topology on an advanced CMOS process to deliver ultra-low output noise and high PSRR at switching power supply frequencies. The LP38798SD-ADJ is stable with both ceramic and tantalum output capacitors and requires a minimum output capacitance of only 1 µF for stability.
The LP38798-ADJ can operate over a wide input voltage range (3 V to 20 V) making it well suited for many post-regulation applications.
The LP38798-ADJ is a high-performance, low-noise LDO that can supply up to 800 mA output current. Designed to meet the requirements of sensitive RF/Analog circuitry, the LP38798-ADJ implements a novel linear topology on an advanced CMOS process to deliver ultra-low output noise and high PSRR at switching power supply frequencies. The LP38798SD-ADJ is stable with both ceramic and tantalum output capacitors and requires a minimum output capacitance of only 1 µF for stability.
The LP38798-ADJ can operate over a wide input voltage range (3 V to 20 V) making it well suited for many post-regulation applications. |
LP3881800-mA, low-VIN (1.291-V), ultra-low-dropout voltage regulator with enable | Voltage Regulators - Linear, Low Drop Out (LDO) Regulators | 16 | Active | The LP3881 is a high current, fast response regulator which can maintain output voltage regulation with minimum input to output voltage drop. Fabricated on a CMOS process, the device operates from two input voltages: Vbias provides voltage to drive the gate of the N-MOS power transistor, while Vin is the input voltage which supplies power to the load. The use of an external bias rail allows the part to operate from ultra low Vin voltages. Unlike bipolar regulators, the CMOS architecture consumes extremely low quiescent current at any output load current. The use of an N-MOS power transistor results in wide bandwidth, yet minimum external capacitance is required to maintain loop stability.
The fast transient response of these devices makes them suitable for use in powering DSP, Microcontroller Core voltages and Switch Mode Power Supply post regulators. The parts are available in TO-220, TO-263 and SOIC-8 packages.
Dropout Voltage:75 mV (typ) @ 0.8A load current.
Ground Pin Current:3 mA (typ) at full load.
Shutdown Current:60 nA (typ) when S/D pin is low.
Precision Output Voltage:1.5% room temperature accuracy.
The LP3881 is a high current, fast response regulator which can maintain output voltage regulation with minimum input to output voltage drop. Fabricated on a CMOS process, the device operates from two input voltages: Vbias provides voltage to drive the gate of the N-MOS power transistor, while Vin is the input voltage which supplies power to the load. The use of an external bias rail allows the part to operate from ultra low Vin voltages. Unlike bipolar regulators, the CMOS architecture consumes extremely low quiescent current at any output load current. The use of an N-MOS power transistor results in wide bandwidth, yet minimum external capacitance is required to maintain loop stability.
The fast transient response of these devices makes them suitable for use in powering DSP, Microcontroller Core voltages and Switch Mode Power Supply post regulators. The parts are available in TO-220, TO-263 and SOIC-8 packages.
Dropout Voltage:75 mV (typ) @ 0.8A load current.
Ground Pin Current:3 mA (typ) at full load.
Shutdown Current:60 nA (typ) when S/D pin is low.
Precision Output Voltage:1.5% room temperature accuracy. |
| Voltage Regulators - Linear, Low Drop Out (LDO) Regulators | 16 | Active | |
| Power Management (PMIC) | 8 | Active | |
LP38841-ADJ800-mA, low-VIN (0.635-V), adjustable ultra-low-dropout voltage regulator with enable | Voltage Regulators - Linear, Low Drop Out (LDO) Regulators | 15 | Active | The LP38841 is a high current, fast response regulator which can maintain output voltage regulation with minimum input to output voltage drop. Fabricated on a CMOS process, the device operates from two input voltages: Vbias provides voltage to drive the gate of the N-MOS power transistor, while Vin is the input voltage which supplies power to the load. The use of an external bias rail allows the part to operate from ultra low Vin voltages. Unlike bipolar regulators, the CMOS architecture consumes extremely low quiescent current at any output load current. The use of an N-MOS power transistor results in wide bandwidth, yet minimum external capacitance is required to maintain loop stability.
The fast transient response of these devices makes them suitable for use in powering DSP, Microcontroller Core voltages and Switch Mode Power Supply post regulators. The parts are available in TO-220 and DDPAK/TO-263 packages.
Dropout Voltage:75 mV (typ) at 0.8A load current.
Quiescent Current:30 mA (typ) at full load.
Shutdown Current:30 nA (typ) whenS/Dpin is low.
Precision Output Voltage:1.5% room temperature accuracy.
The LP38841 is a high current, fast response regulator which can maintain output voltage regulation with minimum input to output voltage drop. Fabricated on a CMOS process, the device operates from two input voltages: Vbias provides voltage to drive the gate of the N-MOS power transistor, while Vin is the input voltage which supplies power to the load. The use of an external bias rail allows the part to operate from ultra low Vin voltages. Unlike bipolar regulators, the CMOS architecture consumes extremely low quiescent current at any output load current. The use of an N-MOS power transistor results in wide bandwidth, yet minimum external capacitance is required to maintain loop stability.
The fast transient response of these devices makes them suitable for use in powering DSP, Microcontroller Core voltages and Switch Mode Power Supply post regulators. The parts are available in TO-220 and DDPAK/TO-263 packages.
Dropout Voltage:75 mV (typ) at 0.8A load current.
Quiescent Current:30 mA (typ) at full load.
Shutdown Current:30 nA (typ) whenS/Dpin is low.
Precision Output Voltage:1.5% room temperature accuracy. |
LP38842-ADJ1.5-A, low-VIN (0.675-V), adjustable ultra-low-dropout voltage regulator with enable | Linear Voltage Regulator Evaluation Boards | 12 | Active | The LP38842-ADJ is a high current, fast response regulator which can maintain output voltage regulation with minimum input to output voltage drop. Fabricated on a CMOS process, the device operates from two input voltages: Vbias provides voltage to drive the gate of the N-MOS power transistor, while Vin is the input voltage which supplies power to the load. The use of an external bias rail allows the part to operate from ultra low Vin voltages. Unlike bipolar regulators, the CMOS architecture consumes extremely low quiescent current at any output load current. The use of an N-MOS power transistor results in wide bandwidth, yet minimum external capacitance is required to maintain loop stability.
The fast transient response of these devices makes them suitable for use in powering DSP, Microcontroller Core voltages and Switch Mode Power Supply post regulators. The parts are available in the SO PowerPAD package.
Dropout Voltage:115 mV (typ) at 1.5A load current.
Quiescent Current:30 mA (typ) at full load.
Shutdown Current:30 nA (typ) when S/D pin is low.
Precision Reference Voltage:1.5% room temperature accuracy.
The LP38842-ADJ is a high current, fast response regulator which can maintain output voltage regulation with minimum input to output voltage drop. Fabricated on a CMOS process, the device operates from two input voltages: Vbias provides voltage to drive the gate of the N-MOS power transistor, while Vin is the input voltage which supplies power to the load. The use of an external bias rail allows the part to operate from ultra low Vin voltages. Unlike bipolar regulators, the CMOS architecture consumes extremely low quiescent current at any output load current. The use of an N-MOS power transistor results in wide bandwidth, yet minimum external capacitance is required to maintain loop stability.
The fast transient response of these devices makes them suitable for use in powering DSP, Microcontroller Core voltages and Switch Mode Power Supply post regulators. The parts are available in the SO PowerPAD package.
Dropout Voltage:115 mV (typ) at 1.5A load current.
Quiescent Current:30 mA (typ) at full load.
Shutdown Current:30 nA (typ) when S/D pin is low.
Precision Reference Voltage:1.5% room temperature accuracy. |
LP388433-A, low-VIN (1.01-V), ultra-low-dropout voltage regulator with enable | Integrated Circuits (ICs) | 7 | Active | The LP38843 is a high-current, fast-response regulator which can maintain output voltage regulation with minimum input to output voltage drop. Fabricated on a CMOS process, the device operates from two input voltages: Vbias provides voltage to drive the gate of the N-MOS power transistor, while Vin is the input voltage which supplies power to the load. The use of an external bias rail allows the part to operate from ultra low Vin voltages. Unlike bipolar regulators, the CMOS architecture consumes extremely low quiescent current at any output load current. The use of an N-MOS power transistor results in wide bandwidth, yet minimum external capacitance is required to maintain loop stability.
The fast transient response of these devices makes them suitable for use in powering DSP, Microcontroller Core voltages and Switch Mode Power Supply post regulators. The parts are available in TO-220 and DDPAK/TO-263 packages.
Dropout Voltage:210 mV (typ) at 3A load current.
Quiescent Current:30 mA (typ) at full load.
Shutdown Current:30 nA (typ) whenS/Dpin is low.
Precision Output Voltage:1.5% room temperature accuracy.
The LP38843 is a high-current, fast-response regulator which can maintain output voltage regulation with minimum input to output voltage drop. Fabricated on a CMOS process, the device operates from two input voltages: Vbias provides voltage to drive the gate of the N-MOS power transistor, while Vin is the input voltage which supplies power to the load. The use of an external bias rail allows the part to operate from ultra low Vin voltages. Unlike bipolar regulators, the CMOS architecture consumes extremely low quiescent current at any output load current. The use of an N-MOS power transistor results in wide bandwidth, yet minimum external capacitance is required to maintain loop stability.
The fast transient response of these devices makes them suitable for use in powering DSP, Microcontroller Core voltages and Switch Mode Power Supply post regulators. The parts are available in TO-220 and DDPAK/TO-263 packages.
Dropout Voltage:210 mV (typ) at 3A load current.
Quiescent Current:30 mA (typ) at full load.
Shutdown Current:30 nA (typ) whenS/Dpin is low.
Precision Output Voltage:1.5% room temperature accuracy. |
LP38851800-mA, low-VIN (0.915-V), adjustable ultra-low-dropout voltage regulator with enable | Voltage Regulators - Linear, Low Drop Out (LDO) Regulators | 6 | Active | The LP38851-ADJ is a high current, fast response regulator which can maintain output voltage regulation with extremely low input to output voltage drop. Fabricated on a CMOS process, the device operates from two input voltages: VBIASprovides voltage to drive the gate of the N-MOS power transistor, while VINis the input voltage which supplies power to the load. The use of an external bias rail allows the part to operate from ultra low VINvoltages. Unlike bipolar regulators, the CMOS architecture consumes extremely low quiescent current at any output load current. The use of an N-MOS power transistor results in wide bandwidth, yet minimum external capacitance is required to maintain loop stability.
The fast transient response of this device makes it suitable for use in powering DSP, Microcontroller Core voltages and Switch Mode Power Supply post regulators. The part is available in PSOP 8–pin, SFM 7–pin, and TO-263 7-pin packages.
The LP38851-ADJ is a high current, fast response regulator which can maintain output voltage regulation with extremely low input to output voltage drop. Fabricated on a CMOS process, the device operates from two input voltages: VBIASprovides voltage to drive the gate of the N-MOS power transistor, while VINis the input voltage which supplies power to the load. The use of an external bias rail allows the part to operate from ultra low VINvoltages. Unlike bipolar regulators, the CMOS architecture consumes extremely low quiescent current at any output load current. The use of an N-MOS power transistor results in wide bandwidth, yet minimum external capacitance is required to maintain loop stability.
The fast transient response of this device makes it suitable for use in powering DSP, Microcontroller Core voltages and Switch Mode Power Supply post regulators. The part is available in PSOP 8–pin, SFM 7–pin, and TO-263 7-pin packages. |