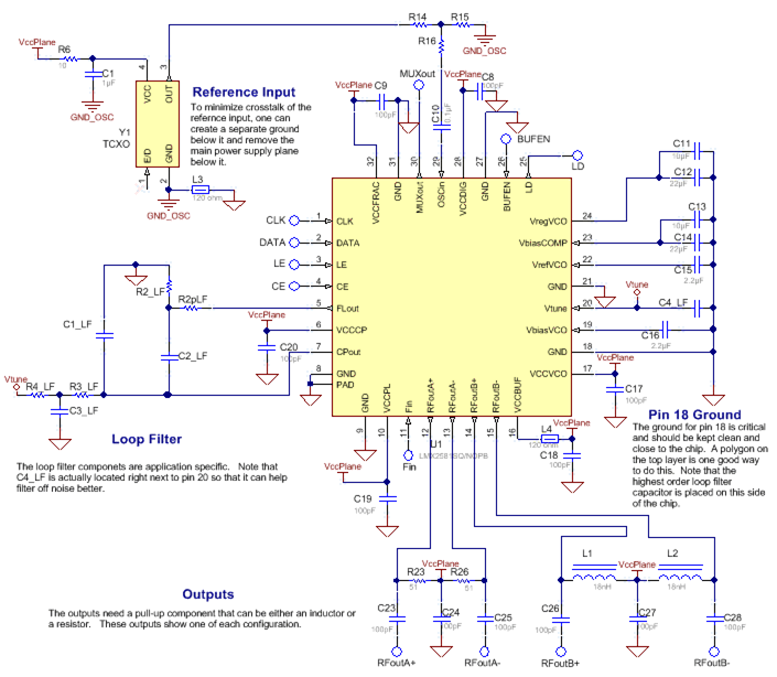
LMX2541Ultra-low noise PLLatinum frequency synthesizer with integrated VCO | Evaluation Boards | 13 | Active | The LMX2541 is an ultra low-noise frequency synthesizer which integrates a high performance delta-sigma fractional N PLL, a VCO with fully integrated tank circuit, and an optional frequency divider. The PLL offers an unprecedented normalized noise floor of -225 dBc/Hz and can be operated with up to 104 MHz of phase-detector rate (comparison frequency) in both integer and fractional modes. The PLL can also be configured to work with an external VCO.
The LMX2541 integrates several low-noise, high precision LDOs and output driver matching network to provide higher supply noise immunity and more consistent performance, while reducing the number of external components. When combined with a high quality reference oscillator, the LMX2541 generates a very stable, ultra low-noise signal.
The LMX2541 is offered in a family of 6 devices with varying VCO frequency range from 1990 MHz up to 4 GHz. Using a flexible divider, the LMX2541 can generate frequencies as low as 31.6 MHz.
The LMX2541 is a monolithic integrated circuit, fabricated in a proprietary BiCMOS process. Device programming is facilitated using a three-wire MICROWIRE interface that can operate down to 1.6 volts. Supply voltage ranges from 3.15 V to 3.45 V. The LMX2541 is available in a 36-pin 6-mm × 6-mm × 0.8-mm WQFN Package.
The LMX2541 is an ultra low-noise frequency synthesizer which integrates a high performance delta-sigma fractional N PLL, a VCO with fully integrated tank circuit, and an optional frequency divider. The PLL offers an unprecedented normalized noise floor of -225 dBc/Hz and can be operated with up to 104 MHz of phase-detector rate (comparison frequency) in both integer and fractional modes. The PLL can also be configured to work with an external VCO.
The LMX2541 integrates several low-noise, high precision LDOs and output driver matching network to provide higher supply noise immunity and more consistent performance, while reducing the number of external components. When combined with a high quality reference oscillator, the LMX2541 generates a very stable, ultra low-noise signal.
The LMX2541 is offered in a family of 6 devices with varying VCO frequency range from 1990 MHz up to 4 GHz. Using a flexible divider, the LMX2541 can generate frequencies as low as 31.6 MHz.
The LMX2541 is a monolithic integrated circuit, fabricated in a proprietary BiCMOS process. Device programming is facilitated using a three-wire MICROWIRE interface that can operate down to 1.6 volts. Supply voltage ranges from 3.15 V to 3.45 V. The LMX2541 is available in a 36-pin 6-mm × 6-mm × 0.8-mm WQFN Package. |
| Development Boards, Kits, Programmers | 1 | Active | |
| Development Boards, Kits, Programmers | 1 | Active | |
| Evaluation and Demonstration Boards and Kits | 1 | Active | |
| Clock Generators, PLLs, Frequency Synthesizers | 1 | Obsolete | |
LMX25711.34-GHz, low-power, extreme-temperature RF synthesizer with frequency-shift keying (FSK) modulation | Development Boards, Kits, Programmers | 3 | Active | The LMX2571 is a low-power, high-performance, wideband PLLatinum RF synthesizer that integrates a delta-sigma fractional N PLL, multiple core voltage-controlled oscillator (VCO), programmable output dividers and two output buffers. The VCO cores work up to 5.376 GHz resulting in continuous output frequency range of 10 MHz to 1344 MHz.
This synthesizer can also be used with an external VCO. To that end, a dedicated 5-V charge pump and an output divider are available for this configuration.
A unique programmable multiplier is also incorporated to help improve spurs, allowing the system to use every channel even if it falls on an integer boundary.
The output has an integrated SPDT switch that can be used as a transmit/receive switch in FDD radio application. Both outputs can also be turned on to provide 2 outputs at the same time.
The LMX2571 supports direct digital FSK modulation through programming or pins. Discrete level FSK, pulse shaping FSK, and analog FM modulation are supported.
A new FastLock technique can be used allowing the user to step from one frequency to the next in less than 1.5 ms even when an external VCO is used with a narrow band loop filter.
The LMX2571 is a low-power, high-performance, wideband PLLatinum RF synthesizer that integrates a delta-sigma fractional N PLL, multiple core voltage-controlled oscillator (VCO), programmable output dividers and two output buffers. The VCO cores work up to 5.376 GHz resulting in continuous output frequency range of 10 MHz to 1344 MHz.
This synthesizer can also be used with an external VCO. To that end, a dedicated 5-V charge pump and an output divider are available for this configuration.
A unique programmable multiplier is also incorporated to help improve spurs, allowing the system to use every channel even if it falls on an integer boundary.
The output has an integrated SPDT switch that can be used as a transmit/receive switch in FDD radio application. Both outputs can also be turned on to provide 2 outputs at the same time.
The LMX2571 supports direct digital FSK modulation through programming or pins. Discrete level FSK, pulse shaping FSK, and analog FM modulation are supported.
A new FastLock technique can be used allowing the user to step from one frequency to the next in less than 1.5 ms even when an external VCO is used with a narrow band loop filter. |
LMX2571-EPEnhanced-product, 1.34-GHz, low-power, extreme-temperature RF synthesizer with FSK modulation | Clock/Timing | 1 | Active | The LMX2571-EP device is a low-power, high-performance, wideband PLLatinum™ RF synthesizer that integrates a delta-sigma fractional N PLL, multiple core voltage-controlled oscillator (VCO), programmable output dividers and two output buffers. The VCO cores work up to 5.376 GHz resulting in continuous output frequency range of 10 MHz to 1344 MHz.
This synthesizer can also be used with an external VCO. To that end, a dedicated 5-V charge pump and an output divider are available for this configuration.
A unique programmable multiplier is also incorporated to help improve spurs, allowing the system to use every channel even if it falls on an integer boundary.
The output has an integrated SPDT switch that can be used as a transmit and receive switch in FDD radio application. Both outputs can also be turned on to provide 2 outputs at the same time.
The LMX2571-EP supports direct digital FSK modulation through programming or pins. Discrete level FSK, pulse shaping FSK, and analog FM modulation are supported.
A new FastLock technique can be used allowing the user to step from one frequency to the next in less than 1.5 ms even when an external VCO is used with a narrow band loop filter.
The LMX2571-EP device is a low-power, high-performance, wideband PLLatinum™ RF synthesizer that integrates a delta-sigma fractional N PLL, multiple core voltage-controlled oscillator (VCO), programmable output dividers and two output buffers. The VCO cores work up to 5.376 GHz resulting in continuous output frequency range of 10 MHz to 1344 MHz.
This synthesizer can also be used with an external VCO. To that end, a dedicated 5-V charge pump and an output divider are available for this configuration.
A unique programmable multiplier is also incorporated to help improve spurs, allowing the system to use every channel even if it falls on an integer boundary.
The output has an integrated SPDT switch that can be used as a transmit and receive switch in FDD radio application. Both outputs can also be turned on to provide 2 outputs at the same time.
The LMX2571-EP supports direct digital FSK modulation through programming or pins. Discrete level FSK, pulse shaping FSK, and analog FM modulation are supported.
A new FastLock technique can be used allowing the user to step from one frequency to the next in less than 1.5 ms even when an external VCO is used with a narrow band loop filter. |
LMX2572LP2-GHz low power wideband RF synthesizer with FSK modulation | Evaluation Boards | 5 | Active | The LMX2572LP is a low-power, high-performance wideband synthesizer that can generate one frequency from 12.5 MHz to 2 GHz without the use of an internal doubler. The PLL delivers excellent performance while consuming just 70 mA from a single 3.3-V supply.
For applications like digital mobile radio (DMR) and wireless microphones, the LMX2572LP supports FSK modulation. Discrete level FSK and pulse-shaping FSK are supported. Direct digital FSK modulation is achievable through programming or pins.
The LMX2572LP allows users to synchronize the output of multiple devices and also enables applications that need deterministic delay between input and output. The LMX2572LP provides an option to adjust the phase with fine granularity to account for delay mismatch on the board or within devices. A frequency ramp generator can synthesize up to two segments of ramp in an automatic ramp generation option or a manual option for maximum flexibility. The fast calibration algorithm allows the user to change frequencies faster than 20 µs.
The LMX2572LP integrates LDOs from a single 3.3-V supply, thus eliminating the need for onboard low-noise LDOs.
The LMX2572LP is a low-power, high-performance wideband synthesizer that can generate one frequency from 12.5 MHz to 2 GHz without the use of an internal doubler. The PLL delivers excellent performance while consuming just 70 mA from a single 3.3-V supply.
For applications like digital mobile radio (DMR) and wireless microphones, the LMX2572LP supports FSK modulation. Discrete level FSK and pulse-shaping FSK are supported. Direct digital FSK modulation is achievable through programming or pins.
The LMX2572LP allows users to synchronize the output of multiple devices and also enables applications that need deterministic delay between input and output. The LMX2572LP provides an option to adjust the phase with fine granularity to account for delay mismatch on the board or within devices. A frequency ramp generator can synthesize up to two segments of ramp in an automatic ramp generation option or a manual option for maximum flexibility. The fast calibration algorithm allows the user to change frequencies faster than 20 µs.
The LMX2572LP integrates LDOs from a single 3.3-V supply, thus eliminating the need for onboard low-noise LDOs. |
LMX2581E3.8-GHz wideband frequency synthesizer with integrated VCO | Evaluation and Demonstration Boards and Kits | 5 | Active | The LMX2581E is a low-noise wideband frequency synthesizer that integrates a delta-sigma fractional N PLL, multiple core VCO, programmable output divider, and two differential output buffers. The VCO frequency range is from 1880 to 3800 MHz and can be sent directly to the output buffers or divided down by even values from 2 to 38. Each buffer is capable of output power from –3 to +12 dBm at 2700 MHz. Integrated low-noise LDOs are used for superior noise immunity and consistent performance.
This synthesizer is a highly programmable device and it enables the user to optimize its performance. In fractional mode, the denominator and the modulator order are programmable and can be configured with dithering as well. The user also has the ability to directly specify a VCO core or entirely bypass the internal VCO. Finally, many convenient features are included such as power down, Fastlock, auto mute, and lock detection. All registers can be programmed through a simple 3-wire interface and a read back feature is also available.
The LMX2581E operates on a single 3.3 V supply and comes in a 32 pin 5.0 mm × 5.0 mmWQFN package.
The LMX2581E is a low-noise wideband frequency synthesizer that integrates a delta-sigma fractional N PLL, multiple core VCO, programmable output divider, and two differential output buffers. The VCO frequency range is from 1880 to 3800 MHz and can be sent directly to the output buffers or divided down by even values from 2 to 38. Each buffer is capable of output power from –3 to +12 dBm at 2700 MHz. Integrated low-noise LDOs are used for superior noise immunity and consistent performance.
This synthesizer is a highly programmable device and it enables the user to optimize its performance. In fractional mode, the denominator and the modulator order are programmable and can be configured with dithering as well. The user also has the ability to directly specify a VCO core or entirely bypass the internal VCO. Finally, many convenient features are included such as power down, Fastlock, auto mute, and lock detection. All registers can be programmed through a simple 3-wire interface and a read back feature is also available.
The LMX2581E operates on a single 3.3 V supply and comes in a 32 pin 5.0 mm × 5.0 mmWQFN package. |
| RF Misc ICs and Modules | 3 | Active | |