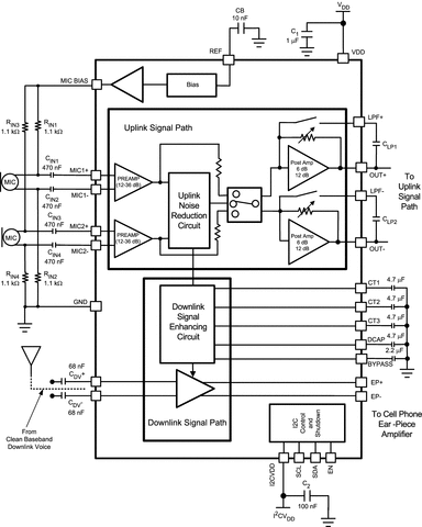
LMV1099Dual input microphone preamp with far field noise suppression, SNR enhancement & earpiece driver | Audio Amplifiers | 2 | NRND | The LMV1099 is an uplink and downlink voice intelligibility enhancing analog IC, ideally suited for mobile handsets. Uplink voice intelligibility is improved by rejecting far-field noise through a unique two-microphone solution. Downlink voice intelligibility is improved by enhancing the SNR (Signal-to-Noise Ratio) between the downlink voice and the ambient noise environment at the user’s earpiece.
The LMV1099 preserves uplink near-field voice signals within close range of the microphones while rejecting far-field acoustic noise greater than 0.5m from the microphones.
The LMV1099 also enhances downlink voice intelligibility by improving near-field SNR based on the user’s environment. The analog circuitry adapts dynamically to both the user’s ambient noise environment as well as the downlink signal amplitude to ensure optimum SNRI (signal-to-noise ratio improvement). The downlink path also provides uplink noise attenuation through an adjustable high pass filter before the SNR enhanced downlink voice reaches the user’s earpiece.
Unlike digital-based noise reduction solutions, the all-analog low power consuming LMV1099 increases both uplink and downlink voice intelligibility without DSP-type artifacts, distortions or processing delays.
The LMV1099 is an uplink and downlink voice intelligibility enhancing analog IC, ideally suited for mobile handsets. Uplink voice intelligibility is improved by rejecting far-field noise through a unique two-microphone solution. Downlink voice intelligibility is improved by enhancing the SNR (Signal-to-Noise Ratio) between the downlink voice and the ambient noise environment at the user’s earpiece.
The LMV1099 preserves uplink near-field voice signals within close range of the microphones while rejecting far-field acoustic noise greater than 0.5m from the microphones.
The LMV1099 also enhances downlink voice intelligibility by improving near-field SNR based on the user’s environment. The analog circuitry adapts dynamically to both the user’s ambient noise environment as well as the downlink signal amplitude to ensure optimum SNRI (signal-to-noise ratio improvement). The downlink path also provides uplink noise attenuation through an adjustable high pass filter before the SNR enhanced downlink voice reaches the user’s earpiece.
Unlike digital-based noise reduction solutions, the all-analog low power consuming LMV1099 increases both uplink and downlink voice intelligibility without DSP-type artifacts, distortions or processing delays. |
| Integrated Circuits (ICs) | 1 | Obsolete | |
| Integrated Circuits (ICs) | 2 | Obsolete | |
LMV11240-MHz dual clock buffer | Evaluation Boards | 4 | Active | The LMV112 is a high speed dual clock buffer designed for portable communications and accurate multi-clock systems. The LMV112 integrates two 40 MHz low noise buffers which optimizes application and out performs large discrete solutions. This device enables superb system operation between the base band and the oscillator signal path while eliminating crosstalk.
Texas Instruments' unique technology and design deliver accuracy, capacitance and load resistance while increasing the drive capability of the device. The low power consumption makes the LMV112 perfect for battery applications.
The robust, independent, and flexible buffers are designed to provide the customer with the ability to manage complex clock signals in the latest wireless applications. The buffers deliver 110 V/μs internal slew rate with independent shutdown and duty cycle precision. The patented analog circuit drives capacitive loads beyond 20 pF. Texas Instruments' proven biasing technique has 1V centering, rail-to-rail input/output unity gain, and AC coupled convenient inputs. These integrated cells save space and require no external bias resistors. Texas Instruments' rapid recovery after disable optimizes performance and current consumption. The LMV112 offers individual enable pin controls and since there is no internal ground reference either single or split supply configurations offer additional system flexibility and power choices.
The LMV112 is a proven replacement for any discrete circuitry and simplifies board layout while minimizing related parasitic components.
The LMV112 is produced in the small WSON package which offers high quality while minimizing its use of PCB space. Texas Instruments' advanced packaging offers direct PCB-IC evaluation via pin access.
The LMV112 is a high speed dual clock buffer designed for portable communications and accurate multi-clock systems. The LMV112 integrates two 40 MHz low noise buffers which optimizes application and out performs large discrete solutions. This device enables superb system operation between the base band and the oscillator signal path while eliminating crosstalk.
Texas Instruments' unique technology and design deliver accuracy, capacitance and load resistance while increasing the drive capability of the device. The low power consumption makes the LMV112 perfect for battery applications.
The robust, independent, and flexible buffers are designed to provide the customer with the ability to manage complex clock signals in the latest wireless applications. The buffers deliver 110 V/μs internal slew rate with independent shutdown and duty cycle precision. The patented analog circuit drives capacitive loads beyond 20 pF. Texas Instruments' proven biasing technique has 1V centering, rail-to-rail input/output unity gain, and AC coupled convenient inputs. These integrated cells save space and require no external bias resistors. Texas Instruments' rapid recovery after disable optimizes performance and current consumption. The LMV112 offers individual enable pin controls and since there is no internal ground reference either single or split supply configurations offer additional system flexibility and power choices.
The LMV112 is a proven replacement for any discrete circuitry and simplifies board layout while minimizing related parasitic components.
The LMV112 is produced in the small WSON package which offers high quality while minimizing its use of PCB space. Texas Instruments' advanced packaging offers direct PCB-IC evaluation via pin access. |
| RF and Wireless | 1 | Obsolete | |
LMV116Single, 12-V, 45-MHz operational amplifier | Amplifiers | 4 | Active | The LMV116 (single) rail-to-rail output voltage feedback amplifiers offer high-speed (45 MHz), and low-voltage operation (2.7 V) in addition to micro-power shutdown capability (LMV118).
Output voltage range extends to within 20 mV of either supply rail, allowing wide dynamic range especially in low voltage applications. Even with low supply current of 600 µA, output current capability is kept at a respectable ±20 mA for driving heavier loads. Important device parameters such as BW, slew rate, and output current are kept relatively independent of the operating supply voltage by a combination of process enhancements and design architecture.
For portable applications, the LMV118 provides shutdown capability while keeping the turnoff current to 15 µA. Both turnon and turnoff characteristics are well behaved with minimal output fluctuations during transitions, thus the device can be used in power-saving mode, as well as multiplexing applications. Miniature packages (5-pin and 6-pin SOT-23) are further means to ease the adoption of these low-power, high-speed devices in applications where board area is at a premium.
The LMV116 (single) rail-to-rail output voltage feedback amplifiers offer high-speed (45 MHz), and low-voltage operation (2.7 V) in addition to micro-power shutdown capability (LMV118).
Output voltage range extends to within 20 mV of either supply rail, allowing wide dynamic range especially in low voltage applications. Even with low supply current of 600 µA, output current capability is kept at a respectable ±20 mA for driving heavier loads. Important device parameters such as BW, slew rate, and output current are kept relatively independent of the operating supply voltage by a combination of process enhancements and design architecture.
For portable applications, the LMV118 provides shutdown capability while keeping the turnoff current to 15 µA. Both turnon and turnoff characteristics are well behaved with minimal output fluctuations during transitions, thus the device can be used in power-saving mode, as well as multiplexing applications. Miniature packages (5-pin and 6-pin SOT-23) are further means to ease the adoption of these low-power, high-speed devices in applications where board area is at a premium. |
LMV118Single, 12-V, 45-MHz operational amplifier with shutdown | Amplifiers | 3 | Active | The LMV116 (single) rail-to-rail output voltage feedback amplifiers offer high-speed (45 MHz), and low-voltage operation (2.7 V) in addition to micro-power shutdown capability (LMV118).
Output voltage range extends to within 20 mV of either supply rail, allowing wide dynamic range especially in low voltage applications. Even with low supply current of 600 µA, output current capability is kept at a respectable ±20 mA for driving heavier loads. Important device parameters such as BW, slew rate, and output current are kept relatively independent of the operating supply voltage by a combination of process enhancements and design architecture.
For portable applications, the LMV118 provides shutdown capability while keeping the turnoff current to 15 µA. Both turnon and turnoff characteristics are well behaved with minimal output fluctuations during transitions, thus the device can be used in power-saving mode, as well as multiplexing applications. Miniature packages (5-pin and 6-pin SOT-23) are further means to ease the adoption of these low-power, high-speed devices in applications where board area is at a premium.
The LMV116 (single) rail-to-rail output voltage feedback amplifiers offer high-speed (45 MHz), and low-voltage operation (2.7 V) in addition to micro-power shutdown capability (LMV118).
Output voltage range extends to within 20 mV of either supply rail, allowing wide dynamic range especially in low voltage applications. Even with low supply current of 600 µA, output current capability is kept at a respectable ±20 mA for driving heavier loads. Important device parameters such as BW, slew rate, and output current are kept relatively independent of the operating supply voltage by a combination of process enhancements and design architecture.
For portable applications, the LMV118 provides shutdown capability while keeping the turnoff current to 15 µA. Both turnon and turnoff characteristics are well behaved with minimal output fluctuations during transitions, thus the device can be used in power-saving mode, as well as multiplexing applications. Miniature packages (5-pin and 6-pin SOT-23) are further means to ease the adoption of these low-power, high-speed devices in applications where board area is at a premium. |
| Instrumentation, OP Amps, Buffer Amps | 6 | Active | |
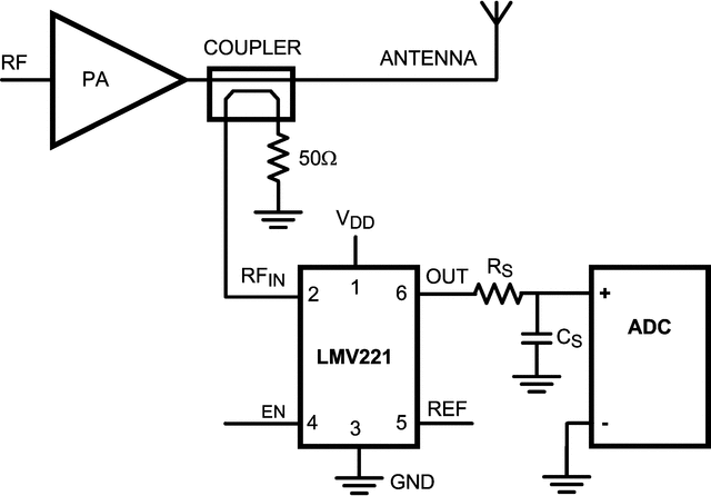
| RF Detectors | 4 | Active | |
| Development Boards, Kits, Programmers | 7 | Active | |