T
Texas Instruments
| Series | Category | # Parts | Status | Description |
|---|---|---|---|---|
| Part | Spec A | Spec B | Spec C | Spec D | Description |
|---|---|---|---|---|---|
| Series | Category | # Parts | Status | Description |
|---|---|---|---|---|
| Part | Spec A | Spec B | Spec C | Spec D | Description |
|---|---|---|---|---|---|
| Part | Category | Description |
|---|---|---|
Texas Instruments | Integrated Circuits (ICs) | BUS DRIVER, BCT/FBT SERIES |
Texas Instruments | Integrated Circuits (ICs) | 12BIT 3.3V~3.6V 210MHZ PARALLEL VQFN-48-EP(7X7) ANALOG TO DIGITAL CONVERTERS (ADC) ROHS |
Texas Instruments | Integrated Circuits (ICs) | TMX320DRE311 179PIN UBGA 200MHZ |
Texas Instruments TPS61040DRVTG4Unknown | Integrated Circuits (ICs) | IC LED DRV RGLTR PWM 350MA 6WSON |
Texas Instruments LP3876ET-2.5Obsolete | Integrated Circuits (ICs) | IC REG LINEAR 2.5V 3A TO220-5 |
Texas Instruments LMS1585ACSX-ADJObsolete | Integrated Circuits (ICs) | IC REG LIN POS ADJ 5A DDPAK |
Texas Instruments INA111APG4Obsolete | Integrated Circuits (ICs) | IC INST AMP 1 CIRCUIT 8DIP |
Texas Instruments | Integrated Circuits (ICs) | AUTOMOTIVE, QUAD 36V 1.2MHZ OPERATIONAL AMPLIFIER |
Texas Instruments OPA340NA/3KG4Unknown | Integrated Circuits (ICs) | IC OPAMP GP 1 CIRCUIT SOT23-5 |
Texas Instruments PT5112AObsolete | Power Supplies - Board Mount | DC DC CONVERTER 8V 8W |
| Series | Category | # Parts | Status | Description |
|---|---|---|---|---|
LMP8350Ultra Low Distortion Fully Differential Precision ADC Driver with Selectable Power Modes | Special Purpose Amplifiers | 1 | Active | The LMP8350 device is an ultra low distortion fully-differential amplifier designed for driving high-performance precision analog-to-digital converters (ADC). As part of the PowerWise family, a unique mode enable pin allows the user to choose from three different operating modes, trading power consumption for dynamic performance.
The high power mode is optimized for highest AC performance. The low noise, wide bandwidth, and fast slew rate make the LMP8350 ideal for driving 24-bit ADCs with input sampling rates of 10 MHz or less. The medium power mode is optimized for precision DC performance, and can be used to drive 24-bit ADCs with input sampling rates of 6 MHz or less. The low power mode is a trade-off between AC performance and quiescent current for power-sensitive applications. The disable mode fully shuts down the amplifier for further standby power savings.
The fully differential architecture of this device allows for easy implementation of a single-ended to fully-differential output conversion. Driving a 3-Vpp, 1-kHz output sine wave with the amplifier powered by ±3.3-V rails in high power mode yields 0.000098% THD+N.
The LMP8350 is part of the LMP precision amplifier family, and is offered in the 8-pin SOIC package, with an operating temperature range of −40°C to +85°C.
The LMP8350 device is an ultra low distortion fully-differential amplifier designed for driving high-performance precision analog-to-digital converters (ADC). As part of the PowerWise family, a unique mode enable pin allows the user to choose from three different operating modes, trading power consumption for dynamic performance.
The high power mode is optimized for highest AC performance. The low noise, wide bandwidth, and fast slew rate make the LMP8350 ideal for driving 24-bit ADCs with input sampling rates of 10 MHz or less. The medium power mode is optimized for precision DC performance, and can be used to drive 24-bit ADCs with input sampling rates of 6 MHz or less. The low power mode is a trade-off between AC performance and quiescent current for power-sensitive applications. The disable mode fully shuts down the amplifier for further standby power savings.
The fully differential architecture of this device allows for easy implementation of a single-ended to fully-differential output conversion. Driving a 3-Vpp, 1-kHz output sine wave with the amplifier powered by ±3.3-V rails in high power mode yields 0.000098% THD+N.
The LMP8350 is part of the LMP precision amplifier family, and is offered in the 8-pin SOIC package, with an operating temperature range of −40°C to +85°C. |
| Linear | 4 | Active | ||
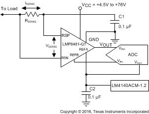
LMP8480-Q1AEC-Q100, 4 to 76V current sense amplifier | Linear | 7 | Active | The LMP8480 and LMP8481 are precision high-side current sense amplifiers that amplify a small differential voltage developed across a current sense resistor in the presence of high input common-mode voltages. These amplifiers are designed for bidirectional (LMP8481) or unidirectional (LMP8480) current applications and accept input signals with common-mode voltage range from 4 V to 76 V with a bandwidth of 270 kHz. Because the operating power supply range overlaps the input common-mode voltage range, the LMP848x can be powered by the same voltage that is being monitored. This benefit eliminates the need for an intermediate supply voltage to be routed to the point of load where the current is being monitored, resulting in reduced component count and board space.
The LMP848x family consists of fixed gains of 20, 60, and 100 for applications that demand high accuracy over temperature. The low-input offset voltage allows the use of smaller sense resistors without sacrificing system error. The wide operating temperature range of –40°C to 125°C makes the LMP848x an ideal choice for automotive, telecommunications, industrial, and consumer applications. The LMP8480 and LMP8481 are pin-for-pin replacements for the MAX4080 and MAX4081, offering improved offset voltage, wider reference adjust range and higher output drive capabilities. The LMP8480 and LMP8481 are available in a 8-pin VSSOP package.
The LMP8480 and LMP8481 are precision high-side current sense amplifiers that amplify a small differential voltage developed across a current sense resistor in the presence of high input common-mode voltages. These amplifiers are designed for bidirectional (LMP8481) or unidirectional (LMP8480) current applications and accept input signals with common-mode voltage range from 4 V to 76 V with a bandwidth of 270 kHz. Because the operating power supply range overlaps the input common-mode voltage range, the LMP848x can be powered by the same voltage that is being monitored. This benefit eliminates the need for an intermediate supply voltage to be routed to the point of load where the current is being monitored, resulting in reduced component count and board space.
The LMP848x family consists of fixed gains of 20, 60, and 100 for applications that demand high accuracy over temperature. The low-input offset voltage allows the use of smaller sense resistors without sacrificing system error. The wide operating temperature range of –40°C to 125°C makes the LMP848x an ideal choice for automotive, telecommunications, industrial, and consumer applications. The LMP8480 and LMP8481 are pin-for-pin replacements for the MAX4080 and MAX4081, offering improved offset voltage, wider reference adjust range and higher output drive capabilities. The LMP8480 and LMP8481 are available in a 8-pin VSSOP package. |
LMP8481-Q1AEC-Q100, 4 to 76V, bi-directional current sense amplifier | Evaluation Boards | 12 | Active | The LMP8480 and LMP8481 are precision high-side current sense amplifiers that amplify a small differential voltage developed across a current sense resistor in the presence of high input common-mode voltages. These amplifiers are designed for bidirectional (LMP8481) or unidirectional (LMP8480) current applications and accept input signals with common-mode voltage range from 4 V to 76 V with a bandwidth of 270 kHz. Because the operating power supply range overlaps the input common-mode voltage range, the LMP848x can be powered by the same voltage that is being monitored. This benefit eliminates the need for an intermediate supply voltage to be routed to the point of load where the current is being monitored, resulting in reduced component count and board space.
The LMP848x family consists of fixed gains of 20, 60, and 100 for applications that demand high accuracy over temperature. The low-input offset voltage allows the use of smaller sense resistors without sacrificing system error. The wide operating temperature range of –40°C to 125°C makes the LMP848x an ideal choice for automotive, telecommunications, industrial, and consumer applications. The LMP8480 and LMP8481 are pin-for-pin replacements for the MAX4080 and MAX4081, offering improved offset voltage, wider reference adjust range and higher output drive capabilities. The LMP8480 and LMP8481 are available in a 8-pin VSSOP package.
The LMP8480 and LMP8481 are precision high-side current sense amplifiers that amplify a small differential voltage developed across a current sense resistor in the presence of high input common-mode voltages. These amplifiers are designed for bidirectional (LMP8481) or unidirectional (LMP8480) current applications and accept input signals with common-mode voltage range from 4 V to 76 V with a bandwidth of 270 kHz. Because the operating power supply range overlaps the input common-mode voltage range, the LMP848x can be powered by the same voltage that is being monitored. This benefit eliminates the need for an intermediate supply voltage to be routed to the point of load where the current is being monitored, resulting in reduced component count and board space.
The LMP848x family consists of fixed gains of 20, 60, and 100 for applications that demand high accuracy over temperature. The low-input offset voltage allows the use of smaller sense resistors without sacrificing system error. The wide operating temperature range of –40°C to 125°C makes the LMP848x an ideal choice for automotive, telecommunications, industrial, and consumer applications. The LMP8480 and LMP8481 are pin-for-pin replacements for the MAX4080 and MAX4081, offering improved offset voltage, wider reference adjust range and higher output drive capabilities. The LMP8480 and LMP8481 are available in a 8-pin VSSOP package. |
LMP8601-22 to 60V, bi-directional current sense amplifier w/ in-line filter capability | Development Boards, Kits, Programmers | 3 | Active | The LMP8601, LMP8602, LMP8603 (LMP860x) and LMP8601-Q1, LMP8602-Q1, LMP8603-Q1 (LMP860x-Q1) devices are fixed-gain, precision current-sense amplifiers (also referred to as current-shunt monitors). The input common-mode voltage range is –22 V to +60 V when operating from a single 5-V supply, or –4 V to +27 V with a 3.3-V supply. The LMP860x and LMP860x-Q1 are ideal parts for unidirectional and bidirectional current sensing applications.
These devices have a precise gain of 20x (LPM8601, LPM8601-Q1), 50x (LPM8602, LPM8602-Q1), and 100x (LPM8603, LPM8603-Q1), and are adequate in most targeted applications to drive an ADC to full-scale value. The fixed gain is achieved in two separate stages: a preamplifier with a gain of 10x and an output stage buffer amplifier with a gain of 2x (LMP8601, LMP8601-Q1), 5x (LMP8602, LMP8602-Q1), or 10x (LMP8603, LMP8603-Q1). The path between the two stages is brought out on two pins to enable the option of an additional filter network or modifying the gain.
The offset input pin enables these devices for unidirectional or bidirectional single supply voltage current sensing.
The LMP860x-Q1 devices incorporate enhanced manufacturing and support processes for the automotive market and are compliant with the AEC-Q100 standard.
The LMP8601, LMP8602, LMP8603 (LMP860x) and LMP8601-Q1, LMP8602-Q1, LMP8603-Q1 (LMP860x-Q1) devices are fixed-gain, precision current-sense amplifiers (also referred to as current-shunt monitors). The input common-mode voltage range is –22 V to +60 V when operating from a single 5-V supply, or –4 V to +27 V with a 3.3-V supply. The LMP860x and LMP860x-Q1 are ideal parts for unidirectional and bidirectional current sensing applications.
These devices have a precise gain of 20x (LPM8601, LPM8601-Q1), 50x (LPM8602, LPM8602-Q1), and 100x (LPM8603, LPM8603-Q1), and are adequate in most targeted applications to drive an ADC to full-scale value. The fixed gain is achieved in two separate stages: a preamplifier with a gain of 10x and an output stage buffer amplifier with a gain of 2x (LMP8601, LMP8601-Q1), 5x (LMP8602, LMP8602-Q1), or 10x (LMP8603, LMP8603-Q1). The path between the two stages is brought out on two pins to enable the option of an additional filter network or modifying the gain.
The offset input pin enables these devices for unidirectional or bidirectional single supply voltage current sensing.
The LMP860x-Q1 devices incorporate enhanced manufacturing and support processes for the automotive market and are compliant with the AEC-Q100 standard. |
LMP8602-Q1AEC-Q100, -22 to 60V, bi-directional current sense amplifier w/ in-line filter capability | Development Boards, Kits, Programmers | 9 | Active | The LMP8601, LMP8602, LMP8603 (LMP860x) and LMP8601-Q1, LMP8602-Q1, LMP8603-Q1 (LMP860x-Q1) devices are fixed-gain, precision current-sense amplifiers (also referred to as current-shunt monitors). The input common-mode voltage range is –22 V to +60 V when operating from a single 5-V supply, or –4 V to +27 V with a 3.3-V supply. The LMP860x and LMP860x-Q1 are ideal parts for unidirectional and bidirectional current sensing applications.
These devices have a precise gain of 20x (LPM8601, LPM8601-Q1), 50x (LPM8602, LPM8602-Q1), and 100x (LPM8603, LPM8603-Q1), and are adequate in most targeted applications to drive an ADC to full-scale value. The fixed gain is achieved in two separate stages: a preamplifier with a gain of 10x and an output stage buffer amplifier with a gain of 2x (LMP8601, LMP8601-Q1), 5x (LMP8602, LMP8602-Q1), or 10x (LMP8603, LMP8603-Q1). The path between the two stages is brought out on two pins to enable the option of an additional filter network or modifying the gain.
The offset input pin enables these devices for unidirectional or bidirectional single supply voltage current sensing.
The LMP860x-Q1 devices incorporate enhanced manufacturing and support processes for the automotive market and are compliant with the AEC-Q100 standard.
The LMP8601, LMP8602, LMP8603 (LMP860x) and LMP8601-Q1, LMP8602-Q1, LMP8603-Q1 (LMP860x-Q1) devices are fixed-gain, precision current-sense amplifiers (also referred to as current-shunt monitors). The input common-mode voltage range is –22 V to +60 V when operating from a single 5-V supply, or –4 V to +27 V with a 3.3-V supply. The LMP860x and LMP860x-Q1 are ideal parts for unidirectional and bidirectional current sensing applications.
These devices have a precise gain of 20x (LPM8601, LPM8601-Q1), 50x (LPM8602, LPM8602-Q1), and 100x (LPM8603, LPM8603-Q1), and are adequate in most targeted applications to drive an ADC to full-scale value. The fixed gain is achieved in two separate stages: a preamplifier with a gain of 10x and an output stage buffer amplifier with a gain of 2x (LMP8601, LMP8601-Q1), 5x (LMP8602, LMP8602-Q1), or 10x (LMP8603, LMP8603-Q1). The path between the two stages is brought out on two pins to enable the option of an additional filter network or modifying the gain.
The offset input pin enables these devices for unidirectional or bidirectional single supply voltage current sensing.
The LMP860x-Q1 devices incorporate enhanced manufacturing and support processes for the automotive market and are compliant with the AEC-Q100 standard. |
LMP8603-Q1AEC-Q100, -22 to 60V, bi-directional current sense amplifier w/ in-line filter capability | Evaluation Boards | 7 | Active | The LMP8601, LMP8602, LMP8603 (LMP860x) and LMP8601-Q1, LMP8602-Q1, LMP8603-Q1 (LMP860x-Q1) devices are fixed-gain, precision current-sense amplifiers (also referred to as current-shunt monitors). The input common-mode voltage range is –22 V to +60 V when operating from a single 5-V supply, or –4 V to +27 V with a 3.3-V supply. The LMP860x and LMP860x-Q1 are ideal parts for unidirectional and bidirectional current sensing applications.
These devices have a precise gain of 20x (LPM8601, LPM8601-Q1), 50x (LPM8602, LPM8602-Q1), and 100x (LPM8603, LPM8603-Q1), and are adequate in most targeted applications to drive an ADC to full-scale value. The fixed gain is achieved in two separate stages: a preamplifier with a gain of 10x and an output stage buffer amplifier with a gain of 2x (LMP8601, LMP8601-Q1), 5x (LMP8602, LMP8602-Q1), or 10x (LMP8603, LMP8603-Q1). The path between the two stages is brought out on two pins to enable the option of an additional filter network or modifying the gain.
The offset input pin enables these devices for unidirectional or bidirectional single supply voltage current sensing.
The LMP860x-Q1 devices incorporate enhanced manufacturing and support processes for the automotive market and are compliant with the AEC-Q100 standard.
The LMP8601, LMP8602, LMP8603 (LMP860x) and LMP8601-Q1, LMP8602-Q1, LMP8603-Q1 (LMP860x-Q1) devices are fixed-gain, precision current-sense amplifiers (also referred to as current-shunt monitors). The input common-mode voltage range is –22 V to +60 V when operating from a single 5-V supply, or –4 V to +27 V with a 3.3-V supply. The LMP860x and LMP860x-Q1 are ideal parts for unidirectional and bidirectional current sensing applications.
These devices have a precise gain of 20x (LPM8601, LPM8601-Q1), 50x (LPM8602, LPM8602-Q1), and 100x (LPM8603, LPM8603-Q1), and are adequate in most targeted applications to drive an ADC to full-scale value. The fixed gain is achieved in two separate stages: a preamplifier with a gain of 10x and an output stage buffer amplifier with a gain of 2x (LMP8601, LMP8601-Q1), 5x (LMP8602, LMP8602-Q1), or 10x (LMP8603, LMP8603-Q1). The path between the two stages is brought out on two pins to enable the option of an additional filter network or modifying the gain.
The offset input pin enables these devices for unidirectional or bidirectional single supply voltage current sensing.
The LMP860x-Q1 devices incorporate enhanced manufacturing and support processes for the automotive market and are compliant with the AEC-Q100 standard. |
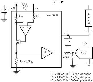
LMP8640-Q1AEC-Q100, -2 to 42V, 950kHz current sense amplifier | Development Boards, Kits, Programmers | 17 | Active | The LMP8640, LMP8640-Q1 and the LMP8640HV are precision current sense amplifiers that detect small differential voltages across a sense resistor in the presence of high input common mode voltages with a supply voltage range from 2.7 V to 12 V.
The LMP8640 and LMP8640-Q1 accept input signals with common mode voltage range from –2 V to 42 V, while the LMP8640HV accepts input signal with common mode voltage range from –2 V to 76 V. The LMP8640 and LMP8640HV have fixed gain for applications that demand accuracy over temperature. The LMP8640 and LMP8640HV come out with three different fixed gains 20 V/V, 50 V/V, 100 V/V ensuring a gain accuracy as low as 0.25%. The output is buffered in order to provide low output impedance. This high side current sense amplifier is ideal for sensing and monitoring currents in DC or battery powered systems, excellent AC and DC specifications over temperature, and keeps errors in the current sense loop to a minimum. The LMP8640 and LMP8640HV are ideal choice for industrial and consumer applications, while the LMP8640-Q1 is an AEC-Q100 grade 1 qualified version of the LMP8640 for automotive applications. The LMP8640-x is available in SOT-23-6 package.
The LMP8640, LMP8640-Q1 and the LMP8640HV are precision current sense amplifiers that detect small differential voltages across a sense resistor in the presence of high input common mode voltages with a supply voltage range from 2.7 V to 12 V.
The LMP8640 and LMP8640-Q1 accept input signals with common mode voltage range from –2 V to 42 V, while the LMP8640HV accepts input signal with common mode voltage range from –2 V to 76 V. The LMP8640 and LMP8640HV have fixed gain for applications that demand accuracy over temperature. The LMP8640 and LMP8640HV come out with three different fixed gains 20 V/V, 50 V/V, 100 V/V ensuring a gain accuracy as low as 0.25%. The output is buffered in order to provide low output impedance. This high side current sense amplifier is ideal for sensing and monitoring currents in DC or battery powered systems, excellent AC and DC specifications over temperature, and keeps errors in the current sense loop to a minimum. The LMP8640 and LMP8640HV are ideal choice for industrial and consumer applications, while the LMP8640-Q1 is an AEC-Q100 grade 1 qualified version of the LMP8640 for automotive applications. The LMP8640-x is available in SOT-23-6 package. |
LMP8645HV-2 to 76V, 990kHz, configurable gain current sense amplifier | Evaluation Boards | 6 | Active | The LMP8645 and the LMP8645HV devices are precision current sense amplifiers that detect small differential voltages across a sense resistor in the presence of high-input common-mode voltages.
Operating from a supply range of 2.7 V to 12 V, the LMP8645 accepts input signals with a common-mode voltage range of –2 V to 42 V, while the LMP8645HV accepts input signals with a common-mode voltage range of –2 V to 76 V. The LMP8645 and LMP8645HV have adjustable gain for applications where supply current and high common-mode voltage are the determining factors. The gain is configured with a single resistor, providing a high level of flexibility, as well as accuracy as low as 2% (maximum) including the gain setting resistor. The output is buffered to provide low output impedance. This high-side current sense amplifier is ideal for sensing and monitoring currents in DC or battery-powered systems, has excellent AC and DC specifications over temperature, and keeps errors in the current sense loop to a minimum. The LMP8645 is an ideal choice for industrial, automotive, and consumer applications, and is available in SOT-6 package.
The LMP8645 and the LMP8645HV devices are precision current sense amplifiers that detect small differential voltages across a sense resistor in the presence of high-input common-mode voltages.
Operating from a supply range of 2.7 V to 12 V, the LMP8645 accepts input signals with a common-mode voltage range of –2 V to 42 V, while the LMP8645HV accepts input signals with a common-mode voltage range of –2 V to 76 V. The LMP8645 and LMP8645HV have adjustable gain for applications where supply current and high common-mode voltage are the determining factors. The gain is configured with a single resistor, providing a high level of flexibility, as well as accuracy as low as 2% (maximum) including the gain setting resistor. The output is buffered to provide low output impedance. This high-side current sense amplifier is ideal for sensing and monitoring currents in DC or battery-powered systems, has excellent AC and DC specifications over temperature, and keeps errors in the current sense loop to a minimum. The LMP8645 is an ideal choice for industrial, automotive, and consumer applications, and is available in SOT-6 package. |
LMP8646-2 to 76V, configurable gain and bandwidth, high-speed current limiter | Evaluation Boards | 3 | Active | The LMP8646 is a precision current limiter used to improve the current limit accuracy of any switching or linear regulator with an available feedback node.
The LMP8646 accepts input signals with a common-mode voltage ranging from –2 V to 76 V. It has a variable gain which is used to adjust the sense current. The gain is configured with a single external resistor, RG, providing a high level of flexibility and accuracy up to 2%. The adjustable bandwidth, which allows the device to be used with a variety of applications, is configurable with a single external capacitor in parallel with RG. In addition, the output is buffered in order to provide a low output impedance.
The LMP8646 is an ideal choice for industrial, automotive, telecommunications, and consumer applications where circuit protection and improved precision systems are required. The LMP8646 is available in a 6-pin SOT package and can operate at temperature range of −40°C to 125°C.
The LMP8646 is a precision current limiter used to improve the current limit accuracy of any switching or linear regulator with an available feedback node.
The LMP8646 accepts input signals with a common-mode voltage ranging from –2 V to 76 V. It has a variable gain which is used to adjust the sense current. The gain is configured with a single external resistor, RG, providing a high level of flexibility and accuracy up to 2%. The adjustable bandwidth, which allows the device to be used with a variety of applications, is configurable with a single external capacitor in parallel with RG. In addition, the output is buffered in order to provide a low output impedance.
The LMP8646 is an ideal choice for industrial, automotive, telecommunications, and consumer applications where circuit protection and improved precision systems are required. The LMP8646 is available in a 6-pin SOT package and can operate at temperature range of −40°C to 125°C. |