T
Texas Instruments
| Series | Category | # Parts | Status | Description |
|---|---|---|---|---|
| Part | Spec A | Spec B | Spec C | Spec D | Description |
|---|---|---|---|---|---|
| Series | Category | # Parts | Status | Description |
|---|---|---|---|---|
| Part | Spec A | Spec B | Spec C | Spec D | Description |
|---|---|---|---|---|---|
| Part | Category | Description |
|---|---|---|
Texas Instruments | Integrated Circuits (ICs) | BUS DRIVER, BCT/FBT SERIES |
Texas Instruments | Integrated Circuits (ICs) | 12BIT 3.3V~3.6V 210MHZ PARALLEL VQFN-48-EP(7X7) ANALOG TO DIGITAL CONVERTERS (ADC) ROHS |
Texas Instruments | Integrated Circuits (ICs) | TMX320DRE311 179PIN UBGA 200MHZ |
Texas Instruments TPS61040DRVTG4Unknown | Integrated Circuits (ICs) | IC LED DRV RGLTR PWM 350MA 6WSON |
Texas Instruments LP3876ET-2.5Obsolete | Integrated Circuits (ICs) | IC REG LINEAR 2.5V 3A TO220-5 |
Texas Instruments LMS1585ACSX-ADJObsolete | Integrated Circuits (ICs) | IC REG LIN POS ADJ 5A DDPAK |
Texas Instruments INA111APG4Obsolete | Integrated Circuits (ICs) | IC INST AMP 1 CIRCUIT 8DIP |
Texas Instruments | Integrated Circuits (ICs) | AUTOMOTIVE, QUAD 36V 1.2MHZ OPERATIONAL AMPLIFIER |
Texas Instruments OPA340NA/3KG4Unknown | Integrated Circuits (ICs) | IC OPAMP GP 1 CIRCUIT SOT23-5 |
Texas Instruments PT5112AObsolete | Power Supplies - Board Mount | DC DC CONVERTER 8V 8W |
| Series | Category | # Parts | Status | Description |
|---|---|---|---|---|
| Analog Front End (AFE) | 1 | Obsolete | ||
| Integrated Circuits (ICs) | 3 | Active | ||
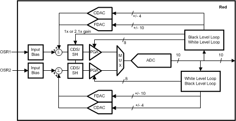
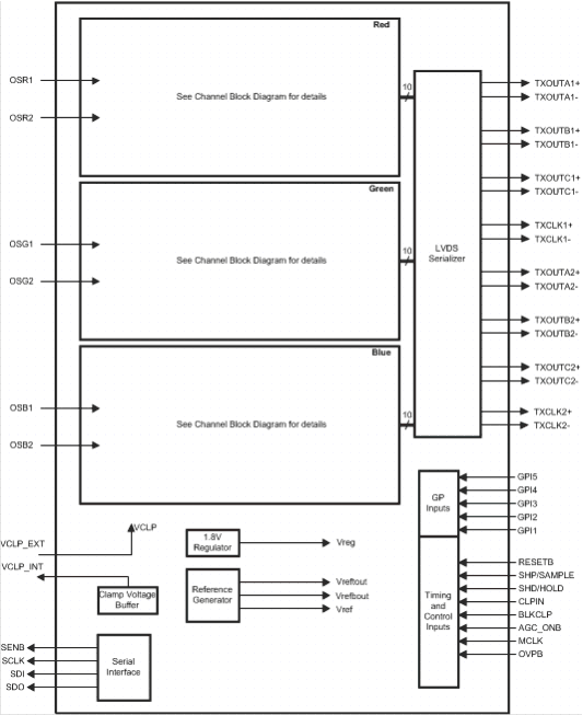
LM9851910-bit 65 MSPS 6 Channel Imaging Signal Processor | Integrated Circuits (ICs) | 1 | Active | The LM98519 is a fully integrated, high performance 10-Bit, 65 MSPS signal processing solution for digital color copiers, scanners, and other image processing applications. High-speed signal throughput is achieved with an innovative six channel architecture utilizing Correlated Double Sampling (CDS), or Sample and Hold (SH) type sampling. 1x or 2x gain settings are available in the CDS/SH input stage. Each channel has a dedicated 1x to 10x (8 bit) PGA that allows accurate gain adjustment of each channel. The Digital White Level auto calibration loop can automatically set the PGA value to achieve a selected white target level. Each channel also has a ±4-bit coarse and ±10-bit fine analog offset correction DAC that allows offset correction before the sample-and-hold amplifier. These correction values can be controlled by an automated Digital Black Level correction loop. The PGA and offset DACs for each channel are programmed independently allowing unique values of gain and offset for each of the six channels. A 2-to-1 multiplexing scheme routes the signals to three 65-MHz high performance ADCs. The fully differential processing channels achieve exceptional noise immunity, having a very low noise floor of –67.5 dB. The 10-bit analog-to-digital converters have excellent dynamic performance making the LM98519 transparent in the image reproduction chain.
The LM98519 is a fully integrated, high performance 10-Bit, 65 MSPS signal processing solution for digital color copiers, scanners, and other image processing applications. High-speed signal throughput is achieved with an innovative six channel architecture utilizing Correlated Double Sampling (CDS), or Sample and Hold (SH) type sampling. 1x or 2x gain settings are available in the CDS/SH input stage. Each channel has a dedicated 1x to 10x (8 bit) PGA that allows accurate gain adjustment of each channel. The Digital White Level auto calibration loop can automatically set the PGA value to achieve a selected white target level. Each channel also has a ±4-bit coarse and ±10-bit fine analog offset correction DAC that allows offset correction before the sample-and-hold amplifier. These correction values can be controlled by an automated Digital Black Level correction loop. The PGA and offset DACs for each channel are programmed independently allowing unique values of gain and offset for each of the six channels. A 2-to-1 multiplexing scheme routes the signals to three 65-MHz high performance ADCs. The fully differential processing channels achieve exceptional noise immunity, having a very low noise floor of –67.5 dB. The 10-bit analog-to-digital converters have excellent dynamic performance making the LM98519 transparent in the image reproduction chain. |
LM98555CCD Driver | Power Management - Specialized | 2 | Active | The LM98555 is a highly integrated driver circuit intended for CCD driving applications. It combines 25 drivers of varying drive strengths into one chip to provide a complete CCD driving solution. Due to this one-chip integration, optimal skew control is achieved for this demanding application.
The LM98555 is a highly integrated driver circuit intended for CCD driving applications. It combines 25 drivers of varying drive strengths into one chip to provide a complete CCD driving solution. Due to this one-chip integration, optimal skew control is achieved for this demanding application. |
LM9862010-bit 70 MSPS 6 Channel Imaging Signal Processor with LVDS Output | Video Processing | 1 | Active | The LM98620 is a fully integrated, 10–Bit, 70 MSPS signal processing solution for high performance digital color copiers, scanners, and other image processing applications. High-speed signal throughput is achieved with an innovative six channel architecture utilizing Correlated Double Sampling (CDS), or Sample and Hold (SH) type sampling. Gain settings of 1x or 2x are available in the CDS/SH input stage. Each channel has a dedicated 1x to 10x (8 bit) PGA that allows accurate gain adjustment. The Digital White Level auto calibration loop can automatically set the PGA value to achieve a selected white target level. Each channel also has a ±4 bit coarse and ±10 bit fine analog offset correction DAC that allows offset correction before the sample-and-hold amplifier. These correction values can be controlled by an automated Digital Black Level correction loop. The PGA and offset DACs for each channel are programmed independently allowing unique values of gain and offset for each of the six channels. A 2-to-1 multiplexing scheme routes the signals to three 70 MHz high performance ADCs. The fully differential processing channels achieve exceptional noise immunity, having a very low noise floor of –68.5dB. The 10 bit analog-to-digital converters have excellent dynamic performance, making the LM98620 transparent in the image reproduction chain.
The LM98620 is a fully integrated, 10–Bit, 70 MSPS signal processing solution for high performance digital color copiers, scanners, and other image processing applications. High-speed signal throughput is achieved with an innovative six channel architecture utilizing Correlated Double Sampling (CDS), or Sample and Hold (SH) type sampling. Gain settings of 1x or 2x are available in the CDS/SH input stage. Each channel has a dedicated 1x to 10x (8 bit) PGA that allows accurate gain adjustment. The Digital White Level auto calibration loop can automatically set the PGA value to achieve a selected white target level. Each channel also has a ±4 bit coarse and ±10 bit fine analog offset correction DAC that allows offset correction before the sample-and-hold amplifier. These correction values can be controlled by an automated Digital Black Level correction loop. The PGA and offset DACs for each channel are programmed independently allowing unique values of gain and offset for each of the six channels. A 2-to-1 multiplexing scheme routes the signals to three 70 MHz high performance ADCs. The fully differential processing channels achieve exceptional noise immunity, having a very low noise floor of –68.5dB. The 10 bit analog-to-digital converters have excellent dynamic performance, making the LM98620 transparent in the image reproduction chain. |
| Development Boards, Kits, Programmers | 1 | Obsolete | ||
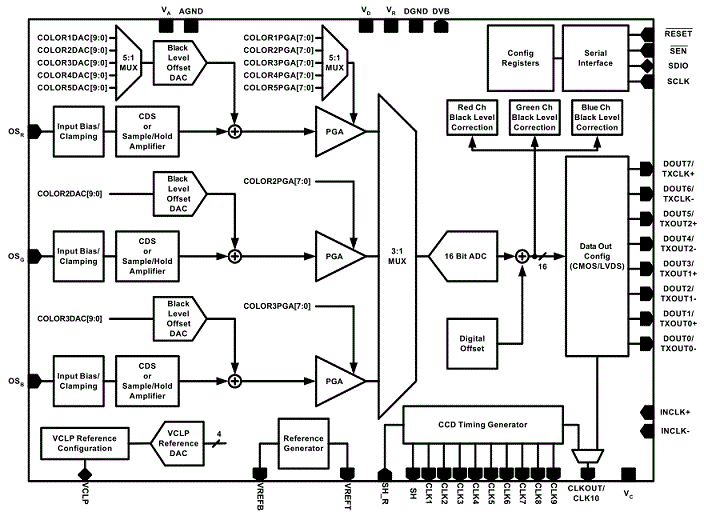
LM987143 Ch 16-Bit 45 MSPS Digital Copier AFE w/ Integrated CCD/CIS Sensor Timing Generator & LVDS Output | Integrated Circuits (ICs) | 5 | Active | The LM98714 is a fully integrated, high performance 16-Bit, 45 MSPS signal processing solution for digital color copiers, scanners, and other image processing applications. High-speed signal throughput is achieved with an innovative architecture utilizing Correlated Double Sampling (CDS), typically employed with CCD arrays, or Sample and Hold (S/H) inputs (for Contact Image Sensors and CMOS image sensors). The signal paths utilize 8 bit Programmable Gain Amplifiers (PGA), a ±9-Bit offset correction DAC and independently controlled Digital Black Level correction loops for each input. The PGA and offset DAC are programmed independently allowing unique values of gain and offset for each of the three inputs. The signals are then routed to a 45 MHz high performance analog-to-digital converter (ADC). The fully differential processing channel shows exceptional noise immunity, having a very low noise floor of –74dB. The 16-bit ADC has excellent dynamic performance making the LM98714 transparent in the image reproduction chain.
The LM98714 is a fully integrated, high performance 16-Bit, 45 MSPS signal processing solution for digital color copiers, scanners, and other image processing applications. High-speed signal throughput is achieved with an innovative architecture utilizing Correlated Double Sampling (CDS), typically employed with CCD arrays, or Sample and Hold (S/H) inputs (for Contact Image Sensors and CMOS image sensors). The signal paths utilize 8 bit Programmable Gain Amplifiers (PGA), a ±9-Bit offset correction DAC and independently controlled Digital Black Level correction loops for each input. The PGA and offset DAC are programmed independently allowing unique values of gain and offset for each of the three inputs. The signals are then routed to a 45 MHz high performance analog-to-digital converter (ADC). The fully differential processing channel shows exceptional noise immunity, having a very low noise floor of –74dB. The 16-bit ADC has excellent dynamic performance making the LM98714 transparent in the image reproduction chain. |
LM987223 Ch 16-Bit 45 MSPS AFE w/ LVDS/CMOS Output & Integrated CCD/CIS Sensor Timing Generator | Data Acquisition | 2 | Active | The LM98722 is a fully integrated, high performance 16-Bit, 45 MSPS signal processing solution for digital color copiers, scanners, and other image processing applications. High-speed signal throughput is achieved with an innovative architecture utilizing Correlated Double Sampling (CDS), typically employed with CCD arrays, or Sample and Hold (S/H) inputs (for higher speed CCD or CMOS image sensors). The signal paths utilize 8 bit Programmable Gain Amplifiers (PGA), a +/–9-Bit offset correction DAC and independently controlled Digital Black Level correction loops for each input. The PGA and offset DAC are programmed independently allowing unique values of gain and offset for each of the three analog inputs. The signals are then routed to a 45-MHz high performance analog-to-digital converter (ADC). The fully differential processing channel shows exceptional noise immunity, having a very low noise floor of –74dB. The 16-bit ADC has excellent dynamic performance making the LM98722 transparent in the image reproduction chain.
A very flexible integrated Spread Spectrum Clock Generation (SSCG) modulator is included to assist with EM compliance and reduce system costs.
The LM98722 is a fully integrated, high performance 16-Bit, 45 MSPS signal processing solution for digital color copiers, scanners, and other image processing applications. High-speed signal throughput is achieved with an innovative architecture utilizing Correlated Double Sampling (CDS), typically employed with CCD arrays, or Sample and Hold (S/H) inputs (for higher speed CCD or CMOS image sensors). The signal paths utilize 8 bit Programmable Gain Amplifiers (PGA), a +/–9-Bit offset correction DAC and independently controlled Digital Black Level correction loops for each input. The PGA and offset DAC are programmed independently allowing unique values of gain and offset for each of the three analog inputs. The signals are then routed to a 45-MHz high performance analog-to-digital converter (ADC). The fully differential processing channel shows exceptional noise immunity, having a very low noise floor of –74dB. The 16-bit ADC has excellent dynamic performance making the LM98722 transparent in the image reproduction chain.
A very flexible integrated Spread Spectrum Clock Generation (SSCG) modulator is included to assist with EM compliance and reduce system costs. |
LM987253 Ch 16-Bit 81 MSPS AFE w/ LVDS/CMOS Output & Integrated CCD/CIS Sensor Timing Generator | Integrated Circuits (ICs) | 2 | Active | The LM98725 is a fully integrated, high performance 16-Bit, 81 MSPS signal processing solution for digital color copiers, scanners, and other image processing applications. The LM98725 achieves high-speed signal throughput with an innovative architecture utilizing Correlated Double Sampling (CDS), typically employed with CCD arrays, or Sample and Hold (S/H) inputs (for higher speed CCD or CMOS image sensors). The signal paths utilize 8 bit Programmable Gain Amplifiers (PGA), a ±9-Bit offset correction DAC, and independently controlled Digital Black Level correction loops for each input. The independently programmed PGA and offset DAC allow unique values of gain and offset for each of the three analog inputs. The signals are then routed to a 81 MHz high performance analog-to-digital converter (ADC). The fully differential processing channel shows exceptional noise immunity with a very low noise floor of –74 dB. The 16-bit ADC has excellent dynamic performance making the LM98725 transparent in the image reproduction chain.
A very flexible integrated Spread Spectrum Clock Generation (SSCG) modulator is included to assist with EM compliance and reduce system costs.
The LM98725 is a fully integrated, high performance 16-Bit, 81 MSPS signal processing solution for digital color copiers, scanners, and other image processing applications. The LM98725 achieves high-speed signal throughput with an innovative architecture utilizing Correlated Double Sampling (CDS), typically employed with CCD arrays, or Sample and Hold (S/H) inputs (for higher speed CCD or CMOS image sensors). The signal paths utilize 8 bit Programmable Gain Amplifiers (PGA), a ±9-Bit offset correction DAC, and independently controlled Digital Black Level correction loops for each input. The independently programmed PGA and offset DAC allow unique values of gain and offset for each of the three analog inputs. The signals are then routed to a 81 MHz high performance analog-to-digital converter (ADC). The fully differential processing channel shows exceptional noise immunity with a very low noise floor of –74 dB. The 16-bit ADC has excellent dynamic performance making the LM98725 transparent in the image reproduction chain.
A very flexible integrated Spread Spectrum Clock Generation (SSCG) modulator is included to assist with EM compliance and reduce system costs. |
| Analog and Digital Output | 8 | Active | ||