| Voltage Reference | 1 | Obsolete | |
| Integrated Circuits (ICs) | 5 | Active | |
| Integrated Circuits (ICs) | 3 | Active | |
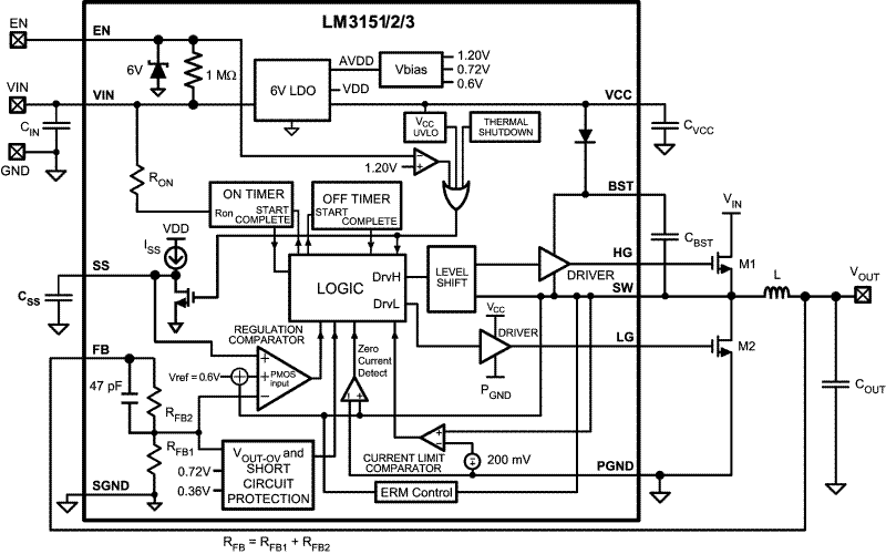
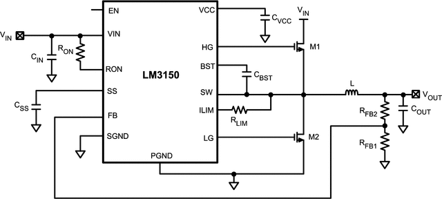
LM3153SIMPLE SWITCHER® CONTROLLER, 42V Synchronous Step-Down | Power Management (PMIC) | 1 | Active | The LM3151/2/3 SIMPLE SWITCHER®Controller is an easy to use and simplified step down power controller capable of providing up to 12A of output current in a typical application. Operating with an input voltage range from 6V-42V, the LM3151/2/3 features a fixed output voltage of 3.3V, and features switching frequencies of 250 kHz, 500 kHz, and 750 kHz. The synchronous architecture provides for highly efficient designs. The LM3151/2/3 controller employs a Constant On-Time (COT) architecture with a proprietary Emulated Ripple Mode (ERM) control that allows for the use of low ESR output capacitors, which reduces overall solution size and output voltage ripple. The Constant On-Time (COT) regulation architecture allows for fast transient response and requires no loop compensation, which reduces external component count and reduces design complexity.
Fault protection features such as thermal shutdown, under-voltage lockout, over-voltage protection, short-circuit protection, current limit, and output voltage pre-bias startup allow for a reliable and robust solution.
The LM3151/2/3 SIMPLE SWITCHER®concept provides for an easy to use complete design using a minimum number of external components and National’s WEBENCH®online design tool. WEBENCH®provides design support for every step of the design process and includes features such as external component calculation with a new MOSFET selector, electrical simulation, thermal simulation, and Build-It boards for prototyping.
The LM3151/2/3 SIMPLE SWITCHER®Controller is an easy to use and simplified step down power controller capable of providing up to 12A of output current in a typical application. Operating with an input voltage range from 6V-42V, the LM3151/2/3 features a fixed output voltage of 3.3V, and features switching frequencies of 250 kHz, 500 kHz, and 750 kHz. The synchronous architecture provides for highly efficient designs. The LM3151/2/3 controller employs a Constant On-Time (COT) architecture with a proprietary Emulated Ripple Mode (ERM) control that allows for the use of low ESR output capacitors, which reduces overall solution size and output voltage ripple. The Constant On-Time (COT) regulation architecture allows for fast transient response and requires no loop compensation, which reduces external component count and reduces design complexity.
Fault protection features such as thermal shutdown, under-voltage lockout, over-voltage protection, short-circuit protection, current limit, and output voltage pre-bias startup allow for a reliable and robust solution.
The LM3151/2/3 SIMPLE SWITCHER®concept provides for an easy to use complete design using a minimum number of external components and National’s WEBENCH®online design tool. WEBENCH®provides design support for every step of the design process and includes features such as external component calculation with a new MOSFET selector, electrical simulation, thermal simulation, and Build-It boards for prototyping. |
LM317HV-MIL500-mA, 40-V, adjustable linear voltage regulator for automotive applications | Linear Voltage Regulator Evaluation Boards | 64 | Active | The LM117 and LM317-N series of adjustable 3-pin positive voltage regulators are capable of supplying in excess of 1.5 A over a 1.25-V to 37-V output range and a wide temperature range. They are exceptionally easy to use and require only two external resistors to set the output voltage. Further, both line and load regulation are better than standard fixed regulators.
The LM117 and LM317-N offer full overload protection such as current limit, thermal overload protection and safe area protection. All overload protection circuitry remains fully functional even if the adjustment terminal is disconnected.
Typically, no capacitors are needed unless the device is situated more than 6 inches from the input filter capacitors, in which case an input bypass is needed. An optional output capacitor can be added to improve transient response. The adjustment terminal can be bypassed to achieve very high ripple rejection ratios that are difficult to achieve with standard 3-terminal regulators.
Because the regulator isfloatingand detects only the input-to-output differential voltage, supplies of several hundred volts can be regulated as long as the maximum input-to-output differential is not exceeded. That is, avoid short-circuiting the output.
By connecting a fixed resistor between the adjustment pin and output, the LM117 and LM317-N can be also used as a precision current regulator. Supplies with electronic shutdown can be achieved by clamping the adjustment terminal to ground, which programs the output to 1.25 V where most loads draw little current.
For applications requiring greater output current, see theLM150 series (3 A)andLM138 series (5 A)data sheets. For the negative complement, see theLM137 seriesdata sheet.
The LM117 and LM317-N series of adjustable 3-pin positive voltage regulators are capable of supplying in excess of 1.5 A over a 1.25-V to 37-V output range and a wide temperature range. They are exceptionally easy to use and require only two external resistors to set the output voltage. Further, both line and load regulation are better than standard fixed regulators.
The LM117 and LM317-N offer full overload protection such as current limit, thermal overload protection and safe area protection. All overload protection circuitry remains fully functional even if the adjustment terminal is disconnected.
Typically, no capacitors are needed unless the device is situated more than 6 inches from the input filter capacitors, in which case an input bypass is needed. An optional output capacitor can be added to improve transient response. The adjustment terminal can be bypassed to achieve very high ripple rejection ratios that are difficult to achieve with standard 3-terminal regulators.
Because the regulator isfloatingand detects only the input-to-output differential voltage, supplies of several hundred volts can be regulated as long as the maximum input-to-output differential is not exceeded. That is, avoid short-circuiting the output.
By connecting a fixed resistor between the adjustment pin and output, the LM117 and LM317-N can be also used as a precision current regulator. Supplies with electronic shutdown can be achieved by clamping the adjustment terminal to ground, which programs the output to 1.25 V where most loads draw little current.
For applications requiring greater output current, see theLM150 series (3 A)andLM138 series (5 A)data sheets. For the negative complement, see theLM137 seriesdata sheet. |
| Instrumentation, OP Amps, Buffer Amps | 10 | Active | The LM118 series are precision high speed operational amplifiers designed for applications requiring wide bandwidth and high slew rate. They feature a factor of ten increase in speed over general purpose devices without sacrificing DC performance.
The LM118 series has internal unity gain frequency compensation. This considerably simplifies its application since no external components are necessary for operation. However, unlike most internally compensated amplifiers, external frequency compensation may be added for optimum performance. For inverting applications, feedforward compensation will boost the slew rate to over 150V/μs and almost double the bandwidth. Overcompensation can be used with the amplifier for greater stability when maximum bandwidth is not needed. Further, a single capacitor can be added to reduce the 0.1% settling time to under 1 μs.
The high speed and fast settling time of these op amps make them useful in A/D converters, oscillators, active filters, sample and hold circuits, or general purpose amplifiers. These devices are easy to apply and offer an order of magnitude better AC performance than industry standards such as the LM709.
The LM218-N is identical to the LM118 except that the LM218-N has its performance specified over a −25°C to +85°C temperature range. The LM318-N is specified from 0°C to +70°C.
The LM118 series are precision high speed operational amplifiers designed for applications requiring wide bandwidth and high slew rate. They feature a factor of ten increase in speed over general purpose devices without sacrificing DC performance.
The LM118 series has internal unity gain frequency compensation. This considerably simplifies its application since no external components are necessary for operation. However, unlike most internally compensated amplifiers, external frequency compensation may be added for optimum performance. For inverting applications, feedforward compensation will boost the slew rate to over 150V/μs and almost double the bandwidth. Overcompensation can be used with the amplifier for greater stability when maximum bandwidth is not needed. Further, a single capacitor can be added to reduce the 0.1% settling time to under 1 μs.
The high speed and fast settling time of these op amps make them useful in A/D converters, oscillators, active filters, sample and hold circuits, or general purpose amplifiers. These devices are easy to apply and offer an order of magnitude better AC performance than industry standards such as the LM709.
The LM218-N is identical to the LM118 except that the LM218-N has its performance specified over a −25°C to +85°C temperature range. The LM318-N is specified from 0°C to +70°C. |
LM319-NDual high speed, high voltage comparator | Linear | 10 | Active | The LM119 series are precision high-speed dual comparators fabricated on a single monolithic chip. They are designed to operate over a wide range of supply voltages down to a single 5-V logic supply and ground. They have higher gain and lower input currents than devices such as the LM710. The uncommitted collector of the output stage makes the LM119 compatible with RTL, DTL, and TTL, as well as capable of driving lamps and relays at currents of up to 25 mA.
The LM319A offers improved precision over the standard LM319, with tighter tolerances on offset voltage, offset current, and voltage gain.
Although designed primarily for applications requiring operation from digital logic supplies, the LM119 series are fully specified for power supplies up to ±15 V. The series features faster response than the LM111, at the expense of higher power dissipation. However, the high-speed, wide operating voltage range and low package count make the LM119 more versatile than older devices such as the LM711.
The LM119 is specified from –55°C to +125°C, the LM219 is specified from –25°C to +85°C, and the LM319A and LM319 are specified from 0°C to +70°C.
The LM119 series are precision high-speed dual comparators fabricated on a single monolithic chip. They are designed to operate over a wide range of supply voltages down to a single 5-V logic supply and ground. They have higher gain and lower input currents than devices such as the LM710. The uncommitted collector of the output stage makes the LM119 compatible with RTL, DTL, and TTL, as well as capable of driving lamps and relays at currents of up to 25 mA.
The LM319A offers improved precision over the standard LM319, with tighter tolerances on offset voltage, offset current, and voltage gain.
Although designed primarily for applications requiring operation from digital logic supplies, the LM119 series are fully specified for power supplies up to ±15 V. The series features faster response than the LM111, at the expense of higher power dissipation. However, the high-speed, wide operating voltage range and low package count make the LM119 more versatile than older devices such as the LM711.
The LM119 is specified from –55°C to +125°C, the LM219 is specified from –25°C to +85°C, and the LM319A and LM319 are specified from 0°C to +70°C. |
| Development Boards, Kits, Programmers | 3 | Obsolete | |
LM320-N1.5-A, negative linear voltage regulator with high-PSRR | Power Management (PMIC) | 7 | Active | The LM120 series are three-terminal negative regulators with a fixed output voltage of −5V, −12V, and −15V, and up to 1.5A load current capability. Where other voltages are required, the LM137 and LM137HV series provide an output voltage range of −1.2V to −47V.
The LM120 need only one external component—a compensation capacitor at the output, making them easy to apply. Worst case specifications on output voltage deviation due to any combination of line, load or temperature variation assure satisfactory system operation.
Exceptional effort has been made to make the LM120 Series immune to overload conditions. The regulators have current limiting which is independent of temperature, combined with thermal overload protection. Internal current limiting protects against momentary faults while thermal shutdown prevents junction temperatures from exceeding safe limits during prolonged overloads.
Although primarily intended for fixed output voltage applications, the LM120 Series may be programmed for higher output voltages with a simple resistive divider. The low quiescent drain current of the devices allows this technique to be used with good regulation.
The LM120 series are three-terminal negative regulators with a fixed output voltage of −5V, −12V, and −15V, and up to 1.5A load current capability. Where other voltages are required, the LM137 and LM137HV series provide an output voltage range of −1.2V to −47V.
The LM120 need only one external component—a compensation capacitor at the output, making them easy to apply. Worst case specifications on output voltage deviation due to any combination of line, load or temperature variation assure satisfactory system operation.
Exceptional effort has been made to make the LM120 Series immune to overload conditions. The regulators have current limiting which is independent of temperature, combined with thermal overload protection. Internal current limiting protects against momentary faults while thermal shutdown prevents junction temperatures from exceeding safe limits during prolonged overloads.
Although primarily intended for fixed output voltage applications, the LM120 Series may be programmed for higher output voltages with a simple resistive divider. The low quiescent drain current of the devices allows this technique to be used with good regulation. |
| Integrated Circuits (ICs) | 2 | Obsolete | |