| Power Management (PMIC) | 28 | Active | |
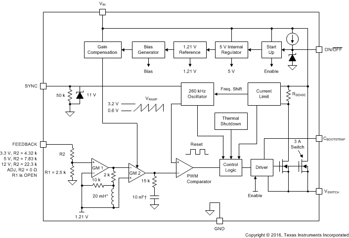
LM26788V to 40V, 5A SIMPLE SWITCHER® buck converter with high efficiency | Integrated Circuits (ICs) | 31 | Active | The LM2678 series of regulators are monolithic integrated circuits which provide all of the active functions for a step-down (buck) switching regulator capable of driving up to 5-A loads with excellent line and load regulation characteristics. High efficiency (>90%) is obtained through the use of a low ON-resistance DMOS power switch. The series consists of fixed output voltages of 3.3 V, 5 V, and 12 V and an adjustable output version.
The SIMPLE SWITCHER®concept provides for a complete design using a minimum number of external components. A high fixed frequency oscillator (260 kHz) allows the use of physically smaller sized components. A family of standard inductors for use with the LM2678 are available from several manufacturers to greatly simplify the design process.
The LM2678 series also has built-in thermal shutdown, current limiting, and an ON/OFF control input that can power down the regulator to a low 50-µA quiescent current standby condition. The output voltage is ensured to a ±2% tolerance. The clock frequency is controlled to within a ±11% tolerance.
The LM2678 series of regulators are monolithic integrated circuits which provide all of the active functions for a step-down (buck) switching regulator capable of driving up to 5-A loads with excellent line and load regulation characteristics. High efficiency (>90%) is obtained through the use of a low ON-resistance DMOS power switch. The series consists of fixed output voltages of 3.3 V, 5 V, and 12 V and an adjustable output version.
The SIMPLE SWITCHER®concept provides for a complete design using a minimum number of external components. A high fixed frequency oscillator (260 kHz) allows the use of physically smaller sized components. A family of standard inductors for use with the LM2678 are available from several manufacturers to greatly simplify the design process.
The LM2678 series also has built-in thermal shutdown, current limiting, and an ON/OFF control input that can power down the regulator to a low 50-µA quiescent current standby condition. The output voltage is ensured to a ±2% tolerance. The clock frequency is controlled to within a ±11% tolerance. |
LM2679SIMPLE SWITCHER® 8V to 40V, 5A Step-Down DC/DC Switching Regulator with Adjustable Current Limit | Power Management (PMIC) | 28 | Active | The LM2679 series of regulators are monolithic integrated circuits which provide all of the active functions for a step-down (buck) switching regulator capable of driving up to 5-A loads with excellent line and load regulation characteristics. High efficiency (>90%) is obtained through the use of a low ON-resistance DMOS power switch. The series consists of fixed output voltages of 3.3 V, 5 V, and 12 V and an adjustable output version.
The SIMPLE SWITCHER®concept provides for a complete design using a minimum number of external components. A high fixed frequency oscillator (260 kHz) allows the use of physically smaller sized components. A family of standard inductors for use with the LM2679 are available from several manufacturers to greatly simplify the design process.
Other features include the ability to reduce the input surge current at power on by adding a soft-start timing capacitor to gradually turn on the regulator. The LM2679 series also has built-in thermal shutdown and resistor programmable current limit of the power MOSFET switch to protect the device and load circuitry under fault conditions. The output voltage is specified to a ±2% tolerance. The clock frequency is controlled to within a ±11% tolerance.
The LM2679 series of regulators are monolithic integrated circuits which provide all of the active functions for a step-down (buck) switching regulator capable of driving up to 5-A loads with excellent line and load regulation characteristics. High efficiency (>90%) is obtained through the use of a low ON-resistance DMOS power switch. The series consists of fixed output voltages of 3.3 V, 5 V, and 12 V and an adjustable output version.
The SIMPLE SWITCHER®concept provides for a complete design using a minimum number of external components. A high fixed frequency oscillator (260 kHz) allows the use of physically smaller sized components. A family of standard inductors for use with the LM2679 are available from several manufacturers to greatly simplify the design process.
Other features include the ability to reduce the input surge current at power on by adding a soft-start timing capacitor to gradually turn on the regulator. The LM2679 series also has built-in thermal shutdown and resistor programmable current limit of the power MOSFET switch to protect the device and load circuitry under fault conditions. The output voltage is specified to a ±2% tolerance. The clock frequency is controlled to within a ±11% tolerance. |
| Voltage Regulators - DC DC Switching Regulators | 3 | Active | |
| Voltage Regulators - DC DC Switching Regulators | 5 | Active | |
| Power Management (PMIC) | 2 | Obsolete | |
| Voltage Regulators - DC DC Switching Regulators | 5 | Obsolete | |
| Voltage Regulators - DC DC Switching Regulators | 7 | Active | |
| Development Boards, Kits, Programmers | 5 | Active | |
LM26963A, Constant On Time Buck Regulator | DC/DC & AC/DC (Off-Line) SMPS Evaluation Boards | 2 | Active | The LM2696 is a pulse width modulation (PWM) buck regulator capable of delivering up to 3A into a load. The control loop utilizes a constant on-time control scheme with input voltage feed forward. This provides a topology that has excellent transient response without the need for compensation. The input voltage feed forward ensures that a constant switching frequency is maintained across the entire VINrange.
The LM2696 is capable of switching frequencies in the range of 100 kHz to 500 kHz. Combined with an integrated 130 mΩ high side NMOS switch the LM2696 can utilize small sized external components and provide high efficiency. An internal soft-start and power-good flag are also provided to allow for simple sequencing between multiple regulators.
The LM2696 is available with an adjustable output in an exposed pad HTSSOP-16 package.
The LM2696 is a pulse width modulation (PWM) buck regulator capable of delivering up to 3A into a load. The control loop utilizes a constant on-time control scheme with input voltage feed forward. This provides a topology that has excellent transient response without the need for compensation. The input voltage feed forward ensures that a constant switching frequency is maintained across the entire VINrange.
The LM2696 is capable of switching frequencies in the range of 100 kHz to 500 kHz. Combined with an integrated 130 mΩ high side NMOS switch the LM2696 can utilize small sized external components and provide high efficiency. An internal soft-start and power-good flag are also provided to allow for simple sequencing between multiple regulators.
The LM2696 is available with an adjustable output in an exposed pad HTSSOP-16 package. |