T
Texas Instruments
| Series | Category | # Parts | Status | Description |
|---|---|---|---|---|
| Part | Spec A | Spec B | Spec C | Spec D | Description |
|---|---|---|---|---|---|
| Series | Category | # Parts | Status | Description |
|---|---|---|---|---|
| Part | Spec A | Spec B | Spec C | Spec D | Description |
|---|---|---|---|---|---|
| Series | Category | # Parts | Status | Description |
|---|---|---|---|---|
| Development Boards, Kits, Programmers | 4 | Active | ||
| Evaluation Boards | 4 | Active | ||
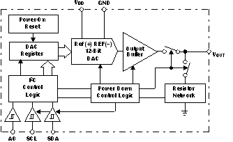
DAC757412-Bit Quad Voltage Output Digital-to-Analog Converter w/ I2C Interface | Evaluation Boards | 4 | Active | The DAC7574 is a low-power, quad channel, 12-bit buffered voltage output DAC. Its on-chip precision output amplifier allows rail-to-rail output swing to be achieved. The DAC7574 utilizes an I2C compatible two wire serial interface supporting high-speed interface mode with address support of up to four DAC7574s for a total of 16 channels on the bus.
The DAC7574 uses VDDand GND to set the output range of the DAC. The DAC7574 incorporates a power-on-reset circuit that ensures that the DAC output powers up at zero volts and remains there until a valid write takes place to the device. The DAC7574 contains a power-down feature, accessed via the internal control register, that reduces the current consumption of the device to 200 nA at 5 V.
The low power consumption of this part in normal operation makes it ideally suited to portable battery operated equipment. The power consumption is less than 3mW at VDD= 5 V reducing to 1 µW in power-down mode.
The DAC7574 is available in a 10-lead MSOP package.
The DAC7574 is a low-power, quad channel, 12-bit buffered voltage output DAC. Its on-chip precision output amplifier allows rail-to-rail output swing to be achieved. The DAC7574 utilizes an I2C compatible two wire serial interface supporting high-speed interface mode with address support of up to four DAC7574s for a total of 16 channels on the bus.
The DAC7574 uses VDDand GND to set the output range of the DAC. The DAC7574 incorporates a power-on-reset circuit that ensures that the DAC output powers up at zero volts and remains there until a valid write takes place to the device. The DAC7574 contains a power-down feature, accessed via the internal control register, that reduces the current consumption of the device to 200 nA at 5 V.
The low power consumption of this part in normal operation makes it ideally suited to portable battery operated equipment. The power consumption is less than 3mW at VDD= 5 V reducing to 1 µW in power-down mode.
The DAC7574 is available in a 10-lead MSOP package. |
DAC757812-bit, Octal Channel, Ultra-Low Glitch, Voltage Output, 2-Wire Interface DAC | Integrated Circuits (ICs) | 2 | Active | The DAC5578 (8 bit), DAC6578 (10 bit), and DAC7578 (12 bit) are low-power, voltage-output, octal channel, digital-to-analog converters (DACs). The devices are monolithic, provide good linearity,and minimize undesired code-to-code transient voltages (glitch).
The devices use a versatile, 2-wire serial interface that is I2C-compatible and operates at clock rates of up to 3.4MHz. Multiple devices can share the same bus.
The devices incorporate a power-on-reset (POR) circuit that ensures the DAC output powers up to zero-scale or midscale until a valid code is written to the device. These devices also contain a power-down feature, accessed through the serial interface, that reduces the current consumption of the devices to typically 0.42µA at 5V. Power consumption is typically 2.32mW at 3V, reducing to 0.68µW in power-down mode. The low power consumption and small footprint make these devices ideal for portable, battery-operated equipment.
The DAC5578, DAC6578, and DAC7578 are drop-in and functionally-compatible with the DAC7678. All devices are available in a 4x4, QFN-24 package and a TSSOP-16 package.
The DAC5578 (8 bit), DAC6578 (10 bit), and DAC7578 (12 bit) are low-power, voltage-output, octal channel, digital-to-analog converters (DACs). The devices are monolithic, provide good linearity,and minimize undesired code-to-code transient voltages (glitch).
The devices use a versatile, 2-wire serial interface that is I2C-compatible and operates at clock rates of up to 3.4MHz. Multiple devices can share the same bus.
The devices incorporate a power-on-reset (POR) circuit that ensures the DAC output powers up to zero-scale or midscale until a valid code is written to the device. These devices also contain a power-down feature, accessed through the serial interface, that reduces the current consumption of the devices to typically 0.42µA at 5V. Power consumption is typically 2.32mW at 3V, reducing to 0.68µW in power-down mode. The low power consumption and small footprint make these devices ideal for portable, battery-operated equipment.
The DAC5578, DAC6578, and DAC7578 are drop-in and functionally-compatible with the DAC7678. All devices are available in a 4x4, QFN-24 package and a TSSOP-16 package. |
DAC761112-Bit Serial Input Digital-To-Analog Converter | Data Acquisition | 7 | Active | The DAC7611 is a 12-bit digital-to-analog converter (DAC) with guaranteed 12-bit monotonicity performance over the industrial temperature range. It requires a single +5V supply and contains an input shift register, latch, 2.435V reference, DAC, and high speed rail-to-rail output amplifier. For a full-scale step, the output will settle to 1 LSB within 7µs. The device consumes 2.5mW (0.5mA at 5V).
The synchronous serial interface is compatible with a wide variety of DSPs and microcontrollers. Clock (CLK), serial data in (SDI), and load strobe (LD_) comprise the serial interface. In addition, two control pins provide a chip select (CS_) function and an asynchronous clear (CLR_) input. The CLR_ input can be used to ensure that the DAC7611 output is 0V on power-up or as required by the application.
The DAC7611 is available in an 8-lead SOIC or 8-pin plastic DIP package and is fully specified over the industrial temperature range of –40°C to +85°C.
The DAC7611 is a 12-bit digital-to-analog converter (DAC) with guaranteed 12-bit monotonicity performance over the industrial temperature range. It requires a single +5V supply and contains an input shift register, latch, 2.435V reference, DAC, and high speed rail-to-rail output amplifier. For a full-scale step, the output will settle to 1 LSB within 7µs. The device consumes 2.5mW (0.5mA at 5V).
The synchronous serial interface is compatible with a wide variety of DSPs and microcontrollers. Clock (CLK), serial data in (SDI), and load strobe (LD_) comprise the serial interface. In addition, two control pins provide a chip select (CS_) function and an asynchronous clear (CLR_) input. The CLR_ input can be used to ensure that the DAC7611 output is 0V on power-up or as required by the application.
The DAC7611 is available in an 8-lead SOIC or 8-pin plastic DIP package and is fully specified over the industrial temperature range of –40°C to +85°C. |
DAC7612Dual, 12-Bit Serial Input Digital-To-Analog Converter | Data Acquisition | 3 | Active | The DAC7612 is a dual, 12-bit digital-to-analog converter (DAC) with guaranteed 12-bit monotonicity performance over the industrial temperature range. It requires a single +5V supply and contains an input shift register, latch, 2.435V reference, a dual DAC, and high speed rail-to-rail output amplifiers. For a full-scale step, each output will settle to 1 LSB within 7µs while only consuming 3.7mW.
The synchronous serial interface is compatible with a wide variety of DSPs and microcontrollers. Clock (CLK), Serial Data In (SDI), Chip Select (CS) and Load DACs (LOADDACS) comprise the serial interface.
The DAC7612 is available in an 8-lead SOIC package and is fully specified over the industrial temperature range of –40°C to +85°C.
The DAC7612 is a dual, 12-bit digital-to-analog converter (DAC) with guaranteed 12-bit monotonicity performance over the industrial temperature range. It requires a single +5V supply and contains an input shift register, latch, 2.435V reference, a dual DAC, and high speed rail-to-rail output amplifiers. For a full-scale step, each output will settle to 1 LSB within 7µs while only consuming 3.7mW.
The synchronous serial interface is compatible with a wide variety of DSPs and microcontrollers. Clock (CLK), Serial Data In (SDI), Chip Select (CS) and Load DACs (LOADDACS) comprise the serial interface.
The DAC7612 is available in an 8-lead SOIC package and is fully specified over the industrial temperature range of –40°C to +85°C. |
DAC761312-Bit, Voltage Output Digital-To-Analog Converter | Digital to Analog Converters (DAC) | 4 | Active | The DAC7613 is a 12-bit, voltage output digital-to-analog converter with guaranteed 12-bit monotonic performance over the specified temperature range. The DAC7613 accepts a 12-bit parallel input data, has double-buffered DAC input logic and provides a readback mode of the internal input register. An asynchronous reset clears all registers to a mid-scale code of 800Hor to a zero-scale of 000H. The DAC7613 can operate from a single +5V supply or from +5V and –5V supplies.
Low power and small size makes the DAC7613 ideal for data acquisition systems and closed-loop servo-control. The DAC7613 is available in a 24-lead plastic SSOP package, and offers guaranteed specifications over the –40°C to +85°C temperature range.
The DAC7613 is a 12-bit, voltage output digital-to-analog converter with guaranteed 12-bit monotonic performance over the specified temperature range. The DAC7613 accepts a 12-bit parallel input data, has double-buffered DAC input logic and provides a readback mode of the internal input register. An asynchronous reset clears all registers to a mid-scale code of 800Hor to a zero-scale of 000H. The DAC7613 can operate from a single +5V supply or from +5V and –5V supplies.
Low power and small size makes the DAC7613 ideal for data acquisition systems and closed-loop servo-control. The DAC7613 is available in a 24-lead plastic SSOP package, and offers guaranteed specifications over the –40°C to +85°C temperature range. |
| Digital to Analog Converters (DAC) | 12 | Active | ||
DAC7615Quad, Serial Input, 12-Bit, Voltage Output Digital-To-Analog Converter | Data Acquisition | 10 | Active | The DAC7615 is a quad, serial input, 12-bit, voltage output digital-to-analog converter (DAC) with guaranteed 12-bit monotonic performance over the –40°C to +85°C temperature range. An asynchronous reset clears all registers to either mid-scale (800H) or zero-scale (000H), selectable via the RESETSEL pin. The individual DAC inputs are double buffered to allow for simultaneous update of all DAC outputs. The device can be powered from a single +5V supply or from dual +5V and –5V supplies.
Low power and small size makes the DAC7615 ideal for automatic test equipment, DAC-per-pin programmers, data acquisition systems, and closed-loop servo-control. The device is available in 16-pin plastic DIP, 16-lead SOIC, and 20-lead SSOP packages and is guaranteed over the –40°C to +85°C temperature range.
The DAC7615 is a quad, serial input, 12-bit, voltage output digital-to-analog converter (DAC) with guaranteed 12-bit monotonic performance over the –40°C to +85°C temperature range. An asynchronous reset clears all registers to either mid-scale (800H) or zero-scale (000H), selectable via the RESETSEL pin. The individual DAC inputs are double buffered to allow for simultaneous update of all DAC outputs. The device can be powered from a single +5V supply or from dual +5V and –5V supplies.
Low power and small size makes the DAC7615 ideal for automatic test equipment, DAC-per-pin programmers, data acquisition systems, and closed-loop servo-control. The device is available in 16-pin plastic DIP, 16-lead SOIC, and 20-lead SSOP packages and is guaranteed over the –40°C to +85°C temperature range. |
| Integrated Circuits (ICs) | 7 | Active | ||
| Part | Category | Description |
|---|---|---|
Texas Instruments | Integrated Circuits (ICs) | BUS DRIVER, BCT/FBT SERIES |
Texas Instruments | Integrated Circuits (ICs) | 12BIT 3.3V~3.6V 210MHZ PARALLEL VQFN-48-EP(7X7) ANALOG TO DIGITAL CONVERTERS (ADC) ROHS |
Texas Instruments | Integrated Circuits (ICs) | TMX320DRE311 179PIN UBGA 200MHZ |
Texas Instruments TPS61040DRVTG4Unknown | Integrated Circuits (ICs) | IC LED DRV RGLTR PWM 350MA 6WSON |
Texas Instruments LP3876ET-2.5Obsolete | Integrated Circuits (ICs) | IC REG LINEAR 2.5V 3A TO220-5 |
Texas Instruments LMS1585ACSX-ADJObsolete | Integrated Circuits (ICs) | IC REG LIN POS ADJ 5A DDPAK |
Texas Instruments INA111APG4Obsolete | Integrated Circuits (ICs) | IC INST AMP 1 CIRCUIT 8DIP |
Texas Instruments | Integrated Circuits (ICs) | AUTOMOTIVE, QUAD 36V 1.2MHZ OPERATIONAL AMPLIFIER |
Texas Instruments OPA340NA/3KG4Unknown | Integrated Circuits (ICs) | IC OPAMP GP 1 CIRCUIT SOT23-5 |
Texas Instruments PT5112AObsolete | Power Supplies - Board Mount | DC DC CONVERTER 8V 8W |