T
Texas Instruments
| Series | Category | # Parts | Status | Description |
|---|---|---|---|---|
| Part | Spec A | Spec B | Spec C | Spec D | Description |
|---|---|---|---|---|---|
| Series | Category | # Parts | Status | Description |
|---|---|---|---|---|
| Part | Spec A | Spec B | Spec C | Spec D | Description |
|---|---|---|---|---|---|
| Part | Category | Description |
|---|---|---|
Texas Instruments | Integrated Circuits (ICs) | BUS DRIVER, BCT/FBT SERIES |
Texas Instruments | Integrated Circuits (ICs) | 12BIT 3.3V~3.6V 210MHZ PARALLEL VQFN-48-EP(7X7) ANALOG TO DIGITAL CONVERTERS (ADC) ROHS |
Texas Instruments | Integrated Circuits (ICs) | TMX320DRE311 179PIN UBGA 200MHZ |
Texas Instruments TPS61040DRVTG4Unknown | Integrated Circuits (ICs) | IC LED DRV RGLTR PWM 350MA 6WSON |
Texas Instruments LP3876ET-2.5Obsolete | Integrated Circuits (ICs) | IC REG LINEAR 2.5V 3A TO220-5 |
Texas Instruments LMS1585ACSX-ADJObsolete | Integrated Circuits (ICs) | IC REG LIN POS ADJ 5A DDPAK |
Texas Instruments INA111APG4Obsolete | Integrated Circuits (ICs) | IC INST AMP 1 CIRCUIT 8DIP |
Texas Instruments | Integrated Circuits (ICs) | AUTOMOTIVE, QUAD 36V 1.2MHZ OPERATIONAL AMPLIFIER |
Texas Instruments OPA340NA/3KG4Unknown | Integrated Circuits (ICs) | IC OPAMP GP 1 CIRCUIT SOT23-5 |
Texas Instruments PT5112AObsolete | Power Supplies - Board Mount | DC DC CONVERTER 8V 8W |
| Series | Category | # Parts | Status | Description |
|---|---|---|---|---|
| Integrated Circuits (ICs) | 2 | Obsolete | ||
| Embedded | 2 | Obsolete | ||
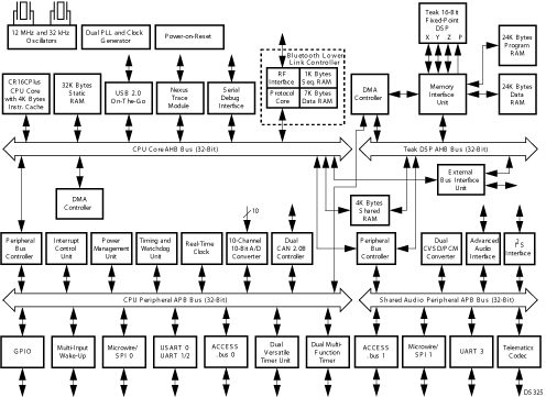
CP3SP33Processor with Cache, DSP,Bluetooth, USB, Dual CAN Interface | Integrated Circuits (ICs) | 3 | Active | The CP3SP33 connectivity processor combines high performance with the massive integration needed for embedded Bluetooth applications. A powerful RISC core with 4Kbyte instruction cache and a Teak® DSP coprocessor provides high computing bandwidth, DMA-driven hardware communications peripherals provide high I/O bandwidth, and an external bus provides system expandability.
On-chip communications peripherals include: Bluetooth Lower Link Controller, Universal Serial Bus (2.0) OTG node and host controller, dual CAN, dual Microwire/Plus/SPI, dual ACCESS.bus, quad UART, 10-bit A/D converter, and telematics/audio codec. Additional on-chip peripherals include DMA controller, dual CVSD/PCM conversion module, I2S and AAI digital audio bus interfaces, Timing and Watchdog Unit, dual Versatile Timer Unit, dual Multi-Function Timer, and Multi-Input Wake-Up (MIWU) unit.
In addition to providing the features needed for the next generation of embedded Bluetooth products, the CP3SP33 is backed up by the software resources that designers need for rapid time-to-market, including an operating system, Bluetooth protocol stack implementation, peripheral drivers, reference designs, and an integrated development environment. Combined with an external program memory and a Bluetooth radio transceiver such as National’s LMX5252, the CP3SP33 provides a complete Bluetooth system solution.
National Semiconductor offers a complete and industry proven application development environment for CP3SP33 applications, including the IAR Embedded Workbench, iSYSTEM winIDEA and iC3000 Active Emulator, Bluetooth Development Board, Bluetooth protocol stack, and application examples.
The CP3SP33 connectivity processor combines high performance with the massive integration needed for embedded Bluetooth applications. A powerful RISC core with 4Kbyte instruction cache and a Teak® DSP coprocessor provides high computing bandwidth, DMA-driven hardware communications peripherals provide high I/O bandwidth, and an external bus provides system expandability.
On-chip communications peripherals include: Bluetooth Lower Link Controller, Universal Serial Bus (2.0) OTG node and host controller, dual CAN, dual Microwire/Plus/SPI, dual ACCESS.bus, quad UART, 10-bit A/D converter, and telematics/audio codec. Additional on-chip peripherals include DMA controller, dual CVSD/PCM conversion module, I2S and AAI digital audio bus interfaces, Timing and Watchdog Unit, dual Versatile Timer Unit, dual Multi-Function Timer, and Multi-Input Wake-Up (MIWU) unit.
In addition to providing the features needed for the next generation of embedded Bluetooth products, the CP3SP33 is backed up by the software resources that designers need for rapid time-to-market, including an operating system, Bluetooth protocol stack implementation, peripheral drivers, reference designs, and an integrated development environment. Combined with an external program memory and a Bluetooth radio transceiver such as National’s LMX5252, the CP3SP33 provides a complete Bluetooth system solution.
National Semiconductor offers a complete and industry proven application development environment for CP3SP33 applications, including the IAR Embedded Workbench, iSYSTEM winIDEA and iC3000 Active Emulator, Bluetooth Development Board, Bluetooth protocol stack, and application examples. |
| Integrated Circuits (ICs) | 1 | Unknown | ||
| Embedded MCU, DSP Evaluation Boards | 1 | Obsolete | ||
| Integrated Circuits (ICs) | 1 | Obsolete | ||
| Microcontrollers | 3 | Obsolete | ||
| Specialized | 1 | Obsolete | ||
| Interface | 1 | Obsolete | ||
| Evaluation Boards | 1 | Active | ||