| Latches | 1 | Active | CD4724B 8-bit addressable latch is a serial-input, parallel-output storage register that can perform a variety of functions.
Data are inputted to a particular bit in the latch when that bit is addressed (by means of input A0, A1, A2) and when WRITE DISABLE is at a low level. When WRITE DISABLE is high, data entry is inhibited; however, all 8 outputs can be continuously read independent of WRITE DISABLE and address inputs.
A master RESET input is available, which resets all bits to a logic "0" level when RESET and WRITE DISABLE are at a high level. When RESET is at a high level, and WRITE RESET is at a low level, the latch acts as a 1-of-8 demultiplexer; the bit that is addressed has an active output which follows the data input, while all unaddressed bits are held to a logic "0" level.
The CD4724B types are supplied in 16-lead hermetic dual-in-line ceramic packages (F3A suffix), 16-lead dual-in-line plastic packages (E suffix), 16-lead small-outline packages (NSR suffix), and 16-lead thin shrink small-outline packages (PW and PWR suffixes).
CD4724B 8-bit addressable latch is a serial-input, parallel-output storage register that can perform a variety of functions.
Data are inputted to a particular bit in the latch when that bit is addressed (by means of input A0, A1, A2) and when WRITE DISABLE is at a low level. When WRITE DISABLE is high, data entry is inhibited; however, all 8 outputs can be continuously read independent of WRITE DISABLE and address inputs.
A master RESET input is available, which resets all bits to a logic "0" level when RESET and WRITE DISABLE are at a high level. When RESET is at a high level, and WRITE RESET is at a low level, the latch acts as a 1-of-8 demultiplexer; the bit that is addressed has an active output which follows the data input, while all unaddressed bits are held to a logic "0" level.
The CD4724B types are supplied in 16-lead hermetic dual-in-line ceramic packages (F3A suffix), 16-lead dual-in-line plastic packages (E suffix), 16-lead small-outline packages (NSR suffix), and 16-lead thin shrink small-outline packages (PW and PWR suffixes). |
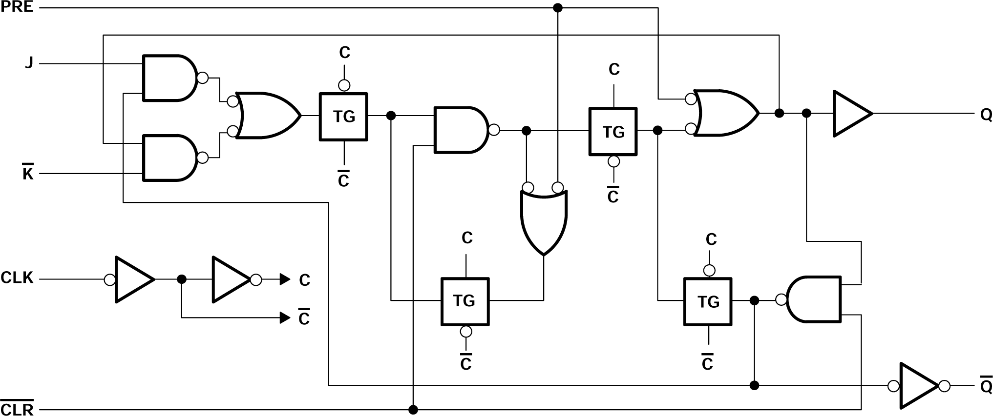
CD54AC109Dual Positive-Edge Triggered J-K Flip-Flops with Set and Reset | Integrated Circuits (ICs) | 1 | Active | The CD74AC109-Q1 device contains two independent J-K positive edge triggered flip-flops. A low level at the preset (PRE) or clear (CLR) inputs sets or resets the outputs, regardless of the levels of the other inputs. When PRE and CLR are inactive (high), data at the J and K inputs that meets the setup-time requirements is transferred to the outputs on the positive-going edge of the clock (CLK) pulse. The device is qualified for automotive applications.
The CD74AC109-Q1 device contains two independent J-K positive edge triggered flip-flops. A low level at the preset (PRE) or clear (CLR) inputs sets or resets the outputs, regardless of the levels of the other inputs. When PRE and CLR are inactive (high), data at the J and K inputs that meets the setup-time requirements is transferred to the outputs on the positive-going edge of the clock (CLK) pulse. The device is qualified for automotive applications. |
CD54AC112Dual Negative Edge Triggered J-K Flip-Flops with Set and Reset | Logic | 1 | Active | The ’AC112 devices contain two independent J-K negative-edge-triggered flip-flops. A low level at the preset (PRE)\ or clear (CLR)\ inputs sets or resets the outputs, regardless of the levels of the other inputs. When PRE\ and CLR\ are inactive (high), data at the J and K inputs meeting the setup-time requirements is transferred to the outputs on the negative-going edge of the clock pulse (CLK). Clock triggering occurs at a voltage level and is not directly related to the fall time of the clock pulse. Following the hold-time interval, data at the J and K inputs may be changed without affecting the levels at the outputs. These versatile flip-flops can perform as toggle flip-flops by tying J and K high.
The ’AC112 devices contain two independent J-K negative-edge-triggered flip-flops. A low level at the preset (PRE)\ or clear (CLR)\ inputs sets or resets the outputs, regardless of the levels of the other inputs. When PRE\ and CLR\ are inactive (high), data at the J and K inputs meeting the setup-time requirements is transferred to the outputs on the negative-going edge of the clock pulse (CLK). Clock triggering occurs at a voltage level and is not directly related to the fall time of the clock pulse. Following the hold-time interval, data at the J and K inputs may be changed without affecting the levels at the outputs. These versatile flip-flops can perform as toggle flip-flops by tying J and K high. |
CD54AC1383-Line to 8-Line Inverting Decoders/Demultiplexers | Integrated Circuits (ICs) | 1 | Active | The ’AC138 decoders/demultiplexers are designed for high-performance memory-decoding and data-routing applications that require very short propagation-delay times. In high-performance memory systems, these decoders can be used to minimize the effects of system decoding.
The ’AC138 decoders/demultiplexers are designed for high-performance memory-decoding and data-routing applications that require very short propagation-delay times. In high-performance memory systems, these decoders can be used to minimize the effects of system decoding. |
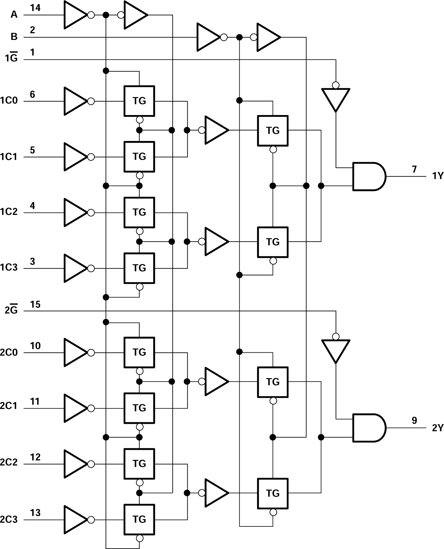
| Logic | 1 | Active | Each of these data selectors/multiplexers contains inverters and drivers to supply full binary decoding data selection to the AND-OR gates. Separate strobe (G) inputs are provided for each of the two 4-line sections.
Each of these data selectors/multiplexers contains inverters and drivers to supply full binary decoding data selection to the AND-OR gates. Separate strobe (G) inputs are provided for each of the two 4-line sections. |
CD54AC161Synchronous Presettable Binary Counters with Asynchronous Reset | Logic | 1 | Active | The ’AC161 devices are 4-bit binary counters. These synchronous, presettable counters feature an internal carry look-ahead for application in high-speed counting.
The ’AC161 devices are 4-bit binary counters. These synchronous, presettable counters feature an internal carry look-ahead for application in high-speed counting. |
CD54AC245Non-Inverting Octal-Bus Transceivers with 3-State Outputs | Buffers, Drivers, Receivers, Transceivers | 1 | Active | The ’AC245 and ’ACT245 are octal-bus transceivers that utilize Advanced CMOS Logic technology.
The ’AC245 and ’ACT245 are octal-bus transceivers that utilize Advanced CMOS Logic technology. |
CD54AC2809-Bit Odd/Even Parity Generator/Checker | Parity Generators and Checkers | 1 | Active | The ’AC280 and ’ACT280 are 9-bit odd/even parity generator/checkers that utilize Advanced CMOS Logic technology. Both even and odd parity outputs are available for checking or generating parity for words up to nine bits long. Even parity is indicated (E output to any input of an additional ’AC280, ’ACT280 parity checker.
The ’AC280 and ’ACT280 are 9-bit odd/even parity generator/checkers that utilize Advanced CMOS Logic technology. Both even and odd parity outputs are available for checking or generating parity for words up to nine bits long. Even parity is indicated (E output to any input of an additional ’AC280, ’ACT280 parity checker. |
CD54AC2998-Input Universal Shift/Storage Register with Common Parallel I/O Pins and Asynchronous Reset | Shift Registers | 1 | Active | The RCA CDx4AC299 and CD74AC323 and the CDx4ACT299 are 3-state, 8-input universal shift/storage registers with common parallel I/O pins.
The RCA CDx4AC299 and CD74AC323 and the CDx4ACT299 are 3-state, 8-input universal shift/storage registers with common parallel I/O pins. |
CD54AC573Non-Inverting Octal Transparent Latch with 3-State Outputs | Latches | 1 | Active | The RCA-CD54/74AC563 and CD54/74AC573 and the CD54/74ACT563 and CD54/74ACT573 octal transparent 3-state latches use the RCA ADVANCED CMOS technology. The outputs are transparent to the inputs when the Latch Enable (LE\) is HIGH. When the Latch Enable (LE\) goes LOW, the data is latched. The Output Enable (OE\) controls the 3-state ouputs. When the Output Enable (OE\) is HIGH, the outputs are in the high-impendance state. The latch operation is independent of the state of the Output Enable.
The CD74AC/ACT563 and CD74AC/ACT573 are supplied in 20-lead dual-in-line plastic packages (E suffix) and in 20-lead dual-in-line small-outline plastic packages (M suffix). Both package types are operable over the folowing temperature ranges: Commerical (0 to 70°C); Industrial (-40 to +85°C); and Extended Industrial/Military (-55 to +125°C).
The CD54AC/ACT563 and CD54AC/ACT573, available in chip form (H suffix), are operable over the -55 to +125°C temperature range.
The RCA-CD54/74AC563 and CD54/74AC573 and the CD54/74ACT563 and CD54/74ACT573 octal transparent 3-state latches use the RCA ADVANCED CMOS technology. The outputs are transparent to the inputs when the Latch Enable (LE\) is HIGH. When the Latch Enable (LE\) goes LOW, the data is latched. The Output Enable (OE\) controls the 3-state ouputs. When the Output Enable (OE\) is HIGH, the outputs are in the high-impendance state. The latch operation is independent of the state of the Output Enable.
The CD74AC/ACT563 and CD74AC/ACT573 are supplied in 20-lead dual-in-line plastic packages (E suffix) and in 20-lead dual-in-line small-outline plastic packages (M suffix). Both package types are operable over the folowing temperature ranges: Commerical (0 to 70°C); Industrial (-40 to +85°C); and Extended Industrial/Military (-55 to +125°C).
The CD54AC/ACT563 and CD54AC/ACT573, available in chip form (H suffix), are operable over the -55 to +125°C temperature range. |