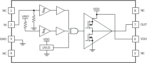
UCC27524A5-A/5-A dual-channel gate driver with 5-V UVLO, enable, and negative input voltage handling | Integrated Circuits (ICs) | 1 | Active | The UCC27524A device is a dual-channel, high-speed, low-side, gate-driver device capable of effectively driving MOSFET and IGBT power switches. The UCC27524A is a variant of the UCC2752x family. The UCC27524A adds the ability to handle –5V directly at the input pins for increased robustness. The UCC27524A is a dual non-inverting driver. Using a design that inherently minimizes shoot-through current, the UCC27524A is capable of delivering high-peak current pulses of up to 5A source and 5A sink into capacitive loads along with rail-to-rail drive capability and extremely small propagation delay typically 17ns. In addition, the drivers feature matched internal propagation delays between the two channels which are very well suited for applications requiring dual-gate drives with critical timing, such as synchronous rectifiers. This also enables connecting two channels in parallel to effectively increase current-drive capability or driving two switches in parallel with a single input signal. The input pin thresholds are based on TTL and CMOS compatible low-voltage logic, which is fixed and independent of the VDD supply voltage. Wide hysteresis between the high and low thresholds offers excellent noise immunity.
The UCC27524A device is a dual-channel, high-speed, low-side, gate-driver device capable of effectively driving MOSFET and IGBT power switches. The UCC27524A is a variant of the UCC2752x family. The UCC27524A adds the ability to handle –5V directly at the input pins for increased robustness. The UCC27524A is a dual non-inverting driver. Using a design that inherently minimizes shoot-through current, the UCC27524A is capable of delivering high-peak current pulses of up to 5A source and 5A sink into capacitive loads along with rail-to-rail drive capability and extremely small propagation delay typically 17ns. In addition, the drivers feature matched internal propagation delays between the two channels which are very well suited for applications requiring dual-gate drives with critical timing, such as synchronous rectifiers. This also enables connecting two channels in parallel to effectively increase current-drive capability or driving two switches in parallel with a single input signal. The input pin thresholds are based on TTL and CMOS compatible low-voltage logic, which is fixed and independent of the VDD supply voltage. Wide hysteresis between the high and low thresholds offers excellent noise immunity. |
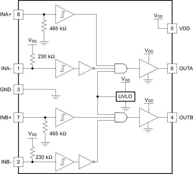
UCC275255-A/5-A dual-channel gate driver with 5-V UVLO, enable, and inverting/non-inverting inputs | Integrated Circuits (ICs) | 6 | Active | The UCC2752x family of devices are dual-channel, high-speed, low-side gate-driver devices capable of effectively driving MOSFET and IGBT power switches. Using a design that inherently minimizes shoot-through current, UCC2752x can deliver high-peak current pulses of up to 5A source and 5A sink into capacitive loads along with rail-to-rail drive capability and extremely small propagation delay (typically 13ns). In addition, the drivers feature matched internal propagation delays between the two channels. These delays are very well suited for applications requiring dual-gate drives with critical timing, such as synchronous rectifiers. This also enables connecting two channels in parallel to effectively increase current-drive capability or driving two switches in parallel with one input signal. The input pin thresholds are based on TTL and CMOS compatible low-voltage logic, which is fixed and independent of the VDD supply voltage. Wide hysteresis between the high and low thresholds offers excellent noise immunity.
The UCC2752x family provides the combination of three standard logic options — dual inverting, dual noninverting, one inverting and one noninverting driver. The UCC27526 features a dual input design which offers flexibility of both inverting (IN– pin) and non-inverting (IN+ pin) configuration for each channel. Either IN+ or IN– pin controls the state of the driver output. The unused input pin is used for enable and disable functions. For safety purpose, internal pullup and pulldown resistors on the input pins of all the devices in UCC2752x family ensure that outputs are held LOW when input pins are in floating condition. The UCC27523 and UCC27525 devices feature Enable pins (ENA and ENB) to have better control of the operation of the driver applications. The pins are internally pulled up to VDD for active-high logic and are left open for standard operation.
The UCC2752x family of devices are available in SOIC-8 (D), MSOP-8 with exposed pad (DGN) and 3mm × 3mm WSON-8 with exposed pad (DSD) packages. The UCC27526 is only offered in a 3mm × 3mm WSON (DSD) package.
The UCC2752x family of devices are dual-channel, high-speed, low-side gate-driver devices capable of effectively driving MOSFET and IGBT power switches. Using a design that inherently minimizes shoot-through current, UCC2752x can deliver high-peak current pulses of up to 5A source and 5A sink into capacitive loads along with rail-to-rail drive capability and extremely small propagation delay (typically 13ns). In addition, the drivers feature matched internal propagation delays between the two channels. These delays are very well suited for applications requiring dual-gate drives with critical timing, such as synchronous rectifiers. This also enables connecting two channels in parallel to effectively increase current-drive capability or driving two switches in parallel with one input signal. The input pin thresholds are based on TTL and CMOS compatible low-voltage logic, which is fixed and independent of the VDD supply voltage. Wide hysteresis between the high and low thresholds offers excellent noise immunity.
The UCC2752x family provides the combination of three standard logic options — dual inverting, dual noninverting, one inverting and one noninverting driver. The UCC27526 features a dual input design which offers flexibility of both inverting (IN– pin) and non-inverting (IN+ pin) configuration for each channel. Either IN+ or IN– pin controls the state of the driver output. The unused input pin is used for enable and disable functions. For safety purpose, internal pullup and pulldown resistors on the input pins of all the devices in UCC2752x family ensure that outputs are held LOW when input pins are in floating condition. The UCC27523 and UCC27525 devices feature Enable pins (ENA and ENB) to have better control of the operation of the driver applications. The pins are internally pulled up to VDD for active-high logic and are left open for standard operation.
The UCC2752x family of devices are available in SOIC-8 (D), MSOP-8 with exposed pad (DGN) and 3mm × 3mm WSON-8 with exposed pad (DSD) packages. The UCC27526 is only offered in a 3mm × 3mm WSON (DSD) package. |
UCC275265-A/5-A dual-channel gate driver with 5-V UVLO, enable, and dual TTL inputs | Power Management (PMIC) | 2 | Active | The UCC2752x family of devices are dual-channel, high-speed, low-side gate-driver devices capable of effectively driving MOSFET and IGBT power switches. Using a design that inherently minimizes shoot-through current, UCC2752x can deliver high-peak current pulses of up to 5A source and 5A sink into capacitive loads along with rail-to-rail drive capability and extremely small propagation delay (typically 13ns). In addition, the drivers feature matched internal propagation delays between the two channels. These delays are very well suited for applications requiring dual-gate drives with critical timing, such as synchronous rectifiers. This also enables connecting two channels in parallel to effectively increase current-drive capability or driving two switches in parallel with one input signal. The input pin thresholds are based on TTL and CMOS compatible low-voltage logic, which is fixed and independent of the VDD supply voltage. Wide hysteresis between the high and low thresholds offers excellent noise immunity.
The UCC2752x family provides the combination of three standard logic options — dual inverting, dual noninverting, one inverting and one noninverting driver. The UCC27526 features a dual input design which offers flexibility of both inverting (IN– pin) and non-inverting (IN+ pin) configuration for each channel. Either IN+ or IN– pin controls the state of the driver output. The unused input pin is used for enable and disable functions. For safety purpose, internal pullup and pulldown resistors on the input pins of all the devices in UCC2752x family ensure that outputs are held LOW when input pins are in floating condition. The UCC27523 and UCC27525 devices feature Enable pins (ENA and ENB) to have better control of the operation of the driver applications. The pins are internally pulled up to VDD for active-high logic and are left open for standard operation.
The UCC2752x family of devices are available in SOIC-8 (D), MSOP-8 with exposed pad (DGN) and 3mm × 3mm WSON-8 with exposed pad (DSD) packages. The UCC27526 is only offered in a 3mm × 3mm WSON (DSD) package.
The UCC2752x family of devices are dual-channel, high-speed, low-side gate-driver devices capable of effectively driving MOSFET and IGBT power switches. Using a design that inherently minimizes shoot-through current, UCC2752x can deliver high-peak current pulses of up to 5A source and 5A sink into capacitive loads along with rail-to-rail drive capability and extremely small propagation delay (typically 13ns). In addition, the drivers feature matched internal propagation delays between the two channels. These delays are very well suited for applications requiring dual-gate drives with critical timing, such as synchronous rectifiers. This also enables connecting two channels in parallel to effectively increase current-drive capability or driving two switches in parallel with one input signal. The input pin thresholds are based on TTL and CMOS compatible low-voltage logic, which is fixed and independent of the VDD supply voltage. Wide hysteresis between the high and low thresholds offers excellent noise immunity.
The UCC2752x family provides the combination of three standard logic options — dual inverting, dual noninverting, one inverting and one noninverting driver. The UCC27526 features a dual input design which offers flexibility of both inverting (IN– pin) and non-inverting (IN+ pin) configuration for each channel. Either IN+ or IN– pin controls the state of the driver output. The unused input pin is used for enable and disable functions. For safety purpose, internal pullup and pulldown resistors on the input pins of all the devices in UCC2752x family ensure that outputs are held LOW when input pins are in floating condition. The UCC27523 and UCC27525 devices feature Enable pins (ENA and ENB) to have better control of the operation of the driver applications. The pins are internally pulled up to VDD for active-high logic and are left open for standard operation.
The UCC2752x family of devices are available in SOIC-8 (D), MSOP-8 with exposed pad (DGN) and 3mm × 3mm WSON-8 with exposed pad (DSD) packages. The UCC27526 is only offered in a 3mm × 3mm WSON (DSD) package. |
UCC275275-A/5-A dual-channel gate driver with 5-V UVLO, enable, dual CMOS inputs | Integrated Circuits (ICs) | 2 | Active | The UCC2752x family of devices are dual-channel, high-speed, low-side gate driver devices capable of effectively driving MOSFET and IGBT power switches. Using a design that inherently minimizes shoot-through current, UCC2752x can deliver high-peak current pulses of up to 5-A source and 5-A sink into capacitive loads along with rail-to-rail drive capability and extremely small propagation delay typically 17 ns. In addition, the drivers feature matched internal propagation delays between the two channels which are very well suited for applications requiring dual-gate drives with critical timing, such as synchronous rectifiers. The input pin thresholds are based on CMOS logic, which is a function of the VDD supply voltage. Wide hysteresis between the high and low thresholds offers excellent noise immunity. The Enable pins are based on TTL and CMOS compatible logic, independent of VDD supply voltage.
The UCC27528 is a dual noninverting driver. UCC27527 features a dual input design which offers flexibility of both inverting (IN– pin) and non-inverting (IN+ pin) configuration for each channel. Either IN+ or IN– pin can be used to control the state of the driver output. The unused input pin can be used for enable and disable functions. For safety purpose, internal pullup and pulldown resistors on the input pins of all the devices in UCC2752x family to ensure that outputs are held low when input pins are in floating condition. UCC27528 features Enable pins (ENA and ENB) to have better control of the operation of the driver applications. The pins are internally pulled up to VDD for active high logic and can be left open for standard operation.
The UCC2752x family of devices are dual-channel, high-speed, low-side gate driver devices capable of effectively driving MOSFET and IGBT power switches. Using a design that inherently minimizes shoot-through current, UCC2752x can deliver high-peak current pulses of up to 5-A source and 5-A sink into capacitive loads along with rail-to-rail drive capability and extremely small propagation delay typically 17 ns. In addition, the drivers feature matched internal propagation delays between the two channels which are very well suited for applications requiring dual-gate drives with critical timing, such as synchronous rectifiers. The input pin thresholds are based on CMOS logic, which is a function of the VDD supply voltage. Wide hysteresis between the high and low thresholds offers excellent noise immunity. The Enable pins are based on TTL and CMOS compatible logic, independent of VDD supply voltage.
The UCC27528 is a dual noninverting driver. UCC27527 features a dual input design which offers flexibility of both inverting (IN– pin) and non-inverting (IN+ pin) configuration for each channel. Either IN+ or IN– pin can be used to control the state of the driver output. The unused input pin can be used for enable and disable functions. For safety purpose, internal pullup and pulldown resistors on the input pins of all the devices in UCC2752x family to ensure that outputs are held low when input pins are in floating condition. UCC27528 features Enable pins (ENA and ENB) to have better control of the operation of the driver applications. The pins are internally pulled up to VDD for active high logic and can be left open for standard operation. |
UCC27528Automotive 5-A/5-A dual-channel gate driver with 5-V UVLO and CMOS inputs | Power Management (PMIC) | 5 | Active | The UCC2752x family of devices are dual-channel, high-speed, low-side gate driver devices capable of effectively driving MOSFET and IGBT power switches. Using a design that inherently minimizes shoot-through current, UCC2752x can deliver high-peak current pulses of up to 5-A source and 5-A sink into capacitive loads along with rail-to-rail drive capability and extremely small propagation delay typically 17 ns. In addition, the drivers feature matched internal propagation delays between the two channels which are very well suited for applications requiring dual-gate drives with critical timing, such as synchronous rectifiers. The input pin thresholds are based on CMOS logic, which is a function of the VDD supply voltage. Wide hysteresis between the high and low thresholds offers excellent noise immunity. The Enable pins are based on TTL and CMOS compatible logic, independent of VDD supply voltage.
The UCC27528 is a dual noninverting driver. UCC27527 features a dual input design which offers flexibility of both inverting (IN– pin) and non-inverting (IN+ pin) configuration for each channel. Either IN+ or IN– pin can be used to control the state of the driver output. The unused input pin can be used for enable and disable functions. For safety purpose, internal pullup and pulldown resistors on the input pins of all the devices in UCC2752x family to ensure that outputs are held low when input pins are in floating condition. UCC27528 features Enable pins (ENA and ENB) to have better control of the operation of the driver applications. The pins are internally pulled up to VDD for active high logic and can be left open for standard operation.
The UCC2752x family of devices are dual-channel, high-speed, low-side gate driver devices capable of effectively driving MOSFET and IGBT power switches. Using a design that inherently minimizes shoot-through current, UCC2752x can deliver high-peak current pulses of up to 5-A source and 5-A sink into capacitive loads along with rail-to-rail drive capability and extremely small propagation delay typically 17 ns. In addition, the drivers feature matched internal propagation delays between the two channels which are very well suited for applications requiring dual-gate drives with critical timing, such as synchronous rectifiers. The input pin thresholds are based on CMOS logic, which is a function of the VDD supply voltage. Wide hysteresis between the high and low thresholds offers excellent noise immunity. The Enable pins are based on TTL and CMOS compatible logic, independent of VDD supply voltage.
The UCC27528 is a dual noninverting driver. UCC27527 features a dual input design which offers flexibility of both inverting (IN– pin) and non-inverting (IN+ pin) configuration for each channel. Either IN+ or IN– pin can be used to control the state of the driver output. The unused input pin can be used for enable and disable functions. For safety purpose, internal pullup and pulldown resistors on the input pins of all the devices in UCC2752x family to ensure that outputs are held low when input pins are in floating condition. UCC27528 features Enable pins (ENA and ENB) to have better control of the operation of the driver applications. The pins are internally pulled up to VDD for active high logic and can be left open for standard operation. |
UCC275312.5-A/5-A single-channel gate driver with 8-V UVLO, 35-V VDD, and split outputs | Gate Drivers | 6 | Active | The UCC2753x single-channel, high-speed gate drivers can effectively drive MOSFET and IGBT power switches. Using a design that allows for a source of up to 2.5 A and 5-A sink through asymmetrical drive (split outputs), coupled with the ability to support a negative turn-off bias, rail-to-rail drive capability, extremely small propagation delay (17 ns typical), the UCC2753x devices are ideal solutions for MOSFET and IGBT power switches. The UCC2753x family of devices can also support enable, dual input, and inverting and non-inverting input functionality. The split outputs and strong asymmetrical drive boost the devices immunity against parasitic Miller turn-on effect and can help reduce ground debouncing.
Leaving the input pin open holds the driver output low. The logic behavior of the driver is shown in the application diagram, timing diagram, and input and output logic truth table.
Internal circuitry on VDD pin provides an undervoltage lockout function that holds output low until VDD supply voltage is within operating range.
The UCC2753x single-channel, high-speed gate drivers can effectively drive MOSFET and IGBT power switches. Using a design that allows for a source of up to 2.5 A and 5-A sink through asymmetrical drive (split outputs), coupled with the ability to support a negative turn-off bias, rail-to-rail drive capability, extremely small propagation delay (17 ns typical), the UCC2753x devices are ideal solutions for MOSFET and IGBT power switches. The UCC2753x family of devices can also support enable, dual input, and inverting and non-inverting input functionality. The split outputs and strong asymmetrical drive boost the devices immunity against parasitic Miller turn-on effect and can help reduce ground debouncing.
Leaving the input pin open holds the driver output low. The logic behavior of the driver is shown in the application diagram, timing diagram, and input and output logic truth table.
Internal circuitry on VDD pin provides an undervoltage lockout function that holds output low until VDD supply voltage is within operating range. |
UCC275322.5-A/5-A single-channel gate driver with 8-V UVLO, 35-V VDD, CMOS inputs, and split outputs | Power Management (PMIC) | 4 | Active | The UCC27532-Q1 device is a single-channel high-speed gate driver capable of effectively driving MOSFET and IGBT power switches by up to 2.5A source and 5A sink (asymmetrical drive) peak current. Strong sink capability in asymmetrical drive boosts immunity against parasitic Miller turnon effect. The UCC27532-Q1 device also features a split-output configuration where the gate-drive current is sourced through the OUTH pin and sunk through the OUTL pin. This pin arrangement allows the user to apply independent turnon and turnoff resistors to the OUTH and OUTL pins respectively and easily control the switching slew rates.
The driver has rail-to-rail drive capability and an extremely-small propagation delay of 17ns (typically).
The UCC27532-Q1 device has a CMOS-input threshold-centered 55% rise and 45% fall in regards of VDD at VDD below or equal 18V. When VDD is above 18V, the input threshold remains fixed at the maximum level.
The driver has an EN pin with a fixed TTL-compatible threshold. EN is internally pulled up; pulling EN low disables driver, while leaving it open provides normal operation. The EN pin can be used as an additional input with the same performance as the IN pin.
Leaving the input pin of driver open holds the output low. The logic behavior of the driver is shown in the Timing Diagram, Input/Output Logic Truth Table, and .
Internal circuitry on the VDD pin provides an undervoltage-lockout function that holds the output low until the VDD supply voltage is within operating range.
The UCC27532-Q1 driver is offered in a 6-pin standard SOT-23 (DBV) package. The device operates over a wide temperature range of –40°C to 140°C.
The UCC27532-Q1 device is a single-channel high-speed gate driver capable of effectively driving MOSFET and IGBT power switches by up to 2.5A source and 5A sink (asymmetrical drive) peak current. Strong sink capability in asymmetrical drive boosts immunity against parasitic Miller turnon effect. The UCC27532-Q1 device also features a split-output configuration where the gate-drive current is sourced through the OUTH pin and sunk through the OUTL pin. This pin arrangement allows the user to apply independent turnon and turnoff resistors to the OUTH and OUTL pins respectively and easily control the switching slew rates.
The driver has rail-to-rail drive capability and an extremely-small propagation delay of 17ns (typically).
The UCC27532-Q1 device has a CMOS-input threshold-centered 55% rise and 45% fall in regards of VDD at VDD below or equal 18V. When VDD is above 18V, the input threshold remains fixed at the maximum level.
The driver has an EN pin with a fixed TTL-compatible threshold. EN is internally pulled up; pulling EN low disables driver, while leaving it open provides normal operation. The EN pin can be used as an additional input with the same performance as the IN pin.
Leaving the input pin of driver open holds the output low. The logic behavior of the driver is shown in the Timing Diagram, Input/Output Logic Truth Table, and .
Internal circuitry on the VDD pin provides an undervoltage-lockout function that holds the output low until the VDD supply voltage is within operating range.
The UCC27532-Q1 driver is offered in a 6-pin standard SOT-23 (DBV) package. The device operates over a wide temperature range of –40°C to 140°C. |
UCC275332.5-A/5-A single-channel gate driver with 8-V UVLO, 35-V VDD, and inverting/non-inverting inputs | Gate Drivers | 2 | Active | The UCC2753x single-channel, high-speed gate drivers can effectively drive MOSFET and IGBT power switches. Using a design that allows for a source of up to 2.5 A and 5-A sink through asymmetrical drive (split outputs), coupled with the ability to support a negative turn-off bias, rail-to-rail drive capability, extremely small propagation delay (17 ns typical), the UCC2753x devices are ideal solutions for MOSFET and IGBT power switches. The UCC2753x family of devices can also support enable, dual input, and inverting and non-inverting input functionality. The split outputs and strong asymmetrical drive boost the devices immunity against parasitic Miller turn-on effect and can help reduce ground debouncing.
Leaving the input pin open holds the driver output low. The logic behavior of the driver is shown in the application diagram, timing diagram, and input and output logic truth table.
Internal circuitry on VDD pin provides an undervoltage lockout function that holds output low until VDD supply voltage is within operating range.
The UCC2753x single-channel, high-speed gate drivers can effectively drive MOSFET and IGBT power switches. Using a design that allows for a source of up to 2.5 A and 5-A sink through asymmetrical drive (split outputs), coupled with the ability to support a negative turn-off bias, rail-to-rail drive capability, extremely small propagation delay (17 ns typical), the UCC2753x devices are ideal solutions for MOSFET and IGBT power switches. The UCC2753x family of devices can also support enable, dual input, and inverting and non-inverting input functionality. The split outputs and strong asymmetrical drive boost the devices immunity against parasitic Miller turn-on effect and can help reduce ground debouncing.
Leaving the input pin open holds the driver output low. The logic behavior of the driver is shown in the application diagram, timing diagram, and input and output logic truth table.
Internal circuitry on VDD pin provides an undervoltage lockout function that holds output low until VDD supply voltage is within operating range. |
| Power Management (PMIC) | 2 | Active | |
| Integrated Circuits (ICs) | 2 | Active | |