UC27106-A/6-A single-channel gate driver with 5-V UVLO, split ground, and 6-A peak output current | Integrated Circuits (ICs) | 3 | Active | The UC1710 family of FET drivers is made with a high-speed Schottky process to interface between low-level control functions and very high-power switching devices-particularly power MOSFET\x92s. These devices accept low-current digital inputs to activate a high-current, totem pole output which can source or sink a minimum of 6A.
Supply voltages for both VINand VCcan independently range from 4.7V to 18V. These devices also feature under-voltage lockout with hysteresis.
The UC1710 is packaged in an 8-pin hermetically sealed dual in-line package for \x9655°C to +125°C operation. The UC2710 and UC3710 are specified for a temperature range of \x9640°C to +85°C and 0°C to +70°C respectively and are available in either an 8-pin plastic dual in-line or a 5-pin, TO-220 package. Surface mount devices are also available.
The UC1710 family of FET drivers is made with a high-speed Schottky process to interface between low-level control functions and very high-power switching devices-particularly power MOSFET\x92s. These devices accept low-current digital inputs to activate a high-current, totem pole output which can source or sink a minimum of 6A.
Supply voltages for both VINand VCcan independently range from 4.7V to 18V. These devices also feature under-voltage lockout with hysteresis.
The UC1710 is packaged in an 8-pin hermetically sealed dual in-line package for \x9655°C to +125°C operation. The UC2710 and UC3710 are specified for a temperature range of \x9640°C to +85°C and 0°C to +70°C respectively and are available in either an 8-pin plastic dual in-line or a 5-pin, TO-220 package. Surface mount devices are also available. |
| Integrated Circuits (ICs) | 3 | Active | |
| Power Distribution Switches, Load Drivers | 2 | Active | |
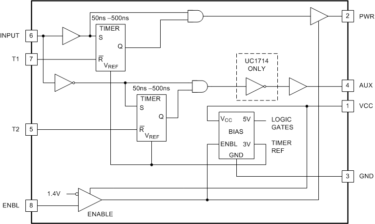
UC27140.5-A/1-A dual-channel gate driver with single input and dead time control | PMIC | 8 | Active | These two families of high speed drivers are designed to provide drive waveforms for complementary switches. Complementary switch configurations are commonly used in synchronous rectification circuits and active clamp/reset circuits, which provide zero voltage switching. In order to facilitate the soft switching transitions, independently programmable delays between the two output waveforms are provided on these drivers. The delay pins also have true-zero voltage-sensing capability which allows immediate activation of the corresponding switch when zero voltage is applied. These devices require a PWM-type input to operate and interface with commonly available PWM controllers.
In the UC1714 series, the AUX output is inverted to allow driving a p-channel MOSFET. In the UC1715 series, the two outputs are configured in a true complementary fashion.
These two families of high speed drivers are designed to provide drive waveforms for complementary switches. Complementary switch configurations are commonly used in synchronous rectification circuits and active clamp/reset circuits, which provide zero voltage switching. In order to facilitate the soft switching transitions, independently programmable delays between the two output waveforms are provided on these drivers. The delay pins also have true-zero voltage-sensing capability which allows immediate activation of the corresponding switch when zero voltage is applied. These devices require a PWM-type input to operate and interface with commonly available PWM controllers.
In the UC1714 series, the AUX output is inverted to allow driving a p-channel MOSFET. In the UC1715 series, the two outputs are configured in a true complementary fashion. |
| Integrated Circuits (ICs) | 5 | Active | |
| Gate Drivers | 1 | Active | |
| Thermal Management | 2 | Active | |
UC28023Single ended economy high speed PWM controller | Integrated Circuits (ICs) | 4 | Active | The UC28023 and UC28025 are fixed-frequency PWM controllers optimized for high-frequency switched-mode power-supply applications. The UC28023 is a single output PWM for single-ended topologies while the UC28025 offers dual alternating outputs for double-ended and full bridge topologies.
Targeted for cost-effective solutions with minimal external components. UC2802x devices include an oscillator, a temperature compensated reference, a wide bandwidth error amplifier, a high-speed current-sense comparator, and high-current, active-high, totem-pole outputs to directly drive external MOSFETs.
Protection circuitry includes a current limit comparator with a 1-V threshold, a TTL compatible shutdown port, and a soft-start pin which doubles as a maximum duty-cycle clamp. The logic is fully latched to provide jitter-free operation and prohibit multiple pulses at an output. An undervoltage lockout section with 800 mV of hysteresis assures low start-up current. During undervoltage lockout, the outputs are high impedance. Propagation delays through the comparators and logic circuitry have been minimized while maximizing bandwidth and slew rate of the error amplifier.
Devices are available in the industrial temperature range of –40°C to 105°C. Package offerings are 16-pin SOIC (DW), or 16-pin PDIP (N) packages.
The UC28023 and UC28025 are fixed-frequency PWM controllers optimized for high-frequency switched-mode power-supply applications. The UC28023 is a single output PWM for single-ended topologies while the UC28025 offers dual alternating outputs for double-ended and full bridge topologies.
Targeted for cost-effective solutions with minimal external components. UC2802x devices include an oscillator, a temperature compensated reference, a wide bandwidth error amplifier, a high-speed current-sense comparator, and high-current, active-high, totem-pole outputs to directly drive external MOSFETs.
Protection circuitry includes a current limit comparator with a 1-V threshold, a TTL compatible shutdown port, and a soft-start pin which doubles as a maximum duty-cycle clamp. The logic is fully latched to provide jitter-free operation and prohibit multiple pulses at an output. An undervoltage lockout section with 800 mV of hysteresis assures low start-up current. During undervoltage lockout, the outputs are high impedance. Propagation delays through the comparators and logic circuitry have been minimized while maximizing bandwidth and slew rate of the error amplifier.
Devices are available in the industrial temperature range of –40°C to 105°C. Package offerings are 16-pin SOIC (DW), or 16-pin PDIP (N) packages. |
UC28025Double ended economy high speed PWM controller | Power Management (PMIC) | 5 | Active | The UC28023 and UC28025 are fixed-frequency PWM controllers optimized for high-frequency switched-mode power-supply applications. The UC28023 is a single output PWM for single-ended topologies while the UC28025 offers dual alternating outputs for double-ended and full bridge topologies.
Targeted for cost-effective solutions with minimal external components. UC2802x devices include an oscillator, a temperature compensated reference, a wide bandwidth error amplifier, a high-speed current-sense comparator, and high-current, active-high, totem-pole outputs to directly drive external MOSFETs.
Protection circuitry includes a current limit comparator with a 1-V threshold, a TTL compatible shutdown port, and a soft-start pin which doubles as a maximum duty-cycle clamp. The logic is fully latched to provide jitter-free operation and prohibit multiple pulses at an output. An undervoltage lockout section with 800 mV of hysteresis assures low start-up current. During undervoltage lockout, the outputs are high impedance. Propagation delays through the comparators and logic circuitry have been minimized while maximizing bandwidth and slew rate of the error amplifier.
Devices are available in the industrial temperature range of –40°C to 105°C. Package offerings are 16-pin SOIC (DW), or 16-pin PDIP (N) packages.
The UC28023 and UC28025 are fixed-frequency PWM controllers optimized for high-frequency switched-mode power-supply applications. The UC28023 is a single output PWM for single-ended topologies while the UC28025 offers dual alternating outputs for double-ended and full bridge topologies.
Targeted for cost-effective solutions with minimal external components. UC2802x devices include an oscillator, a temperature compensated reference, a wide bandwidth error amplifier, a high-speed current-sense comparator, and high-current, active-high, totem-pole outputs to directly drive external MOSFETs.
Protection circuitry includes a current limit comparator with a 1-V threshold, a TTL compatible shutdown port, and a soft-start pin which doubles as a maximum duty-cycle clamp. The logic is fully latched to provide jitter-free operation and prohibit multiple pulses at an output. An undervoltage lockout section with 800 mV of hysteresis assures low start-up current. During undervoltage lockout, the outputs are high impedance. Propagation delays through the comparators and logic circuitry have been minimized while maximizing bandwidth and slew rate of the error amplifier.
Devices are available in the industrial temperature range of –40°C to 105°C. Package offerings are 16-pin SOIC (DW), or 16-pin PDIP (N) packages. |
UC2823-A, ultra-low-dropout voltage regulator with reverse current protection from -40°C to 100°C | Power Management (PMIC) | 14 | Active | The UC382 is a low-dropout-linear regulator providing a quick response to fast load changes. Combined with its precision on-board reference, the UC382 excels at driving GTL and BTL buses. Due to its fast response to load transients, the total capacitance required to decouple the regulator's output can be significantly decreased when compared to standard LDO linear regulators.
Dropout voltage (VIN to VOUT) is only 450 mV maximum at 100°C and 350 mV typical at 3-A load.
The onboard bandgap reference is stable with temperature and scaled for a 1.2-V input to the internal-power amplifier. The UC382 is available in fixed-output voltages of 1.5 V, 2.1 V, or 2.5 V. The output voltage of the adjustable version can be set with two external resistors. If the external resistors are omitted, the output voltage defaults to 1.2 V.
The UC382 is a low-dropout-linear regulator providing a quick response to fast load changes. Combined with its precision on-board reference, the UC382 excels at driving GTL and BTL buses. Due to its fast response to load transients, the total capacitance required to decouple the regulator's output can be significantly decreased when compared to standard LDO linear regulators.
Dropout voltage (VIN to VOUT) is only 450 mV maximum at 100°C and 350 mV typical at 3-A load.
The onboard bandgap reference is stable with temperature and scaled for a 1.2-V input to the internal-power amplifier. The UC382 is available in fixed-output voltages of 1.5 V, 2.1 V, or 2.5 V. The output voltage of the adjustable version can be set with two external resistors. If the external resistors are omitted, the output voltage defaults to 1.2 V. |