TPSM82821A5.5-V input, 1-A step-down converter with integrated inductor and forced PWM mode in µSiP package | Power Supplies - Board Mount | 1 | Active | The TPSM8282x device family consists of a 1-A, 2-A, and 3-A step-down converter MicroSiP™ power modules optimized for small solution size and high efficiency.
The power modules integrate a synchronous step-down converter and an inductor to simplify design, reduce external components and save PCB area. The TPSM8282x is available in two flavors. The first includes an automatically entered power save mode to maintain high efficiency down to very light loads for extending the system battery run-time. The second version, the TPSM8282xA, runs in forced-PWM maintaining a continuous conduction mode at all currents to minimize the output ripple. In PWM mode the converter operates with a nominal switching frequency of 4MHz.
In power save mode, the device operates with typically 4-µA quiescent current. Using the DCS-Control topology, the device achieves excellent load transient performance and accurate output voltage regulation. The EN and PG pins, which support sequencing configurations, bring a flexible system design. An integrated soft start-up reduces the inrush current required from the input supply. Overtemperature protection and hiccup short circuit protection deliver a robust and reliable solution.
The TPSM8282x device family consists of a 1-A, 2-A, and 3-A step-down converter MicroSiP™ power modules optimized for small solution size and high efficiency.
The power modules integrate a synchronous step-down converter and an inductor to simplify design, reduce external components and save PCB area. The TPSM8282x is available in two flavors. The first includes an automatically entered power save mode to maintain high efficiency down to very light loads for extending the system battery run-time. The second version, the TPSM8282xA, runs in forced-PWM maintaining a continuous conduction mode at all currents to minimize the output ripple. In PWM mode the converter operates with a nominal switching frequency of 4MHz.
In power save mode, the device operates with typically 4-µA quiescent current. Using the DCS-Control topology, the device achieves excellent load transient performance and accurate output voltage regulation. The EN and PG pins, which support sequencing configurations, bring a flexible system design. An integrated soft start-up reduces the inrush current required from the input supply. Overtemperature protection and hiccup short circuit protection deliver a robust and reliable solution. |
| Development Boards, Kits, Programmers | 6 | Active | |
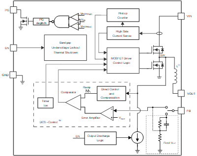
TPSM82822A5.5-V input, 2-A step-down converter with integrated inductor and forced PWM mode in µSiP package | DC DC Converters | 1 | Active | The TPSM8282x device family consists of a 1-A, 2-A, and 3-A step-down converter MicroSiP™ power modules optimized for small solution size and high efficiency.
The power modules integrate a synchronous step-down converter and an inductor to simplify design, reduce external components and save PCB area. The TPSM8282x is available in two flavors. The first includes an automatically entered power save mode to maintain high efficiency down to very light loads for extending the system battery run-time. The second version, the TPSM8282xA, runs in forced-PWM maintaining a continuous conduction mode at all currents to minimize the output ripple. In PWM mode the converter operates with a nominal switching frequency of 4MHz.
In power save mode, the device operates with typically 4-µA quiescent current. Using the DCS-Control topology, the device achieves excellent load transient performance and accurate output voltage regulation. The EN and PG pins, which support sequencing configurations, bring a flexible system design. An integrated soft start-up reduces the inrush current required from the input supply. Overtemperature protection and hiccup short circuit protection deliver a robust and reliable solution.
The TPSM8282x device family consists of a 1-A, 2-A, and 3-A step-down converter MicroSiP™ power modules optimized for small solution size and high efficiency.
The power modules integrate a synchronous step-down converter and an inductor to simplify design, reduce external components and save PCB area. The TPSM8282x is available in two flavors. The first includes an automatically entered power save mode to maintain high efficiency down to very light loads for extending the system battery run-time. The second version, the TPSM8282xA, runs in forced-PWM maintaining a continuous conduction mode at all currents to minimize the output ripple. In PWM mode the converter operates with a nominal switching frequency of 4MHz.
In power save mode, the device operates with typically 4-µA quiescent current. Using the DCS-Control topology, the device achieves excellent load transient performance and accurate output voltage regulation. The EN and PG pins, which support sequencing configurations, bring a flexible system design. An integrated soft start-up reduces the inrush current required from the input supply. Overtemperature protection and hiccup short circuit protection deliver a robust and reliable solution. |
TPSM828235.5-V input, 3-A step-down module with integrated inductor in 2.0-mm × 2.5-mm × 1.1-mm uSiP package | Power Supplies - Board Mount | 1 | Active | The TPSM8282x device family consists of a 1-A, 2-A, and 3-A step-down converter MicroSiP™ power modules optimized for small solution size and high efficiency.
The power modules integrate a synchronous step-down converter and an inductor to simplify design, reduce external components and save PCB area. The TPSM8282x is available in two flavors. The first includes an automatically entered power save mode to maintain high efficiency down to very light loads for extending the system battery run-time. The second version, the TPSM8282xA, runs in forced-PWM maintaining a continuous conduction mode at all currents to minimize the output ripple. In PWM mode the converter operates with a nominal switching frequency of 4MHz.
In power save mode, the device operates with typically 4-µA quiescent current. Using the DCS-Control topology, the device achieves excellent load transient performance and accurate output voltage regulation. The EN and PG pins, which support sequencing configurations, bring a flexible system design. An integrated soft start-up reduces the inrush current required from the input supply. Overtemperature protection and hiccup short circuit protection deliver a robust and reliable solution.
The TPSM8282x device family consists of a 1-A, 2-A, and 3-A step-down converter MicroSiP™ power modules optimized for small solution size and high efficiency.
The power modules integrate a synchronous step-down converter and an inductor to simplify design, reduce external components and save PCB area. The TPSM8282x is available in two flavors. The first includes an automatically entered power save mode to maintain high efficiency down to very light loads for extending the system battery run-time. The second version, the TPSM8282xA, runs in forced-PWM maintaining a continuous conduction mode at all currents to minimize the output ripple. In PWM mode the converter operates with a nominal switching frequency of 4MHz.
In power save mode, the device operates with typically 4-µA quiescent current. Using the DCS-Control topology, the device achieves excellent load transient performance and accurate output voltage regulation. The EN and PG pins, which support sequencing configurations, bring a flexible system design. An integrated soft start-up reduces the inrush current required from the input supply. Overtemperature protection and hiccup short circuit protection deliver a robust and reliable solution. |
TPSM82823A5.5-V input, 3-A step-down converter with integrated inductor and forced PWM mode in µSiP package | DC DC Converters | 1 | Active | The TPSM8282x device family consists of a 1-A, 2-A, and 3-A step-down converter MicroSiP™ power modules optimized for small solution size and high efficiency.
The power modules integrate a synchronous step-down converter and an inductor to simplify design, reduce external components and save PCB area. The TPSM8282x is available in two flavors. The first includes an automatically entered power save mode to maintain high efficiency down to very light loads for extending the system battery run-time. The second version, the TPSM8282xA, runs in forced-PWM maintaining a continuous conduction mode at all currents to minimize the output ripple. In PWM mode the converter operates with a nominal switching frequency of 4MHz.
In power save mode, the device operates with typically 4-µA quiescent current. Using the DCS-Control topology, the device achieves excellent load transient performance and accurate output voltage regulation. The EN and PG pins, which support sequencing configurations, bring a flexible system design. An integrated soft start-up reduces the inrush current required from the input supply. Overtemperature protection and hiccup short circuit protection deliver a robust and reliable solution.
The TPSM8282x device family consists of a 1-A, 2-A, and 3-A step-down converter MicroSiP™ power modules optimized for small solution size and high efficiency.
The power modules integrate a synchronous step-down converter and an inductor to simplify design, reduce external components and save PCB area. The TPSM8282x is available in two flavors. The first includes an automatically entered power save mode to maintain high efficiency down to very light loads for extending the system battery run-time. The second version, the TPSM8282xA, runs in forced-PWM maintaining a continuous conduction mode at all currents to minimize the output ripple. In PWM mode the converter operates with a nominal switching frequency of 4MHz.
In power save mode, the device operates with typically 4-µA quiescent current. Using the DCS-Control topology, the device achieves excellent load transient performance and accurate output voltage regulation. The EN and PG pins, which support sequencing configurations, bring a flexible system design. An integrated soft start-up reduces the inrush current required from the input supply. Overtemperature protection and hiccup short circuit protection deliver a robust and reliable solution. |
TPSM8283012.25-V to 5.5-V, 1-A high-efficiency step-down power module with integrated inductor | Power Supplies - Board Mount | 1 | Active | The TPSM82830x are a family of 1A, 2A, and 3A, pin-to-pin compatible, easy-to-use, synchronous, step-down, DC/DC modules with integrated inductor and EMI reduction technologies. The devices use DCS-Control topology for fast transient response with small output capacitance. The output voltage can be set down to 0.5V with high feedback voltage accuracy of 1% over the full operating junction temperature range. A mode pin selects between power saving and forced-PWM mode. The power save mode is for longer battery life and the forced PWM mode reduces ripple with continuous conduction in the inductor at a quasi fixed switching frequency. An internal soft-start circuit reduces inrush current and a power-good signal indicates correct output voltage. HICCUP short-circuit protection combined with thermal shutdown protect device and application. The family is available in a 3.0mm × 3.0mm QFN package and in the 2.5mm × 2.6mm MagPack package.
The TPSM82830x are a family of 1A, 2A, and 3A, pin-to-pin compatible, easy-to-use, synchronous, step-down, DC/DC modules with integrated inductor and EMI reduction technologies. The devices use DCS-Control topology for fast transient response with small output capacitance. The output voltage can be set down to 0.5V with high feedback voltage accuracy of 1% over the full operating junction temperature range. A mode pin selects between power saving and forced-PWM mode. The power save mode is for longer battery life and the forced PWM mode reduces ripple with continuous conduction in the inductor at a quasi fixed switching frequency. An internal soft-start circuit reduces inrush current and a power-good signal indicates correct output voltage. HICCUP short-circuit protection combined with thermal shutdown protect device and application. The family is available in a 3.0mm × 3.0mm QFN package and in the 2.5mm × 2.6mm MagPack package. |
| Development Boards, Kits, Programmers | 1 | Active | |
TPSM8283022.25-V to 5.5-V, 2-A high-efficiency step-down power module with integrated inductor | Power Supplies - Board Mount | 1 | Active | The TPSM82830x are a family of 1A, 2A, and 3A, pin-to-pin compatible, easy-to-use, synchronous, step-down, DC/DC modules with integrated inductor and EMI reduction technologies. The devices use DCS-Control topology for fast transient response with small output capacitance. The output voltage can be set down to 0.5V with high feedback voltage accuracy of 1% over the full operating junction temperature range. A mode pin selects between power saving and forced-PWM mode. The power save mode is for longer battery life and the forced PWM mode reduces ripple with continuous conduction in the inductor at a quasi fixed switching frequency. An internal soft-start circuit reduces inrush current and a power-good signal indicates correct output voltage. HICCUP short-circuit protection combined with thermal shutdown protect device and application. The family is available in a 3.0mm × 3.0mm QFN package and in the 2.5mm × 2.6mm MagPack package.
The TPSM82830x are a family of 1A, 2A, and 3A, pin-to-pin compatible, easy-to-use, synchronous, step-down, DC/DC modules with integrated inductor and EMI reduction technologies. The devices use DCS-Control topology for fast transient response with small output capacitance. The output voltage can be set down to 0.5V with high feedback voltage accuracy of 1% over the full operating junction temperature range. A mode pin selects between power saving and forced-PWM mode. The power save mode is for longer battery life and the forced PWM mode reduces ripple with continuous conduction in the inductor at a quasi fixed switching frequency. An internal soft-start circuit reduces inrush current and a power-good signal indicates correct output voltage. HICCUP short-circuit protection combined with thermal shutdown protect device and application. The family is available in a 3.0mm × 3.0mm QFN package and in the 2.5mm × 2.6mm MagPack package. |
TPSM8283032.25-V to 5.5-V, 3-A, low-noise step-down module with integrated inductor in QFN package | Power Supplies - Board Mount | 1 | Active | The TPSM82830x are a family of 1A, 2A, and 3A, pin-to-pin compatible, easy-to-use, synchronous, step-down, DC/DC modules with integrated inductor and EMI reduction technologies. The devices use DCS-Control topology for fast transient response with small output capacitance. The output voltage can be set down to 0.5V with high feedback voltage accuracy of 1% over the full operating junction temperature range. A mode pin selects between power saving and forced-PWM mode. The power save mode is for longer battery life and the forced PWM mode reduces ripple with continuous conduction in the inductor at a quasi fixed switching frequency. An internal soft-start circuit reduces inrush current and a power-good signal indicates correct output voltage. HICCUP short-circuit protection combined with thermal shutdown protect device and application. The family is available in a 3.0mm × 3.0mm QFN package and in the 2.5mm × 2.6mm MagPack package.
The TPSM82830x are a family of 1A, 2A, and 3A, pin-to-pin compatible, easy-to-use, synchronous, step-down, DC/DC modules with integrated inductor and EMI reduction technologies. The devices use DCS-Control topology for fast transient response with small output capacitance. The output voltage can be set down to 0.5V with high feedback voltage accuracy of 1% over the full operating junction temperature range. A mode pin selects between power saving and forced-PWM mode. The power save mode is for longer battery life and the forced PWM mode reduces ripple with continuous conduction in the inductor at a quasi fixed switching frequency. An internal soft-start circuit reduces inrush current and a power-good signal indicates correct output voltage. HICCUP short-circuit protection combined with thermal shutdown protect device and application. The family is available in a 3.0mm × 3.0mm QFN package and in the 2.5mm × 2.6mm MagPack package. |
TPSM82843275nA IQ, 0.4V to 3.6V selectable VOUT, 600mA step-down converter module with integrated inductor | DC DC Converters | 3 | Active | The high efficiency TPSM82843x step-down converter family supports an ultra-low IQ (typical operating quiescent current) of 275nA and a typical shutdown current of only 4nA. The inductor is integrated into the QFN package improving ease of use and reducing the bill of material down to only three passive components.
The RF-friendly device uses DCS-Control for a low output voltage ripple. The device is designed to power wireless applications like Wi-Fi or Bluetooth. The device switches at 1.5MHz and has high efficiency even at light load current down to 10µA for long battery life and easy thermal management. Humidity, temperature or vibration have no influence on the output voltage accuracy due to the integrated feedback divider. Therefore, the device is also an excellent choice for industrial point of load applications.
18 predefined output voltages per part number with 1% accuracy selected through a standard E48 (2%) or E96 (1%) resistor on the VSET pin support a large variety of applications.
The high efficiency TPSM82843x step-down converter family supports an ultra-low IQ (typical operating quiescent current) of 275nA and a typical shutdown current of only 4nA. The inductor is integrated into the QFN package improving ease of use and reducing the bill of material down to only three passive components.
The RF-friendly device uses DCS-Control for a low output voltage ripple. The device is designed to power wireless applications like Wi-Fi or Bluetooth. The device switches at 1.5MHz and has high efficiency even at light load current down to 10µA for long battery life and easy thermal management. Humidity, temperature or vibration have no influence on the output voltage accuracy due to the integrated feedback divider. Therefore, the device is also an excellent choice for industrial point of load applications.
18 predefined output voltages per part number with 1% accuracy selected through a standard E48 (2%) or E96 (1%) resistor on the VSET pin support a large variety of applications. |