T
Texas Instruments
| Series | Category | # Parts | Status | Description |
|---|---|---|---|---|
| Part | Spec A | Spec B | Spec C | Spec D | Description |
|---|---|---|---|---|---|
| Series | Category | # Parts | Status | Description |
|---|---|---|---|---|
| Part | Spec A | Spec B | Spec C | Spec D | Description |
|---|---|---|---|---|---|
| Part | Category | Description |
|---|---|---|
Texas Instruments BQ2002CSNTRG4Unknown | Integrated Circuits (ICs) | LINEAR BATTERY CHARGER NICD/NIMH 2000MA 0V TO 6V 8-PIN SOIC T/R |
Texas Instruments LM3676SDX-3.3Obsolete | Integrated Circuits (ICs) | IC REG BUCK 3.3V 600MA 8WSON |
Texas Instruments | Integrated Circuits (ICs) | TMX320DRE311 179PIN UBGA 200MHZ |
Texas Instruments UCC3580N-1G4Obsolete | Integrated Circuits (ICs) | IC REG CTRLR FWRD CONV 16DIP |
Texas Instruments LM2831YMF EVALObsolete | Development Boards Kits Programmers | EVAL BOARD FOR LM2831 |
Texas Instruments | Integrated Circuits (ICs) | BUFFER/LINE DRIVER 8-CH NON-INVERTING 3-ST CMOS 20-PIN SSOP T/R |
Texas Instruments | Integrated Circuits (ICs) | ANALOG OTHER PERIPHERALS |
Texas Instruments | Integrated Circuits (ICs) | RADIATION-HARDENED, QMLP 60V HAL |
Texas Instruments SN75LVDS051DRObsolete | Integrated Circuits (ICs) | IC TRANSCEIVER FULL 2/2 16SOIC |
Texas Instruments | Integrated Circuits (ICs) | AUTOMOTIVE OCTAL D-TYPE FLIP-FLO |
| Series | Category | # Parts | Status | Description |
|---|---|---|---|---|
TPS543354.5V to 28V Input, 3A, Synchronous, Step-Down Converter with Eco-mode in alternative DRC package | Development Boards, Kits, Programmers | 12 | Active | The TPS5433xA family of devices are synchronous converters with an input-voltage range of 4.5 to 28 V. These devices include an integrated low-side switching FET that eliminates the need for an external diode which reduces component count.
Efficiency is maximized through the integrated 128-mΩ and 84-mΩ MOSFETs, low IQand pulse skipping at light loads. Using the enable pin, the shutdown supply current is reduced to 2 μA. This step-down (buck) converter provides accurate regulation for a variety of loads with a well-regulated voltage reference that is 1.5% over temperature.
Cycle-by-cycle current limiting on the high-side MOSFET protects the TPS5433xA family of devices in overload situations and is enhanced by a low-side sourcing current limit which prevents current runaway. A low-side sinking current-limit turns off the low-side MOSFET to prevent excessive reverse current. Hiccup protection is triggered if the overcurrent condition continues for longer than the preset time. Thermal shutdown disables the device when the die temperature exceeds the threshold and enables the device again after the built-in thermal hiccup time.
The TPS5433xA family of devices are synchronous converters with an input-voltage range of 4.5 to 28 V. These devices include an integrated low-side switching FET that eliminates the need for an external diode which reduces component count.
Efficiency is maximized through the integrated 128-mΩ and 84-mΩ MOSFETs, low IQand pulse skipping at light loads. Using the enable pin, the shutdown supply current is reduced to 2 μA. This step-down (buck) converter provides accurate regulation for a variety of loads with a well-regulated voltage reference that is 1.5% over temperature.
Cycle-by-cycle current limiting on the high-side MOSFET protects the TPS5433xA family of devices in overload situations and is enhanced by a low-side sourcing current limit which prevents current runaway. A low-side sinking current-limit turns off the low-side MOSFET to prevent excessive reverse current. Hiccup protection is triggered if the overcurrent condition continues for longer than the preset time. Thermal shutdown disables the device when the die temperature exceeds the threshold and enables the device again after the built-in thermal hiccup time. |
| Evaluation Boards | 7 | Active | ||
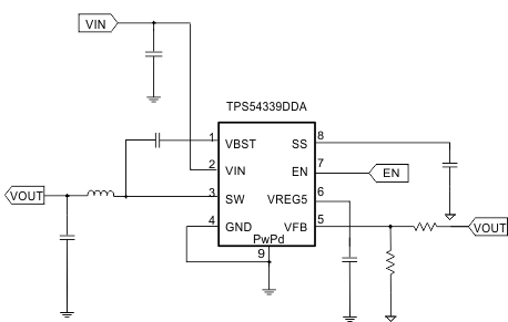
TPS543394.5-V to 23-V input, 3-A synchronous step-down converter with D-CAP2 mode and light load efficiency | Power Management (PMIC) | 6 | Active | The TPS54339E is an adaptive on-time D-CAP2™ mode synchronous buck converter. The TPS54339E enables system designers to complete the suite of various end-equipment power bus regulators with a cost effective, low component count, low standby current solution. The main control loop for the TPS54339E uses the D-CAP2™ mode control that provides a fast transient response with no external compensation components. The adaptive on-time control supports seamless transition between PWM mode at higher load conditions and Eco-mode™ operation at light loads. Eco-mode™ allows the TPS54339E to maintain high efficiency during lighter load conditions. The TPS54339E also has a proprietary circuit that enables the device to adopt to both low equivalent series resistance (ESR) output capacitors, such as POSCAP or SP-CAP, and ultra-low ESR ceramic capacitors. The device operates from 4.5-V to 18-V VIN input. The output voltage can be programmed between 0.76 V and 7 V. The device also features an adjustable soft start time. The TPS54339E is available in the 8-pin DDA package, and designed to operate from –40°C to 85°C.
The TPS54339E is an adaptive on-time D-CAP2™ mode synchronous buck converter. The TPS54339E enables system designers to complete the suite of various end-equipment power bus regulators with a cost effective, low component count, low standby current solution. The main control loop for the TPS54339E uses the D-CAP2™ mode control that provides a fast transient response with no external compensation components. The adaptive on-time control supports seamless transition between PWM mode at higher load conditions and Eco-mode™ operation at light loads. Eco-mode™ allows the TPS54339E to maintain high efficiency during lighter load conditions. The TPS54339E also has a proprietary circuit that enables the device to adopt to both low equivalent series resistance (ESR) output capacitors, such as POSCAP or SP-CAP, and ultra-low ESR ceramic capacitors. The device operates from 4.5-V to 18-V VIN input. The output voltage can be programmed between 0.76 V and 7 V. The device also features an adjustable soft start time. The TPS54339E is available in the 8-pin DDA package, and designed to operate from –40°C to 85°C. |
TPS5434042 V Input, 3.5 A, Step-Down DC/DC Converter with Eco-mode™ | Integrated Circuits (ICs) | 8 | Active | The TPS54340 is a 42 V, 3.5 A, step down regulator with an integrated high side MOSFET. The device survives load dump pulses up to 45 V per ISO 7637. Current mode control provides simple external compensation and flexible component selection. A low ripple pulse skip mode reduces the no load supply current to 146 µA. Shutdown supply current is reduced to 1 µA when the enable pin is pulled low.
Undervoltage lockout is internally set at 4.3 V but can be increased using the enable pin. The output voltage start up ramp is internally controlled to provide a controlled start up and eliminate overshoot.
A wide switching frequency range allows either efficiency or external component size to be optimized. Frequency foldback and thermal shutdown protects internal and external components during an overload condition.
The TPS54340 is available in an 8-terminal thermally enhanced HSOP PowerPAD™ package.
The TPS54340 is a 42 V, 3.5 A, step down regulator with an integrated high side MOSFET. The device survives load dump pulses up to 45 V per ISO 7637. Current mode control provides simple external compensation and flexible component selection. A low ripple pulse skip mode reduces the no load supply current to 146 µA. Shutdown supply current is reduced to 1 µA when the enable pin is pulled low.
Undervoltage lockout is internally set at 4.3 V but can be increased using the enable pin. The output voltage start up ramp is internally controlled to provide a controlled start up and eliminate overshoot.
A wide switching frequency range allows either efficiency or external component size to be optimized. Frequency foldback and thermal shutdown protects internal and external components during an overload condition.
The TPS54340 is available in an 8-terminal thermally enhanced HSOP PowerPAD™ package. |
TPS54340-Q1Automotive 4.5V-42VIN, 3.5A, Step-Down Converter with Eco-mode™ | Integrated Circuits (ICs) | 1 | NRND | The TPS54340-Q1 device is a 42-V, 3.5-A, step-down regulator with an integrated high-side MOSFET. The device survives load-dump pulses up to 45 V per ISO 7637. Current-mode control provides simple external compensation and flexible component selection. A low-ripple pulse-skip mode reduces the no-load supply current to 146 µA. Shutdown supply current is reduced to 1 µA when the enable pin is pulled low.
Undervoltage lockout is internally set at 4.3 V but can be increased using an external resistor divider at the enable pin. The output voltage start-up ramp is internally controlled to provide a controlled start-up and eliminate overshoot.
A wide adjustable frequency range allows for optimization of either efficiency or external component size. Frequency foldback and thermal shutdown protects internal and external components during an overload condition.
The TPS54340-Q1 device is available in an 8-pin thermally-enhanced HSOIC PowerPAD package.
The TPS54340-Q1 device is a 42-V, 3.5-A, step-down regulator with an integrated high-side MOSFET. The device survives load-dump pulses up to 45 V per ISO 7637. Current-mode control provides simple external compensation and flexible component selection. A low-ripple pulse-skip mode reduces the no-load supply current to 146 µA. Shutdown supply current is reduced to 1 µA when the enable pin is pulled low.
Undervoltage lockout is internally set at 4.3 V but can be increased using an external resistor divider at the enable pin. The output voltage start-up ramp is internally controlled to provide a controlled start-up and eliminate overshoot.
A wide adjustable frequency range allows for optimization of either efficiency or external component size. Frequency foldback and thermal shutdown protects internal and external components during an overload condition.
The TPS54340-Q1 device is available in an 8-pin thermally-enhanced HSOIC PowerPAD package. |
TPS54340B-Q1Automotive, 4.5V to 42V Input, 3.5A Step-Down Converter With Eco-Mode™ | Voltage Regulators - DC DC Switching Regulators | 1 | Active | The TPS54340B-Q1 device is a 42-V, 3.5-A, step-down regulator with an integrated high-side MOSFET. The device survives load-dump pulses up to 45 V per ISO 7637. Current-mode control provides simple external compensation and flexible component selection. A low-ripple pulse-skip mode reduces the no-load supply current to 146 µA. Shutdown supply current is reduced to 1 µ when the enable pin is pulled low.
Undervoltage lockout is internally set at 4.3 V but can be increased using an external resistor divider at the enable pin. The output voltage start-up ramp is internally controlled to provide a controlled start-up and eliminate overshoot.
A wide adjustable frequency range allows for optimization of either efficiency or external component size. Frequency foldback and thermal shutdown protects internal and external components during an overload condition.
The TPS54340B-Q1 device is available in an 8-pin thermally-enhanced HSOP PowerPAD package.
The TPS54340B-Q1 device is a 42-V, 3.5-A, step-down regulator with an integrated high-side MOSFET. The device survives load-dump pulses up to 45 V per ISO 7637. Current-mode control provides simple external compensation and flexible component selection. A low-ripple pulse-skip mode reduces the no-load supply current to 146 µA. Shutdown supply current is reduced to 1 µ when the enable pin is pulled low.
Undervoltage lockout is internally set at 4.3 V but can be increased using an external resistor divider at the enable pin. The output voltage start-up ramp is internally controlled to provide a controlled start-up and eliminate overshoot.
A wide adjustable frequency range allows for optimization of either efficiency or external component size. Frequency foldback and thermal shutdown protects internal and external components during an overload condition.
The TPS54340B-Q1 device is available in an 8-pin thermally-enhanced HSOP PowerPAD package. |
TPS543414.5 to 42V Input 3.5A Step-Down DC-DC Converter With Soft-Start and Eco-mode™ | Integrated Circuits (ICs) | 3 | Active | The TPS54341 device is a 42-V, 3.5-A step-down regulator with an integrated high-side MOSFET. The device survives load-dump pulses up to 45 V per ISO 7637. Current mode control provides simple external compensation and flexible component selection. A low-ripple pulse-skip mode reduces the no-load supply current to 152 µA. Shutdown supply current is reduced to 2 µA when the enable pin is pulled low.
Undervoltage lockout is internally set at 4.3 V but can increase using an external resistor divider at the enable pin. The output voltage startup ramp is controlled by the soft start pin that can also be configured for sequencing/tracking. An open-drain power-good signal indicates the output is within 93% to 106% of the nominal voltage.
A wide adjustable switching-frequency range allows for optimization of either efficiency or external component size. Cycle-by-cycle current limit, frequency foldback and thermal shutdown protects internal and external components during an overload condition.
The TPS54341 device is available in a 10-pin 4-mm × 4-mm WSON package.
The TPS54341 device is a 42-V, 3.5-A step-down regulator with an integrated high-side MOSFET. The device survives load-dump pulses up to 45 V per ISO 7637. Current mode control provides simple external compensation and flexible component selection. A low-ripple pulse-skip mode reduces the no-load supply current to 152 µA. Shutdown supply current is reduced to 2 µA when the enable pin is pulled low.
Undervoltage lockout is internally set at 4.3 V but can increase using an external resistor divider at the enable pin. The output voltage startup ramp is controlled by the soft start pin that can also be configured for sequencing/tracking. An open-drain power-good signal indicates the output is within 93% to 106% of the nominal voltage.
A wide adjustable switching-frequency range allows for optimization of either efficiency or external component size. Cycle-by-cycle current limit, frequency foldback and thermal shutdown protects internal and external components during an overload condition.
The TPS54341 device is available in a 10-pin 4-mm × 4-mm WSON package. |
TPS54350Enhanced Product 4.5-V To 20-V Input 3-A Output Synchronous Pwm Switcher W/Integrated Fet | DC/DC & AC/DC (Off-Line) SMPS Evaluation Boards | 7 | Active | The TPS54350 is a medium output currentsynchronous buck PWM converter with an integrated high side MOSFET and a gate driver for an optional low side external MOSFET. Features include a high performance voltage error amplifier that enables maximum performance under transient conditions and flexibility in choosing the output filter inductors and capacitors. The TPS54350 has an under-voltage-lockout circuit to prevent start-up until the input voltage reaches 4.5 V; an internal slow-start circuit to limit in-rush currents; and a power good output to indicate valid output conditions. The synchronization feature is configurable as either an input or an output for easy 180° out of phase synchronization.
The TPS54350 device is available in a thermally enhanced 16-pin TSSOP (PWP) PowerPAD™ package. Texas Instruments provides evaluation modules and the SWIFT™ designer software tool to aid in quickly achieving high-performance power supply designs to meet aggressive equipment development cycles.
The TPS54350 is a medium output currentsynchronous buck PWM converter with an integrated high side MOSFET and a gate driver for an optional low side external MOSFET. Features include a high performance voltage error amplifier that enables maximum performance under transient conditions and flexibility in choosing the output filter inductors and capacitors. The TPS54350 has an under-voltage-lockout circuit to prevent start-up until the input voltage reaches 4.5 V; an internal slow-start circuit to limit in-rush currents; and a power good output to indicate valid output conditions. The synchronization feature is configurable as either an input or an output for easy 180° out of phase synchronization.
The TPS54350 device is available in a thermally enhanced 16-pin TSSOP (PWP) PowerPAD™ package. Texas Instruments provides evaluation modules and the SWIFT™ designer software tool to aid in quickly achieving high-performance power supply designs to meet aggressive equipment development cycles. |
| Power Management (PMIC) | 4 | LTB | ||
TPS543534.5V to 20V Input, 1.5V 3A Synchronous Step-Down SWIFT™ Converter w/ Low-Side Gate Driver | Voltage Regulators - DC DC Switching Regulators | 4 | LTB | The TPS5435x is a medium output current synchronous buck PWM converter with an integrated high side MOSFET and a gate driver for an optional low side external MOSFET. Features include a high performance voltage error amplifier that enables maximum performance under transient conditions. The TPS5435x has an under-voltage-lockout circuit to prevent start-up until the input voltage reaches a preset value; an internal slow-start circuit to limit in-rush currents; and a power good output to indicate valid output conditions. The synchronization feature is configurable as either an input or an output for easy 180° out of phase synchronization.
The TPS5435x devices are available in a thermally enhanced 16-pin TSSOP (PWP) PowerPAD™ package. TI provides evaluation modules and the SWIFT™ Designer software tool to aid in quickly achieving high-performance power supply designs to meet aggressive equipment development cycles.
The TPS5435x is a medium output current synchronous buck PWM converter with an integrated high side MOSFET and a gate driver for an optional low side external MOSFET. Features include a high performance voltage error amplifier that enables maximum performance under transient conditions. The TPS5435x has an under-voltage-lockout circuit to prevent start-up until the input voltage reaches a preset value; an internal slow-start circuit to limit in-rush currents; and a power good output to indicate valid output conditions. The synchronization feature is configurable as either an input or an output for easy 180° out of phase synchronization.
The TPS5435x devices are available in a thermally enhanced 16-pin TSSOP (PWP) PowerPAD™ package. TI provides evaluation modules and the SWIFT™ Designer software tool to aid in quickly achieving high-performance power supply designs to meet aggressive equipment development cycles. |