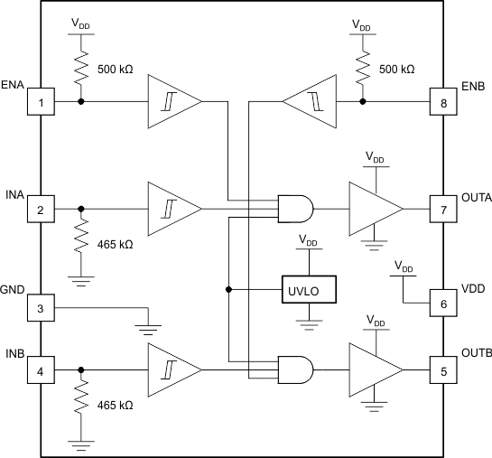
UCC275275-A/5-A dual-channel gate driver with 5-V UVLO, enable, dual CMOS inputs | Power Management (PMIC) | 1 | Active | The UCC2752x family of devices are dual-channel, high-speed, low-side gate driver devices capable of effectively driving MOSFET and IGBT power switches. Using a design that inherently minimizes shoot-through current, UCC2752x can deliver high-peak current pulses of up to 5-A source and 5-A sink into capacitive loads along with rail-to-rail drive capability and extremely small propagation delay typically 17 ns. In addition, the drivers feature matched internal propagation delays between the two channels which are very well suited for applications requiring dual-gate drives with critical timing, such as synchronous rectifiers. The input pin thresholds are based on CMOS logic, which is a function of the VDD supply voltage. Wide hysteresis between the high and low thresholds offers excellent noise immunity. The Enable pins are based on TTL and CMOS compatible logic, independent of VDD supply voltage.
The UCC27528 is a dual noninverting driver. UCC27527 features a dual input design which offers flexibility of both inverting (IN– pin) and non-inverting (IN+ pin) configuration for each channel. Either IN+ or IN– pin can be used to control the state of the driver output. The unused input pin can be used for enable and disable functions. For safety purpose, internal pullup and pulldown resistors on the input pins of all the devices in UCC2752x family to ensure that outputs are held low when input pins are in floating condition. UCC27528 features Enable pins (ENA and ENB) to have better control of the operation of the driver applications. The pins are internally pulled up to VDD for active high logic and can be left open for standard operation.
The UCC2752x family of devices are dual-channel, high-speed, low-side gate driver devices capable of effectively driving MOSFET and IGBT power switches. Using a design that inherently minimizes shoot-through current, UCC2752x can deliver high-peak current pulses of up to 5-A source and 5-A sink into capacitive loads along with rail-to-rail drive capability and extremely small propagation delay typically 17 ns. In addition, the drivers feature matched internal propagation delays between the two channels which are very well suited for applications requiring dual-gate drives with critical timing, such as synchronous rectifiers. The input pin thresholds are based on CMOS logic, which is a function of the VDD supply voltage. Wide hysteresis between the high and low thresholds offers excellent noise immunity. The Enable pins are based on TTL and CMOS compatible logic, independent of VDD supply voltage.
The UCC27528 is a dual noninverting driver. UCC27527 features a dual input design which offers flexibility of both inverting (IN– pin) and non-inverting (IN+ pin) configuration for each channel. Either IN+ or IN– pin can be used to control the state of the driver output. The unused input pin can be used for enable and disable functions. For safety purpose, internal pullup and pulldown resistors on the input pins of all the devices in UCC2752x family to ensure that outputs are held low when input pins are in floating condition. UCC27528 features Enable pins (ENA and ENB) to have better control of the operation of the driver applications. The pins are internally pulled up to VDD for active high logic and can be left open for standard operation. |
UCC27528-Q1Automotive 5-A/5-A dual-channel gate driver with 5-V UVLO and CMOS inputs | Power Management (PMIC) | 4 | Active | The UCC2752x family of devices are dual-channel, high-speed, low-side gate driver devices capable of effectively driving MOSFET and IGBT power switches. Using a design that inherently minimizes shoot-through current, UCC2752x can deliver high-peak current pulses of up to 5-A source and 5-A sink into capacitive loads along with rail-to-rail drive capability and extremely small propagation delay typically 17 ns. In addition, the drivers feature matched internal propagation delays between the two channels which are very well suited for applications requiring dual-gate drives with critical timing, such as synchronous rectifiers. The input pin thresholds are based on CMOS logic, which is a function of the VDD supply voltage. Wide hysteresis between the high and low thresholds offers excellent noise immunity. The Enable pins are based on TTL and CMOS compatible logic, independent of VDD supply voltage.
The UCC27528 is a dual noninverting driver. UCC27527 features a dual input design which offers flexibility of both inverting (IN– pin) and non-inverting (IN+ pin) configuration for each channel. Either IN+ or IN– pin can be used to control the state of the driver output. The unused input pin can be used for enable and disable functions. For safety purpose, internal pullup and pulldown resistors on the input pins of all the devices in UCC2752x family to ensure that outputs are held low when input pins are in floating condition. UCC27528 features Enable pins (ENA and ENB) to have better control of the operation of the driver applications. The pins are internally pulled up to VDD for active high logic and can be left open for standard operation.
The UCC2752x family of devices are dual-channel, high-speed, low-side gate driver devices capable of effectively driving MOSFET and IGBT power switches. Using a design that inherently minimizes shoot-through current, UCC2752x can deliver high-peak current pulses of up to 5-A source and 5-A sink into capacitive loads along with rail-to-rail drive capability and extremely small propagation delay typically 17 ns. In addition, the drivers feature matched internal propagation delays between the two channels which are very well suited for applications requiring dual-gate drives with critical timing, such as synchronous rectifiers. The input pin thresholds are based on CMOS logic, which is a function of the VDD supply voltage. Wide hysteresis between the high and low thresholds offers excellent noise immunity. The Enable pins are based on TTL and CMOS compatible logic, independent of VDD supply voltage.
The UCC27528 is a dual noninverting driver. UCC27527 features a dual input design which offers flexibility of both inverting (IN– pin) and non-inverting (IN+ pin) configuration for each channel. Either IN+ or IN– pin can be used to control the state of the driver output. The unused input pin can be used for enable and disable functions. For safety purpose, internal pullup and pulldown resistors on the input pins of all the devices in UCC2752x family to ensure that outputs are held low when input pins are in floating condition. UCC27528 features Enable pins (ENA and ENB) to have better control of the operation of the driver applications. The pins are internally pulled up to VDD for active high logic and can be left open for standard operation. |
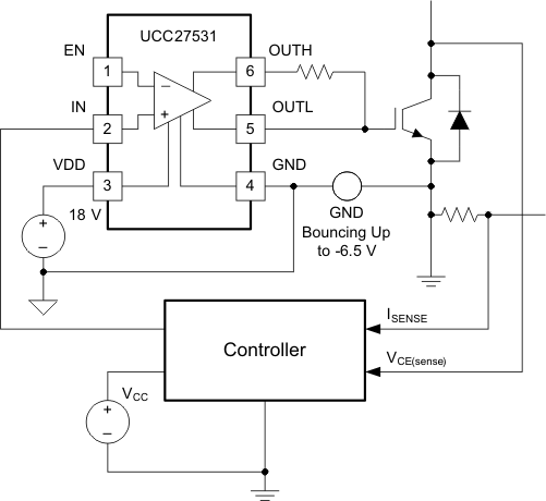
UCC275312.5-A/5-A single-channel gate driver with 8-V UVLO, 35-V VDD, and split outputs | Development Boards, Kits, Programmers | 3 | Active | The UCC2753x single-channel, high-speed gate drivers can effectively drive MOSFET and IGBT power switches. Using a design that allows for a source of up to 2.5 A and 5-A sink through asymmetrical drive (split outputs), coupled with the ability to support a negative turn-off bias, rail-to-rail drive capability, extremely small propagation delay (17 ns typical), the UCC2753x devices are ideal solutions for MOSFET and IGBT power switches. The UCC2753x family of devices can also support enable, dual input, and inverting and non-inverting input functionality. The split outputs and strong asymmetrical drive boost the devices immunity against parasitic Miller turn-on effect and can help reduce ground debouncing.
Leaving the input pin open holds the driver output low. The logic behavior of the driver is shown in the application diagram, timing diagram, and input and output logic truth table.
Internal circuitry on VDD pin provides an undervoltage lockout function that holds output low until VDD supply voltage is within operating range.
The UCC2753x single-channel, high-speed gate drivers can effectively drive MOSFET and IGBT power switches. Using a design that allows for a source of up to 2.5 A and 5-A sink through asymmetrical drive (split outputs), coupled with the ability to support a negative turn-off bias, rail-to-rail drive capability, extremely small propagation delay (17 ns typical), the UCC2753x devices are ideal solutions for MOSFET and IGBT power switches. The UCC2753x family of devices can also support enable, dual input, and inverting and non-inverting input functionality. The split outputs and strong asymmetrical drive boost the devices immunity against parasitic Miller turn-on effect and can help reduce ground debouncing.
Leaving the input pin open holds the driver output low. The logic behavior of the driver is shown in the application diagram, timing diagram, and input and output logic truth table.
Internal circuitry on VDD pin provides an undervoltage lockout function that holds output low until VDD supply voltage is within operating range. |
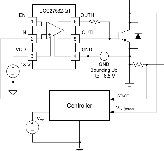
UCC27532-Q12.5-A/5-A single-channel gate driver with 8-V UVLO, 35-V VDD, CMOS inputs, and split outputs | Evaluation Boards | 3 | Active | The UCC27532-Q1 device is a single-channel high-speed gate driver capable of effectively driving MOSFET and IGBT power switches by up to 2.5A source and 5A sink (asymmetrical drive) peak current. Strong sink capability in asymmetrical drive boosts immunity against parasitic Miller turnon effect. The UCC27532-Q1 device also features a split-output configuration where the gate-drive current is sourced through the OUTH pin and sunk through the OUTL pin. This pin arrangement allows the user to apply independent turnon and turnoff resistors to the OUTH and OUTL pins respectively and easily control the switching slew rates.
The driver has rail-to-rail drive capability and an extremely-small propagation delay of 17ns (typically).
The UCC27532-Q1 device has a CMOS-input threshold-centered 55% rise and 45% fall in regards of VDD at VDD below or equal 18V. When VDD is above 18V, the input threshold remains fixed at the maximum level.
The driver has an EN pin with a fixed TTL-compatible threshold. EN is internally pulled up; pulling EN low disables driver, while leaving it open provides normal operation. The EN pin can be used as an additional input with the same performance as the IN pin.
Leaving the input pin of driver open holds the output low. The logic behavior of the driver is shown in the Timing Diagram, Input/Output Logic Truth Table, and .
Internal circuitry on the VDD pin provides an undervoltage-lockout function that holds the output low until the VDD supply voltage is within operating range.
The UCC27532-Q1 driver is offered in a 6-pin standard SOT-23 (DBV) package. The device operates over a wide temperature range of –40°C to 140°C.
The UCC27532-Q1 device is a single-channel high-speed gate driver capable of effectively driving MOSFET and IGBT power switches by up to 2.5A source and 5A sink (asymmetrical drive) peak current. Strong sink capability in asymmetrical drive boosts immunity against parasitic Miller turnon effect. The UCC27532-Q1 device also features a split-output configuration where the gate-drive current is sourced through the OUTH pin and sunk through the OUTL pin. This pin arrangement allows the user to apply independent turnon and turnoff resistors to the OUTH and OUTL pins respectively and easily control the switching slew rates.
The driver has rail-to-rail drive capability and an extremely-small propagation delay of 17ns (typically).
The UCC27532-Q1 device has a CMOS-input threshold-centered 55% rise and 45% fall in regards of VDD at VDD below or equal 18V. When VDD is above 18V, the input threshold remains fixed at the maximum level.
The driver has an EN pin with a fixed TTL-compatible threshold. EN is internally pulled up; pulling EN low disables driver, while leaving it open provides normal operation. The EN pin can be used as an additional input with the same performance as the IN pin.
Leaving the input pin of driver open holds the output low. The logic behavior of the driver is shown in the Timing Diagram, Input/Output Logic Truth Table, and .
Internal circuitry on the VDD pin provides an undervoltage-lockout function that holds the output low until the VDD supply voltage is within operating range.
The UCC27532-Q1 driver is offered in a 6-pin standard SOT-23 (DBV) package. The device operates over a wide temperature range of –40°C to 140°C. |
UCC275332.5-A/5-A single-channel gate driver with 8-V UVLO, 35-V VDD, and inverting/non-inverting inputs | Power Management (PMIC) | 2 | Active | The UCC2753x single-channel, high-speed gate drivers can effectively drive MOSFET and IGBT power switches. Using a design that allows for a source of up to 2.5 A and 5-A sink through asymmetrical drive (split outputs), coupled with the ability to support a negative turn-off bias, rail-to-rail drive capability, extremely small propagation delay (17 ns typical), the UCC2753x devices are ideal solutions for MOSFET and IGBT power switches. The UCC2753x family of devices can also support enable, dual input, and inverting and non-inverting input functionality. The split outputs and strong asymmetrical drive boost the devices immunity against parasitic Miller turn-on effect and can help reduce ground debouncing.
Leaving the input pin open holds the driver output low. The logic behavior of the driver is shown in the application diagram, timing diagram, and input and output logic truth table.
Internal circuitry on VDD pin provides an undervoltage lockout function that holds output low until VDD supply voltage is within operating range.
The UCC2753x single-channel, high-speed gate drivers can effectively drive MOSFET and IGBT power switches. Using a design that allows for a source of up to 2.5 A and 5-A sink through asymmetrical drive (split outputs), coupled with the ability to support a negative turn-off bias, rail-to-rail drive capability, extremely small propagation delay (17 ns typical), the UCC2753x devices are ideal solutions for MOSFET and IGBT power switches. The UCC2753x family of devices can also support enable, dual input, and inverting and non-inverting input functionality. The split outputs and strong asymmetrical drive boost the devices immunity against parasitic Miller turn-on effect and can help reduce ground debouncing.
Leaving the input pin open holds the driver output low. The logic behavior of the driver is shown in the application diagram, timing diagram, and input and output logic truth table.
Internal circuitry on VDD pin provides an undervoltage lockout function that holds output low until VDD supply voltage is within operating range. |
| Power Management (PMIC) | 2 | Active | |
UCC275382.5-A/5-A single-channel gate driver with 8-V UVLO, 35-V VDD, and dual input | Gate Drivers | 1 | Active | The UCC2753x single-channel, high-speed gate drivers can effectively drive MOSFET and IGBT power switches. Using a design that allows for a source of up to 2.5 A and 5-A sink through asymmetrical drive (split outputs), coupled with the ability to support a negative turn-off bias, rail-to-rail drive capability, extremely small propagation delay (17 ns typical), the UCC2753x devices are ideal solutions for MOSFET and IGBT power switches. The UCC2753x family of devices can also support enable, dual input, and inverting and non-inverting input functionality. The split outputs and strong asymmetrical drive boost the devices immunity against parasitic Miller turn-on effect and can help reduce ground debouncing.
Leaving the input pin open holds the driver output low. The logic behavior of the driver is shown in the application diagram, timing diagram, and input and output logic truth table.
Internal circuitry on VDD pin provides an undervoltage lockout function that holds output low until VDD supply voltage is within operating range.
The UCC2753x single-channel, high-speed gate drivers can effectively drive MOSFET and IGBT power switches. Using a design that allows for a source of up to 2.5 A and 5-A sink through asymmetrical drive (split outputs), coupled with the ability to support a negative turn-off bias, rail-to-rail drive capability, extremely small propagation delay (17 ns typical), the UCC2753x devices are ideal solutions for MOSFET and IGBT power switches. The UCC2753x family of devices can also support enable, dual input, and inverting and non-inverting input functionality. The split outputs and strong asymmetrical drive boost the devices immunity against parasitic Miller turn-on effect and can help reduce ground debouncing.
Leaving the input pin open holds the driver output low. The logic behavior of the driver is shown in the application diagram, timing diagram, and input and output logic truth table.
Internal circuitry on VDD pin provides an undervoltage lockout function that holds output low until VDD supply voltage is within operating range. |
| Integrated Circuits (ICs) | 3 | Active | |
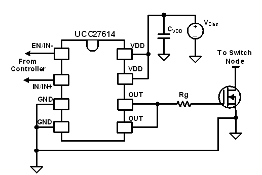
UCC2761410-A/10-A single-channel gate driver with 4-V UVLO, 30-V VDD and low prop delay | Power Management (PMIC) | 1 | Active | The UCC27614 is a single channel, high-speed, low-side gate driver capable of effectively driving MOSFET, IGBT, SiC, and GaN power switches. UCC27614 has a typical peak drive strength of 10 A, which reduces the rise and fall times of the power switches, lowering switching losses and increasing efficiency. The UCC27614 device’s small propagation delay yields better power stage efficiency by improving the dead-time optimization, pulse width utilization, control loop response, and transient performance of the system.
UCC27614 can handle –10-V on its inputs, which improves robustness in systems with moderate ground bouncing. The inputs are independent of supply voltage and can be connected to most controller outputs for maximum control flexibility. An independent enable signal allows the power stage to be controlled independent of the main control logic. The gate driver can quickly shut off the power stage if there is a fault in the system (which requires the power train to be turned-off). The enable function also improves system robustness. Many high-frequency switching power supplies exhibit high frequency noise at the gate of the power device, which can get injected into the output pin of the gate driver and can cause the driver to malfunction. The UCC27614 performs well in such conditions due to its transient reverse current and reverse voltage capability.
The strong internal pulldown MOSFET holds the output low if the VDD voltage is below the specified UVLO threshold. This active pulldown feature further improves system robustness. The UCC27614 device’s 10-A drive current in the 2-mm × 2mm package improves system power density. This small package also enables optimum gate driver placement and improved layout.
The UCC27614 is a single channel, high-speed, low-side gate driver capable of effectively driving MOSFET, IGBT, SiC, and GaN power switches. UCC27614 has a typical peak drive strength of 10 A, which reduces the rise and fall times of the power switches, lowering switching losses and increasing efficiency. The UCC27614 device’s small propagation delay yields better power stage efficiency by improving the dead-time optimization, pulse width utilization, control loop response, and transient performance of the system.
UCC27614 can handle –10-V on its inputs, which improves robustness in systems with moderate ground bouncing. The inputs are independent of supply voltage and can be connected to most controller outputs for maximum control flexibility. An independent enable signal allows the power stage to be controlled independent of the main control logic. The gate driver can quickly shut off the power stage if there is a fault in the system (which requires the power train to be turned-off). The enable function also improves system robustness. Many high-frequency switching power supplies exhibit high frequency noise at the gate of the power device, which can get injected into the output pin of the gate driver and can cause the driver to malfunction. The UCC27614 performs well in such conditions due to its transient reverse current and reverse voltage capability.
The strong internal pulldown MOSFET holds the output low if the VDD voltage is below the specified UVLO threshold. This active pulldown feature further improves system robustness. The UCC27614 device’s 10-A drive current in the 2-mm × 2mm package improves system power density. This small package also enables optimum gate driver placement and improved layout. |
UCC27624-Q1Automotive 5A/5A dual-channel gate driver with 4V UVLO, 30V VDD and low propagation delay | Development Boards, Kits, Programmers | 7 | Active | The UCC27624-Q1 is a dual-channel, high-speed, low-side gate driver that effectively drives MOSFET, IGBT, SiC, and GaN power switches. UCC27624-Q1 has a typical peak drive strength of 5A, which reduces rise and fall times of the power switches, lowers switching losses, and increases efficiency. The device’s fast propagation delay (17ns typical) yields better power stage efficiency by improving the deadtime optimization, pulse width utilization, control loop response, and transient performance of the system.
UCC27624-Q1 can handle –10V at its inputs, which improves robustness in systems with moderate ground bouncing. The inputs are independent of supply voltage and can be connected to most controller outputs for maximum control flexibility. An independent enable signal allows the power stage to be controlled independently of main control logic. In the event of a system fault, the gate driver can quickly shut-off by pulling enable low. Many high-frequency switching power supplies exhibit noise at the gate of the power device, which can get injected into the output pin on the gate driver and can cause the driver to malfunction. The device’s transient reverse current and reverse voltage capability allow it to tolerate noise on the gate of the power device or pulse-transformer and avoid driver malfunction.
The UCC27624-Q1 also features undervoltage lockout (UVLO) for improved system robustness. When there is not enough bias voltage to fully enhance the power device, the gate driver output is held low by the strong internal pull down MOSFET.
The UCC27624-Q1 is a dual-channel, high-speed, low-side gate driver that effectively drives MOSFET, IGBT, SiC, and GaN power switches. UCC27624-Q1 has a typical peak drive strength of 5A, which reduces rise and fall times of the power switches, lowers switching losses, and increases efficiency. The device’s fast propagation delay (17ns typical) yields better power stage efficiency by improving the deadtime optimization, pulse width utilization, control loop response, and transient performance of the system.
UCC27624-Q1 can handle –10V at its inputs, which improves robustness in systems with moderate ground bouncing. The inputs are independent of supply voltage and can be connected to most controller outputs for maximum control flexibility. An independent enable signal allows the power stage to be controlled independently of main control logic. In the event of a system fault, the gate driver can quickly shut-off by pulling enable low. Many high-frequency switching power supplies exhibit noise at the gate of the power device, which can get injected into the output pin on the gate driver and can cause the driver to malfunction. The device’s transient reverse current and reverse voltage capability allow it to tolerate noise on the gate of the power device or pulse-transformer and avoid driver malfunction.
The UCC27624-Q1 also features undervoltage lockout (UVLO) for improved system robustness. When there is not enough bias voltage to fully enhance the power device, the gate driver output is held low by the strong internal pull down MOSFET. |