T
Texas Instruments
| Series | Category | # Parts | Status | Description |
|---|---|---|---|---|
| Part | Spec A | Spec B | Spec C | Spec D | Description |
|---|---|---|---|---|---|
| Series | Category | # Parts | Status | Description |
|---|---|---|---|---|
| Part | Spec A | Spec B | Spec C | Spec D | Description |
|---|---|---|---|---|---|
| Part | Category | Description |
|---|---|---|
Texas Instruments | Integrated Circuits (ICs) | BUS DRIVER, BCT/FBT SERIES |
Texas Instruments | Integrated Circuits (ICs) | 12BIT 3.3V~3.6V 210MHZ PARALLEL VQFN-48-EP(7X7) ANALOG TO DIGITAL CONVERTERS (ADC) ROHS |
Texas Instruments | Integrated Circuits (ICs) | TMX320DRE311 179PIN UBGA 200MHZ |
Texas Instruments TPS61040DRVTG4Unknown | Integrated Circuits (ICs) | IC LED DRV RGLTR PWM 350MA 6WSON |
Texas Instruments LP3876ET-2.5Obsolete | Integrated Circuits (ICs) | IC REG LINEAR 2.5V 3A TO220-5 |
Texas Instruments LMS1585ACSX-ADJObsolete | Integrated Circuits (ICs) | IC REG LIN POS ADJ 5A DDPAK |
Texas Instruments INA111APG4Obsolete | Integrated Circuits (ICs) | IC INST AMP 1 CIRCUIT 8DIP |
Texas Instruments | Integrated Circuits (ICs) | AUTOMOTIVE, QUAD 36V 1.2MHZ OPERATIONAL AMPLIFIER |
Texas Instruments OPA340NA/3KG4Unknown | Integrated Circuits (ICs) | IC OPAMP GP 1 CIRCUIT SOT23-5 |
Texas Instruments PT5112AObsolete | Power Supplies - Board Mount | DC DC CONVERTER 8V 8W |
| Series | Category | # Parts | Status | Description |
|---|---|---|---|---|
| Integrated Circuits (ICs) | 1 | Active | ||
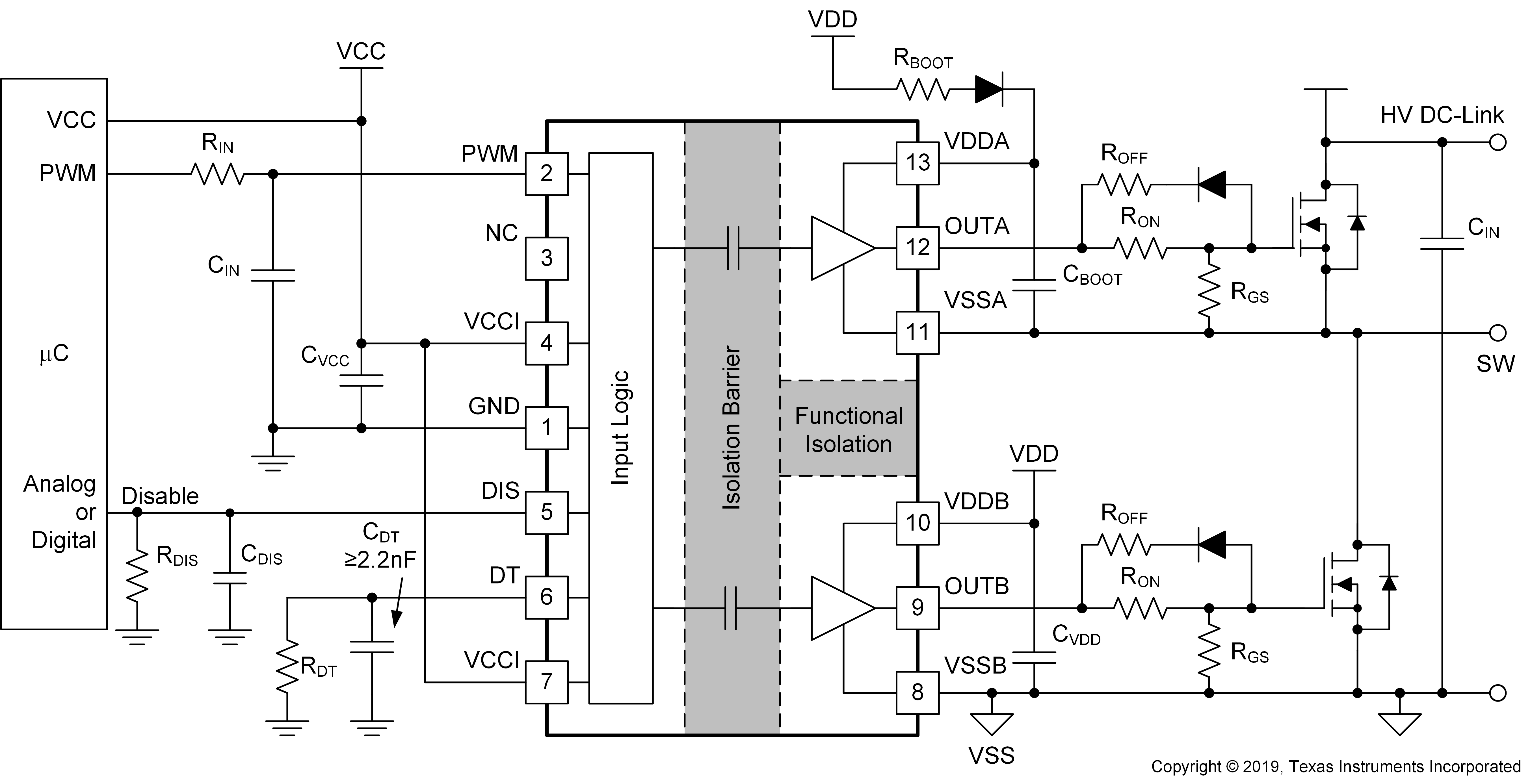
UCC20225A-Q1Automotive 2.5kVrms, 4A/6A dual-channel isolated gate driver w/ single PWM input, 5V UVLO in LGA pkg | Isolators | 5 | Active | The UCC20225 is an isolated single input, dual-output gate driver with 4-A source and 6-A sink peak current in a 5-mm x 5-mm LGA-13 package. It is designed to drive power transistors up to 5-MHz with best-in-class propagation delay and pulse-width distortion.
The input side is isolated from the two output drivers by a 2.5-kVRMSisolation barrier, with minimum 100-V/ns common-mode transient immunity (CMTI). Internal functional isolation between the two output-side drivers allows working voltage up to 700-VDC.
The UCC20225 allows programmable dead time (DT) through a resistor on DT pin. A disable pin shuts down both outputs simultaneously when it is set high, and allows normal operation when left open or grounded.
The device accepts VDD supply voltages up to 25-V. A wide input VCCI range from 3-V to 18-V makes the driver suitable for interfacing with both analog and digital controllers. All the supply voltage pins have under voltage lock-out (UVLO) protection.
With all these advanced features, the UCC20225 enables high power density, high efficiency, and robustness in a wide variety of power applications.
The UCC20225 is an isolated single input, dual-output gate driver with 4-A source and 6-A sink peak current in a 5-mm x 5-mm LGA-13 package. It is designed to drive power transistors up to 5-MHz with best-in-class propagation delay and pulse-width distortion.
The input side is isolated from the two output drivers by a 2.5-kVRMSisolation barrier, with minimum 100-V/ns common-mode transient immunity (CMTI). Internal functional isolation between the two output-side drivers allows working voltage up to 700-VDC.
The UCC20225 allows programmable dead time (DT) through a resistor on DT pin. A disable pin shuts down both outputs simultaneously when it is set high, and allows normal operation when left open or grounded.
The device accepts VDD supply voltages up to 25-V. A wide input VCCI range from 3-V to 18-V makes the driver suitable for interfacing with both analog and digital controllers. All the supply voltage pins have under voltage lock-out (UVLO) protection.
With all these advanced features, the UCC20225 enables high power density, high efficiency, and robustness in a wide variety of power applications. |
UCC205205.7-kVrms, 4-A/6-A dual-channel isolated gate driver with single input, 8-V UVLO & LGA package | Development Boards, Kits, Programmers | 3 | Active | The UCC20520 is an isolated single input, dual-channel gate driver with 4-A source and 6-A sink peak current. It is designed to drive power MOSFETs, IGBTs, and SiC MOSFETs up to 5-MHz with best-in-class propagation delay and pulse-width distortion.
The input side is isolated from the two output drivers by a 5.7-kVRMSreinforced isolation barrier, with a minimum of 100-V/ns common-mode transient immunity (CMTI). Internal functional isolation between the two secondary-side drivers allows a working voltage of up to 1500-VDC.
This driver can be used for half-bridge driver with programmable dead time (DT). A disable pin shuts down both outputs simultaneously when it is set high, and allows normal operation when left open or grounded. As a fail-safe measure, primary-side logic failures force both outputs low.
The device accepts VDD supply voltages up to 25-V. A wide input VCCI range from 3-V to 18-V makes the driver suitable for interfacing with both analog and digital controllers. All the supply voltage pins have under voltage lock-out (UVLO) protection.
With all these advanced features, the UCC20520 enables high efficiency, high power density, and robustness in a wide variety of power applications.
The UCC20520 is an isolated single input, dual-channel gate driver with 4-A source and 6-A sink peak current. It is designed to drive power MOSFETs, IGBTs, and SiC MOSFETs up to 5-MHz with best-in-class propagation delay and pulse-width distortion.
The input side is isolated from the two output drivers by a 5.7-kVRMSreinforced isolation barrier, with a minimum of 100-V/ns common-mode transient immunity (CMTI). Internal functional isolation between the two secondary-side drivers allows a working voltage of up to 1500-VDC.
This driver can be used for half-bridge driver with programmable dead time (DT). A disable pin shuts down both outputs simultaneously when it is set high, and allows normal operation when left open or grounded. As a fail-safe measure, primary-side logic failures force both outputs low.
The device accepts VDD supply voltages up to 25-V. A wide input VCCI range from 3-V to 18-V makes the driver suitable for interfacing with both analog and digital controllers. All the supply voltage pins have under voltage lock-out (UVLO) protection.
With all these advanced features, the UCC20520 enables high efficiency, high power density, and robustness in a wide variety of power applications. |
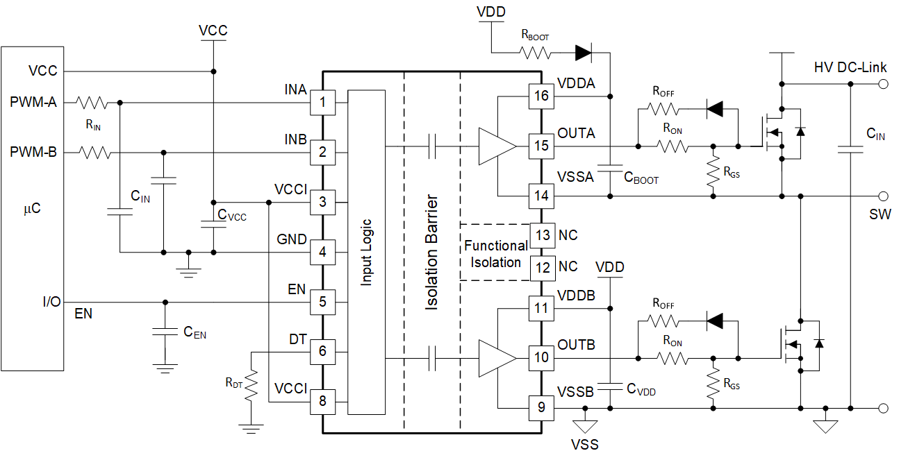
UCC21220A3.0kVrms, 4A/6A dual-channel isolated gate driver with disable pin & 5V UVLO for MOSFETs & GaNFETs | Development Boards, Kits, Programmers | 4 | Active | The UCC21220 and UCC21220A devices are basic and functional isolated dual-channel gate drivers with 4A peak-source and 6A peak-sink current. They are designed to drive power MOSFETs and GaNFETs in PFC, Isolated DC/DC, and synchronous rectification applications, with fast switching performance and robust ground bounce protection through greater than 125V/ns common-mode transient immunity (CMTI).
These devices can be configured as two low-side drivers, two high-side drivers, or half-bridge drivers. Two outputs can be paralleled to form a single driver which doubles the drive strength for heavy load conditions due to the best-in-class delay matching performance.
Protection features include the following: DIS pin shuts down both outputs simultaneously when it is set high, all supplies have undervoltage lockout (UVLO), and active pulldown protection clamps the output below 2V when unpowered or floated.
With these features, these devices enable high efficiency, high power density, and robustness in a wide variety of power applications.
The UCC21220 and UCC21220A devices are basic and functional isolated dual-channel gate drivers with 4A peak-source and 6A peak-sink current. They are designed to drive power MOSFETs and GaNFETs in PFC, Isolated DC/DC, and synchronous rectification applications, with fast switching performance and robust ground bounce protection through greater than 125V/ns common-mode transient immunity (CMTI).
These devices can be configured as two low-side drivers, two high-side drivers, or half-bridge drivers. Two outputs can be paralleled to form a single driver which doubles the drive strength for heavy load conditions due to the best-in-class delay matching performance.
Protection features include the following: DIS pin shuts down both outputs simultaneously when it is set high, all supplies have undervoltage lockout (UVLO), and active pulldown protection clamps the output below 2V when unpowered or floated.
With these features, these devices enable high efficiency, high power density, and robustness in a wide variety of power applications. |
UCC21222-Q1Automotive 3.0kVrms, 4A/6A 2-channel isolated gate driver w/ disable, programmable deadtime, 8V UVLO | Gate Drivers | 4 | Active | The UCC21222-Q1 device is an isolated dual channel gate driver with programmable dead time and a wide temperature range. This device exhibits consistent performance and robustness under extreme temperature conditions. It is designed with 4A peak-source and 6A peak-sink current to drive power MOSFET, IGBT, and GaN transistors.
The UCC21222-Q1 device can be configured as two low-side drivers, two high-side drivers, or a half-bridge driver. A 5ns delay matching performance allows two outputs to be paralleled, doubling the drive strength for heavy load conditions without risk of internal shoot-through.
The input side is isolated from the two output drivers by a 3.0kVRMS isolation barrier, with a minimum of 125V/ns common-mode transient immunity (CMTI).
Resistor programmable dead time gives the capability to adjust dead time for system constraints to improve efficiency and prevent output overlap. Other protection features include a disable feature to shut down both outputs simultaneously when DIS is set high, an integrated deglitch filter that rejects input transients shorter than 5ns, and negative voltage handling for up to –2V spikes for 200ns on input and output pins. All supplies have UVLO protection.
The UCC21222-Q1 device is an isolated dual channel gate driver with programmable dead time and a wide temperature range. This device exhibits consistent performance and robustness under extreme temperature conditions. It is designed with 4A peak-source and 6A peak-sink current to drive power MOSFET, IGBT, and GaN transistors.
The UCC21222-Q1 device can be configured as two low-side drivers, two high-side drivers, or a half-bridge driver. A 5ns delay matching performance allows two outputs to be paralleled, doubling the drive strength for heavy load conditions without risk of internal shoot-through.
The input side is isolated from the two output drivers by a 3.0kVRMS isolation barrier, with a minimum of 125V/ns common-mode transient immunity (CMTI).
Resistor programmable dead time gives the capability to adjust dead time for system constraints to improve efficiency and prevent output overlap. Other protection features include a disable feature to shut down both outputs simultaneously when DIS is set high, an integrated deglitch filter that rejects input transients shorter than 5ns, and negative voltage handling for up to –2V spikes for 200ns on input and output pins. All supplies have UVLO protection. |
UCC21225A2.5kVrms, 4A/6A dual-channel isolated gate driver with dual input, 5V UVLO & LGA package | Evaluation Boards | 3 | Active | The UCC21225A is an isolated dual-channel gate driver with 4-A source and 6-A sink peak current in a 5-mm x 5-mm LGA-13 package. It is designed to drive power transistors up to 5-MHz with best-in-class propagation delay and pulse-width distortion.
The input side is isolated from the two output drivers by a 2.5-kVRMSisolation barrier, with 100-V/ns minimum common-mode transient immunity (CMTI). Internal functional isolation between the two secondary side drivers allows working voltage up to 700-VDC.
This driver can be configured as two low-side, two high-side, or a half-bridge driver with programmable dead time (DT). A disable pin shuts down both outputs simultaneously when it is set high, and allows normal operation when left open or grounded.
The device accepts VDD supply voltages up to 25-V. A wide input VCCI range from 3-V to 18-V makes the driver suitable for interfacing with both analog and digital controllers. All the supply voltage pins have under voltage lock-out (UVLO) protection.
With all these advanced features, the UCC21225A enables high power density, high efficiency, and robustness in a wide variety of power applications.
The UCC21225A is an isolated dual-channel gate driver with 4-A source and 6-A sink peak current in a 5-mm x 5-mm LGA-13 package. It is designed to drive power transistors up to 5-MHz with best-in-class propagation delay and pulse-width distortion.
The input side is isolated from the two output drivers by a 2.5-kVRMSisolation barrier, with 100-V/ns minimum common-mode transient immunity (CMTI). Internal functional isolation between the two secondary side drivers allows working voltage up to 700-VDC.
This driver can be configured as two low-side, two high-side, or a half-bridge driver with programmable dead time (DT). A disable pin shuts down both outputs simultaneously when it is set high, and allows normal operation when left open or grounded.
The device accepts VDD supply voltages up to 25-V. A wide input VCCI range from 3-V to 18-V makes the driver suitable for interfacing with both analog and digital controllers. All the supply voltage pins have under voltage lock-out (UVLO) protection.
With all these advanced features, the UCC21225A enables high power density, high efficiency, and robustness in a wide variety of power applications. |
UCC213303kVRMS 4A/6A two-channel isolated gate driver with disable logic and programmable deadtime | Isolators - Gate Drivers | 1 | Active | The UCC21330 is an isolated dual channel gate driver family with programmable dead time and wide temperature range. It is designed with 4A peak-source and 6A peak-sink current to drive power MOSFET, SiC, GaN, and IGBT transistors.
The UCC21330 can be configured as two low-side drivers, two high-side drivers, or a half-bridge driver. The input side is isolated from the two output drivers by a 3kVRMS isolation barrier, with a minimum of 125V/ns common-mode transient immunity (CMTI).
Protection features include: resistor programmable dead time, disable feature to shut down both outputs simultaneously, and integrated de-glitch filter that rejects input transients shorter than 5ns. All supplies have UVLO protection.
With all these advanced features, the UCC21330 device enables high efficiency, high power density, and robustness in a wide variety of power applications.
The UCC21330 is an isolated dual channel gate driver family with programmable dead time and wide temperature range. It is designed with 4A peak-source and 6A peak-sink current to drive power MOSFET, SiC, GaN, and IGBT transistors.
The UCC21330 can be configured as two low-side drivers, two high-side drivers, or a half-bridge driver. The input side is isolated from the two output drivers by a 3kVRMS isolation barrier, with a minimum of 125V/ns common-mode transient immunity (CMTI).
Protection features include: resistor programmable dead time, disable feature to shut down both outputs simultaneously, and integrated de-glitch filter that rejects input transients shorter than 5ns. All supplies have UVLO protection.
With all these advanced features, the UCC21330 device enables high efficiency, high power density, and robustness in a wide variety of power applications. |
UCC21330-Q1Automotive, 3kVRMS 4A/6A two-channel gate driver with disable logic and programmable deadtime | Isolators | 1 | Active | The UCC21330-Q1 is an isolated dual channel gate driver family with programmable dead time and wide temperature range. It is designed with 4A peak-source and 6A peak-sink current to drive power MOSFET, SiC, GaN, and IGBT transistors.
The UCC21330-Q1 can be configured as two low-side drivers, two high-side drivers, or a half-bridge driver. The input side is isolated from the two output drivers by a 3kVRMS isolation barrier, with a minimum of 125V/ns common-mode transient immunity (CMTI).
Protection features include: resistor programmable dead time, disable feature to shut down both outputs simultaneously, and integrated de-glitch filter that rejects input transients shorter than 5ns. All supplies have UVLO protection.
With all these advanced features, the UCC21330-Q1 device enables high efficiency, high power density, and robustness in a wide variety of power applications.
The UCC21330-Q1 is an isolated dual channel gate driver family with programmable dead time and wide temperature range. It is designed with 4A peak-source and 6A peak-sink current to drive power MOSFET, SiC, GaN, and IGBT transistors.
The UCC21330-Q1 can be configured as two low-side drivers, two high-side drivers, or a half-bridge driver. The input side is isolated from the two output drivers by a 3kVRMS isolation barrier, with a minimum of 125V/ns common-mode transient immunity (CMTI).
Protection features include: resistor programmable dead time, disable feature to shut down both outputs simultaneously, and integrated de-glitch filter that rejects input transients shorter than 5ns. All supplies have UVLO protection.
With all these advanced features, the UCC21330-Q1 device enables high efficiency, high power density, and robustness in a wide variety of power applications. |
UCC213313kVRMS 4A/6A two-channel gate driver with enable logic and programmable deadtime | Isolators - Gate Drivers | 1 | Active | The UCC21331 is an isolated dual channel gate driver family with programmable dead time and wide temperature range. It is designed with 4A peak-source and 6A peak-sink current to drive power MOSFET, SiC, and IGBT transistors.
The UCC21331 can be configured as two low-side drivers, two high-side drivers, or a half-bridge driver. The input side is isolated from the two output drivers by a 3kVRMS isolation barrier, with a minimum of 125V/ns common-mode transient immunity (CMTI).
Protection features include: resistor programmable dead time, disable feature to shut down both outputs simultaneously, and integrated de-glitch filter that rejects input transients shorter than 5ns. All supplies have UVLO protection.
With all these advanced features, the UCC21331 device enables high efficiency, high power density, and robustness in a wide variety of power applications.
The UCC21331 is an isolated dual channel gate driver family with programmable dead time and wide temperature range. It is designed with 4A peak-source and 6A peak-sink current to drive power MOSFET, SiC, and IGBT transistors.
The UCC21331 can be configured as two low-side drivers, two high-side drivers, or a half-bridge driver. The input side is isolated from the two output drivers by a 3kVRMS isolation barrier, with a minimum of 125V/ns common-mode transient immunity (CMTI).
Protection features include: resistor programmable dead time, disable feature to shut down both outputs simultaneously, and integrated de-glitch filter that rejects input transients shorter than 5ns. All supplies have UVLO protection.
With all these advanced features, the UCC21331 device enables high efficiency, high power density, and robustness in a wide variety of power applications. |
UCC21331-Q1Automotive, 3kVRMS 4A/6A two-channel gate driver with enable logic and programmable deadtime | Unclassified | 1 | Active | The UCC21331-Q1 is an isolated dual channel gate driver family with programmable dead time and wide temperature range. It is designed with 4A peak-source and 6A peak-sink current to drive power MOSFET, SiC, and IGBT transistors.
The UCC21331-Q1 can be configured as two low-side drivers, two high-side drivers, or a half-bridge driver. The input side is isolated from the two output drivers by a 3kVRMS isolation barrier, with a minimum of 125V/ns common-mode transient immunity (CMTI).
Protection features include: resistor programmable dead time, disable feature to shut down both outputs simultaneously, and integrated de-glitch filter that rejects input transients shorter than 5ns. All supplies have UVLO protection.
With all these advanced features, the UCC21331-Q1 device enables high efficiency, high power density, and robustness in a wide variety of power applications.
The UCC21331-Q1 is an isolated dual channel gate driver family with programmable dead time and wide temperature range. It is designed with 4A peak-source and 6A peak-sink current to drive power MOSFET, SiC, and IGBT transistors.
The UCC21331-Q1 can be configured as two low-side drivers, two high-side drivers, or a half-bridge driver. The input side is isolated from the two output drivers by a 3kVRMS isolation barrier, with a minimum of 125V/ns common-mode transient immunity (CMTI).
Protection features include: resistor programmable dead time, disable feature to shut down both outputs simultaneously, and integrated de-glitch filter that rejects input transients shorter than 5ns. All supplies have UVLO protection.
With all these advanced features, the UCC21331-Q1 device enables high efficiency, high power density, and robustness in a wide variety of power applications. |