T
Texas Instruments
| Series | Category | # Parts | Status | Description |
|---|---|---|---|---|
| Part | Spec A | Spec B | Spec C | Spec D | Description |
|---|---|---|---|---|---|
| Series | Category | # Parts | Status | Description |
|---|---|---|---|---|
| Part | Spec A | Spec B | Spec C | Spec D | Description |
|---|---|---|---|---|---|
| Part | Category | Description |
|---|---|---|
Texas Instruments | Integrated Circuits (ICs) | BUS DRIVER, BCT/FBT SERIES |
Texas Instruments | Integrated Circuits (ICs) | 12BIT 3.3V~3.6V 210MHZ PARALLEL VQFN-48-EP(7X7) ANALOG TO DIGITAL CONVERTERS (ADC) ROHS |
Texas Instruments | Integrated Circuits (ICs) | TMX320DRE311 179PIN UBGA 200MHZ |
Texas Instruments TPS61040DRVTG4Unknown | Integrated Circuits (ICs) | IC LED DRV RGLTR PWM 350MA 6WSON |
Texas Instruments LP3876ET-2.5Obsolete | Integrated Circuits (ICs) | IC REG LINEAR 2.5V 3A TO220-5 |
Texas Instruments LMS1585ACSX-ADJObsolete | Integrated Circuits (ICs) | IC REG LIN POS ADJ 5A DDPAK |
Texas Instruments INA111APG4Obsolete | Integrated Circuits (ICs) | IC INST AMP 1 CIRCUIT 8DIP |
Texas Instruments | Integrated Circuits (ICs) | AUTOMOTIVE, QUAD 36V 1.2MHZ OPERATIONAL AMPLIFIER |
Texas Instruments OPA340NA/3KG4Unknown | Integrated Circuits (ICs) | IC OPAMP GP 1 CIRCUIT SOT23-5 |
Texas Instruments PT5112AObsolete | Power Supplies - Board Mount | DC DC CONVERTER 8V 8W |
| Series | Category | # Parts | Status | Description |
|---|---|---|---|---|
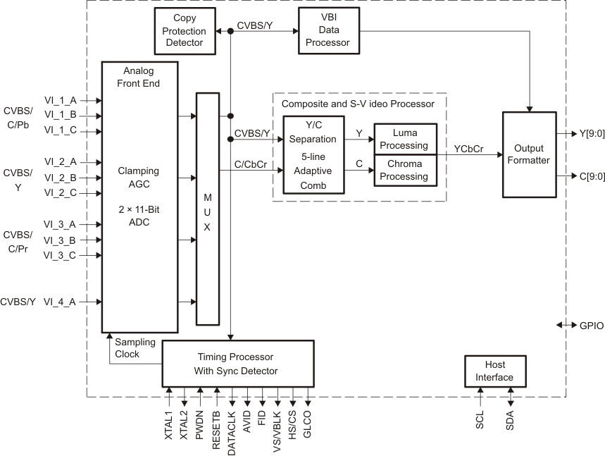
TVP5147M110-bit High Quality Single-Chip Digital Video Decoder That Digitizes And Decodes NTSC/PAL/SECAM | Interface | 2 | Active | The TVP5147M1 device is a high-quality, single-chip digital video decoder that digitizes and decodes all popular baseband analog video formats into digital component video. The TVP5147M1 decoder supports the analog-to-digital (A/D) conversion of component YPbPr signals, as well as the A/D conversion and decoding of NTSC, PAL, and SECAM composite and S-video into component YCbCr. This decoder includes two 11-bit 30-MSPS A/D converters (ADCs). Preceding each ADC in the device, the corresponding analog channel contains an analog circuit that clamps the input to a reference voltage and applies a programmable gain and offset. A total of ten video input terminals can be configured to a combination of YPbPr, CVBS, or S-video video inputs.
Composite or S-video signals are sampled at 2× the ITU-R BT.601 clock frequency, line-locked alignment, and are then decimated to the 1× pixel rate. CVBS decoding uses five-line adaptive comb filtering for both the luma and chroma data paths to reduce both cross-luma and cross-chroma artifacts. A chroma trap filter is also available. On CVBS and S-video inputs, the user can control video characteristics such as contrast, brightness, saturation, and hue via an I2C host port interface. Furthermore, luma peaking (sharpness) with programmable gain is included, as well as a patented chroma transient improvement (CTI) circuit.
The following output formats can be selected: 20-bit 4:2:2 YCbCr or 10-bit 4:2:2 YCbCr.
The TVP5147M1 decoder generates synchronization, blanking, field, active video window, horizontal and vertical syncs, clock, genlock (for downstream video encoder synchronization), host CPU interrupt and programmable logic I/O signals, in addition to digital video outputs.
The TVP5147M1 decoder includes methods for advanced vertical blanking interval (VBI) data retrieval. The VBI data processor (VDP) slices, parses, and performs error checking on teletext, closed caption (CC), and other VBI data. A built-in FIFO stores up to 11 lines of teletext data, and with proper host port synchronization, full-screen teletext retrieval is possible. The TVP5147M1 decoder can pass through the output formatter 2× sampled raw luma data for host-based VBI processing.
The main blocks of the TVP5147M1 decoder include:
The TVP5147M1 device is a high-quality, single-chip digital video decoder that digitizes and decodes all popular baseband analog video formats into digital component video. The TVP5147M1 decoder supports the analog-to-digital (A/D) conversion of component YPbPr signals, as well as the A/D conversion and decoding of NTSC, PAL, and SECAM composite and S-video into component YCbCr. This decoder includes two 11-bit 30-MSPS A/D converters (ADCs). Preceding each ADC in the device, the corresponding analog channel contains an analog circuit that clamps the input to a reference voltage and applies a programmable gain and offset. A total of ten video input terminals can be configured to a combination of YPbPr, CVBS, or S-video video inputs.
Composite or S-video signals are sampled at 2× the ITU-R BT.601 clock frequency, line-locked alignment, and are then decimated to the 1× pixel rate. CVBS decoding uses five-line adaptive comb filtering for both the luma and chroma data paths to reduce both cross-luma and cross-chroma artifacts. A chroma trap filter is also available. On CVBS and S-video inputs, the user can control video characteristics such as contrast, brightness, saturation, and hue via an I2C host port interface. Furthermore, luma peaking (sharpness) with programmable gain is included, as well as a patented chroma transient improvement (CTI) circuit.
The following output formats can be selected: 20-bit 4:2:2 YCbCr or 10-bit 4:2:2 YCbCr.
The TVP5147M1 decoder generates synchronization, blanking, field, active video window, horizontal and vertical syncs, clock, genlock (for downstream video encoder synchronization), host CPU interrupt and programmable logic I/O signals, in addition to digital video outputs.
The TVP5147M1 decoder includes methods for advanced vertical blanking interval (VBI) data retrieval. The VBI data processor (VDP) slices, parses, and performs error checking on teletext, closed caption (CC), and other VBI data. A built-in FIFO stores up to 11 lines of teletext data, and with proper host port synchronization, full-screen teletext retrieval is possible. The TVP5147M1 decoder can pass through the output formatter 2× sampled raw luma data for host-based VBI processing.
The main blocks of the TVP5147M1 decoder include: |
| Interface | 10 | Active | ||
TVP5150AM1Ultralow Power NTSC/PAL/SECAM Video Decoder w/Robust Sync Detector | Integrated Circuits (ICs) | 5 | Active | The TVP5150AM1 device is an ultralow-power NTSC/PAL/SECAM video decoder. Available in a space-saving 48-terminal PBGA package or a 32-terminal TQFP package, the TVP5150AM1 decoder converts NTSC, PAL, and SECAM video signals to 8-bit ITU-R BT.656 format. Discrete syncs are also available. The optimized architecture of the TVP5150AM1 decoder allows for ultralow power consumption. The decoder consumes 115-mW power under typical operating conditions and consumes less than 1 mW in power-down mode, considerably increasing battery life in portable applications. The decoder uses just one crystal for all supported standards. The TVP5150AM1 decoder can be programmed using an I2C serial interface.
The TVP5150AM1 decoder converts baseband analog video into digital YCbCr 4:2:2 component video. Composite and S-video inputs are supported. The TVP5150AM1 decoder includes one 9-bit analog-to-digital converter (ADC) with 2× sampling. Sampling is ITU-R BT.601 (27.0 MHz, generated from the 14.31818-MHz crystal or oscillator input) and is line locked. The output formats can be 8-bit 4:2:2 or 8-bit ITU-R BT.656 with embedded synchronization.
The TVP5150AM1 decoder utilizes Texas Instruments patented technology for locking to weak, noisy, or unstable signals. A Genlock/real-time control (RTC) output is generated for synchronizing downstream video encoders.
Complementary four-line adaptive comb filtering is available for both the luminance and chrominance data paths to reduce both cross-luminance and cross-chrominance artifacts; a chrominance trap filter is also available.
Video characteristics including hue, brightness, saturation, and sharpness may be programmed using the industry standard I2C serial interface. The TVP5150AM1 decoder generates synchronization, blanking, lock, and clock signals in addition to digital video outputs. The TVP5150AM1 decoder includes methods for advanced vertical blanking interval (VBI) data retrieval. The VBI data processor slices, parses, and performs error checking on teletext, closed caption, and other data in several formats.
The TVP5150AM1 decoder detects copy-protected input signals according to the Macrovision™ standard and detects Type 1, 2, 3, and colorstripe processes.
The main blocks of the TVP5150AM1 decoder include:
The TVP5150AM1 device is an ultralow-power NTSC/PAL/SECAM video decoder. Available in a space-saving 48-terminal PBGA package or a 32-terminal TQFP package, the TVP5150AM1 decoder converts NTSC, PAL, and SECAM video signals to 8-bit ITU-R BT.656 format. Discrete syncs are also available. The optimized architecture of the TVP5150AM1 decoder allows for ultralow power consumption. The decoder consumes 115-mW power under typical operating conditions and consumes less than 1 mW in power-down mode, considerably increasing battery life in portable applications. The decoder uses just one crystal for all supported standards. The TVP5150AM1 decoder can be programmed using an I2C serial interface.
The TVP5150AM1 decoder converts baseband analog video into digital YCbCr 4:2:2 component video. Composite and S-video inputs are supported. The TVP5150AM1 decoder includes one 9-bit analog-to-digital converter (ADC) with 2× sampling. Sampling is ITU-R BT.601 (27.0 MHz, generated from the 14.31818-MHz crystal or oscillator input) and is line locked. The output formats can be 8-bit 4:2:2 or 8-bit ITU-R BT.656 with embedded synchronization.
The TVP5150AM1 decoder utilizes Texas Instruments patented technology for locking to weak, noisy, or unstable signals. A Genlock/real-time control (RTC) output is generated for synchronizing downstream video encoders.
Complementary four-line adaptive comb filtering is available for both the luminance and chrominance data paths to reduce both cross-luminance and cross-chrominance artifacts; a chrominance trap filter is also available.
Video characteristics including hue, brightness, saturation, and sharpness may be programmed using the industry standard I2C serial interface. The TVP5150AM1 decoder generates synchronization, blanking, lock, and clock signals in addition to digital video outputs. The TVP5150AM1 decoder includes methods for advanced vertical blanking interval (VBI) data retrieval. The VBI data processor slices, parses, and performs error checking on teletext, closed caption, and other data in several formats.
The TVP5150AM1 decoder detects copy-protected input signals according to the Macrovision™ standard and detects Type 1, 2, 3, and colorstripe processes.
The main blocks of the TVP5150AM1 decoder include: |
TVP5150AM1-EPUltralow Power NTSC/PAL/SECAM Video Decoder w/Robust Sync Detector | Integrated Circuits (ICs) | 5 | Active | The TVP5150AM1 device is an ultralow-power NTSC/PAL/SECAM video decoder. Available in a space-saving 32-terminal TQFP package, the TVP5150AM1 decoder converts NTSC, PAL, and SECAM video signals to 8-bit ITU-R BT.656 format. Discrete syncs are also available. The optimized architecture of the TVP5150AM1 decoder allows for ultralow power consumption. The decoder consumes 115 mW of power in typical operation and consumes less than 1 mW in power-down mode, considerably increasing battery life in portable applications. The decoder uses just one crystal for all supported standards. The TVP5150AM1 decoder can be programmed using an I2C serial interface. The decoder uses a 1.8-V supply for its analog and digital supplies and a 3.3-V supply for its I/O.
The TVP5150AM1 decoder converts baseband analog video into digital YCbCr 4:2:2 component video. Composite and S-video inputs are supported. The TVP5150AM1 decoder includes one 9-bit analog-to-digital converter (ADC) with 2× sampling. Sampling is ITU-R BT.601 (27.0 MHz, generated from the 14.31818-MHz crystal or oscillator input) and is line locked. The output formats can be 8-bit 4:2:2 or 8-bit ITU-R BT.656 with embedded synchronization.
The TVP5150AM1 decoder utilizes Texas Instruments patented technology for locking to weak, noisy, or unstable signals. A Genlock/real-time control (RTC) output is generated for synchronizing downstream video encoders.
Complementary four-line adaptive comb filtering is available for both the luma and chroma data paths to reduce both cross-luma and cross-chroma artifacts; a chroma trap filter is also available.
Video characteristics including hue, contrast, brightness, saturation, and sharpness may be programmed using the industry standard I2C serial interface. The TVP5150AM1 decoder generates synchronization, blanking, lock, and clock signals in addition to digital video outputs. The TVP5150AM1 decoder includes methods for advanced vertical blanking interval (VBI) data retrieval. The VBI data processor slices, parses, and performs error checking on teletext, closed caption, and other data in several formats.
The TVP5150AM1 decoder detects copy-protected input signals according to the Macrovision™ standard and detects Type 1, 2, 3, and colorstripe pulses. The main blocks of the TVP5150AM1 decoder include:
The TVP5150AM1 device is an ultralow-power NTSC/PAL/SECAM video decoder. Available in a space-saving 32-terminal TQFP package, the TVP5150AM1 decoder converts NTSC, PAL, and SECAM video signals to 8-bit ITU-R BT.656 format. Discrete syncs are also available. The optimized architecture of the TVP5150AM1 decoder allows for ultralow power consumption. The decoder consumes 115 mW of power in typical operation and consumes less than 1 mW in power-down mode, considerably increasing battery life in portable applications. The decoder uses just one crystal for all supported standards. The TVP5150AM1 decoder can be programmed using an I2C serial interface. The decoder uses a 1.8-V supply for its analog and digital supplies and a 3.3-V supply for its I/O.
The TVP5150AM1 decoder converts baseband analog video into digital YCbCr 4:2:2 component video. Composite and S-video inputs are supported. The TVP5150AM1 decoder includes one 9-bit analog-to-digital converter (ADC) with 2× sampling. Sampling is ITU-R BT.601 (27.0 MHz, generated from the 14.31818-MHz crystal or oscillator input) and is line locked. The output formats can be 8-bit 4:2:2 or 8-bit ITU-R BT.656 with embedded synchronization.
The TVP5150AM1 decoder utilizes Texas Instruments patented technology for locking to weak, noisy, or unstable signals. A Genlock/real-time control (RTC) output is generated for synchronizing downstream video encoders.
Complementary four-line adaptive comb filtering is available for both the luma and chroma data paths to reduce both cross-luma and cross-chroma artifacts; a chroma trap filter is also available.
Video characteristics including hue, contrast, brightness, saturation, and sharpness may be programmed using the industry standard I2C serial interface. The TVP5150AM1 decoder generates synchronization, blanking, lock, and clock signals in addition to digital video outputs. The TVP5150AM1 decoder includes methods for advanced vertical blanking interval (VBI) data retrieval. The VBI data processor slices, parses, and performs error checking on teletext, closed caption, and other data in several formats.
The TVP5150AM1 decoder detects copy-protected input signals according to the Macrovision™ standard and detects Type 1, 2, 3, and colorstripe pulses. The main blocks of the TVP5150AM1 decoder include: |
TVP5151Ultralow-Power NTSC/PAL/SECAM Video Decoder | Interface | 3 | Active | The TVP5151 device is an ultralow-power NTSC/PAL/SECAM video decoder. Available in a space-saving 48-terminal PBGA package or a 32-terminal TQFP package, the TVP5151 decoder converts NTSC, PAL, and SECAM video signals to 8-bit ITU-R BT.656 format. Discrete syncs are also available. The optimized architecture of the TVP5151 decoder allows for ultralow power consumption. The decoder consumes 138-mW power under typical operating conditions and consumes less than 1 mW in power-down mode, considerably increasing battery life in portable applications. The decoder uses just one crystal for all supported standards. The TVP5151 decoder can be programmed using an I2C serial interface.
The TVP5151 decoder converts baseband analog video into digital YCbCr 4:2:2 component video. Composite and S-video inputs are supported. The TVP5151 decoder includes one 9-bit analog-to-digital converter (ADC) with 2× sampling. Sampling is ITU-R BT.601 (27.0 MHz, generated from the 27.000-MHz crystal or oscillator input) and is line locked. The output formats can be 8-bit 4:2:2 or 8-bit ITU-R BT.656 with embedded synchronization.
The TVP5151 decoder utilizes Texas Instruments patented technology for locking to weak, noisy, or unstable signals. A Genlock/real-time control (RTC) output is generated for synchronizing downstream video encoders.
Complementary four-line adaptive comb filtering is available for both the luminance and chrominance data paths to reduce both cross-luminance and cross-chrominance artifacts; a chrominance trap filter is also available.
Video characteristics including hue, brightness, saturation, and sharpness may be programmed using the industry standard I2C serial interface. The TVP5151 decoder generates synchronization, blanking, lock, and clock signals in addition to digital video outputs. The TVP5151 decoder includes methods for advanced vertical blanking interval (VBI) data retrieval. The VBI data processor slices, parses, and performs error checking on teletext, closed caption, and other data in several formats.
The TVP5151 decoder detects copy-protected input signals according to the Macrovision™ standard and detects Type 1, 2, 3, and colorstripe processes.
The main blocks of the TVP5151 decoder include:
The TVP5151 device is an ultralow-power NTSC/PAL/SECAM video decoder. Available in a space-saving 48-terminal PBGA package or a 32-terminal TQFP package, the TVP5151 decoder converts NTSC, PAL, and SECAM video signals to 8-bit ITU-R BT.656 format. Discrete syncs are also available. The optimized architecture of the TVP5151 decoder allows for ultralow power consumption. The decoder consumes 138-mW power under typical operating conditions and consumes less than 1 mW in power-down mode, considerably increasing battery life in portable applications. The decoder uses just one crystal for all supported standards. The TVP5151 decoder can be programmed using an I2C serial interface.
The TVP5151 decoder converts baseband analog video into digital YCbCr 4:2:2 component video. Composite and S-video inputs are supported. The TVP5151 decoder includes one 9-bit analog-to-digital converter (ADC) with 2× sampling. Sampling is ITU-R BT.601 (27.0 MHz, generated from the 27.000-MHz crystal or oscillator input) and is line locked. The output formats can be 8-bit 4:2:2 or 8-bit ITU-R BT.656 with embedded synchronization.
The TVP5151 decoder utilizes Texas Instruments patented technology for locking to weak, noisy, or unstable signals. A Genlock/real-time control (RTC) output is generated for synchronizing downstream video encoders.
Complementary four-line adaptive comb filtering is available for both the luminance and chrominance data paths to reduce both cross-luminance and cross-chrominance artifacts; a chrominance trap filter is also available.
Video characteristics including hue, brightness, saturation, and sharpness may be programmed using the industry standard I2C serial interface. The TVP5151 decoder generates synchronization, blanking, lock, and clock signals in addition to digital video outputs. The TVP5151 decoder includes methods for advanced vertical blanking interval (VBI) data retrieval. The VBI data processor slices, parses, and performs error checking on teletext, closed caption, and other data in several formats.
The TVP5151 decoder detects copy-protected input signals according to the Macrovision™ standard and detects Type 1, 2, 3, and colorstripe processes.
The main blocks of the TVP5151 decoder include: |
| Encoders, Decoders, Converters | 3 | Active | ||
| Encoders, Decoders, Converters | 1 | NRND | ||
| Encoders, Decoders, Converters | 1 | NRND | ||
| Integrated Circuits (ICs) | 6 | Active | ||
| Development Boards, Kits, Programmers | 1 | Obsolete | ||