ADS886316-Bit, 680-kSPS, 1-Ch SAR ADC with True-Differential Input, SPI Interface and Daisy-Chain | Analog to Digital Converters (ADC) | 3 | Active | The ADS8863 is a 16-bit, 680-kSPS, true-differential input, analog-to-digital converter (ADC). The device operates with a 2.5-V to 5-V external reference, offering a wide selection of signal ranges without additional input signal scaling. The reference voltage setting is independent of, and can exceed, the analog supply voltage (AVDD).
The device offers an SPI-compatible serial interface that also supports daisy-chain operation for cascading multiple devices. An optional busy-indicator bit makes synchronizing with the digital host easy.
The device supports unipolar, true-differential analog input signals with a differential input swing of –VREFto +VREF. This true-differential analog input structure allows for a common-mode voltage of any value in the range of 0 V to +VREF(when both inputs are within the operating input range of –0.1 V to VREF+ 0.1 V).
Device operation is optimized for very low-power operation. Power consumption directly scales with speed. This feature makes the ADS8863 excellent for lower-speed applications.
The ADS8863 is a 16-bit, 680-kSPS, true-differential input, analog-to-digital converter (ADC). The device operates with a 2.5-V to 5-V external reference, offering a wide selection of signal ranges without additional input signal scaling. The reference voltage setting is independent of, and can exceed, the analog supply voltage (AVDD).
The device offers an SPI-compatible serial interface that also supports daisy-chain operation for cascading multiple devices. An optional busy-indicator bit makes synchronizing with the digital host easy.
The device supports unipolar, true-differential analog input signals with a differential input swing of –VREFto +VREF. This true-differential analog input structure allows for a common-mode voltage of any value in the range of 0 V to +VREF(when both inputs are within the operating input range of –0.1 V to VREF+ 0.1 V).
Device operation is optimized for very low-power operation. Power consumption directly scales with speed. This feature makes the ADS8863 excellent for lower-speed applications. |
ADS886416-Bit, 400-kSPS, 1-Ch SAR ADC with Single-Ended Input, SPI Interface and Daisy-Chain | Integrated Circuits (ICs) | 4 | Active | The ADS8864 is a 16-bit, 400-kSPS, single-ended input, analog-to-digital converter (ADC). The device operates with a 2.5-V to 5-V external reference, offering a wide selection of signal ranges without additional input signal scaling. The reference voltage setting is independent of, and can exceed, the analog supply voltage (AVDD).
The device offers an SPI-compatible serial interface that also supports daisy-chain operation for cascading multiple devices. An optional busy-indicator bit makes synchronizing with the digital host easy.
The device supports unipolar single-ended analog inputs in the range of –0.1 V to VREF+ 0.1 V.
Device operation is optimized for very low-power operation. Power consumption directly scales with speed. This feature makes the ADS8864 excellent for lower-speed applications.
The ADS8864 is a 16-bit, 400-kSPS, single-ended input, analog-to-digital converter (ADC). The device operates with a 2.5-V to 5-V external reference, offering a wide selection of signal ranges without additional input signal scaling. The reference voltage setting is independent of, and can exceed, the analog supply voltage (AVDD).
The device offers an SPI-compatible serial interface that also supports daisy-chain operation for cascading multiple devices. An optional busy-indicator bit makes synchronizing with the digital host easy.
The device supports unipolar single-ended analog inputs in the range of –0.1 V to VREF+ 0.1 V.
Device operation is optimized for very low-power operation. Power consumption directly scales with speed. This feature makes the ADS8864 excellent for lower-speed applications. |
ADS886516-Bit, 400-kSPS, 1-Ch SAR ADC with True-Differential Input, SPI Interface and Daisy-Chain | Integrated Circuits (ICs) | 4 | Active | The ADS8865 is a 16-bit, 400-kSPS, true-differential input, analog-to-digital converter (ADC). The device operates with a 2.5-V to 5-V external reference, offering a wide selection of signal ranges without additional input signal scaling. The reference voltage setting is independent of, and can exceed, the analog supply voltage (AVDD).
The device offers an SPI-compatible serial interface that also supports daisy-chain operation for cascading multiple devices. An optional busy-indicator bit makes synchronizing with the digital host easy.
The device supports unipolar, true-differential analog input signals with a differential input swing of –VREFto +VREF. This true-differential analog input structure allows for a common-mode voltage of any value in the range of 0 V to +VREF(when both inputs are within the operating input range of –0.1 V to VREF+ 0.1 V).
Device operation is optimized for very low-power operation. Power consumption directly scales with speed. This feature makes the ADS8865 excellent for lower-speed applications.
The ADS8865 is a 16-bit, 400-kSPS, true-differential input, analog-to-digital converter (ADC). The device operates with a 2.5-V to 5-V external reference, offering a wide selection of signal ranges without additional input signal scaling. The reference voltage setting is independent of, and can exceed, the analog supply voltage (AVDD).
The device offers an SPI-compatible serial interface that also supports daisy-chain operation for cascading multiple devices. An optional busy-indicator bit makes synchronizing with the digital host easy.
The device supports unipolar, true-differential analog input signals with a differential input swing of –VREFto +VREF. This true-differential analog input structure allows for a common-mode voltage of any value in the range of 0 V to +VREF(when both inputs are within the operating input range of –0.1 V to VREF+ 0.1 V).
Device operation is optimized for very low-power operation. Power consumption directly scales with speed. This feature makes the ADS8865 excellent for lower-speed applications. |
ADS886616-Bit, 100-kSPS, 1-Ch SAR ADC with Single-Ended Input, SPI Interface and Daisy-Chain | Analog to Digital Converters (ADC) | 3 | Active | The ADS8866 is a 16-bit, 100-kSPS, single-ended input, analog-to-digital converter (ADC). The device operates with a 2.5-V to 5-V external reference, offering a wide selection of signal ranges without additional input signal scaling. The reference voltage setting is independent of, and can exceed, the analog supply voltage (AVDD).
The device offers an SPI-compatible serial interface that also supports daisy-chain operation for cascading multiple devices.
The device supports unipolar single-ended analog inputs in the range of –0.1 V to VREF+ 0.1 V.
Device operation is optimized for very low-power operation. Power consumption directly scales with speed. This feature makes the ADS8866 excellent for lower-speed applications.
The ADS8866 is a 16-bit, 100-kSPS, single-ended input, analog-to-digital converter (ADC). The device operates with a 2.5-V to 5-V external reference, offering a wide selection of signal ranges without additional input signal scaling. The reference voltage setting is independent of, and can exceed, the analog supply voltage (AVDD).
The device offers an SPI-compatible serial interface that also supports daisy-chain operation for cascading multiple devices.
The device supports unipolar single-ended analog inputs in the range of –0.1 V to VREF+ 0.1 V.
Device operation is optimized for very low-power operation. Power consumption directly scales with speed. This feature makes the ADS8866 excellent for lower-speed applications. |
ADS886716-Bit, 100-kSPS, 1-Ch SAR ADC with True-Differential Input, SPI Interface and Daisy-Chain | Data Acquisition | 4 | Active | The ADS8867 is a 16-bit, 100-kSPS, true-differential input, analog-to-digital converter (ADC). The device operates with a 2.5-V to 5-V external reference, offering a wide selection of signal ranges without additional input signal scaling. The reference voltage setting is independent of, and can exceed, the analog supply voltage (AVDD).
The device offers an SPI-compatible serial interface that also supports daisy-chain operation for cascading multiple devices.
The device supports unipolar, true-differential analog input signals with a differential input swing of –VREFto +VREF. This true-differential analog input structure allows for a common-mode voltage of any value in the range of 0 V to +VREF(when both inputs are within the operating input range of –0.1 V to VREF+ 0.1 V).
Device operation is optimized for very low-power operation. Power consumption directly scales with speed. This feature makes the ADS8867 excellent for lower-speed applications.
The ADS8867 is a 16-bit, 100-kSPS, true-differential input, analog-to-digital converter (ADC). The device operates with a 2.5-V to 5-V external reference, offering a wide selection of signal ranges without additional input signal scaling. The reference voltage setting is independent of, and can exceed, the analog supply voltage (AVDD).
The device offers an SPI-compatible serial interface that also supports daisy-chain operation for cascading multiple devices.
The device supports unipolar, true-differential analog input signals with a differential input swing of –VREFto +VREF. This true-differential analog input structure allows for a common-mode voltage of any value in the range of 0 V to +VREF(when both inputs are within the operating input range of –0.1 V to VREF+ 0.1 V).
Device operation is optimized for very low-power operation. Power consumption directly scales with speed. This feature makes the ADS8867 excellent for lower-speed applications. |
ADS888118-Bit, 1-MSPS, 1-Ch SAR ADC with True-Differential Input, SPI Interface and Daisy-Chain | Evaluation Boards | 8 | Active | The ADS8881 is an 18-bit, 1-MSPS, true-differential input, analog-to-digital converter (ADC). The device operates with a 2.5-V to 5-V external reference, offering a wide selection of signal ranges without additional input signal scaling. The reference voltage setting is independent of, and can exceed, the analog supply voltage (AVDD).
The device offers an SPI-compatible serial interface that also supports daisy-chain operation for cascading multiple devices. An optional busy-indicator bit makes synchronizing with the digital host easy.
The device supports unipolar, true-differential analog input signals with a differential input swing of –VREFto VREF. This true-differential analog input structure allows for a common-mode voltage of any value in the range of 0 V to VREF(when both inputs are within the operating input range of –0.1 V to VREF+ 0.1 V).
Device operation is optimized for very low-power operation. Power consumption directly scales with speed. This feature makes the ADS8881 excellent for lower-speed applications.
The ADS8881 is an 18-bit, 1-MSPS, true-differential input, analog-to-digital converter (ADC). The device operates with a 2.5-V to 5-V external reference, offering a wide selection of signal ranges without additional input signal scaling. The reference voltage setting is independent of, and can exceed, the analog supply voltage (AVDD).
The device offers an SPI-compatible serial interface that also supports daisy-chain operation for cascading multiple devices. An optional busy-indicator bit makes synchronizing with the digital host easy.
The device supports unipolar, true-differential analog input signals with a differential input swing of –VREFto VREF. This true-differential analog input structure allows for a common-mode voltage of any value in the range of 0 V to VREF(when both inputs are within the operating input range of –0.1 V to VREF+ 0.1 V).
Device operation is optimized for very low-power operation. Power consumption directly scales with speed. This feature makes the ADS8881 excellent for lower-speed applications. |
ADS888318-Bit, 680-kSPS, 1-Ch SAR ADC with True-Differential Input, SPI Interface and Daisy-Chain | Analog to Digital Converters (ADC) | 1 | Active | The ADS8883 is an 18-bit, 680-kSPS, true-differential input, analog-to-digital converter (ADC). The device operates with a 2.5-V to 5-V external reference, offering a wide selection of signal ranges without additional input signal scaling. The reference voltage setting is independent of, and can exceed, the analog supply voltage (AVDD).
The device offers an SPI-compatible serial interface that also supports daisy-chain operation for cascading multiple devices. An optional busy-indicator bit makes synchronizing with the digital host easy.
The device supports unipolar, true-differential analog input signals with a differential input swing of –VREFto +VREF. This true-differential analog input structure allows for a common-mode voltage of any value in the range of 0 V to +VREF(when both inputs are within the operating input range of –0.1 V to VREF+ 0.1 V).
Device operation is optimized for very low-power operation. Power consumption directly scales with speed. This feature makes the ADS8883 excellent for lower-speed applications.
The ADS8883 is an 18-bit, 680-kSPS, true-differential input, analog-to-digital converter (ADC). The device operates with a 2.5-V to 5-V external reference, offering a wide selection of signal ranges without additional input signal scaling. The reference voltage setting is independent of, and can exceed, the analog supply voltage (AVDD).
The device offers an SPI-compatible serial interface that also supports daisy-chain operation for cascading multiple devices. An optional busy-indicator bit makes synchronizing with the digital host easy.
The device supports unipolar, true-differential analog input signals with a differential input swing of –VREFto +VREF. This true-differential analog input structure allows for a common-mode voltage of any value in the range of 0 V to +VREF(when both inputs are within the operating input range of –0.1 V to VREF+ 0.1 V).
Device operation is optimized for very low-power operation. Power consumption directly scales with speed. This feature makes the ADS8883 excellent for lower-speed applications. |
ADS888518-Bit, 400-kSPS, 1-Ch SAR ADC with True-Differential Input, SPI Interface and Daisy-Chain | Integrated Circuits (ICs) | 4 | Active | The ADS8885 is an 18-bit, 400-kSPS, true-differential input, analog-to-digital converter (ADC). The device operates with a 2.5-V to 5-V external reference, offering a wide selection of signal ranges without additional input signal scaling. The reference voltage setting is independent of, and can exceed, the analog supply voltage (AVDD).
The device offers an SPI-compatible serial interface that also supports daisy-chain operation for cascading multiple devices. An optional busy-indicator bit makes synchronizing with the digital host easy.
The device supports unipolar, true-differential analog input signals with a differential input swing of –VREFto +VREF. This true-differential analog input structure allows for a common-mode voltage of any value in the range of 0 V to +VREF(when both inputs are within the operating input range of –0.1 V to VREF+ 0.1 V).
Device operation is optimized for very low-power operation. Power consumption directly scales with speed. This feature makes the ADS8885 excellent for lower-speed applications.
The ADS8885 is an 18-bit, 400-kSPS, true-differential input, analog-to-digital converter (ADC). The device operates with a 2.5-V to 5-V external reference, offering a wide selection of signal ranges without additional input signal scaling. The reference voltage setting is independent of, and can exceed, the analog supply voltage (AVDD).
The device offers an SPI-compatible serial interface that also supports daisy-chain operation for cascading multiple devices. An optional busy-indicator bit makes synchronizing with the digital host easy.
The device supports unipolar, true-differential analog input signals with a differential input swing of –VREFto +VREF. This true-differential analog input structure allows for a common-mode voltage of any value in the range of 0 V to +VREF(when both inputs are within the operating input range of –0.1 V to VREF+ 0.1 V).
Device operation is optimized for very low-power operation. Power consumption directly scales with speed. This feature makes the ADS8885 excellent for lower-speed applications. |
ADS888718-Bit, 100-kSPS, 1-Ch SAR ADC with True-Differential Input, SPI Interface and Daisy-Chain | Analog to Digital Converters (ADC) | 3 | Active | The ADS8887 is an 18-bit, 100-kSPS, true-differential input, analog-to-digital converter (ADC). The device operates with a 2.5-V to 5-V external reference, offering a wide selection of signal ranges without additional input signal scaling. The reference voltage setting is independent of, and can exceed, the analog supply voltage (AVDD).
The device offers an SPI-compatible serial interface that also supports daisy-chain operation for cascading multiple devices.
The device supports unipolar, true-differential analog input signals with a differential input swing of –VREFto +VREF. This true-differential analog input structure allows for a common-mode voltage of any value in the range of 0 V to +VREF(when both inputs are within the operating input range of –0.1 V to VREF+ 0.1 V).
Device operation is optimized for very low-power operation. Power consumption directly scales with speed. This feature makes the ADS8887 excellent for lower-speed applications.
The ADS8887 is an 18-bit, 100-kSPS, true-differential input, analog-to-digital converter (ADC). The device operates with a 2.5-V to 5-V external reference, offering a wide selection of signal ranges without additional input signal scaling. The reference voltage setting is independent of, and can exceed, the analog supply voltage (AVDD).
The device offers an SPI-compatible serial interface that also supports daisy-chain operation for cascading multiple devices.
The device supports unipolar, true-differential analog input signals with a differential input swing of –VREFto +VREF. This true-differential analog input structure allows for a common-mode voltage of any value in the range of 0 V to +VREF(when both inputs are within the operating input range of –0.1 V to VREF+ 0.1 V).
Device operation is optimized for very low-power operation. Power consumption directly scales with speed. This feature makes the ADS8887 excellent for lower-speed applications. |
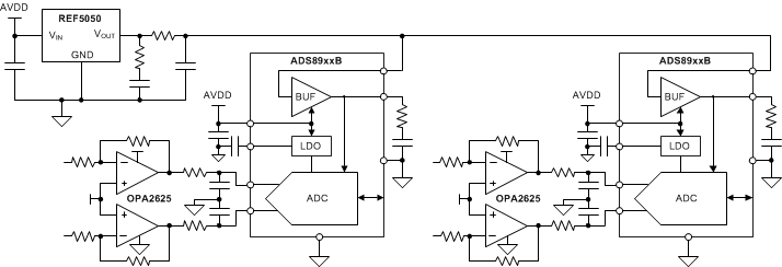
ADS8900B20-bit, 1-MSPS, one-channel SAR ADC with internal VREF buffer, internal LDO and enhanced SPI | Evaluation Boards | 2 | Active | The ADS8900B, ADS8902B, and ADS8904B (ADS890xB) belong to a family of pin-to-pin compatible, high-speed, single-channel, high-precision, 20-bit successive-approximation-register (SAR) analog-to-digital converters (ADCs) with an integrated reference buffer and integrated low-dropout regulator (LDO). The device family includes the ADS891xB (18-bit) and ADS892xB (16-bit) resolution variants.
The ADS89xxB boosts analog performance while maintaining high-resolution data transfer by using TI’s Enhanced-SPI feature. Enhanced-SPI enables ADS89xxB in achieving high throughput at lower clock speeds, there by simplifying the board layout and lowering system cost. Enhanced-SPI also simplifies the host’s clocking-in of data there by making it ideal for applications involving FPGAs, DSPs. ADS89xxB is compatible with standard SPI Interface.
The ADS89xxB has an internal data parity feature which can be appended to the ADC data output. ADC data validation by the host, using parity bits, improves system reliability.
The ADS8900B, ADS8902B, and ADS8904B (ADS890xB) belong to a family of pin-to-pin compatible, high-speed, single-channel, high-precision, 20-bit successive-approximation-register (SAR) analog-to-digital converters (ADCs) with an integrated reference buffer and integrated low-dropout regulator (LDO). The device family includes the ADS891xB (18-bit) and ADS892xB (16-bit) resolution variants.
The ADS89xxB boosts analog performance while maintaining high-resolution data transfer by using TI’s Enhanced-SPI feature. Enhanced-SPI enables ADS89xxB in achieving high throughput at lower clock speeds, there by simplifying the board layout and lowering system cost. Enhanced-SPI also simplifies the host’s clocking-in of data there by making it ideal for applications involving FPGAs, DSPs. ADS89xxB is compatible with standard SPI Interface.
The ADS89xxB has an internal data parity feature which can be appended to the ADC data output. ADC data validation by the host, using parity bits, improves system reliability. |