T
Texas Instruments
| Series | Category | # Parts | Status | Description |
|---|---|---|---|---|
| Part | Spec A | Spec B | Spec C | Spec D | Description |
|---|---|---|---|---|---|
| Series | Category | # Parts | Status | Description |
|---|---|---|---|---|
| Part | Spec A | Spec B | Spec C | Spec D | Description |
|---|---|---|---|---|---|
| Part | Category | Description |
|---|---|---|
Texas Instruments | Integrated Circuits (ICs) | BUS DRIVER, BCT/FBT SERIES |
Texas Instruments | Integrated Circuits (ICs) | 12BIT 3.3V~3.6V 210MHZ PARALLEL VQFN-48-EP(7X7) ANALOG TO DIGITAL CONVERTERS (ADC) ROHS |
Texas Instruments | Integrated Circuits (ICs) | TMX320DRE311 179PIN UBGA 200MHZ |
Texas Instruments TPS61040DRVTG4Unknown | Integrated Circuits (ICs) | IC LED DRV RGLTR PWM 350MA 6WSON |
Texas Instruments LP3876ET-2.5Obsolete | Integrated Circuits (ICs) | IC REG LINEAR 2.5V 3A TO220-5 |
Texas Instruments LMS1585ACSX-ADJObsolete | Integrated Circuits (ICs) | IC REG LIN POS ADJ 5A DDPAK |
Texas Instruments INA111APG4Obsolete | Integrated Circuits (ICs) | IC INST AMP 1 CIRCUIT 8DIP |
Texas Instruments | Integrated Circuits (ICs) | AUTOMOTIVE, QUAD 36V 1.2MHZ OPERATIONAL AMPLIFIER |
Texas Instruments OPA340NA/3KG4Unknown | Integrated Circuits (ICs) | IC OPAMP GP 1 CIRCUIT SOT23-5 |
Texas Instruments PT5112AObsolete | Power Supplies - Board Mount | DC DC CONVERTER 8V 8W |
| Series | Category | # Parts | Status | Description |
|---|---|---|---|---|
| Evaluation Boards | 1 | Obsolete | ||
| Voltage Regulators - DC DC Switching Regulators | 2 | Obsolete | ||
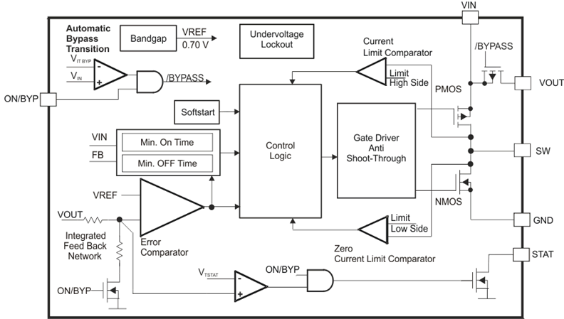
TPS62730Step Down Converter with Bypass Mode for Ultra Low Power Wireless Applications | Integrated Circuits (ICs) | 1 | Active | The TPS62730 is a high frequency synchronous step-down DC-DC converter optimized for ultra low-power wireless applications. The device is optimized to supply TI’s Low-Power Wireless sub 1-GHz and 2.4-GHz RF transceivers and System-On-Chip (SoC) solutions. The TPS62730 reduces the current consumption drawn from the battery during TX and RX mode by a high efficient step-down voltage conversion. The device provides an output current of up to 100 mA and allows the use of tiny and low-cost chip inductors and capacitors. With an input voltage range of 1.9 V to 3.9 V, the device supports Li-primary battery chemistries such as Li-SOCl2, Li-SO2, Li-MnO2, and also two cell alkaline batteries.
The TPS62730 features an Ultra Low-Power bypass mode with typical 30-nA current consumption to support sleep and low power modes of TI’s CC2540BluetoothLow Energy and CC430 SoC solutions. In this bypass mode, the output capacitor of the DC-DC converter is connected through an integrated typical 2.1-Ω bypass switch to the battery.
In DC-DC operation mode the device provides a fixed output voltage to the system. With a switch frequency up to 3 MHz, the TPS62730 features low output ripple voltage and low noise even with a small 2.2-µF output capacitor. The automatic transition into bypass mode during DC-DC operation prevents an increase of output ripple voltage and noise once the DC-DC converter operates close to 100% duty cycle. The device automatically enters bypass mode once the battery voltage falls below the transition threshold VIT BYP. The TPS62730 is available in a 1 × 1.5-mm26-pin USON package.
The TPS62730 is a high frequency synchronous step-down DC-DC converter optimized for ultra low-power wireless applications. The device is optimized to supply TI’s Low-Power Wireless sub 1-GHz and 2.4-GHz RF transceivers and System-On-Chip (SoC) solutions. The TPS62730 reduces the current consumption drawn from the battery during TX and RX mode by a high efficient step-down voltage conversion. The device provides an output current of up to 100 mA and allows the use of tiny and low-cost chip inductors and capacitors. With an input voltage range of 1.9 V to 3.9 V, the device supports Li-primary battery chemistries such as Li-SOCl2, Li-SO2, Li-MnO2, and also two cell alkaline batteries.
The TPS62730 features an Ultra Low-Power bypass mode with typical 30-nA current consumption to support sleep and low power modes of TI’s CC2540BluetoothLow Energy and CC430 SoC solutions. In this bypass mode, the output capacitor of the DC-DC converter is connected through an integrated typical 2.1-Ω bypass switch to the battery.
In DC-DC operation mode the device provides a fixed output voltage to the system. With a switch frequency up to 3 MHz, the TPS62730 features low output ripple voltage and low noise even with a small 2.2-µF output capacitor. The automatic transition into bypass mode during DC-DC operation prevents an increase of output ripple voltage and noise once the DC-DC converter operates close to 100% duty cycle. The device automatically enters bypass mode once the battery voltage falls below the transition threshold VIT BYP. The TPS62730 is available in a 1 × 1.5-mm26-pin USON package. |
TPS62732Step Down Converter with Bypass Mode for Ultra Low Power Wireless Applications | Special Purpose Regulators | 2 | Active | The TPS62730 is a high frequency synchronous step-down DC-DC converter optimized for ultra low-power wireless applications. The device is optimized to supply TI’s Low-Power Wireless sub 1-GHz and 2.4-GHz RF transceivers and System-On-Chip (SoC) solutions. The TPS62730 reduces the current consumption drawn from the battery during TX and RX mode by a high efficient step-down voltage conversion. The device provides an output current of up to 100 mA and allows the use of tiny and low-cost chip inductors and capacitors. With an input voltage range of 1.9 V to 3.9 V, the device supports Li-primary battery chemistries such as Li-SOCl2, Li-SO2, Li-MnO2, and also two cell alkaline batteries.
The TPS62730 features an Ultra Low-Power bypass mode with typical 30-nA current consumption to support sleep and low power modes of TI’s CC2540BluetoothLow Energy and CC430 SoC solutions. In this bypass mode, the output capacitor of the DC-DC converter is connected through an integrated typical 2.1-Ω bypass switch to the battery.
In DC-DC operation mode the device provides a fixed output voltage to the system. With a switch frequency up to 3 MHz, the TPS62730 features low output ripple voltage and low noise even with a small 2.2-µF output capacitor. The automatic transition into bypass mode during DC-DC operation prevents an increase of output ripple voltage and noise once the DC-DC converter operates close to 100% duty cycle. The device automatically enters bypass mode once the battery voltage falls below the transition threshold VIT BYP. The TPS62730 is available in a 1 × 1.5-mm26-pin USON package.
The TPS62730 is a high frequency synchronous step-down DC-DC converter optimized for ultra low-power wireless applications. The device is optimized to supply TI’s Low-Power Wireless sub 1-GHz and 2.4-GHz RF transceivers and System-On-Chip (SoC) solutions. The TPS62730 reduces the current consumption drawn from the battery during TX and RX mode by a high efficient step-down voltage conversion. The device provides an output current of up to 100 mA and allows the use of tiny and low-cost chip inductors and capacitors. With an input voltage range of 1.9 V to 3.9 V, the device supports Li-primary battery chemistries such as Li-SOCl2, Li-SO2, Li-MnO2, and also two cell alkaline batteries.
The TPS62730 features an Ultra Low-Power bypass mode with typical 30-nA current consumption to support sleep and low power modes of TI’s CC2540BluetoothLow Energy and CC430 SoC solutions. In this bypass mode, the output capacitor of the DC-DC converter is connected through an integrated typical 2.1-Ω bypass switch to the battery.
In DC-DC operation mode the device provides a fixed output voltage to the system. With a switch frequency up to 3 MHz, the TPS62730 features low output ripple voltage and low noise even with a small 2.2-µF output capacitor. The automatic transition into bypass mode during DC-DC operation prevents an increase of output ripple voltage and noise once the DC-DC converter operates close to 100% duty cycle. The device automatically enters bypass mode once the battery voltage falls below the transition threshold VIT BYP. The TPS62730 is available in a 1 × 1.5-mm26-pin USON package. |
TPS62733Step Down Converter with Bypass Mode for Ultra Low Power Wireless Applications | Integrated Circuits (ICs) | 2 | Active | The TPS62730 is a high frequency synchronous step-down DC-DC converter optimized for ultra low-power wireless applications. The device is optimized to supply TI’s Low-Power Wireless sub 1-GHz and 2.4-GHz RF transceivers and System-On-Chip (SoC) solutions. The TPS62730 reduces the current consumption drawn from the battery during TX and RX mode by a high efficient step-down voltage conversion. The device provides an output current of up to 100 mA and allows the use of tiny and low-cost chip inductors and capacitors. With an input voltage range of 1.9 V to 3.9 V, the device supports Li-primary battery chemistries such as Li-SOCl2, Li-SO2, Li-MnO2, and also two cell alkaline batteries.
The TPS62730 features an Ultra Low-Power bypass mode with typical 30-nA current consumption to support sleep and low power modes of TI’s CC2540BluetoothLow Energy and CC430 SoC solutions. In this bypass mode, the output capacitor of the DC-DC converter is connected through an integrated typical 2.1-Ω bypass switch to the battery.
In DC-DC operation mode the device provides a fixed output voltage to the system. With a switch frequency up to 3 MHz, the TPS62730 features low output ripple voltage and low noise even with a small 2.2-µF output capacitor. The automatic transition into bypass mode during DC-DC operation prevents an increase of output ripple voltage and noise once the DC-DC converter operates close to 100% duty cycle. The device automatically enters bypass mode once the battery voltage falls below the transition threshold VIT BYP. The TPS62730 is available in a 1 × 1.5-mm26-pin USON package.
The TPS62730 is a high frequency synchronous step-down DC-DC converter optimized for ultra low-power wireless applications. The device is optimized to supply TI’s Low-Power Wireless sub 1-GHz and 2.4-GHz RF transceivers and System-On-Chip (SoC) solutions. The TPS62730 reduces the current consumption drawn from the battery during TX and RX mode by a high efficient step-down voltage conversion. The device provides an output current of up to 100 mA and allows the use of tiny and low-cost chip inductors and capacitors. With an input voltage range of 1.9 V to 3.9 V, the device supports Li-primary battery chemistries such as Li-SOCl2, Li-SO2, Li-MnO2, and also two cell alkaline batteries.
The TPS62730 features an Ultra Low-Power bypass mode with typical 30-nA current consumption to support sleep and low power modes of TI’s CC2540BluetoothLow Energy and CC430 SoC solutions. In this bypass mode, the output capacitor of the DC-DC converter is connected through an integrated typical 2.1-Ω bypass switch to the battery.
In DC-DC operation mode the device provides a fixed output voltage to the system. With a switch frequency up to 3 MHz, the TPS62730 features low output ripple voltage and low noise even with a small 2.2-µF output capacitor. The automatic transition into bypass mode during DC-DC operation prevents an increase of output ripple voltage and noise once the DC-DC converter operates close to 100% duty cycle. The device automatically enters bypass mode once the battery voltage falls below the transition threshold VIT BYP. The TPS62730 is available in a 1 × 1.5-mm26-pin USON package. |
TPS62736High Efficiency Nanopower Buck Converter with 50mA Load Capability | Step-Down | Development Boards, Kits, Programmers | 3 | Active | The TPS6273x family provides a highly integrated ultra low power buck converter solution that is well suited for meeting the special needs of ultra-low power applications such as energy harvesting. The TPS6273x provides the system with an externally programmable regulated supply to preserve the overall efficiency of the power-management stage compared to a linear step-down converter. This regulator is intended to step-down the voltage from an energy storage element such as a battery or super capacitor to supply the rail to low-voltage electronics. The regulated output has been optimized to provide high efficiency across low-output currents (<10 µA) to high currents (200 mA).
The TPS6273x integrates an optimized hysteretic controller for low-power applications. The internal circuitry uses a time-based sampling system to reduce the average quiescent current.
To further assist users in the strict management of their energy budgets, the TPS6273x toggles the input power-good indicator to signal an attached microprocessor when the voltage on the input supply has dropped below a preset critical level. This signal is intended to trigger the reduction of load currents to prevent the system from entering an undervoltage condition. In addition, independent enable signals allow the system to control whether the converter is regulating the output, monitoring only the input voltage, or to shut down in an ultra-low quiescent sleep state.
The input power-good threshold and output regulator levels are programmed independently through external resistors.
All the capabilities of TPS6273x are packed into a small footprint 14-lead 3.5-mm × 3.5-mm QFN package (RGY).
The TPS6273x family provides a highly integrated ultra low power buck converter solution that is well suited for meeting the special needs of ultra-low power applications such as energy harvesting. The TPS6273x provides the system with an externally programmable regulated supply to preserve the overall efficiency of the power-management stage compared to a linear step-down converter. This regulator is intended to step-down the voltage from an energy storage element such as a battery or super capacitor to supply the rail to low-voltage electronics. The regulated output has been optimized to provide high efficiency across low-output currents (<10 µA) to high currents (200 mA).
The TPS6273x integrates an optimized hysteretic controller for low-power applications. The internal circuitry uses a time-based sampling system to reduce the average quiescent current.
To further assist users in the strict management of their energy budgets, the TPS6273x toggles the input power-good indicator to signal an attached microprocessor when the voltage on the input supply has dropped below a preset critical level. This signal is intended to trigger the reduction of load currents to prevent the system from entering an undervoltage condition. In addition, independent enable signals allow the system to control whether the converter is regulating the output, monitoring only the input voltage, or to shut down in an ultra-low quiescent sleep state.
The input power-good threshold and output regulator levels are programmed independently through external resistors.
All the capabilities of TPS6273x are packed into a small footprint 14-lead 3.5-mm × 3.5-mm QFN package (RGY). |
TPS62737Programmable Output Voltage Ultra-Low Power Buck Converter with up to 200 mA Output Current | Development Boards, Kits, Programmers | 2 | Active | The TPS6273x family provides a highly integrated ultra low power buck converter solution that is well suited for meeting the special needs of ultra-low power applications such as energy harvesting. The TPS6273x provides the system with an externally programmable regulated supply to preserve the overall efficiency of the power-management stage compared to a linear step-down converter. This regulator is intended to step-down the voltage from an energy storage element such as a battery or super capacitor to supply the rail to low-voltage electronics. The regulated output has been optimized to provide high efficiency across low-output currents (<10 µA) to high currents (200 mA).
The TPS6273x integrates an optimized hysteretic controller for low-power applications. The internal circuitry uses a time-based sampling system to reduce the average quiescent current.
To further assist users in the strict management of their energy budgets, the TPS6273x toggles the input power-good indicator to signal an attached microprocessor when the voltage on the input supply has dropped below a preset critical level. This signal is intended to trigger the reduction of load currents to prevent the system from entering an undervoltage condition. In addition, independent enable signals allow the system to control whether the converter is regulating the output, monitoring only the input voltage, or to shut down in an ultra-low quiescent sleep state.
The input power-good threshold and output regulator levels are programmed independently through external resistors.
All the capabilities of TPS6273x are packed into a small footprint 14-lead 3.5-mm × 3.5-mm QFN package (RGY).
The TPS6273x family provides a highly integrated ultra low power buck converter solution that is well suited for meeting the special needs of ultra-low power applications such as energy harvesting. The TPS6273x provides the system with an externally programmable regulated supply to preserve the overall efficiency of the power-management stage compared to a linear step-down converter. This regulator is intended to step-down the voltage from an energy storage element such as a battery or super capacitor to supply the rail to low-voltage electronics. The regulated output has been optimized to provide high efficiency across low-output currents (<10 µA) to high currents (200 mA).
The TPS6273x integrates an optimized hysteretic controller for low-power applications. The internal circuitry uses a time-based sampling system to reduce the average quiescent current.
To further assist users in the strict management of their energy budgets, the TPS6273x toggles the input power-good indicator to signal an attached microprocessor when the voltage on the input supply has dropped below a preset critical level. This signal is intended to trigger the reduction of load currents to prevent the system from entering an undervoltage condition. In addition, independent enable signals allow the system to control whether the converter is regulating the output, monitoring only the input voltage, or to shut down in an ultra-low quiescent sleep state.
The input power-good threshold and output regulator levels are programmed independently through external resistors.
All the capabilities of TPS6273x are packed into a small footprint 14-lead 3.5-mm × 3.5-mm QFN package (RGY). |
| Special Purpose Regulators | 2 | Active | ||
TPS627423V-5.5V input, 360-nA Iq step-down converter with 400mA and integrated load switch | Integrated Circuits (ICs) | 2 | Active | The TPS6274x is industry’s first step down converter featuring typ. 360nA quiescent current and operating with a tiny 2.2µH inductor and 10µF output capacitor. This new DCS-Control™ based device extends the light load efficiency range below 10µA load currents. TPS62740 supports output currents up to 300mA, TPS62742 up to 400mA. The device operates from rechargeable Li-Ion batteries, Li-primary battery chemistries such as Li-SOCl2, Li-MnO2 and two or three cell alkaline batteries. The input voltage range up to 5.5V allows also operation from a USB port and thin-film solar modules. The output voltage is user selectable by four VSEL pins within a range from 1.8V to 3.3V in 100mV steps. TPS6274x features low output ripple voltage and low noise with a small output capacitor. Once the battery voltage comes close to the output voltage (close to 100% duty cycle) the device enters no ripple 100% mode operation to prevent an increase of output ripple voltage. The device then stops switching and the output is connected to the input voltage. The integrated slew rate controlled load switch provides typ. 0.6Ω on-resistance and can distribute the selected output voltage to a temporarily used sub-system. The TPS6274x is available in a small 12 pin 2 × 3mm2WSON package and supports a total solutions size of 31mm2.
The TPS6274x is industry’s first step down converter featuring typ. 360nA quiescent current and operating with a tiny 2.2µH inductor and 10µF output capacitor. This new DCS-Control™ based device extends the light load efficiency range below 10µA load currents. TPS62740 supports output currents up to 300mA, TPS62742 up to 400mA. The device operates from rechargeable Li-Ion batteries, Li-primary battery chemistries such as Li-SOCl2, Li-MnO2 and two or three cell alkaline batteries. The input voltage range up to 5.5V allows also operation from a USB port and thin-film solar modules. The output voltage is user selectable by four VSEL pins within a range from 1.8V to 3.3V in 100mV steps. TPS6274x features low output ripple voltage and low noise with a small output capacitor. Once the battery voltage comes close to the output voltage (close to 100% duty cycle) the device enters no ripple 100% mode operation to prevent an increase of output ripple voltage. The device then stops switching and the output is connected to the input voltage. The integrated slew rate controlled load switch provides typ. 0.6Ω on-resistance and can distribute the selected output voltage to a temporarily used sub-system. The TPS6274x is available in a small 12 pin 2 × 3mm2WSON package and supports a total solutions size of 31mm2. |
TPS6274312V-5.5V input, ultra-low-power 300mA to 400mA step-down buck DCDC converter with 360nA Iq | Voltage Regulators - DC DC Switching Regulators | 4 | Active | The TPS62743 is a high efficiency step down converter with ultra low quiescent current of typical 360 nA. The device is optimized to operate with a 2.2-µH inductor and 10µF output capacitor. The device uses DCS-Control™ and operates with a typical switching frequency of 1.2 MHz. In Power Save Mode the device extends the light load efficiency down to a load current range of 10-µA and below. TPS62743 provides an output current of 300 mA. Once started the device operates down to an input voltage range of 2.0 V. This allows to operate the device directly from a single Li-MnO2coin cell.
The TPS62743 provides 8 programmable output voltages between 1.2V and 3.3V selectable by three selection pins. The TPS62743 is optimized to provide a low output voltage ripple and low noise using a small output capacitor. Once the input voltage comes close to the output voltage the device enters the No Ripple 100% mode to prevent an increase of output ripple voltage. In this operation mode the device stops switching and turns the high side MOSFET switch on.
The TPS62743 is a high efficiency step down converter with ultra low quiescent current of typical 360 nA. The device is optimized to operate with a 2.2-µH inductor and 10µF output capacitor. The device uses DCS-Control™ and operates with a typical switching frequency of 1.2 MHz. In Power Save Mode the device extends the light load efficiency down to a load current range of 10-µA and below. TPS62743 provides an output current of 300 mA. Once started the device operates down to an input voltage range of 2.0 V. This allows to operate the device directly from a single Li-MnO2coin cell.
The TPS62743 provides 8 programmable output voltages between 1.2V and 3.3V selectable by three selection pins. The TPS62743 is optimized to provide a low output voltage ripple and low noise using a small output capacitor. Once the input voltage comes close to the output voltage the device enters the No Ripple 100% mode to prevent an increase of output ripple voltage. In this operation mode the device stops switching and turns the high side MOSFET switch on. |