| Integrated Circuits (ICs) | 2 | Obsolete | |
| Development Boards, Kits, Programmers | 5 | Active | |
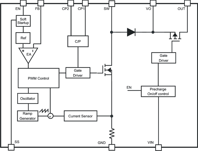
TPS61085A-Q1650-kHz and 1.2-MHz, 18.5-V step-up DC/DC converter, AEC-Q100 qualified | Development Boards, Kits, Programmers | 11 | Active | The TPS61085A-Q1 device is a high-frequency, high-efficiency, DC/DC boost converter with an integrated 2-A, 0.13-Ω power switch capable of providing an output voltage up to 18.5 V. The selectable frequency of 650 kHz or 1.2 MHz allows the use of small external inductors and capacitors and provides fast transient response. The external compensation allows optimizing the regulator for application conditions. A capacitor connected to the specific soft-start pin minimizes inrush current at start-up.
The TPS61085A-Q1 device is a high-frequency, high-efficiency, DC/DC boost converter with an integrated 2-A, 0.13-Ω power switch capable of providing an output voltage up to 18.5 V. The selectable frequency of 650 kHz or 1.2 MHz allows the use of small external inductors and capacitors and provides fast transient response. The external compensation allows optimizing the regulator for application conditions. A capacitor connected to the specific soft-start pin minimizes inrush current at start-up. |
TPS6108618.5-V, 2-A, 2-MHz step-up DC/DC converter | DC/DC & AC/DC (Off-Line) SMPS Evaluation Boards | 2 | Active | The TPS61086 device is a high-frequency, high-efficiency DC-to-DC converter with an integrated 2.0-A, 0.13-Ω power switch capable of providing an output voltage up to 18.5 V. The implemented boost converter is based on a fixed frequency of 1.2-MHz, pulse-width-modulation (PWM) controller that allows the use of small external inductors and capacitors and provides fast transient response.
At light-load, the device can operate in Power Save Mode with pulse-frequency-modulation (PFM) to improve the efficiency while keeping a low-output voltage ripple. For very noise-sensitive applications, the device can be forced to PWM Mode operation over the entire load range by pulling the MODE pin high. The external compensation allows optimizing the application for specific conditions. A capacitor connected to the soft-start pin minimizes inrush current at start-up.
The TPS61086 device is a high-frequency, high-efficiency DC-to-DC converter with an integrated 2.0-A, 0.13-Ω power switch capable of providing an output voltage up to 18.5 V. The implemented boost converter is based on a fixed frequency of 1.2-MHz, pulse-width-modulation (PWM) controller that allows the use of small external inductors and capacitors and provides fast transient response.
At light-load, the device can operate in Power Save Mode with pulse-frequency-modulation (PFM) to improve the efficiency while keeping a low-output voltage ripple. For very noise-sensitive applications, the device can be forced to PWM Mode operation over the entire load range by pulling the MODE pin high. The external compensation allows optimizing the application for specific conditions. A capacitor connected to the soft-start pin minimizes inrush current at start-up. |
| Integrated Circuits (ICs) | 4 | Active | |
TPS61088-Q110-A fully-integrated synchronous boost converter, AEC-Q100 qualified | DC/DC & AC/DC (Off-Line) SMPS Evaluation Boards | 4 | Active | The TPS61088-Q1 is a 2.7-V to 12-VINhigh power density, synchronous boost converter designed to provide a high-efficiency, small-size solution for automotive applications. The TPS61088-Q1 has a minimum input voltage of 2.7 V and therefore can act as a boost for a single or two cell Li-Ion back-up battery (BUB) in applications such as E-Call that also require a high power output to drive the speaker, antenna, and other circuits.
The device can also be used as a post-boost, boosting from the main automotive system 3.3-V rail to power CAN transceivers and other circuits requiring 5 V.
The 12.6-VOUTcapability allows the TPS61088-Q1 to also power audio amplifiers (for example, 10 V or 11 V for E-Call), antenna, power-over-coax (PoC), and automotive audio bus (A2B) devices.
The 10-A switch current enables applications that require operation during cold crank, for example, at 3.5 VINto 11 VOUTwhile still delivering up to 2-A load current.
The TPS61088-Q1 uses adaptive constant off-time peak-current-control topology to regulate the output voltage. In moderate-to-heavy load condition, the TPS61088-Q1 works in the pulse width modulation (PWM) mode. In light load condition, the device has two operation modes selected by the MODE pin. One is the pulse frequency modulation (PFM) mode to improve the efficiency and another one is the forced PWM mode to avoid application problems caused by low switching frequency. The switching frequency in the PWM mode is adjustable ranging from 200 kHz to 2.2 MHz by an external resistor. The TPS61088-Q1 also implements a programmable soft-start function and an adjustable switching peak-current-limit function. In addition, the device provides 13.2-V output overvoltage protection, cycle-by-cycle overcurrent protection, and thermal shutdown protection.
The TPS61088-Q1 is available in a 4.50-mm × 3.50-mm 20-pin VQFN package.
The TPS61088-Q1 is a 2.7-V to 12-VINhigh power density, synchronous boost converter designed to provide a high-efficiency, small-size solution for automotive applications. The TPS61088-Q1 has a minimum input voltage of 2.7 V and therefore can act as a boost for a single or two cell Li-Ion back-up battery (BUB) in applications such as E-Call that also require a high power output to drive the speaker, antenna, and other circuits.
The device can also be used as a post-boost, boosting from the main automotive system 3.3-V rail to power CAN transceivers and other circuits requiring 5 V.
The 12.6-VOUTcapability allows the TPS61088-Q1 to also power audio amplifiers (for example, 10 V or 11 V for E-Call), antenna, power-over-coax (PoC), and automotive audio bus (A2B) devices.
The 10-A switch current enables applications that require operation during cold crank, for example, at 3.5 VINto 11 VOUTwhile still delivering up to 2-A load current.
The TPS61088-Q1 uses adaptive constant off-time peak-current-control topology to regulate the output voltage. In moderate-to-heavy load condition, the TPS61088-Q1 works in the pulse width modulation (PWM) mode. In light load condition, the device has two operation modes selected by the MODE pin. One is the pulse frequency modulation (PFM) mode to improve the efficiency and another one is the forced PWM mode to avoid application problems caused by low switching frequency. The switching frequency in the PWM mode is adjustable ranging from 200 kHz to 2.2 MHz by an external resistor. The TPS61088-Q1 also implements a programmable soft-start function and an adjustable switching peak-current-limit function. In addition, the device provides 13.2-V output overvoltage protection, cycle-by-cycle overcurrent protection, and thermal shutdown protection.
The TPS61088-Q1 is available in a 4.50-mm × 3.50-mm 20-pin VQFN package. |
TPS6108912.6-V, 7-A Fully-Integrated Synchronous Boost Converters in 2.0-mm x 2.5-mm VQFN Package | Development Boards, Kits, Programmers | 2 | Active | The TPS61089x represents the TPS61089 and the TPS610891. The TPS61089x is a fully-integrated synchronous boost converter with a 19-mΩ main power switch and a 27-mΩ rectifier switch. The device provides a high-efficiency and small-size power solution for portable equipment. The TPS61089x features a wide input voltage range from 2.7 V to 12 V to support applications powered with single-cell or two-cell Lithium ion/polymer batteries. The TPS61089x has 7-A continuous switch current capability and provides output voltage up to 12.6 V.
The TPS61089x uses adaptive constant off-time peak current control topology to regulate the output voltage. In moderate to heavy load condition, the TPS61089x works in the pulse width modulation (PWM) mode. In light load condition, the TPS61089 works in the pulse frequency modulation (PFM) mode to improve the efficiency, while the TPS610891 still works in the PWM mode to avoid application problems caused by low switching frequency. The switching frequency in PWM mode is adjustable from 200 kHz to 2.2 MHz. The TPS61089x also implements a built-in 4-ms soft start function and an adjustable peak switch current limit function. In addition, the device provides 13.2-V output overvoltage protection, cycle-by-cycle overcurrent protection, and thermal shutdown protection.
The TPS61089x is available in an extremely compact size of a 2.0-mm × 2.5-mm 11-pin VQFN package.
The TPS61089x represents the TPS61089 and the TPS610891. The TPS61089x is a fully-integrated synchronous boost converter with a 19-mΩ main power switch and a 27-mΩ rectifier switch. The device provides a high-efficiency and small-size power solution for portable equipment. The TPS61089x features a wide input voltage range from 2.7 V to 12 V to support applications powered with single-cell or two-cell Lithium ion/polymer batteries. The TPS61089x has 7-A continuous switch current capability and provides output voltage up to 12.6 V.
The TPS61089x uses adaptive constant off-time peak current control topology to regulate the output voltage. In moderate to heavy load condition, the TPS61089x works in the pulse width modulation (PWM) mode. In light load condition, the TPS61089 works in the pulse frequency modulation (PFM) mode to improve the efficiency, while the TPS610891 still works in the PWM mode to avoid application problems caused by low switching frequency. The switching frequency in PWM mode is adjustable from 200 kHz to 2.2 MHz. The TPS61089x also implements a built-in 4-ms soft start function and an adjustable peak switch current limit function. In addition, the device provides 13.2-V output overvoltage protection, cycle-by-cycle overcurrent protection, and thermal shutdown protection.
The TPS61089x is available in an extremely compact size of a 2.0-mm × 2.5-mm 11-pin VQFN package. |
TPS610901.8Vin, 2A Switch, 96% Efficient Boost Converter | Evaluation Boards | 3 | Active | The TPS6109x devices provide a power supply solution for products powered by either a one-cell Li-Ion or Li-Polymer, or a two-cell alkaline, NiCd or NiMH battery and required supply currents up to or higher than 1 A. The converter generates a stable output voltage that is either adjusted by an external resistor divider or fixed internally on the chip. It provides high efficient power conversion and is capable of delivering output currents up to 0.5 A at 5 V at a supply voltage down to 1.8 V. The implemented boost converter is based on a fixed frequency, pulse-width- modulation (PWM) controller using a synchronous rectifier to obtain maximum efficiency. Boost switch and rectifier switch are connected internally to provide the lowest leakage inductance and best EMI behavior possible. The maximum peak current in the boost switch is limited to a value of 2500 mA.
The converter can be disabled to minimize battery drain. During shutdown, the load is completely disconnected from the battery. A low-EMI mode is implemented to reduce ringing and, in effect, lower radiated electromagnetic energy when the converter enters the discontinuous conduction mode.
The output voltage can be programmed by an external resistor divider or is fixed internally on the chip.
The device is packaged in a 16-pin VQFN 4-mm × 4-mm (16 RSA) package.
The TPS6109x devices provide a power supply solution for products powered by either a one-cell Li-Ion or Li-Polymer, or a two-cell alkaline, NiCd or NiMH battery and required supply currents up to or higher than 1 A. The converter generates a stable output voltage that is either adjusted by an external resistor divider or fixed internally on the chip. It provides high efficient power conversion and is capable of delivering output currents up to 0.5 A at 5 V at a supply voltage down to 1.8 V. The implemented boost converter is based on a fixed frequency, pulse-width- modulation (PWM) controller using a synchronous rectifier to obtain maximum efficiency. Boost switch and rectifier switch are connected internally to provide the lowest leakage inductance and best EMI behavior possible. The maximum peak current in the boost switch is limited to a value of 2500 mA.
The converter can be disabled to minimize battery drain. During shutdown, the load is completely disconnected from the battery. A low-EMI mode is implemented to reduce ringing and, in effect, lower radiated electromagnetic energy when the converter enters the discontinuous conduction mode.
The output voltage can be programmed by an external resistor divider or is fixed internally on the chip.
The device is packaged in a 16-pin VQFN 4-mm × 4-mm (16 RSA) package. |
TPS610925-V Output, 500-mA, 96% Efficient Boost Converter, 20uA, QFN-16 | Power Management (PMIC) | 1 | Active | The TPS6109x devices provide a power supply solution for products powered by either a one-cell Li-Ion or Li-Polymer, or a two-cell alkaline, NiCd or NiMH battery and required supply currents up to or higher than 1 A. The converter generates a stable output voltage that is either adjusted by an external resistor divider or fixed internally on the chip. It provides high efficient power conversion and is capable of delivering output currents up to 0.5 A at 5 V at a supply voltage down to 1.8 V. The implemented boost converter is based on a fixed frequency, pulse-width- modulation (PWM) controller using a synchronous rectifier to obtain maximum efficiency. Boost switch and rectifier switch are connected internally to provide the lowest leakage inductance and best EMI behavior possible. The maximum peak current in the boost switch is limited to a value of 2500 mA.
The converter can be disabled to minimize battery drain. During shutdown, the load is completely disconnected from the battery. A low-EMI mode is implemented to reduce ringing and, in effect, lower radiated electromagnetic energy when the converter enters the discontinuous conduction mode.
The output voltage can be programmed by an external resistor divider or is fixed internally on the chip.
The device is packaged in a 16-pin VQFN 4-mm × 4-mm (16 RSA) package.
The TPS6109x devices provide a power supply solution for products powered by either a one-cell Li-Ion or Li-Polymer, or a two-cell alkaline, NiCd or NiMH battery and required supply currents up to or higher than 1 A. The converter generates a stable output voltage that is either adjusted by an external resistor divider or fixed internally on the chip. It provides high efficient power conversion and is capable of delivering output currents up to 0.5 A at 5 V at a supply voltage down to 1.8 V. The implemented boost converter is based on a fixed frequency, pulse-width- modulation (PWM) controller using a synchronous rectifier to obtain maximum efficiency. Boost switch and rectifier switch are connected internally to provide the lowest leakage inductance and best EMI behavior possible. The maximum peak current in the boost switch is limited to a value of 2500 mA.
The converter can be disabled to minimize battery drain. During shutdown, the load is completely disconnected from the battery. A low-EMI mode is implemented to reduce ringing and, in effect, lower radiated electromagnetic energy when the converter enters the discontinuous conduction mode.
The output voltage can be programmed by an external resistor divider or is fixed internally on the chip.
The device is packaged in a 16-pin VQFN 4-mm × 4-mm (16 RSA) package. |
| Integrated Circuits (ICs) | 2 | Active | |