| Power Management (PMIC) | 2 | Active | |
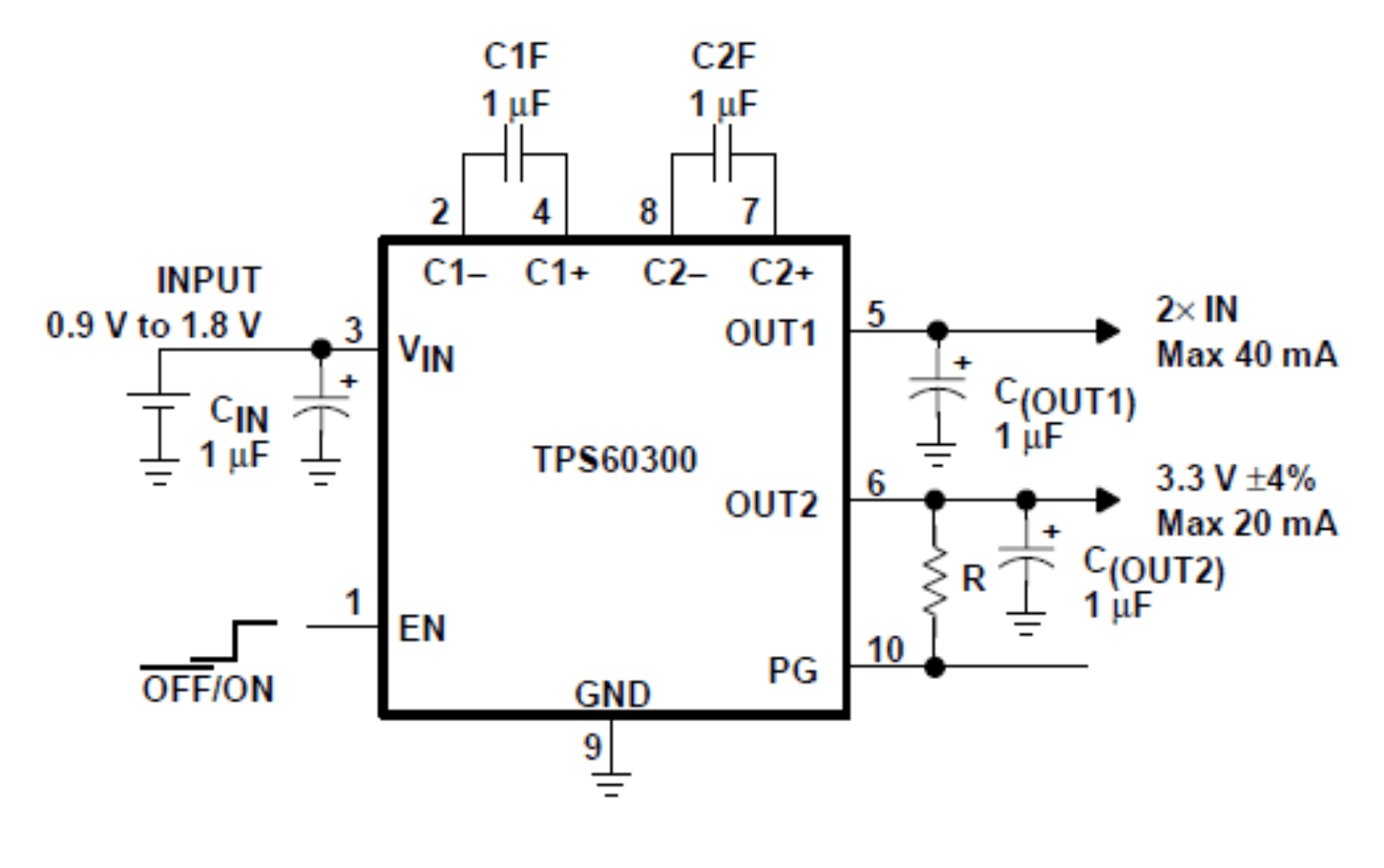
TPS60302Single cell to 3.3V, 20mA dual output, high efficiency charge pump with push-pull power-good output | Power Management (PMIC) | 1 | Active | The TPS6030x devices are a family of switched-voltage converters designed specifically for space-critical battery powered applications.
The TPS6030x step-up, regulated charge pumps generate a 3-V (±4%) or 3.3-V (±4%) output voltage from a 0.9-V to 1.8-V input voltage (one alkaline, NiCd, or NiMH battery).
Only five small 1-µF ceramic capacitors are required to build a complete high efficiency DC-DC charge pump converter. To achieve the high efficiency over a wide input voltage range, the charge pump automatically selects between a 3× or 4× conversion mode.
Output 1 (OUT1) can deliver a maximum of 40 mA from a 1-V input, with output 2 (OUT2) not loaded. OUT2 can deliver a maximum of 20 mA from a 1-V input, with OUT1 not loaded. Both outputs can be loaded at the same time, but the total output current of the first voltage doubler must not exceed 40 mA. For example, the load at output 1 is 20 mA and the load at output 2 is 10 mA.
The devices operate in the newly developed LinSkip mode. In this operating mode, the device switches seamlessly from the power saving, pulse-skip mode at light loads, to the low-noise, constant-frequency linear-regulation mode, when the output current exceeds the device-specific output current threshold.
A power-good function supervises the output voltage of OUT2 and can be used for power-up and power-down sequencing. Power good (PG) is offered as either open-drain or push-pull output.
The TPS6030x devices are a family of switched-voltage converters designed specifically for space-critical battery powered applications.
The TPS6030x step-up, regulated charge pumps generate a 3-V (±4%) or 3.3-V (±4%) output voltage from a 0.9-V to 1.8-V input voltage (one alkaline, NiCd, or NiMH battery).
Only five small 1-µF ceramic capacitors are required to build a complete high efficiency DC-DC charge pump converter. To achieve the high efficiency over a wide input voltage range, the charge pump automatically selects between a 3× or 4× conversion mode.
Output 1 (OUT1) can deliver a maximum of 40 mA from a 1-V input, with output 2 (OUT2) not loaded. OUT2 can deliver a maximum of 20 mA from a 1-V input, with OUT1 not loaded. Both outputs can be loaded at the same time, but the total output current of the first voltage doubler must not exceed 40 mA. For example, the load at output 1 is 20 mA and the load at output 2 is 10 mA.
The devices operate in the newly developed LinSkip mode. In this operating mode, the device switches seamlessly from the power saving, pulse-skip mode at light loads, to the low-noise, constant-frequency linear-regulation mode, when the output current exceeds the device-specific output current threshold.
A power-good function supervises the output voltage of OUT2 and can be used for power-up and power-down sequencing. Power good (PG) is offered as either open-drain or push-pull output. |
| Voltage Regulators - DC DC Switching Regulators | 2 | Obsolete | |
TPS60310Single-cell to 3.3-V, 20-mA ultra-low quiescent current charge pump and open-drain power-good output | Integrated Circuits (ICs) | 1 | Active | The TPS6031X step-up, regulated charge pumps generate a 3-V ±4% or 3.3-V ±4% output voltage from a 0.9-V to 1.8-V input voltage (one alkaline, NiCd, or NiMH battery).
Only five small 1-uF ceramic capacitors are required to build a complete high-efficiency dc/dc charge pump converter. To achieve the high efficiency over a wide input voltage range, the charge pump automatically selects between a 3x or 4x conversion mode.
Output 1 (OUT1) can deliver a maximum of 40 mA, from a 1-V input, with output 2 (OUT2) not loaded. OUT2 can deliver a maximum of 20 mA, from a 1-V input, with OUT1 not loaded. Both outputs can be loaded at the same time, but the total output current of the first voltage doubler must not exceed 40 mA. For example, the load at OUT1 is 20 mA and the load at output 2 is 10 mA.
In snooze mode, the devices operate with a typical operating current of 2 uA, while the output voltage is maintained at 3.3 V ±10% or 3 V ±10%, respectively. This is lower than the self-discharge current of most batteries. Load current in snooze mode is limited to 2 mA. If the load current increases above 2 mA, the output voltage drops further and the devices automatically exits the snooze mode and operate in normal mode to regulate to the nominal output voltage with higher output currents. The device is set into the snooze mode by taking the SNOOZE\ pin low, and is set into normal operating mode by taking the SNOOZE\ pin high.
A power-good function supervises the output voltage of OUT2 and can be used for power up and power down sequencing. Power-good (PG) is offered as either open-drain or push-pull output.
The TPS6031X step-up, regulated charge pumps generate a 3-V ±4% or 3.3-V ±4% output voltage from a 0.9-V to 1.8-V input voltage (one alkaline, NiCd, or NiMH battery).
Only five small 1-uF ceramic capacitors are required to build a complete high-efficiency dc/dc charge pump converter. To achieve the high efficiency over a wide input voltage range, the charge pump automatically selects between a 3x or 4x conversion mode.
Output 1 (OUT1) can deliver a maximum of 40 mA, from a 1-V input, with output 2 (OUT2) not loaded. OUT2 can deliver a maximum of 20 mA, from a 1-V input, with OUT1 not loaded. Both outputs can be loaded at the same time, but the total output current of the first voltage doubler must not exceed 40 mA. For example, the load at OUT1 is 20 mA and the load at output 2 is 10 mA.
In snooze mode, the devices operate with a typical operating current of 2 uA, while the output voltage is maintained at 3.3 V ±10% or 3 V ±10%, respectively. This is lower than the self-discharge current of most batteries. Load current in snooze mode is limited to 2 mA. If the load current increases above 2 mA, the output voltage drops further and the devices automatically exits the snooze mode and operate in normal mode to regulate to the nominal output voltage with higher output currents. The device is set into the snooze mode by taking the SNOOZE\ pin low, and is set into normal operating mode by taking the SNOOZE\ pin high.
A power-good function supervises the output voltage of OUT2 and can be used for power up and power down sequencing. Power-good (PG) is offered as either open-drain or push-pull output. |
TPS60311Single-cell to 3-V, 20-mA ultra-low quiescent current charge pump with open-drain power-good output | Integrated Circuits (ICs) | 1 | Active | The TPS6031X step-up, regulated charge pumps generate a 3-V ±4% or 3.3-V ±4% output voltage from a 0.9-V to 1.8-V input voltage (one alkaline, NiCd, or NiMH battery).
Only five small 1-uF ceramic capacitors are required to build a complete high-efficiency dc/dc charge pump converter. To achieve the high efficiency over a wide input voltage range, the charge pump automatically selects between a 3x or 4x conversion mode.
Output 1 (OUT1) can deliver a maximum of 40 mA, from a 1-V input, with output 2 (OUT2) not loaded. OUT2 can deliver a maximum of 20 mA, from a 1-V input, with OUT1 not loaded. Both outputs can be loaded at the same time, but the total output current of the first voltage doubler must not exceed 40 mA. For example, the load at OUT1 is 20 mA and the load at output 2 is 10 mA.
In snooze mode, the devices operate with a typical operating current of 2 uA, while the output voltage is maintained at 3.3 V ±10% or 3 V ±10%, respectively. This is lower than the self-discharge current of most batteries. Load current in snooze mode is limited to 2 mA. If the load current increases above 2 mA, the output voltage drops further and the devices automatically exits the snooze mode and operate in normal mode to regulate to the nominal output voltage with higher output currents. The device is set into the snooze mode by taking the SNOOZE\ pin low, and is set into normal operating mode by taking the SNOOZE\ pin high.
A power-good function supervises the output voltage of OUT2 and can be used for power up and power down sequencing. Power-good (PG) is offered as either open-drain or push-pull output.
The TPS6031X step-up, regulated charge pumps generate a 3-V ±4% or 3.3-V ±4% output voltage from a 0.9-V to 1.8-V input voltage (one alkaline, NiCd, or NiMH battery).
Only five small 1-uF ceramic capacitors are required to build a complete high-efficiency dc/dc charge pump converter. To achieve the high efficiency over a wide input voltage range, the charge pump automatically selects between a 3x or 4x conversion mode.
Output 1 (OUT1) can deliver a maximum of 40 mA, from a 1-V input, with output 2 (OUT2) not loaded. OUT2 can deliver a maximum of 20 mA, from a 1-V input, with OUT1 not loaded. Both outputs can be loaded at the same time, but the total output current of the first voltage doubler must not exceed 40 mA. For example, the load at OUT1 is 20 mA and the load at output 2 is 10 mA.
In snooze mode, the devices operate with a typical operating current of 2 uA, while the output voltage is maintained at 3.3 V ±10% or 3 V ±10%, respectively. This is lower than the self-discharge current of most batteries. Load current in snooze mode is limited to 2 mA. If the load current increases above 2 mA, the output voltage drops further and the devices automatically exits the snooze mode and operate in normal mode to regulate to the nominal output voltage with higher output currents. The device is set into the snooze mode by taking the SNOOZE\ pin low, and is set into normal operating mode by taking the SNOOZE\ pin high.
A power-good function supervises the output voltage of OUT2 and can be used for power up and power down sequencing. Power-good (PG) is offered as either open-drain or push-pull output. |
TPS60312Single-cell to 3.3-V, 20-mA, ultra-low quiescent current charge pump and push-pull power-good output | Integrated Circuits (ICs) | 1 | Active | The TPS6031X step-up, regulated charge pumps generate a 3-V ±4% or 3.3-V ±4% output voltage from a 0.9-V to 1.8-V input voltage (one alkaline, NiCd, or NiMH battery).
Only five small 1-uF ceramic capacitors are required to build a complete high-efficiency dc/dc charge pump converter. To achieve the high efficiency over a wide input voltage range, the charge pump automatically selects between a 3x or 4x conversion mode.
Output 1 (OUT1) can deliver a maximum of 40 mA, from a 1-V input, with output 2 (OUT2) not loaded. OUT2 can deliver a maximum of 20 mA, from a 1-V input, with OUT1 not loaded. Both outputs can be loaded at the same time, but the total output current of the first voltage doubler must not exceed 40 mA. For example, the load at OUT1 is 20 mA and the load at output 2 is 10 mA.
In snooze mode, the devices operate with a typical operating current of 2 uA, while the output voltage is maintained at 3.3 V ±10% or 3 V ±10%, respectively. This is lower than the self-discharge current of most batteries. Load current in snooze mode is limited to 2 mA. If the load current increases above 2 mA, the output voltage drops further and the devices automatically exits the snooze mode and operate in normal mode to regulate to the nominal output voltage with higher output currents. The device is set into the snooze mode by taking the SNOOZE\ pin low, and is set into normal operating mode by taking the SNOOZE\ pin high.
A power-good function supervises the output voltage of OUT2 and can be used for power up and power down sequencing. Power-good (PG) is offered as either open-drain or push-pull output.
The TPS6031X step-up, regulated charge pumps generate a 3-V ±4% or 3.3-V ±4% output voltage from a 0.9-V to 1.8-V input voltage (one alkaline, NiCd, or NiMH battery).
Only five small 1-uF ceramic capacitors are required to build a complete high-efficiency dc/dc charge pump converter. To achieve the high efficiency over a wide input voltage range, the charge pump automatically selects between a 3x or 4x conversion mode.
Output 1 (OUT1) can deliver a maximum of 40 mA, from a 1-V input, with output 2 (OUT2) not loaded. OUT2 can deliver a maximum of 20 mA, from a 1-V input, with OUT1 not loaded. Both outputs can be loaded at the same time, but the total output current of the first voltage doubler must not exceed 40 mA. For example, the load at OUT1 is 20 mA and the load at output 2 is 10 mA.
In snooze mode, the devices operate with a typical operating current of 2 uA, while the output voltage is maintained at 3.3 V ±10% or 3 V ±10%, respectively. This is lower than the self-discharge current of most batteries. Load current in snooze mode is limited to 2 mA. If the load current increases above 2 mA, the output voltage drops further and the devices automatically exits the snooze mode and operate in normal mode to regulate to the nominal output voltage with higher output currents. The device is set into the snooze mode by taking the SNOOZE\ pin low, and is set into normal operating mode by taking the SNOOZE\ pin high.
A power-good function supervises the output voltage of OUT2 and can be used for power up and power down sequencing. Power-good (PG) is offered as either open-drain or push-pull output. |
TPS60313Single-cell to 3-V, 20-mA ultra-low quiescent current charge pump and push-pull power-good output | Power Management (PMIC) | 2 | Active | The TPS6031X step-up, regulated charge pumps generate a 3-V ±4% or 3.3-V ±4% output voltage from a 0.9-V to 1.8-V input voltage (one alkaline, NiCd, or NiMH battery).
Only five small 1-uF ceramic capacitors are required to build a complete high-efficiency dc/dc charge pump converter. To achieve the high efficiency over a wide input voltage range, the charge pump automatically selects between a 3x or 4x conversion mode.
Output 1 (OUT1) can deliver a maximum of 40 mA, from a 1-V input, with output 2 (OUT2) not loaded. OUT2 can deliver a maximum of 20 mA, from a 1-V input, with OUT1 not loaded. Both outputs can be loaded at the same time, but the total output current of the first voltage doubler must not exceed 40 mA. For example, the load at OUT1 is 20 mA and the load at output 2 is 10 mA.
In snooze mode, the devices operate with a typical operating current of 2 uA, while the output voltage is maintained at 3.3 V ±10% or 3 V ±10%, respectively. This is lower than the self-discharge current of most batteries. Load current in snooze mode is limited to 2 mA. If the load current increases above 2 mA, the output voltage drops further and the devices automatically exits the snooze mode and operate in normal mode to regulate to the nominal output voltage with higher output currents. The device is set into the snooze mode by taking the SNOOZE\ pin low, and is set into normal operating mode by taking the SNOOZE\ pin high.
A power-good function supervises the output voltage of OUT2 and can be used for power up and power down sequencing. Power-good (PG) is offered as either open-drain or push-pull output.
The TPS6031X step-up, regulated charge pumps generate a 3-V ±4% or 3.3-V ±4% output voltage from a 0.9-V to 1.8-V input voltage (one alkaline, NiCd, or NiMH battery).
Only five small 1-uF ceramic capacitors are required to build a complete high-efficiency dc/dc charge pump converter. To achieve the high efficiency over a wide input voltage range, the charge pump automatically selects between a 3x or 4x conversion mode.
Output 1 (OUT1) can deliver a maximum of 40 mA, from a 1-V input, with output 2 (OUT2) not loaded. OUT2 can deliver a maximum of 20 mA, from a 1-V input, with OUT1 not loaded. Both outputs can be loaded at the same time, but the total output current of the first voltage doubler must not exceed 40 mA. For example, the load at OUT1 is 20 mA and the load at output 2 is 10 mA.
In snooze mode, the devices operate with a typical operating current of 2 uA, while the output voltage is maintained at 3.3 V ±10% or 3 V ±10%, respectively. This is lower than the self-discharge current of most batteries. Load current in snooze mode is limited to 2 mA. If the load current increases above 2 mA, the output voltage drops further and the devices automatically exits the snooze mode and operate in normal mode to regulate to the nominal output voltage with higher output currents. The device is set into the snooze mode by taking the SNOOZE\ pin low, and is set into normal operating mode by taking the SNOOZE\ pin high.
A power-good function supervises the output voltage of OUT2 and can be used for power up and power down sequencing. Power-good (PG) is offered as either open-drain or push-pull output. |
TPS60400-Q160mA Charge Pump Voltage Inverter with Variable Switching Frequency | Development Boards, Kits, Programmers | 6 | Active | The TPS6040x-Q1 family of devices generate an unregulated negative output voltage from an input voltage ranging from 1.8 V to 5.25 V. The devices are typically supplied by a preregulated supply rail of 5 V or 3.3 V. Due to its wide-input voltage range, two or three NiCd, NiMH, or alkaline battery cells, as well as one Li-Ion cell, can also power them.
Only three external 1-µF capacitors are required to build a complete DC-DC charge pump inverter. Assembled in a 5-pin SOT-23 package, the complete converter can be built on a 50-mm2board area. Replacing the Schottky diode typically needed for start-up into load with integrated circuitry can achieve additional board area and component count reduction.
The TPS6040x-Q1 can deliver a maximum output current of 60 mA, with a typical conversion efficiency of greater than 90% over a wide output current range. Three device options TPS60401/2/3-Q1 with 20-kHz, 50-kHz, and 250-kHz fixed frequency operation are available. TPS60400-Q1 device comes with a variable switching frequency to reduce operating current in applications with a wide load range and enables the design with low-value capacitors.
The TPS6040x-Q1 family of devices generate an unregulated negative output voltage from an input voltage ranging from 1.8 V to 5.25 V. The devices are typically supplied by a preregulated supply rail of 5 V or 3.3 V. Due to its wide-input voltage range, two or three NiCd, NiMH, or alkaline battery cells, as well as one Li-Ion cell, can also power them.
Only three external 1-µF capacitors are required to build a complete DC-DC charge pump inverter. Assembled in a 5-pin SOT-23 package, the complete converter can be built on a 50-mm2board area. Replacing the Schottky diode typically needed for start-up into load with integrated circuitry can achieve additional board area and component count reduction.
The TPS6040x-Q1 can deliver a maximum output current of 60 mA, with a typical conversion efficiency of greater than 90% over a wide output current range. Three device options TPS60401/2/3-Q1 with 20-kHz, 50-kHz, and 250-kHz fixed frequency operation are available. TPS60400-Q1 device comes with a variable switching frequency to reduce operating current in applications with a wide load range and enables the design with low-value capacitors. |
TPS6040160mA Charge Pump Voltage Inverter with Fixed 20kHz Operation | Voltage Regulators - DC DC Switching Regulators | 3 | Active | The TPS6040x family of devices generates an unregulated negative output voltage from an input voltage ranging from 1.6 V to 5.5 V. The devices are typically supplied by a preregulated supply rail of 5 V or 3.3 V. Due to its wide input voltage range, two or three NiCd, NiMH, or alkaline battery cells, as well as one Li-Ion cell can also power them.
Only three external 1-µF capacitors are required to build a complete DC-DC charge pump inverter. Assembled in a 5-pin SOT-23 package, the complete converter can be built on a 50-mm2board area. Additional board area and component count reduction is achieved by replacing the Schottky diode that is typically needed for start-up into load by integrated circuitry.
The TPS6040x can deliver a maximum output current of 60 mA with a typical conversion efficiency of greater than 90% over a wide output current range. Three device options with 20-kHz, 50-kHz, and 250-kHz fixed-frequency operation are available. TPS60400 comes with a variable switching frequency to reduce operating current in applications with a wide load range and enables the design with low-value capacitors.
The TPS6040x family of devices generates an unregulated negative output voltage from an input voltage ranging from 1.6 V to 5.5 V. The devices are typically supplied by a preregulated supply rail of 5 V or 3.3 V. Due to its wide input voltage range, two or three NiCd, NiMH, or alkaline battery cells, as well as one Li-Ion cell can also power them.
Only three external 1-µF capacitors are required to build a complete DC-DC charge pump inverter. Assembled in a 5-pin SOT-23 package, the complete converter can be built on a 50-mm2board area. Additional board area and component count reduction is achieved by replacing the Schottky diode that is typically needed for start-up into load by integrated circuitry.
The TPS6040x can deliver a maximum output current of 60 mA with a typical conversion efficiency of greater than 90% over a wide output current range. Three device options with 20-kHz, 50-kHz, and 250-kHz fixed-frequency operation are available. TPS60400 comes with a variable switching frequency to reduce operating current in applications with a wide load range and enables the design with low-value capacitors. |
TPS6040260mA Charge Pump Voltage Inverter with Fixed 50kHz Operation | Integrated Circuits (ICs) | 3 | Active | The TPS6040x family of devices generates an unregulated negative output voltage from an input voltage ranging from 1.6 V to 5.5 V. The devices are typically supplied by a preregulated supply rail of 5 V or 3.3 V. Due to its wide input voltage range, two or three NiCd, NiMH, or alkaline battery cells, as well as one Li-Ion cell can also power them.
Only three external 1-µF capacitors are required to build a complete DC-DC charge pump inverter. Assembled in a 5-pin SOT-23 package, the complete converter can be built on a 50-mm2board area. Additional board area and component count reduction is achieved by replacing the Schottky diode that is typically needed for start-up into load by integrated circuitry.
The TPS6040x can deliver a maximum output current of 60 mA with a typical conversion efficiency of greater than 90% over a wide output current range. Three device options with 20-kHz, 50-kHz, and 250-kHz fixed-frequency operation are available. TPS60400 comes with a variable switching frequency to reduce operating current in applications with a wide load range and enables the design with low-value capacitors.
The TPS6040x family of devices generates an unregulated negative output voltage from an input voltage ranging from 1.6 V to 5.5 V. The devices are typically supplied by a preregulated supply rail of 5 V or 3.3 V. Due to its wide input voltage range, two or three NiCd, NiMH, or alkaline battery cells, as well as one Li-Ion cell can also power them.
Only three external 1-µF capacitors are required to build a complete DC-DC charge pump inverter. Assembled in a 5-pin SOT-23 package, the complete converter can be built on a 50-mm2board area. Additional board area and component count reduction is achieved by replacing the Schottky diode that is typically needed for start-up into load by integrated circuitry.
The TPS6040x can deliver a maximum output current of 60 mA with a typical conversion efficiency of greater than 90% over a wide output current range. Three device options with 20-kHz, 50-kHz, and 250-kHz fixed-frequency operation are available. TPS60400 comes with a variable switching frequency to reduce operating current in applications with a wide load range and enables the design with low-value capacitors. |