T
Texas Instruments
| Series | Category | # Parts | Status | Description |
|---|---|---|---|---|
| Part | Spec A | Spec B | Spec C | Spec D | Description |
|---|---|---|---|---|---|
| Series | Category | # Parts | Status | Description |
|---|---|---|---|---|
| Part | Spec A | Spec B | Spec C | Spec D | Description |
|---|---|---|---|---|---|
| Part | Category | Description |
|---|---|---|
Texas Instruments | Integrated Circuits (ICs) | BUS DRIVER, BCT/FBT SERIES |
Texas Instruments | Integrated Circuits (ICs) | 12BIT 3.3V~3.6V 210MHZ PARALLEL VQFN-48-EP(7X7) ANALOG TO DIGITAL CONVERTERS (ADC) ROHS |
Texas Instruments | Integrated Circuits (ICs) | TMX320DRE311 179PIN UBGA 200MHZ |
Texas Instruments TPS61040DRVTG4Unknown | Integrated Circuits (ICs) | IC LED DRV RGLTR PWM 350MA 6WSON |
Texas Instruments LP3876ET-2.5Obsolete | Integrated Circuits (ICs) | IC REG LINEAR 2.5V 3A TO220-5 |
Texas Instruments LMS1585ACSX-ADJObsolete | Integrated Circuits (ICs) | IC REG LIN POS ADJ 5A DDPAK |
Texas Instruments INA111APG4Obsolete | Integrated Circuits (ICs) | IC INST AMP 1 CIRCUIT 8DIP |
Texas Instruments | Integrated Circuits (ICs) | AUTOMOTIVE, QUAD 36V 1.2MHZ OPERATIONAL AMPLIFIER |
Texas Instruments OPA340NA/3KG4Unknown | Integrated Circuits (ICs) | IC OPAMP GP 1 CIRCUIT SOT23-5 |
Texas Instruments PT5112AObsolete | Power Supplies - Board Mount | DC DC CONVERTER 8V 8W |
| Series | Category | # Parts | Status | Description |
|---|---|---|---|---|
TPS3701High-voltage (36-V) window voltage detector with internal reference for OV & UV monitoring | Comparators | 2 | Active | The TPS3701 wide-supply voltage window detector operates over a 1.8-V to 36-V range. The device has two precision comparators with an internal 400-mV reference and two open-drain outputs (OUTA and OUTB) rated to 25 V for over- and undervoltage detection. Use the TPS3701 as a window voltage detector or as two independent voltage monitors; set the monitored voltage with the use of external resistors.
OUTA is driven low when the voltage at the INA pin drops below the negative threshold, and goes high when the voltage returns above the positive threshold. OUTB is driven low when the voltage at the INB pin rises above the positive threshold, and goes high when the voltage drops below the negative threshold. Both comparators in the TPS3701 include built-in hysteresis for noise rejection, thereby ensuring stable output operation without false triggering.
The TPS3701 is available in a SOT-6 package and is specified over the junction temperature range of –40°C to 125°C.
The TPS3701 wide-supply voltage window detector operates over a 1.8-V to 36-V range. The device has two precision comparators with an internal 400-mV reference and two open-drain outputs (OUTA and OUTB) rated to 25 V for over- and undervoltage detection. Use the TPS3701 as a window voltage detector or as two independent voltage monitors; set the monitored voltage with the use of external resistors.
OUTA is driven low when the voltage at the INA pin drops below the negative threshold, and goes high when the voltage returns above the positive threshold. OUTB is driven low when the voltage at the INB pin rises above the positive threshold, and goes high when the voltage drops below the negative threshold. Both comparators in the TPS3701 include built-in hysteresis for noise rejection, thereby ensuring stable output operation without false triggering.
The TPS3701 is available in a SOT-6 package and is specified over the junction temperature range of –40°C to 125°C. |
TPS3702-Q1Automotive high-accuracy window voltage detector for overvoltage and undervoltage monitoring | Development Boards, Kits, Programmers | 14 | Active | The TPS3702-Q1 is an integrated overvoltage and undervoltage window voltage detector in a small SOT-6 package. This highly accurate voltage detector is an excellent choice for systems that operate on low-voltage supply rails and have narrow margin supply tolerances. Low threshold hysteresis options of 0.55% and 1.0% prevent false reset signals when the monitored voltage supply is in the normal range of operation. Internal glitch immunity and noise filters further eliminate false resets resulting from erroneous signals.
The TPS3702-Q1 does not require any external resistors for setting overvoltage and undervoltage reset thresholds, which further increases overall accuracy and reduces solution size and cost. The SET pin is used to select between the two available threshold voltages designed into each device. A separate SENSE input pin and VDD pin allow for the redundancy sought by safety-critical and high-reliability systems. This device also features independent reset outputs for the OV and UV pins; as a result of the open-drain configuration, UV and OV can be tied together.
This device has a low typical quiescent current specification of 7µA . The TPS3702-Q1 is designed for automotive applications and is qualified for AEC-Q100 Grade 1.
The TPS3702-Q1 is an integrated overvoltage and undervoltage window voltage detector in a small SOT-6 package. This highly accurate voltage detector is an excellent choice for systems that operate on low-voltage supply rails and have narrow margin supply tolerances. Low threshold hysteresis options of 0.55% and 1.0% prevent false reset signals when the monitored voltage supply is in the normal range of operation. Internal glitch immunity and noise filters further eliminate false resets resulting from erroneous signals.
The TPS3702-Q1 does not require any external resistors for setting overvoltage and undervoltage reset thresholds, which further increases overall accuracy and reduces solution size and cost. The SET pin is used to select between the two available threshold voltages designed into each device. A separate SENSE input pin and VDD pin allow for the redundancy sought by safety-critical and high-reliability systems. This device also features independent reset outputs for the OV and UV pins; as a result of the open-drain configuration, UV and OV can be tied together.
This device has a low typical quiescent current specification of 7µA . The TPS3702-Q1 is designed for automotive applications and is qualified for AEC-Q100 Grade 1. |
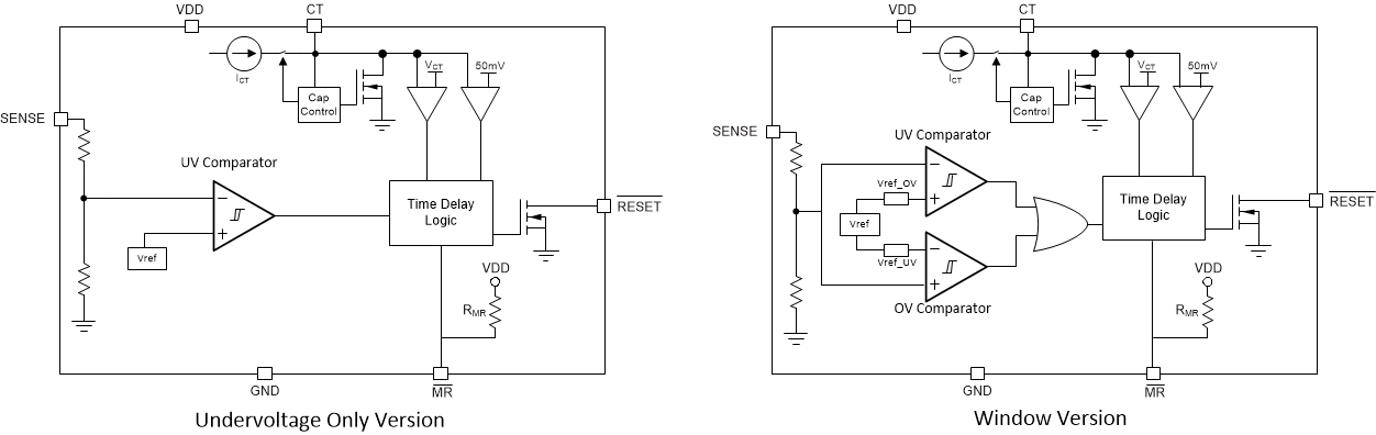
TPS3703-Q1Automotive high-accuracy window supervisor with reset time delay | Supervisors | 22 | Active | The TPS3703 device is an integrated overvoltage (OV) and undervoltage (UV) monitor or reset IC in industry’s smallest 6-pin DSE package. This highly accurate voltage supervisor is ideal for systems that operate on low-voltage supply rails and have narrow margin supply tolerances. Low threshold hysteresis prevent false reset signals when the monitored voltage supply is in its normal range of operation. Internal glitch immunity and noise filters further eliminate false resets resulting from erroneous signals.
The TPS3703 does not require any external resistors for setting overvoltage and undervoltage reset thresholds, which further optimizes overall accuracy, cost, solution size, and improves reliability for safety systems. The Capacitor Time (CT) pin is used to select between the two available reset time delays designed into each device and also to adjust the reset time delay by connecting a capacitor. A separate SENSE input pin and VDD pin allow for the redundancy sought by high-reliability systems.
This device has a low typical quiescent current specification of 4.5 µA (typical). The TPS3703 is suitable for industrial applications and applications that require accurate undervoltage and overvoltage monitoring.
The TPS3703 device is an integrated overvoltage (OV) and undervoltage (UV) monitor or reset IC in industry’s smallest 6-pin DSE package. This highly accurate voltage supervisor is ideal for systems that operate on low-voltage supply rails and have narrow margin supply tolerances. Low threshold hysteresis prevent false reset signals when the monitored voltage supply is in its normal range of operation. Internal glitch immunity and noise filters further eliminate false resets resulting from erroneous signals.
The TPS3703 does not require any external resistors for setting overvoltage and undervoltage reset thresholds, which further optimizes overall accuracy, cost, solution size, and improves reliability for safety systems. The Capacitor Time (CT) pin is used to select between the two available reset time delays designed into each device and also to adjust the reset time delay by connecting a capacitor. A separate SENSE input pin and VDD pin allow for the redundancy sought by high-reliability systems.
This device has a low typical quiescent current specification of 4.5 µA (typical). The TPS3703 is suitable for industrial applications and applications that require accurate undervoltage and overvoltage monitoring. |
TPS3704-Q1Automotive multichannel window supervisor with high accuracy and compact form factor | Integrated Circuits (ICs) | 5 | Active | The TPS3704-Q1 is an ASIL-A compliant low-power precision window (UV +OV) voltage supervisor that can be configured and is available in an 8-pin (1.6mm x 2.9mm) SOT-23 package. This highly accurate (±0.25%) supervisor is available as a quad, triple, dual, and or single channel options. Each channel can be customized to its own overvoltage and undervoltage window detection with an upper and lower threshold tolerance that can be symmetric or asymmetric.
TPS3704-Q1 allows for highly accurate threshold detection with high resolution that is designed for systems operating on low-voltage supply rails with narrow margin supply tolerances. In addition, the built-in low threshold hysteresis and fixed reset delay features prevent false reset signals when monitoring multiple voltage rails.
The TPS3704-Q1 does not require any external resistors for setting the overvoltage and undervoltage reset thresholds which improves reliability for safety systems and optimizes overall accuracy, cost, solution size. Optional use of external resistors for design flexibility is supported by the SENSEx pins. Separate VDD and SENSEx pins allow monitoring of voltage rails other than VDD or alternatively enables use of a push-button input.
The TPS3704-Q1 is an ASIL-A compliant low-power precision window (UV +OV) voltage supervisor that can be configured and is available in an 8-pin (1.6mm x 2.9mm) SOT-23 package. This highly accurate (±0.25%) supervisor is available as a quad, triple, dual, and or single channel options. Each channel can be customized to its own overvoltage and undervoltage window detection with an upper and lower threshold tolerance that can be symmetric or asymmetric.
TPS3704-Q1 allows for highly accurate threshold detection with high resolution that is designed for systems operating on low-voltage supply rails with narrow margin supply tolerances. In addition, the built-in low threshold hysteresis and fixed reset delay features prevent false reset signals when monitoring multiple voltage rails.
The TPS3704-Q1 does not require any external resistors for setting the overvoltage and undervoltage reset thresholds which improves reliability for safety systems and optimizes overall accuracy, cost, solution size. Optional use of external resistors for design flexibility is supported by the SENSEx pins. Separate VDD and SENSEx pins allow monitoring of voltage rails other than VDD or alternatively enables use of a push-button input. |
TPS37044Multichannel window supervisor with high accuracy and compact form factor | Integrated Circuits (ICs) | 4 | Active | The TPS3704x is a low-power precision window or standard voltage supervisor that can be configured as a quad, triple, or dual channel. Each channel has a threshold accuracy of ±1% in an 8-pin (1.6 mm x 2.9 mm) SOT-23 package offering a small solution size. The TPS3704x includes a very accurate threshold detection, with high resolution, that is ideal for systems that operate on low-voltage supply rails and have narrow margin supply tolerances. Built-in low threshold hysteresis and a fixed reset delay prevent false reset signals when monitoring multiple voltage rails.
The TPS3704x does not require any external resistors for setting the over and undervoltage reset thresholds, which further optimizes overall high accuracy, cost, solution size, and improves reliability for safety systems.
Separate VDD and SENSEx pins allow monitoring of rail voltages other than VDD or can be used as a push-button input. Optional use of external resistors are supported by the SENSEx pins. Each channel on the TPS3704x can be customized to its own over and undervoltage window detection with an upper and lower threshold tolerance that can be symmetric or asymmetric.
The TPS3704x is a low-power precision window or standard voltage supervisor that can be configured as a quad, triple, or dual channel. Each channel has a threshold accuracy of ±1% in an 8-pin (1.6 mm x 2.9 mm) SOT-23 package offering a small solution size. The TPS3704x includes a very accurate threshold detection, with high resolution, that is ideal for systems that operate on low-voltage supply rails and have narrow margin supply tolerances. Built-in low threshold hysteresis and a fixed reset delay prevent false reset signals when monitoring multiple voltage rails.
The TPS3704x does not require any external resistors for setting the over and undervoltage reset thresholds, which further optimizes overall high accuracy, cost, solution size, and improves reliability for safety systems.
Separate VDD and SENSEx pins allow monitoring of rail voltages other than VDD or can be used as a push-button input. Optional use of external resistors are supported by the SENSEx pins. Each channel on the TPS3704x can be customized to its own over and undervoltage window detection with an upper and lower threshold tolerance that can be symmetric or asymmetric. |
| Integrated Circuits (ICs) | 14 | Active | ||
TPS3707Processor supervisor with power fail | Supervisors | 18 | Active | The TPS370x-xx family of microprocessor supply-voltage supervisors provide circuit initialization and timing supervision, primarily for DSP and processor-based systems.
During power-on,RESETis asserted when the supply voltage VDDbecomes higher than 1.1 V. Thereafter, the supply voltage supervisor monitors VDDand keepsRESETactive as long as VDDremains below the threshold voltage VIT+. When the supply voltage drops below the threshold voltage VIT–, the output becomes active (low) again. No external components are required. All the devices of this family have a fixed-sense threshold voltage VIT–set by an internal voltage divider.
The product spectrum is designed for supply voltages of 2.5 V, 3 V, 3.3 V, and 5 V. The circuits are available in either 8-pin MSOP or standard SOIC packages. The TPS370x-xx devices are characterized for operation over a temperature range of −40°C to 85°C.
The TPS370x-xx family of microprocessor supply-voltage supervisors provide circuit initialization and timing supervision, primarily for DSP and processor-based systems.
During power-on,RESETis asserted when the supply voltage VDDbecomes higher than 1.1 V. Thereafter, the supply voltage supervisor monitors VDDand keepsRESETactive as long as VDDremains below the threshold voltage VIT+. When the supply voltage drops below the threshold voltage VIT–, the output becomes active (low) again. No external components are required. All the devices of this family have a fixed-sense threshold voltage VIT–set by an internal voltage divider.
The product spectrum is designed for supply voltages of 2.5 V, 3 V, 3.3 V, and 5 V. The circuits are available in either 8-pin MSOP or standard SOIC packages. The TPS370x-xx devices are characterized for operation over a temperature range of −40°C to 85°C. |
TPS3710Wide-VIN voltage detector | Power Management (PMIC) | 4 | Active | The TPS3710 wide supply voltage detector operates over a 1.8V to 18V range. The device has a high-accuracy comparator with an internal 400mV reference and an open-drain output rated to 18V for precision voltage detection. The monitored voltage can be set with the use of external resistors.
The OUT pin is driven low when the voltage at the SENSE pin drops below (VIT–), and goes high when the voltage returns above the respective threshold (VIT+). The comparator in the TPS3710 includes built-in hysteresis for filtering to reject brief glitches, which helps the device to operate without false triggering.
The TPS3710 is available in a 6-pin SOT package, and a 1.5mm × 1.5mm 6-pin WSON package, and is specified over the junction temperature range of –40°C to +125°C.
The TPS3710 wide supply voltage detector operates over a 1.8V to 18V range. The device has a high-accuracy comparator with an internal 400mV reference and an open-drain output rated to 18V for precision voltage detection. The monitored voltage can be set with the use of external resistors.
The OUT pin is driven low when the voltage at the SENSE pin drops below (VIT–), and goes high when the voltage returns above the respective threshold (VIT+). The comparator in the TPS3710 includes built-in hysteresis for filtering to reject brief glitches, which helps the device to operate without false triggering.
The TPS3710 is available in a 6-pin SOT package, and a 1.5mm × 1.5mm 6-pin WSON package, and is specified over the junction temperature range of –40°C to +125°C. |
TPS371136-V voltage detector | Supervisors | 1 | Active | The TPS3711 wide-supply voltage comparator operates over a 1.8-V to 36-V range. The device has a precision comparator with an internal 400 mV reference and an open-drain output rated to 25 V for undervoltage detection. Set the monitored voltage with the use of external resistors.
OUT is driven low when the voltage at the SENSE pin drops below the negative threshold, and goes high when the voltage returns above the positive threshold. The comparator in the TPS3711 includes built-in hysteresis for noise rejection, thereby ensuring stable output operation without false triggering.
The TPS3711 is available in a SOT-6 package, and is specified over the junction temperature range of –40°C to +125°C.
The TPS3711 wide-supply voltage comparator operates over a 1.8-V to 36-V range. The device has a precision comparator with an internal 400 mV reference and an open-drain output rated to 25 V for undervoltage detection. Set the monitored voltage with the use of external resistors.
OUT is driven low when the voltage at the SENSE pin drops below the negative threshold, and goes high when the voltage returns above the positive threshold. The comparator in the TPS3711 includes built-in hysteresis for noise rejection, thereby ensuring stable output operation without false triggering.
The TPS3711 is available in a SOT-6 package, and is specified over the junction temperature range of –40°C to +125°C. |
TPS3760-Q165-V overvoltage or undervoltage supervisor with sense, ultra-low quiescent current and delay | Integrated Circuits (ICs) | 5 | Active | The TPS3760-Q1 is a 65 V input voltage detector with 1 µA I DD and 1% accuracy, and a fast detection time. This device can be connected directly to 12 V / 24 V automotive battery system for continuous monitoring of over (OV) or under (UV) voltage conditions; with its internal resistor divider, it offers the smallest total solution size. Wide hysteresis voltage options are available to ignore cold crank, start-stop and various car battery voltage transients. Built-in hysteresis on the SENSE pin prevents false reset signals when monitoring a supply voltage rail.
The separate VDD and SENSE pins allow redundancy sought by high-reliability automotive systems and SENSE can monitor higher and lower voltages than VDD. Optional use of external resistors are supported by the high impedance input of the SENSE pin. CTS and CTR pins allow delay adjustability on the rising and falling edges of the RESET signals. Also, CTS functions as a debouncer by ignoring voltage glitches on the monitored voltage rails; CTR operates as a manual reset ( MR) that can be used to force a system reset.
The TPS3760 is available in a 4.1-mm×1.9-mm SOT 14-pin package. TPS3760 operates over –40°C to +125°C T A.
The TPS3760-Q1 is a 65 V input voltage detector with 1 µA I DD and 1% accuracy, and a fast detection time. This device can be connected directly to 12 V / 24 V automotive battery system for continuous monitoring of over (OV) or under (UV) voltage conditions; with its internal resistor divider, it offers the smallest total solution size. Wide hysteresis voltage options are available to ignore cold crank, start-stop and various car battery voltage transients. Built-in hysteresis on the SENSE pin prevents false reset signals when monitoring a supply voltage rail.
The separate VDD and SENSE pins allow redundancy sought by high-reliability automotive systems and SENSE can monitor higher and lower voltages than VDD. Optional use of external resistors are supported by the high impedance input of the SENSE pin. CTS and CTR pins allow delay adjustability on the rising and falling edges of the RESET signals. Also, CTS functions as a debouncer by ignoring voltage glitches on the monitored voltage rails; CTR operates as a manual reset ( MR) that can be used to force a system reset.
The TPS3760 is available in a 4.1-mm×1.9-mm SOT 14-pin package. TPS3760 operates over –40°C to +125°C T A. |