T
Texas Instruments
| Series | Category | # Parts | Status | Description |
|---|---|---|---|---|
| Part | Spec A | Spec B | Spec C | Spec D | Description |
|---|---|---|---|---|---|
| Series | Category | # Parts | Status | Description |
|---|---|---|---|---|
| Part | Spec A | Spec B | Spec C | Spec D | Description |
|---|---|---|---|---|---|
| Part | Category | Description |
|---|---|---|
Texas Instruments | Integrated Circuits (ICs) | BUS DRIVER, BCT/FBT SERIES |
Texas Instruments | Integrated Circuits (ICs) | 12BIT 3.3V~3.6V 210MHZ PARALLEL VQFN-48-EP(7X7) ANALOG TO DIGITAL CONVERTERS (ADC) ROHS |
Texas Instruments | Integrated Circuits (ICs) | TMX320DRE311 179PIN UBGA 200MHZ |
Texas Instruments TPS61040DRVTG4Unknown | Integrated Circuits (ICs) | IC LED DRV RGLTR PWM 350MA 6WSON |
Texas Instruments LP3876ET-2.5Obsolete | Integrated Circuits (ICs) | IC REG LINEAR 2.5V 3A TO220-5 |
Texas Instruments LMS1585ACSX-ADJObsolete | Integrated Circuits (ICs) | IC REG LIN POS ADJ 5A DDPAK |
Texas Instruments INA111APG4Obsolete | Integrated Circuits (ICs) | IC INST AMP 1 CIRCUIT 8DIP |
Texas Instruments | Integrated Circuits (ICs) | AUTOMOTIVE, QUAD 36V 1.2MHZ OPERATIONAL AMPLIFIER |
Texas Instruments OPA340NA/3KG4Unknown | Integrated Circuits (ICs) | IC OPAMP GP 1 CIRCUIT SOT23-5 |
Texas Instruments PT5112AObsolete | Power Supplies - Board Mount | DC DC CONVERTER 8V 8W |
| Series | Category | # Parts | Status | Description |
|---|---|---|---|---|
TLV8544Quad, 3.6-V, 8-kHz, ultra low quiescent current (500-nA), RRIO operational amplifier | Instrumentation, Op Amps, Buffer Amps | 2 | Active | The TLV854x ultra-low-power operational amplifiers (op amps) are intended for cost-optimized sensing applications in wireless and low-power wired equipment. The TLV854x family of op amps minimize power consumption in equipment such as motion detecting security systems (like microwave and PIR motion sensing) where operational battery life is critical. They also have a carefully designed CMOS input stage, enabling very low, femto-ampere bias currents, thereby reducing IBIASand IOSerrors that would otherwise impact sensitive applications. Examples of these include transimpedance amplifier (TIA) configurations with megaohm feedback resistors, and high source impedance sensing applications. Additionally, built-in EMI protection reduces sensitivity to unwanted RF signals from sources such as mobile phones, WiFi, radio transmitters and tab readers.
The TLV854x op amps operates with a single supply voltage down to 1.7 V supply, providing continuous performance in low battery situations over the extended temperature range of –40°C to +125°C. All versions are specified for operation from –40°C to 125°C. The TLV8541 (single version) is available in the 5-pin SOT-23 while the TLV8542 (dual version) is available in the 8-pin SOIC package. The 4-channel TLV8544 (quad version) is available in the industry standard 14-pin TSSOP package.
The TLV854x ultra-low-power operational amplifiers (op amps) are intended for cost-optimized sensing applications in wireless and low-power wired equipment. The TLV854x family of op amps minimize power consumption in equipment such as motion detecting security systems (like microwave and PIR motion sensing) where operational battery life is critical. They also have a carefully designed CMOS input stage, enabling very low, femto-ampere bias currents, thereby reducing IBIASand IOSerrors that would otherwise impact sensitive applications. Examples of these include transimpedance amplifier (TIA) configurations with megaohm feedback resistors, and high source impedance sensing applications. Additionally, built-in EMI protection reduces sensitivity to unwanted RF signals from sources such as mobile phones, WiFi, radio transmitters and tab readers.
The TLV854x op amps operates with a single supply voltage down to 1.7 V supply, providing continuous performance in low battery situations over the extended temperature range of –40°C to +125°C. All versions are specified for operation from –40°C to 125°C. The TLV8541 (single version) is available in the 5-pin SOT-23 while the TLV8542 (dual version) is available in the 8-pin SOIC package. The 4-channel TLV8544 (quad version) is available in the industry standard 14-pin TSSOP package. |
TLV863M3-pin voltage supervisor with active-low open-drain reset in reverse pin out | Supervisors | 1 | Active | The TLV8x3 family of supervisory circuits provides circuit initialization and timing supervision, primarily for DSPs and processor-based systems.
The TLV803, TLV853, and TLV863 are functionally equivalent. The TLV853 and TLV863 provide an alternate pinout of the TLV803. The newerTLV803Edevice is a pin-to-pin alternative to all of these 3.
During power on,RESETasserts when the supply voltage (VDD) exceeds 1.1 V. Thereafter, the supervisory circuit monitors VDDand keepsRESETactive as long as VDDremains below the threshold voltage VIT. An internal timer delays the return of the output to the inactive state (high) to ensure proper system reset. The delay time (td(typ)= 200 ms) starts after VDDexceeds the threshold voltage, VIT. When the supply voltage drops below the VITthreshold voltage, the output is active (low) again. All the devices in this family have a fixed sense-threshold voltage (VIT) set by an internal voltage divider.
The product spectrum is designed for supply voltages of 2.5 V, 3 V, 3.3 V, and 5 V. These devices are available in a 3-pin SOT-23 package. The TLV803 devices are characterized for operation over a temperature range of –40°C to +125°C.
The TLV8x3 family of supervisory circuits provides circuit initialization and timing supervision, primarily for DSPs and processor-based systems.
The TLV803, TLV853, and TLV863 are functionally equivalent. The TLV853 and TLV863 provide an alternate pinout of the TLV803. The newerTLV803Edevice is a pin-to-pin alternative to all of these 3.
During power on,RESETasserts when the supply voltage (VDD) exceeds 1.1 V. Thereafter, the supervisory circuit monitors VDDand keepsRESETactive as long as VDDremains below the threshold voltage VIT. An internal timer delays the return of the output to the inactive state (high) to ensure proper system reset. The delay time (td(typ)= 200 ms) starts after VDDexceeds the threshold voltage, VIT. When the supply voltage drops below the VITthreshold voltage, the output is active (low) again. All the devices in this family have a fixed sense-threshold voltage (VIT) set by an internal voltage divider.
The product spectrum is designed for supply voltages of 2.5 V, 3 V, 3.3 V, and 5 V. These devices are available in a 3-pin SOT-23 package. The TLV803 devices are characterized for operation over a temperature range of –40°C to +125°C. |
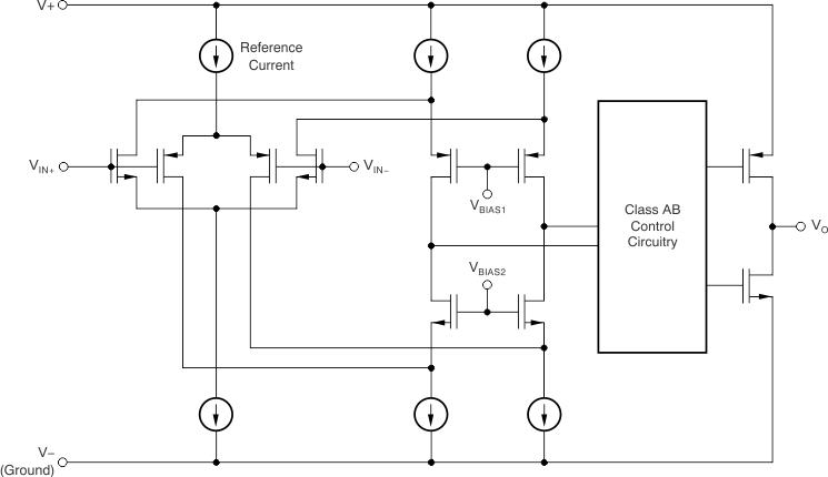
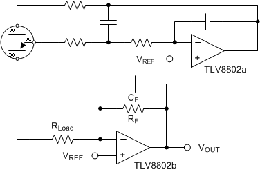
TLV8801Single, 5.5-V, 6-kHz, ultra low quiescent current (450-nA), RRIO operational amplifier | Instrumentation, Op Amps, Buffer Amps | 2 | Active | The TLV8801 (single) and TLV8802 (dual) family of ultra-low-power operational amplifiers are ideal for cost-optimized sensing applications in wireless and low power wired equipment. The TLV880x amplifiers minimize power consumption in equipment such as CO detectors, smoke detectors and motion detecting security systems (like PIR motion sensing) where operational battery-life is critical. They also have a carefully designed CMOS input stage enabling very low, femto-amp bias currents, thereby reducing IBIASand IOSerrors that would otherwise impact sensitive applications like transimpedance amplifier (TIA) configurations with megaohm feedback resistors, and high source impedance sensing applications. Additionally, built-in EMI protection reduces sensitivity to unwanted RF signals from sources like mobile phones, WiFi, radio transmitters and tag readers.
The TLV8801 (single) and TLV8802 (dual) channel versions are available in industry standard 5-pin SOT-23 and 8-pin VSSOP packages respectively.
The TLV8801 (single) and TLV8802 (dual) family of ultra-low-power operational amplifiers are ideal for cost-optimized sensing applications in wireless and low power wired equipment. The TLV880x amplifiers minimize power consumption in equipment such as CO detectors, smoke detectors and motion detecting security systems (like PIR motion sensing) where operational battery-life is critical. They also have a carefully designed CMOS input stage enabling very low, femto-amp bias currents, thereby reducing IBIASand IOSerrors that would otherwise impact sensitive applications like transimpedance amplifier (TIA) configurations with megaohm feedback resistors, and high source impedance sensing applications. Additionally, built-in EMI protection reduces sensitivity to unwanted RF signals from sources like mobile phones, WiFi, radio transmitters and tag readers.
The TLV8801 (single) and TLV8802 (dual) channel versions are available in industry standard 5-pin SOT-23 and 8-pin VSSOP packages respectively. |
TLV8802Dual, 5.5-V, 6-kHz, ultra low quiescent current (320-nA), RRIO operational amplifier | Linear | 1 | Active | The TLV8801 (single) and TLV8802 (dual) family of ultra-low-power operational amplifiers are ideal for cost-optimized sensing applications in wireless and low power wired equipment. The TLV880x amplifiers minimize power consumption in equipment such as CO detectors, smoke detectors and motion detecting security systems (like PIR motion sensing) where operational battery-life is critical. They also have a carefully designed CMOS input stage enabling very low, femto-amp bias currents, thereby reducing IBIASand IOSerrors that would otherwise impact sensitive applications like transimpedance amplifier (TIA) configurations with megaohm feedback resistors, and high source impedance sensing applications. Additionally, built-in EMI protection reduces sensitivity to unwanted RF signals from sources like mobile phones, WiFi, radio transmitters and tag readers.
The TLV8801 (single) and TLV8802 (dual) channel versions are available in industry standard 5-pin SOT-23 and 8-pin VSSOP packages respectively.
The TLV8801 (single) and TLV8802 (dual) family of ultra-low-power operational amplifiers are ideal for cost-optimized sensing applications in wireless and low power wired equipment. The TLV880x amplifiers minimize power consumption in equipment such as CO detectors, smoke detectors and motion detecting security systems (like PIR motion sensing) where operational battery-life is critical. They also have a carefully designed CMOS input stage enabling very low, femto-amp bias currents, thereby reducing IBIASand IOSerrors that would otherwise impact sensitive applications like transimpedance amplifier (TIA) configurations with megaohm feedback resistors, and high source impedance sensing applications. Additionally, built-in EMI protection reduces sensitivity to unwanted RF signals from sources like mobile phones, WiFi, radio transmitters and tag readers.
The TLV8801 (single) and TLV8802 (dual) channel versions are available in industry standard 5-pin SOT-23 and 8-pin VSSOP packages respectively. |
TLV8811Single 425-nA precision nanopower operational amplifier for cost-optimized systems | Amplifiers | 1 | Active | The TLV8811 (single) and TLV8812 (dual) family of precision ultra-low-power operational amplifiers are ideal for cost-optimized, "Always ON" sensing applications in battery powered wireless and low power wired equipment. With 6 kHz of bandwidth from 425 nA of quiescent current and a trimmed offset voltage to under 500µV, the TLV881x amplifiers provide high precision while minimizing power consumption in equipment such as CO gas detectors and portable electronic devices where operational battery-life is critical. They also have a CMOS input stage enabling fempto-amp bias currents, thereby reducing IBIASand IOSerrors that would otherwise impact high source impedance sensing applications. Additionally, built-in EMI protection reduces sensitivity to unwanted RF signals from mobile phones, WiFi, radio transmitters, and tag readers.
The TLV8811 (single) and TLV8812 (dual) channel versions are available in industry standard 5-pin SOT-23 and 8-pin VSSOP packages respectively.
The TLV8811 (single) and TLV8812 (dual) family of precision ultra-low-power operational amplifiers are ideal for cost-optimized, "Always ON" sensing applications in battery powered wireless and low power wired equipment. With 6 kHz of bandwidth from 425 nA of quiescent current and a trimmed offset voltage to under 500µV, the TLV881x amplifiers provide high precision while minimizing power consumption in equipment such as CO gas detectors and portable electronic devices where operational battery-life is critical. They also have a CMOS input stage enabling fempto-amp bias currents, thereby reducing IBIASand IOSerrors that would otherwise impact high source impedance sensing applications. Additionally, built-in EMI protection reduces sensitivity to unwanted RF signals from mobile phones, WiFi, radio transmitters, and tag readers.
The TLV8811 (single) and TLV8812 (dual) channel versions are available in industry standard 5-pin SOT-23 and 8-pin VSSOP packages respectively. |
TLV8812Dual 425-nA precision nanopower operational amplifier for cost-optimized systems | Instrumentation, Op Amps, Buffer Amps | 2 | Active | The TLV8811 (single) and TLV8812 (dual) family of precision ultra-low-power operational amplifiers are ideal for cost-optimized, "Always ON" sensing applications in battery powered wireless and low power wired equipment. With 6 kHz of bandwidth from 425 nA of quiescent current and a trimmed offset voltage to under 500µV, the TLV881x amplifiers provide high precision while minimizing power consumption in equipment such as CO gas detectors and portable electronic devices where operational battery-life is critical. They also have a CMOS input stage enabling fempto-amp bias currents, thereby reducing IBIASand IOSerrors that would otherwise impact high source impedance sensing applications. Additionally, built-in EMI protection reduces sensitivity to unwanted RF signals from mobile phones, WiFi, radio transmitters, and tag readers.
The TLV8811 (single) and TLV8812 (dual) channel versions are available in industry standard 5-pin SOT-23 and 8-pin VSSOP packages respectively.
The TLV8811 (single) and TLV8812 (dual) family of precision ultra-low-power operational amplifiers are ideal for cost-optimized, "Always ON" sensing applications in battery powered wireless and low power wired equipment. With 6 kHz of bandwidth from 425 nA of quiescent current and a trimmed offset voltage to under 500µV, the TLV881x amplifiers provide high precision while minimizing power consumption in equipment such as CO gas detectors and portable electronic devices where operational battery-life is critical. They also have a CMOS input stage enabling fempto-amp bias currents, thereby reducing IBIASand IOSerrors that would otherwise impact high source impedance sensing applications. Additionally, built-in EMI protection reduces sensitivity to unwanted RF signals from mobile phones, WiFi, radio transmitters, and tag readers.
The TLV8811 (single) and TLV8812 (dual) channel versions are available in industry standard 5-pin SOT-23 and 8-pin VSSOP packages respectively. |
TLV9001One-channel, 1-MHz rail-to-rail input and output 1.8-V to 5.5-V operational amplifier | Linear | 8 | Active | The TLV900x family includes single (TLV9001), dual (TLV9002), and quad-channel (TLV9004) low-voltage (1.8 V to 5.5 V) operational amplifiers (op amps) with rail-to-rail input and output swing capabilities. These op amps provide a cost-effective solution for space-constrained applications such as smoke detectors, wearable electronics, and small appliances where low-voltage operation and high capacitive-load drive are required. The capacitive-load drive of the TLV900x family is 500 pF, and the resistive open-loop output impedance makes stabilization easier with much higher capacitive loads. These op amps are designed specifically for low-voltage operation (1.8 V to 5.5 V) with performance specifications similar to the TLV600x devices.
The robust design of the TLV900x family simplifies circuit design. The op amps feature unity-gain stability, an integrated RFI and EMI rejection filter, and no-phase reversal in overdrive conditions.
The TLV900x devices include a shutdown mode (TLV9001S, TLV9002S, and TLV9004S) that allow the amplifiers to switch off into standby mode with typical current consumption less than 1 µA.
Micro-size packages, such as SOT-553 and WSON, are offered for all channel variants (single, dual, and quad), along with industry-standard packages such as SOIC, MSOP, SOT-23, and TSSOP packages.
The TLV900x family includes single (TLV9001), dual (TLV9002), and quad-channel (TLV9004) low-voltage (1.8 V to 5.5 V) operational amplifiers (op amps) with rail-to-rail input and output swing capabilities. These op amps provide a cost-effective solution for space-constrained applications such as smoke detectors, wearable electronics, and small appliances where low-voltage operation and high capacitive-load drive are required. The capacitive-load drive of the TLV900x family is 500 pF, and the resistive open-loop output impedance makes stabilization easier with much higher capacitive loads. These op amps are designed specifically for low-voltage operation (1.8 V to 5.5 V) with performance specifications similar to the TLV600x devices.
The robust design of the TLV900x family simplifies circuit design. The op amps feature unity-gain stability, an integrated RFI and EMI rejection filter, and no-phase reversal in overdrive conditions.
The TLV900x devices include a shutdown mode (TLV9001S, TLV9002S, and TLV9004S) that allow the amplifiers to switch off into standby mode with typical current consumption less than 1 µA.
Micro-size packages, such as SOT-553 and WSON, are offered for all channel variants (single, dual, and quad), along with industry-standard packages such as SOIC, MSOP, SOT-23, and TSSOP packages. |
TLV9001-Q1Automotive, single-channel, 5.5-V 1-MHz rail-to-rail input and output operational amplifier | Amplifiers | 1 | Active | The TLV900x-Q1 family includes single (TLV9001-Q1), dual (TLV9002-Q1), and quad-channel (TLV9004-Q1) low-voltage (1.8V to 5.5V) operational amplifiers (op amps) with rail-to-rail input and output swing capabilities. These op amps provide a cost-effective option for space-constrained automotive applications such as infotainment and lighting where low-voltage operation and high capacitive-load drive are required. The capacitive-load drive of the TLV900x-Q1 family is 500pF, and the resistive open-loop output impedance makes stabilization easier with much higher capacitive loads. These op amps are designed specifically for low-voltage operation (1.8V to 5.5V) with performance specifications similar to the TLV600x-Q1 devices.
The robust design of the TLV900x-Q1 family simplifies circuit design. The op amps feature unity-gain stability, an integrated RFI and EMI rejection filter, and no-phase reversal in overdrive conditions.
The TLV900x-Q1 family includes single (TLV9001-Q1), dual (TLV9002-Q1), and quad-channel (TLV9004-Q1) low-voltage (1.8V to 5.5V) operational amplifiers (op amps) with rail-to-rail input and output swing capabilities. These op amps provide a cost-effective option for space-constrained automotive applications such as infotainment and lighting where low-voltage operation and high capacitive-load drive are required. The capacitive-load drive of the TLV900x-Q1 family is 500pF, and the resistive open-loop output impedance makes stabilization easier with much higher capacitive loads. These op amps are designed specifically for low-voltage operation (1.8V to 5.5V) with performance specifications similar to the TLV600x-Q1 devices.
The robust design of the TLV900x-Q1 family simplifies circuit design. The op amps feature unity-gain stability, an integrated RFI and EMI rejection filter, and no-phase reversal in overdrive conditions. |
TLV9002-Q1Automotive-grade, dual, 5.5-V, 1-MHz, RRIO operational amplifier for cost-optimized applications | Amplifiers | 10 | Active | The TLV900x family includes single (TLV9001), dual (TLV9002), and quad-channel (TLV9004) low-voltage (1.8 V to 5.5 V) operational amplifiers (op amps) with rail-to-rail input and output swing capabilities. These op amps provide a cost-effective solution for space-constrained applications such as smoke detectors, wearable electronics, and small appliances where low-voltage operation and high capacitive-load drive are required. The capacitive-load drive of the TLV900x family is 500 pF, and the resistive open-loop output impedance makes stabilization easier with much higher capacitive loads. These op amps are designed specifically for low-voltage operation (1.8 V to 5.5 V) with performance specifications similar to the TLV600x devices.
The robust design of the TLV900x family simplifies circuit design. The op amps feature unity-gain stability, an integrated RFI and EMI rejection filter, and no-phase reversal in overdrive conditions.
The TLV900x devices include a shutdown mode (TLV9001S, TLV9002S, and TLV9004S) that allow the amplifiers to switch off into standby mode with typical current consumption less than 1 µA.
Micro-size packages, such as SOT-553 and WSON, are offered for all channel variants (single, dual, and quad), along with industry-standard packages such as SOIC, MSOP, SOT-23, and TSSOP packages.
The TLV900x family includes single (TLV9001), dual (TLV9002), and quad-channel (TLV9004) low-voltage (1.8 V to 5.5 V) operational amplifiers (op amps) with rail-to-rail input and output swing capabilities. These op amps provide a cost-effective solution for space-constrained applications such as smoke detectors, wearable electronics, and small appliances where low-voltage operation and high capacitive-load drive are required. The capacitive-load drive of the TLV900x family is 500 pF, and the resistive open-loop output impedance makes stabilization easier with much higher capacitive loads. These op amps are designed specifically for low-voltage operation (1.8 V to 5.5 V) with performance specifications similar to the TLV600x devices.
The robust design of the TLV900x family simplifies circuit design. The op amps feature unity-gain stability, an integrated RFI and EMI rejection filter, and no-phase reversal in overdrive conditions.
The TLV900x devices include a shutdown mode (TLV9001S, TLV9002S, and TLV9004S) that allow the amplifiers to switch off into standby mode with typical current consumption less than 1 µA.
Micro-size packages, such as SOT-553 and WSON, are offered for all channel variants (single, dual, and quad), along with industry-standard packages such as SOIC, MSOP, SOT-23, and TSSOP packages. |
TLV9004Quad, 5.5-V, 1-MHz, RRIO operational amplifier for cost-optimized applications | Integrated Circuits (ICs) | 4 | Active | The TLV900x family includes single (TLV9001), dual (TLV9002), and quad-channel (TLV9004) low-voltage (1.8 V to 5.5 V) operational amplifiers (op amps) with rail-to-rail input and output swing capabilities. These op amps provide a cost-effective solution for space-constrained applications such as smoke detectors, wearable electronics, and small appliances where low-voltage operation and high capacitive-load drive are required. The capacitive-load drive of the TLV900x family is 500 pF, and the resistive open-loop output impedance makes stabilization easier with much higher capacitive loads. These op amps are designed specifically for low-voltage operation (1.8 V to 5.5 V) with performance specifications similar to the TLV600x devices.
The robust design of the TLV900x family simplifies circuit design. The op amps feature unity-gain stability, an integrated RFI and EMI rejection filter, and no-phase reversal in overdrive conditions.
The TLV900x devices include a shutdown mode (TLV9001S, TLV9002S, and TLV9004S) that allow the amplifiers to switch off into standby mode with typical current consumption less than 1 µA.
Micro-size packages, such as SOT-553 and WSON, are offered for all channel variants (single, dual, and quad), along with industry-standard packages such as SOIC, MSOP, SOT-23, and TSSOP packages.
The TLV900x family includes single (TLV9001), dual (TLV9002), and quad-channel (TLV9004) low-voltage (1.8 V to 5.5 V) operational amplifiers (op amps) with rail-to-rail input and output swing capabilities. These op amps provide a cost-effective solution for space-constrained applications such as smoke detectors, wearable electronics, and small appliances where low-voltage operation and high capacitive-load drive are required. The capacitive-load drive of the TLV900x family is 500 pF, and the resistive open-loop output impedance makes stabilization easier with much higher capacitive loads. These op amps are designed specifically for low-voltage operation (1.8 V to 5.5 V) with performance specifications similar to the TLV600x devices.
The robust design of the TLV900x family simplifies circuit design. The op amps feature unity-gain stability, an integrated RFI and EMI rejection filter, and no-phase reversal in overdrive conditions.
The TLV900x devices include a shutdown mode (TLV9001S, TLV9002S, and TLV9004S) that allow the amplifiers to switch off into standby mode with typical current consumption less than 1 µA.
Micro-size packages, such as SOT-553 and WSON, are offered for all channel variants (single, dual, and quad), along with industry-standard packages such as SOIC, MSOP, SOT-23, and TSSOP packages. |