| Voltage Regulators - Linear, Low Drop Out (LDO) Regulators | 1 | Active | |
| Power Management (PMIC) | 1 | Active | |
| Voltage Regulators - Linear, Low Drop Out (LDO) Regulators | 1 | Active | |
TLV75801500-mA, low-IQ, high-accuracy, adjustable ultra-low-dropout voltage regulator with enable | Power Management (PMIC) | 3 | Active | The TLV758P is an adjustable 500-mA low-dropout (LDO) regulator . This device is available in a small, 6-pin, 2-mm × 2-mm WSON package and a 5-pin SOT23 package and consumes very low quiescent current and provides fast line and load transient performance. The TLV758P features an ultra-low dropout of 130 mV at 500 mA that can help improve the power efficiency of the system.
The TLV758P is optimized for a wide variety of applications by supporting an input voltage range from 1.5 V to 6.0 V and an externally adjustable output range of 0.55 V to 5.5 V. The low output voltage enables this LDO to power the modern microcontrollers with lower core voltages.
The TLV758P is stable with small ceramic output capacitors, allowing for a small overall solution size. A precision band-gap and error amplifier provides high accuracy of 0.7% (max) at 25°C and 1% (max) over temperature (85°C). This device includes integrated thermal shutdown, current limit, and undervoltage lockout (UVLO) features. The TLV758P has an internal foldback current limit that helps reduce the thermal dissipation during short-circuit events.
The TLV758P is an adjustable 500-mA low-dropout (LDO) regulator . This device is available in a small, 6-pin, 2-mm × 2-mm WSON package and a 5-pin SOT23 package and consumes very low quiescent current and provides fast line and load transient performance. The TLV758P features an ultra-low dropout of 130 mV at 500 mA that can help improve the power efficiency of the system.
The TLV758P is optimized for a wide variety of applications by supporting an input voltage range from 1.5 V to 6.0 V and an externally adjustable output range of 0.55 V to 5.5 V. The low output voltage enables this LDO to power the modern microcontrollers with lower core voltages.
The TLV758P is stable with small ceramic output capacitors, allowing for a small overall solution size. A precision band-gap and error amplifier provides high accuracy of 0.7% (max) at 25°C and 1% (max) over temperature (85°C). This device includes integrated thermal shutdown, current limit, and undervoltage lockout (UVLO) features. The TLV758P has an internal foldback current limit that helps reduce the thermal dissipation during short-circuit events. |
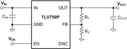
TLV759011-A, low-IQ, high-accuracy, adjustable ultra-low-dropout voltage regulator with enable | Integrated Circuits (ICs) | 2 | Active | The TLV759P is an adjustable 1-A low-dropout (LDO) regulator. This device is available in a small, 6-pin,2-mm × 2-mm WSON package and consumes very low quiescent current and provides fast line and load transient performance. The TLV759P features an ultra-low dropout of 225 mV at 1 A that can help improve the power efficiency of the system.
The TLV759P is optimized for a wide variety of applications by supporting an input voltage range from 1.5 V to 6.0 V and an externally adjustable output range of 0.55 V to 5.5 V. The low output voltage enables this LDO to power the modern microcontrollers with lower core voltages. Additionally, the TLV759P has a low IQwith enable functionality to minimize standby power. This device features an internal soft-start to lower the inrush current, which provides a controlled voltage to the load and minimizes the input voltage drop during start up.
The TLV759P is stable with small ceramic output capacitors, allowing for a small overall solution size. A precision band-gap and error amplifier provides a high accuracy of 0.7% max at 25ºC and 1% max over temperature (85ºC). This device includes integrated thermal shutdown, current limit, and undervoltage lockout (UVLO) features. The TLV759P has an internal foldback current limit that helps reduce the thermal dissipation during short-circuit events.
The TLV759P is an adjustable 1-A low-dropout (LDO) regulator. This device is available in a small, 6-pin,2-mm × 2-mm WSON package and consumes very low quiescent current and provides fast line and load transient performance. The TLV759P features an ultra-low dropout of 225 mV at 1 A that can help improve the power efficiency of the system.
The TLV759P is optimized for a wide variety of applications by supporting an input voltage range from 1.5 V to 6.0 V and an externally adjustable output range of 0.55 V to 5.5 V. The low output voltage enables this LDO to power the modern microcontrollers with lower core voltages. Additionally, the TLV759P has a low IQwith enable functionality to minimize standby power. This device features an internal soft-start to lower the inrush current, which provides a controlled voltage to the load and minimizes the input voltage drop during start up.
The TLV759P is stable with small ceramic output capacitors, allowing for a small overall solution size. A precision band-gap and error amplifier provides a high accuracy of 0.7% max at 25ºC and 1% max over temperature (85ºC). This device includes integrated thermal shutdown, current limit, and undervoltage lockout (UVLO) features. The TLV759P has an internal foldback current limit that helps reduce the thermal dissipation during short-circuit events. |
TLV760100-mA, 30-V, low-dropout voltage regulator | Voltage Regulators - Linear, Low Drop Out (LDO) Regulators | 7 | Active | The TLV760 is an integrated linear-voltage regulator featuring operation from an input as high as 30 V. The TLV760 has a maximum dropout of 1.2 V at the full 100-mA load across operating temperature. Standard packaging for the TLV760 is the 3-pin SOT-23 package.
The TLV760 is available in 3.3 V, 5 V, 12 V and 15 V. The SOT-23 packaging of the TLV760 series allows the device to be used in space-constrained applications. The TLV760 is a small size alternative to LM78Lxx series and similar devices.
The TLV760 is designed to bias digital and analog circuits in applications that are subject to voltage transients and spikes up to 30 V — for example, appliances and automation applications. The device has robust internal thermal protection, which protects itself from potential damage caused by conditions like short to ground, increases in ambient temperature, high load, or high dropout events.
The TLV760 is an integrated linear-voltage regulator featuring operation from an input as high as 30 V. The TLV760 has a maximum dropout of 1.2 V at the full 100-mA load across operating temperature. Standard packaging for the TLV760 is the 3-pin SOT-23 package.
The TLV760 is available in 3.3 V, 5 V, 12 V and 15 V. The SOT-23 packaging of the TLV760 series allows the device to be used in space-constrained applications. The TLV760 is a small size alternative to LM78Lxx series and similar devices.
The TLV760 is designed to bias digital and analog circuits in applications that are subject to voltage transients and spikes up to 30 V — for example, appliances and automation applications. The device has robust internal thermal protection, which protects itself from potential damage caused by conditions like short to ground, increases in ambient temperature, high load, or high dropout events. |
TLV7611A 16V high-PSRR linear voltage regulator | Power Management (PMIC) | 5 | Active | The TLV761 is a linear voltage regulator that improves the functionality of a traditional x1117 regulator (TLV1117 or LM1117) with tighter output accuracy and low quiescent current (IQ) to lower the standby power consumption. The TLV761 is pin-to-pin compatible with other fixed SOT-223, TO-252 regulators.
The TLV761 input voltage range is from 2.5V to 16V and provides an output voltage range from 0.8V to 13V to support a wide variety of applications.
The wide bandwidth PSRR performance of the TLV761 is typically greater than 60dB at 1kHz and 40dB at 1MHz, which helps attenuate the switching frequency of an upstream DC/DC converter and minimizes post regulator filtering.
Additionally, the TLV761 has an internal soft start feature to reduce inrush current during start-up, which can help save space and cost in a design by minimizing input capacitance. The TLV761 features a foldback current limit that limits the power dissipation of the device during high-load current faults or shorting events.
The TLV761 is a linear voltage regulator that improves the functionality of a traditional x1117 regulator (TLV1117 or LM1117) with tighter output accuracy and low quiescent current (IQ) to lower the standby power consumption. The TLV761 is pin-to-pin compatible with other fixed SOT-223, TO-252 regulators.
The TLV761 input voltage range is from 2.5V to 16V and provides an output voltage range from 0.8V to 13V to support a wide variety of applications.
The wide bandwidth PSRR performance of the TLV761 is typically greater than 60dB at 1kHz and 40dB at 1MHz, which helps attenuate the switching frequency of an upstream DC/DC converter and minimizes post regulator filtering.
Additionally, the TLV761 has an internal soft start feature to reduce inrush current during start-up, which can help save space and cost in a design by minimizing input capacitance. The TLV761 features a foldback current limit that limits the power dissipation of the device during high-load current faults or shorting events. |
TLV766-Q1Automotive, adjustable- and fixed-output, 500-mA, 16-V, positive-voltage, LDO linear regulator | Voltage Regulators - Linear, Low Drop Out (LDO) Regulators | 4 | Active | The TLV766-Q1 is a wide input linear voltage regulator supporting an input voltage range from 2.5 V to 16 V and up to 500 mA of load current. The output range is from 0.8 V to 12 V or up to 14.6 V with the adjustable version.
The wide input voltage range makes the device a good choice for operating from transformer secondary windings and regulated rails such as 10 V or 12 V. Additionally, the wide output voltage range allows the device to generate the bias voltage for silicon carbide (SiC) gate drivers and microphones as well as power microcontrollers (MCUs) and processors.
The TLV766-Q1 has a 1% output accuracy that is required for powering digital loads with tight supply requirements.
The internal soft-start circuit reduces inrush current during start-up, thus allowing for smaller input capacitance.
Wide bandwidth PSRR performance is greater than 70 dB at 1 kHz and 46 dB at 1 MHz, which helps attenuate the switching frequency of an upstream DC/DC converter and minimizes post regulator filtering. The high ripple rejection from 20 Hz to 20 kHz make the device a good choice for powering audio components.
The TLV766-Q1 is available in a 8-pin, 3-mm × 3-mm VSON (DRB) package with wettable flanks and low thermal resistance.
The TLV766-Q1 is a wide input linear voltage regulator supporting an input voltage range from 2.5 V to 16 V and up to 500 mA of load current. The output range is from 0.8 V to 12 V or up to 14.6 V with the adjustable version.
The wide input voltage range makes the device a good choice for operating from transformer secondary windings and regulated rails such as 10 V or 12 V. Additionally, the wide output voltage range allows the device to generate the bias voltage for silicon carbide (SiC) gate drivers and microphones as well as power microcontrollers (MCUs) and processors.
The TLV766-Q1 has a 1% output accuracy that is required for powering digital loads with tight supply requirements.
The internal soft-start circuit reduces inrush current during start-up, thus allowing for smaller input capacitance.
Wide bandwidth PSRR performance is greater than 70 dB at 1 kHz and 46 dB at 1 MHz, which helps attenuate the switching frequency of an upstream DC/DC converter and minimizes post regulator filtering. The high ripple rejection from 20 Hz to 20 kHz make the device a good choice for powering audio components.
The TLV766-Q1 is available in a 8-pin, 3-mm × 3-mm VSON (DRB) package with wettable flanks and low thermal resistance. |
TLV767-Q1Automotive adjustable- and fixed-output, 1-A, 16-V, positive-voltage low-dropout linear regulator | Development Boards, Kits, Programmers | 15 | Active | The TLV767-Q1 is a wide input linear voltage regulator supporting an input voltage range from 2.5 V to 16 V and up to 1 A of load current. The output range is from 0.8 V to 12 V or up to 14.6 V with the adjustable version.
The wide input voltage range makes the device a good choice for operating from transformer secondary windings and regulated rails such as 10 V or 12 V. Additionally, the wide output voltage range allows the device to generate the bias voltage for silicon carbide (SiC) gate drivers and microphones as well as power microcontrollers (MCUs) and processors.
The TLV767-Q1 has a 1% output accuracy that is required for powering digital loads with tight supply requirements.
The internal soft-start circuit reduces inrush current during startup, thus allowing for smaller input capacitance.
Wide bandwidth PSRR performance is greater than 70 dB at 1 kHz and 46 dB at 1 MHz, which helps attenuate the switching frequency of an upstream DC/DC converter and minimizes post regulator filtering. The high ripple rejection from 20 Hz to 20 kHz make the device a good choice for powering audio components.
The TLV767-Q1 is available in a 8-pin, 3-mm × 3-mm VSON (DRB) package with wettable flanks and low thermal resistance.
The TLV767-Q1 is a wide input linear voltage regulator supporting an input voltage range from 2.5 V to 16 V and up to 1 A of load current. The output range is from 0.8 V to 12 V or up to 14.6 V with the adjustable version.
The wide input voltage range makes the device a good choice for operating from transformer secondary windings and regulated rails such as 10 V or 12 V. Additionally, the wide output voltage range allows the device to generate the bias voltage for silicon carbide (SiC) gate drivers and microphones as well as power microcontrollers (MCUs) and processors.
The TLV767-Q1 has a 1% output accuracy that is required for powering digital loads with tight supply requirements.
The internal soft-start circuit reduces inrush current during startup, thus allowing for smaller input capacitance.
Wide bandwidth PSRR performance is greater than 70 dB at 1 kHz and 46 dB at 1 MHz, which helps attenuate the switching frequency of an upstream DC/DC converter and minimizes post regulator filtering. The high ripple rejection from 20 Hz to 20 kHz make the device a good choice for powering audio components.
The TLV767-Q1 is available in a 8-pin, 3-mm × 3-mm VSON (DRB) package with wettable flanks and low thermal resistance. |
TLV77050mA small-size high-PSRR low-dropout (LDO) regulator | Voltage Regulators - Linear, Low Drop Out (LDO) Regulators | 2 | Active | The TLV770 is a small, low-dropout (LDO) linear regulator that sources 50mA of output current. This LDO is designed to provide a voltage source with high PSRR. The device also provides load and line transient performance that meets the requirements of a variety of circuits. With a 1.4V to 5.5V input voltage range and a 0.6V to 3.3V output voltage range, the TLV770 is flexible enough to support multiple applications.
The TLV770 features an internal soft-start circuit to avoid excessive inrush current, thus minimizing the input voltage drop during start-up. An active pulldown circuit quickly discharges the output when the LDO is disabled and provides a known start-up state. The EN input allows an external logic signal to enable or disable the regulated output. The LDO is stable with small ceramic capacitors, allowing for a small overall package size. The operating junction temperature range is from −40°C to +125°C. This LDO is available in standard SOT-23 (DBV) and 1mm × 1mm X2SON (DQN) packages.
The TLV770 is a small, low-dropout (LDO) linear regulator that sources 50mA of output current. This LDO is designed to provide a voltage source with high PSRR. The device also provides load and line transient performance that meets the requirements of a variety of circuits. With a 1.4V to 5.5V input voltage range and a 0.6V to 3.3V output voltage range, the TLV770 is flexible enough to support multiple applications.
The TLV770 features an internal soft-start circuit to avoid excessive inrush current, thus minimizing the input voltage drop during start-up. An active pulldown circuit quickly discharges the output when the LDO is disabled and provides a known start-up state. The EN input allows an external logic signal to enable or disable the regulated output. The LDO is stable with small ceramic capacitors, allowing for a small overall package size. The operating junction temperature range is from −40°C to +125°C. This LDO is available in standard SOT-23 (DBV) and 1mm × 1mm X2SON (DQN) packages. |