| Part | Category | Description |
|---|---|---|
Texas Instruments | Integrated Circuits (ICs) | BUS DRIVER, BCT/FBT SERIES |
Texas Instruments | Integrated Circuits (ICs) | 12BIT 3.3V~3.6V 210MHZ PARALLEL VQFN-48-EP(7X7) ANALOG TO DIGITAL CONVERTERS (ADC) ROHS |
Texas Instruments | Integrated Circuits (ICs) | TMX320DRE311 179PIN UBGA 200MHZ |
Texas Instruments TPS61040DRVTG4Unknown | Integrated Circuits (ICs) | IC LED DRV RGLTR PWM 350MA 6WSON |
Texas Instruments LP3876ET-2.5Obsolete | Integrated Circuits (ICs) | IC REG LINEAR 2.5V 3A TO220-5 |
Texas Instruments LMS1585ACSX-ADJObsolete | Integrated Circuits (ICs) | IC REG LIN POS ADJ 5A DDPAK |
Texas Instruments INA111APG4Obsolete | Integrated Circuits (ICs) | IC INST AMP 1 CIRCUIT 8DIP |
Texas Instruments | Integrated Circuits (ICs) | AUTOMOTIVE, QUAD 36V 1.2MHZ OPERATIONAL AMPLIFIER |
Texas Instruments OPA340NA/3KG4Unknown | Integrated Circuits (ICs) | IC OPAMP GP 1 CIRCUIT SOT23-5 |
Texas Instruments PT5112AObsolete | Power Supplies - Board Mount | DC DC CONVERTER 8V 8W |
| Series | Category | # Parts | Status | Description |
|---|---|---|---|---|
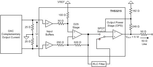
THS3215DC to 650-MHz, Differential-to-Single-Ended, DAC Output Amplifier | Evaluation Boards | 3 | Active | The THS3215 combines the key signal-chain components required to interface with a complementary-current output, digital-to-analog converter (DAC).
The flexibility provided by this two-stage amplifier system delivers the low distortion, dc-coupled, differential to single-ended signal processing required by a wide range of systems.The input stage buffers the DAC resistive termination, and converts the signal from differential to single-ended with a fixed gain of 2 V/V. The differential to single-ended output is available externally for direct use, and can also be connected through an RLC filter or attenuator to the input of an internal output power stage (OPS). The wideband, current-feedback, output power stage provides all pins externally for flexible gain setting.
An internal 2 × 1 multiplexer (mux) to the output power stage noninverting input provides an easy means to select between the internal differential-to-single-ended stage (D2S) output or an external input.
An optional on-chip midsupply buffer provides a wideband, low-output-impedance source for biasing during single-supply operation through the signal-path stages. This feature provides very simple biasing for single-supply, ac-coupled applications operating up to a maximum 15.8-V supply. An external input to this buffer allows for a dc error-correction loop, or a simple output dc offset feature.
A companion device, theTHS3217, provides the same functional features at higher quiescent power and bandwidth. The THS3215 and THS3217 support the emerging high-speed Texas Instruments DACs for AWG applications, such as theDAC38J82.
The THS3215 combines the key signal-chain components required to interface with a complementary-current output, digital-to-analog converter (DAC).
The flexibility provided by this two-stage amplifier system delivers the low distortion, dc-coupled, differential to single-ended signal processing required by a wide range of systems.The input stage buffers the DAC resistive termination, and converts the signal from differential to single-ended with a fixed gain of 2 V/V. The differential to single-ended output is available externally for direct use, and can also be connected through an RLC filter or attenuator to the input of an internal output power stage (OPS). The wideband, current-feedback, output power stage provides all pins externally for flexible gain setting.
An internal 2 × 1 multiplexer (mux) to the output power stage noninverting input provides an easy means to select between the internal differential-to-single-ended stage (D2S) output or an external input.
An optional on-chip midsupply buffer provides a wideband, low-output-impedance source for biasing during single-supply operation through the signal-path stages. This feature provides very simple biasing for single-supply, ac-coupled applications operating up to a maximum 15.8-V supply. An external input to this buffer allows for a dc error-correction loop, or a simple output dc offset feature.
A companion device, theTHS3217, provides the same functional features at higher quiescent power and bandwidth. The THS3215 and THS3217 support the emerging high-speed Texas Instruments DACs for AWG applications, such as theDAC38J82. |
THS3217DC to 800-MHz, Differential-to-Single-Ended, DAC Output Amplifier | Instrumentation, Op Amps, Buffer Amps | 2 | Active | The THS3217 combines the key signal-chain components required to interface with a complementary-current output, digital-to-analog converter (DAC). The flexibility provided by this two-stage amplifier system delivers the low distortion, dc-coupled, differential to single-ended signal processing required by a wide range of systems. The input stage buffers the DAC resistive termination, and converts the signal from differential to single-ended with a fixed gain of 2 V/V. The differential to single-ended output is available externally for direct use, and can also be connected through an RLC filter or attenuator to the input of an internal output power stage (OPS). The wideband, current-feedback, output power stage provides all pins externally for flexible gain setting.
An internal 2×1 multiplexer (mux) to the output power stage noninverting input provides an easy means to select between the internal differential-to-single-ended stage (D2S) output or an external input.
An optional on-chip midsupply buffer provides a wideband, low-output-impedance source for biasing during single-supply operation through the signal-path stages. This feature provides very simple biasing for single-supply, ac-coupled applications operating up to a maximum 15.8-V supply. An external input to this buffer allows for a dc error-correction loop, or a simple output dc offset feature.
A companion device, the THS3215, provides the same functional features at lower quiescent power and bandwidth. The THS3217 and the THS3215 support the emerging high-speed Texas Instruments DACs for AWG applications, such as the DAC38J82.
The THS3217 combines the key signal-chain components required to interface with a complementary-current output, digital-to-analog converter (DAC). The flexibility provided by this two-stage amplifier system delivers the low distortion, dc-coupled, differential to single-ended signal processing required by a wide range of systems. The input stage buffers the DAC resistive termination, and converts the signal from differential to single-ended with a fixed gain of 2 V/V. The differential to single-ended output is available externally for direct use, and can also be connected through an RLC filter or attenuator to the input of an internal output power stage (OPS). The wideband, current-feedback, output power stage provides all pins externally for flexible gain setting.
An internal 2×1 multiplexer (mux) to the output power stage noninverting input provides an easy means to select between the internal differential-to-single-ended stage (D2S) output or an external input.
An optional on-chip midsupply buffer provides a wideband, low-output-impedance source for biasing during single-supply operation through the signal-path stages. This feature provides very simple biasing for single-supply, ac-coupled applications operating up to a maximum 15.8-V supply. An external input to this buffer allows for a dc error-correction loop, or a simple output dc offset feature.
A companion device, the THS3215, provides the same functional features at lower quiescent power and bandwidth. The THS3217 and the THS3215 support the emerging high-speed Texas Instruments DACs for AWG applications, such as the DAC38J82. |
THS3491900-MHz high-power-output current-feedback amplifier | Development Boards, Kits, Programmers | 4 | Active | The THS3491 current feedback amplifier (CFA) provides a new level of performance for applications requiring the lowest distortion at high output power levels from DC through values greater than 100 MHz at 100-Ω loads. Although specified at a gain of 5 V/V, this current feedback design holds near constant bandwidth and distortion over a wide range of gains.
The 8000 V/µs of slew rate delivers an output of 10 VPPinto demanding loads with low distortion through 100 MHz. The 900-MHz, small-signal bandwidth delivers a low overshoot of less than 1.5% for a 10-V step, and rise and fall times of less than 1.3 ns. Peak output current drive values greater than 500 mA enable driving heavy capacitive loads with fast signals.
New designs benefit from the lowest distortion using the VQFN-16 (RGT) package, whereas the 8-pin HSOIC (DDA) package (with PowerPAD™) upgrades existingTHS3091orTHS3095designs. Lower output headroom for the THS3491 provides more output swing on the same ±15-V supplies versus legacy THS3091 or THS3095 options.
The THS3491 current feedback amplifier (CFA) provides a new level of performance for applications requiring the lowest distortion at high output power levels from DC through values greater than 100 MHz at 100-Ω loads. Although specified at a gain of 5 V/V, this current feedback design holds near constant bandwidth and distortion over a wide range of gains.
The 8000 V/µs of slew rate delivers an output of 10 VPPinto demanding loads with low distortion through 100 MHz. The 900-MHz, small-signal bandwidth delivers a low overshoot of less than 1.5% for a 10-V step, and rise and fall times of less than 1.3 ns. Peak output current drive values greater than 500 mA enable driving heavy capacitive loads with fast signals.
New designs benefit from the lowest distortion using the VQFN-16 (RGT) package, whereas the 8-pin HSOIC (DDA) package (with PowerPAD™) upgrades existingTHS3091orTHS3095designs. Lower output headroom for the THS3491 provides more output swing on the same ±15-V supplies versus legacy THS3091 or THS3095 options. |
| Evaluation Boards | 3 | Obsolete | ||
THS4001270-MHz Voltage-Feedback Amplifier | Linear | 3 | Active | The THS4001 is a very high-performance, voltage-feedback operational amplifier especially suited for a wide range of video applications. The device is specified to operate over a wide range of supply voltages from ± 15 V to ± 2.5 V. With a bandwidth of 270 MHz, a slew rate of over 400V/us, and settling times of less than 30 ns, the THS4001 offers the unique combination of high performance in an easy to use voltage feedback configuration over a wide range of power supply voltages.
The THS4001 is stable at all gains for both inverting and noninverting configurations. It has a high output drive capability of 100 mA and draws
only 7.5 mA of quiescent current. Excellent professional video results can be obtained with the differential gain/phase performance of 0.04%/0.15° and 0.1 dB gain flatness to 60 MHz. For applications requiring low distortion, the THS4001 is ideally suited with total harmonic distortion of -72 dBc at f = 1 MHz.
The THS4001 is a very high-performance, voltage-feedback operational amplifier especially suited for a wide range of video applications. The device is specified to operate over a wide range of supply voltages from ± 15 V to ± 2.5 V. With a bandwidth of 270 MHz, a slew rate of over 400V/us, and settling times of less than 30 ns, the THS4001 offers the unique combination of high performance in an easy to use voltage feedback configuration over a wide range of power supply voltages.
The THS4001 is stable at all gains for both inverting and noninverting configurations. It has a high output drive capability of 100 mA and draws
only 7.5 mA of quiescent current. Excellent professional video results can be obtained with the differential gain/phase performance of 0.04%/0.15° and 0.1 dB gain flatness to 60 MHz. For applications requiring low distortion, the THS4001 is ideally suited with total harmonic distortion of -72 dBc at f = 1 MHz. |
| Development Boards, Kits, Programmers | 5 | Obsolete | ||
THS4011290-MHz Low-Distortion Voltage-Feedback Amplifier | Development Boards, Kits, Programmers | 6 | Active | The THS4011 and THS4012 are high-speed, single/dual, voltage feedback amplifiers ideal for a wide range of applications. The devices offer good ac performance, with 290-MHz bandwidth, 310-V/µs slew rate, and 37-ns settling time (0.1%). These amplifiers have a high output drive capability of 110 mA and draw only 7.8-mA supply current per channel. For applications requiring low distortion, the THS4011/4012 operate with a total harmonic distortion (THD) of -80 dBc at f = 1 MHz. For video applications, the THS4011/4012 offer 0.1-dB gain flatness to 70 MHz, 0.006% differential gain error, and 0.01° differential phase error.
The THS4011 and THS4012 are high-speed, single/dual, voltage feedback amplifiers ideal for a wide range of applications. The devices offer good ac performance, with 290-MHz bandwidth, 310-V/µs slew rate, and 37-ns settling time (0.1%). These amplifiers have a high output drive capability of 110 mA and draw only 7.8-mA supply current per channel. For applications requiring low distortion, the THS4011/4012 operate with a total harmonic distortion (THD) of -80 dBc at f = 1 MHz. For video applications, the THS4011/4012 offer 0.1-dB gain flatness to 70 MHz, 0.006% differential gain error, and 0.01° differential phase error. |
THS4012290-MHz Dual Low-Distortion Voltage-Feedback Amplifier, Dual | Instrumentation, OP Amps, Buffer Amps | 8 | Active | The THS4011 and THS4012 are high-speed, single/dual, voltage feedback amplifiers ideal for a wide range of applications. The devices offer good ac performance, with 290-MHz bandwidth, 310-V/µs slew rate, and 37-ns settling time (0.1%). These amplifiers have a high output drive capability of 110 mA and draw only 7.8-mA supply current per channel. For applications requiring low distortion, the THS4011/4012 operate with a total harmonic distortion (THD) of -80 dBc at f = 1 MHz. For video applications, the THS4011/4012 offer 0.1-dB gain flatness to 70 MHz, 0.006% differential gain error, and 0.01° differential phase error.
The THS4011 and THS4012 are high-speed, single/dual, voltage feedback amplifiers ideal for a wide range of applications. The devices offer good ac performance, with 290-MHz bandwidth, 310-V/µs slew rate, and 37-ns settling time (0.1%). These amplifiers have a high output drive capability of 110 mA and draw only 7.8-mA supply current per channel. For applications requiring low distortion, the THS4011/4012 operate with a total harmonic distortion (THD) of -80 dBc at f = 1 MHz. For video applications, the THS4011/4012 offer 0.1-dB gain flatness to 70 MHz, 0.006% differential gain error, and 0.01° differential phase error. |
| Instrumentation, Op Amps, Buffer Amps | 5 | Obsolete | ||
THS40212-GHz, single-channel ultra-low-noise voltage-feedback amplifier | Development Boards, Kits, Programmers | 4 | Active | The THS4021 and THS4022 (THS402x) are ultra-low voltage noise, high-speed voltage-feedback amplifiers that are an excellent choice for applications requiring low voltage noise, including communication and imaging. The single-amplifier THS4021 and the dual-amplifier THS4022 offer very good ac performance with a 290MHz closed-loop bandwidth, 470V/µs slew rate, and 30ns settling time (0.1%) for a gain of 10V/V. The THS402x are stable at gains of 10V/V or greater and –9V/V or less. These amplifiers have a high drive capability of 200mA and draw only 7.5mA of supply current per amplifier. With a total harmonic distortion (THD) of –68dBc at f = 1MHz, the THS402x are designed for applications requiring low distortion.
The THS4021 and THS4022 (THS402x) are ultra-low voltage noise, high-speed voltage-feedback amplifiers that are an excellent choice for applications requiring low voltage noise, including communication and imaging. The single-amplifier THS4021 and the dual-amplifier THS4022 offer very good ac performance with a 290MHz closed-loop bandwidth, 470V/µs slew rate, and 30ns settling time (0.1%) for a gain of 10V/V. The THS402x are stable at gains of 10V/V or greater and –9V/V or less. These amplifiers have a high drive capability of 200mA and draw only 7.5mA of supply current per amplifier. With a total harmonic distortion (THD) of –68dBc at f = 1MHz, the THS402x are designed for applications requiring low distortion. |