T
Texas Instruments
| Series | Category | # Parts | Status | Description |
|---|---|---|---|---|
| Part | Spec A | Spec B | Spec C | Spec D | Description |
|---|---|---|---|---|---|
| Series | Category | # Parts | Status | Description |
|---|---|---|---|---|
| Part | Spec A | Spec B | Spec C | Spec D | Description |
|---|---|---|---|---|---|
| Series | Category | # Parts | Status | Description |
|---|---|---|---|---|
TAS25212-W, mono, digital & analog input Class-D audio amp with miniDSP & 18-mW, mono headphone driver | Amplifiers | 1 | Active | The TAS2521 is a low power digital input speaker amp with support for 24-bit digital I2S data mono playback.
In addition to driving a speaker amp upto 4-Ω, the device also features a mono headphone driver and a fully programmable miniDSP for signal processing. The digital audio data format is programmable to work with popular audio standard protocols (I2S, left/right-justified) in master, slave, DSP and TDM modes. The fully programmable miniDSP can support several functions such equalization for audio, multi-band DRC, tone generation and several other user defined functions. An on-chip PLL provides the high-speed clock needed by the digital signal-processing block. The volume level can be controlled by register control. The audio functions are controlled using the I2C serial bus or SPI bus. The device includes an on-board LDO that runs off the speaker power supply to handle all internal device analog and digital power needs. The included POR as power-on-resetcircuit reliably resets the device into its default state so no external reset is required at normal usage; however, the device does have a reset pin for more complex system initialization needs. The device also includes two analog inputs for mixing and muxing in both speaker and headphone analog paths.
This data manual is designed using PDF document-viewing features that allow quick access to information. For example, performing a global search on "page 0 / register 27" produces all references to this page and register in a list. This makes is easy to traverse the list and find all information related to a page and register. Note that the search string must be of the indicated format. Also, this document includes document hyperlinks to allow the user to quickly find a document reference. To come back to the original page, click the green left arrow near the PDF page number at the bottom of the file. The hot-key for this function is alt-left arrow on the keyboard. Another way to find information quickly is to use the PDF bookmarks.
The TAS2521 is a low power digital input speaker amp with support for 24-bit digital I2S data mono playback.
In addition to driving a speaker amp upto 4-Ω, the device also features a mono headphone driver and a fully programmable miniDSP for signal processing. The digital audio data format is programmable to work with popular audio standard protocols (I2S, left/right-justified) in master, slave, DSP and TDM modes. The fully programmable miniDSP can support several functions such equalization for audio, multi-band DRC, tone generation and several other user defined functions. An on-chip PLL provides the high-speed clock needed by the digital signal-processing block. The volume level can be controlled by register control. The audio functions are controlled using the I2C serial bus or SPI bus. The device includes an on-board LDO that runs off the speaker power supply to handle all internal device analog and digital power needs. The included POR as power-on-resetcircuit reliably resets the device into its default state so no external reset is required at normal usage; however, the device does have a reset pin for more complex system initialization needs. The device also includes two analog inputs for mixing and muxing in both speaker and headphone analog paths.
This data manual is designed using PDF document-viewing features that allow quick access to information. For example, performing a global search on "page 0 / register 27" produces all references to this page and register in a list. This makes is easy to traverse the list and find all information related to a page and register. Note that the search string must be of the indicated format. Also, this document includes document hyperlinks to allow the user to quickly find a document reference. To come back to the original page, click the green left arrow near the PDF page number at the bottom of the file. The hot-key for this function is alt-left arrow on the keyboard. Another way to find information quickly is to use the PDF bookmarks. |
| Evaluation Boards | 1 | Unknown | ||
TAS25524-W, digital/analog input smart amp with I/V sense for speaker protection & integ. 8.5-V boost | Linear | 1 | Active | The TAS2552 is a high efficiency Class-D audio power amplifier with advanced battery current management and an integrated Class-G boost converter. The device constantly measures the current and voltage across the load and provides a digital stream of this information.
The Class-G boost converter generates the Class-D amplifier supply rail. During low Class-D output power, the boost improves efficiency by deactivating and connecting VBAT directly to the Class-D amplifier supply. When high power audio is required, the boost quickly activates to provide significantly louder audio than a stand-alone amplifier connected directly to the battery.
The AGC automatically adjusts Class-D gain to reduce battery current at end-of-charge voltages, preventing output clipping, distortion and early system shutdown. The fixed gain is adjustable via I2C. The gain range is –7 dB to +24 dB in 1 dB steps.
In addition to a differential mono analog input, the TAS2552 has built-in a 16-bit D/A converter used with a digital input. Moving the D/A converter from the digital host processor into the integrated amplifier process provides better dynamic performance at lower system cost. Additionally, since the PCB routing is digital rather than analog, sensitivity to external perturbations such as GSM frame-rate noise is decreased at the system level.
The TAS2552 is a high efficiency Class-D audio power amplifier with advanced battery current management and an integrated Class-G boost converter. The device constantly measures the current and voltage across the load and provides a digital stream of this information.
The Class-G boost converter generates the Class-D amplifier supply rail. During low Class-D output power, the boost improves efficiency by deactivating and connecting VBAT directly to the Class-D amplifier supply. When high power audio is required, the boost quickly activates to provide significantly louder audio than a stand-alone amplifier connected directly to the battery.
The AGC automatically adjusts Class-D gain to reduce battery current at end-of-charge voltages, preventing output clipping, distortion and early system shutdown. The fixed gain is adjustable via I2C. The gain range is –7 dB to +24 dB in 1 dB steps.
In addition to a differential mono analog input, the TAS2552 has built-in a 16-bit D/A converter used with a digital input. Moving the D/A converter from the digital host processor into the integrated amplifier process provides better dynamic performance at lower system cost. Additionally, since the PCB routing is digital rather than analog, sensitivity to external perturbations such as GSM frame-rate noise is decreased at the system level. |
TAS25555.7-W, digital input smart amp with integrated speaker protection, advanced EQ & 8.5-V Class-H boost | Audio Amplifiers | 2 | Active | The TAS2555 device is a state-of-the-art Class-D audio amplifier which is a full system on a Chip (SoC). The device features a ultra low-noise audio DAC and Class-D power amplifier which incorporates speaker voltage and current sensing feedback. An on-chip, low-latency DSP supports Texas Instruments SmartAmp speaker protection algorithms to maximizes loudness while maintaining safe speaker conditions.
The device can be used easily with any processor with an I2S output and stereo implementations are possible when using two TAS2555 devices. Separate tuning for different speakers is supported allowing customers to add value while maintaining form factor designs. Additionally, the TAS2555 supports separate voice and audio tuning dynamically with ultra-low 15.9 µV ICN regardless of mode of operation making receiver/speaker implementations possible.
A Class-H boost converter generates the Class-D amplifier supply rail. When the audio signal only requires a lower Class-D output power, the boost improves system efficiency by deactivating and connecting VBATdirectly to the Class-D amplifier supply. When higher audio output power is required, the multi-level boost quickly activates tracking the signal to provide the additional voltage to the load.
The TAS2555 device is a state-of-the-art Class-D audio amplifier which is a full system on a Chip (SoC). The device features a ultra low-noise audio DAC and Class-D power amplifier which incorporates speaker voltage and current sensing feedback. An on-chip, low-latency DSP supports Texas Instruments SmartAmp speaker protection algorithms to maximizes loudness while maintaining safe speaker conditions.
The device can be used easily with any processor with an I2S output and stereo implementations are possible when using two TAS2555 devices. Separate tuning for different speakers is supported allowing customers to add value while maintaining form factor designs. Additionally, the TAS2555 supports separate voice and audio tuning dynamically with ultra-low 15.9 µV ICN regardless of mode of operation making receiver/speaker implementations possible.
A Class-H boost converter generates the Class-D amplifier supply rail. When the audio signal only requires a lower Class-D output power, the boost improves system efficiency by deactivating and connecting VBATdirectly to the Class-D amplifier supply. When higher audio output power is required, the multi-level boost quickly activates tracking the signal to provide the additional voltage to the load. |
| Amplifiers | 3 | Active | ||
TAS25595.7-W, digital input smart amp with integrated speaker protection with stereo processing | Development Boards, Kits, Programmers | 3 | Active | The TAS2559 device is a state-of-the-art Class-D audio amplifier which is a full system on a Chip (SoC). The device features a ultra low-noise audio DAC and Class-D power amplifier which incorporates speaker voltage and current sensing feedback. An on-chip, low-latency DSP supports Texas Instruments SmartAmp speaker protection algorithms to maximizes loudness while maintaining safe speaker conditions.
The device can be used easily with any processor with an I2S output and stereo implementations are possible when using two TAS2559 devices. Separate tuning for different speakers is supported allowing customers to add value while maintaining form factor designs. Additionally, the TAS2559 supports separate voice and audio tuning dynamically with ultra-low 15.9 µV ICN regardless of mode of operation making receiver/speaker implementations possible.
A Class-H boost converter generates the Class-D amplifier supply rail. When the audio signal only requires a lower Class-D output power, the boost improves system efficiency by deactivating and connecting VBATdirectly to the Class-D amplifier supply. When higher audio output power is required, the multi-level boost quickly activates tracking the signal to provide the additional voltage to the load.
The TAS2559 device is a state-of-the-art Class-D audio amplifier which is a full system on a Chip (SoC). The device features a ultra low-noise audio DAC and Class-D power amplifier which incorporates speaker voltage and current sensing feedback. An on-chip, low-latency DSP supports Texas Instruments SmartAmp speaker protection algorithms to maximizes loudness while maintaining safe speaker conditions.
The device can be used easily with any processor with an I2S output and stereo implementations are possible when using two TAS2559 devices. Separate tuning for different speakers is supported allowing customers to add value while maintaining form factor designs. Additionally, the TAS2559 supports separate voice and audio tuning dynamically with ultra-low 15.9 µV ICN regardless of mode of operation making receiver/speaker implementations possible.
A Class-H boost converter generates the Class-D amplifier supply rail. When the audio signal only requires a lower Class-D output power, the boost improves system efficiency by deactivating and connecting VBATdirectly to the Class-D amplifier supply. When higher audio output power is required, the multi-level boost quickly activates tracking the signal to provide the additional voltage to the load. |
| Amplifiers | 2 | Active | ||
| Audio Amplifiers | 3 | Active | ||
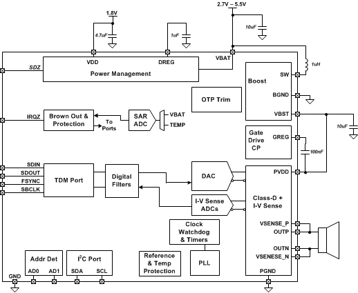
TAS25636.1-W, digital input, smart amp & integrated speaker protection, advanced EQ & 11-V Class-H boost | Evaluation Boards | 3 | Active | The TAS2563 is a digital input Class-D audio amplifier optimized for efficiently driving high peak power into small loudspeakers. The Class-D amplifier is capable of delivering 6.1W of peak power into a 4Ω load at battery voltage of 3.6V using the integrated 11.5V Class-H boost, or 10W peak power into 4Ω load in boost bypass mode using external 12V supply.
An on-chip, low-latency DSP supports Texas Instruments SmartAmp speaker protection algorithms. The integrated current and voltage sense provides for real-time monitoring of the loudspeakers, which permits pushing peak sound pressure levels (SPL) while keeping speakers from being damaged.
The integrated look-ahead Class-H boost dynamically adjusts boost voltage during playback, increasing efficiency and saving battery life in battery-powered systems. For regulated wall-powered systems, TAS2563 also features a boost bypass mode, supporting supply voltages of up to 16V for even higher output power.
Two PDM microphone inputs simplify the audio signal chain for two-way audio systems, interfacing digital microphones with the host processor. A battery-tracking peak voltage limiter with brown-out protection prevents systems shutdowns by optimizing amplifier headroom over the entire charge cycle.
The TAS2563 is a digital input Class-D audio amplifier optimized for efficiently driving high peak power into small loudspeakers. The Class-D amplifier is capable of delivering 6.1W of peak power into a 4Ω load at battery voltage of 3.6V using the integrated 11.5V Class-H boost, or 10W peak power into 4Ω load in boost bypass mode using external 12V supply.
An on-chip, low-latency DSP supports Texas Instruments SmartAmp speaker protection algorithms. The integrated current and voltage sense provides for real-time monitoring of the loudspeakers, which permits pushing peak sound pressure levels (SPL) while keeping speakers from being damaged.
The integrated look-ahead Class-H boost dynamically adjusts boost voltage during playback, increasing efficiency and saving battery life in battery-powered systems. For regulated wall-powered systems, TAS2563 also features a boost bypass mode, supporting supply voltages of up to 16V for even higher output power.
Two PDM microphone inputs simplify the audio signal chain for two-way audio systems, interfacing digital microphones with the host processor. A battery-tracking peak voltage limiter with brown-out protection prevents systems shutdowns by optimizing amplifier headroom over the entire charge cycle. |
TAS25647-W, digital input smart amp with I/V sense for speaker protection & integrated 13-V Class-H boost | Amplifiers | 2 | Active | The TAS2564 is a digital input, Class-D audio amplifier with a 256 level, 13 V Class-H boost. The robust 13 V Class-H boost provides the power needed for peak output while the algorithmically-controlled 256 level boost reduces the average power consumption. The boost is easily configured with PurePath Console GUI.
The Class-D amplifier is capable of delivering 7 W of peak power into an 8 Ω. TAS2564 is 83.5% efficient at 1 W output level. Integrated speaker voltage and current sense provides real time monitoring to keep speakers in the safe operation area.
Battery tracking peak voltage limiter with brown-out prevention optimizes amplifier headroom over the entire battery discharge. Up to four devices can share a common bus via I2S/TDM + I 2C interfaces.
The TAS2564 is a digital input, Class-D audio amplifier with a 256 level, 13 V Class-H boost. The robust 13 V Class-H boost provides the power needed for peak output while the algorithmically-controlled 256 level boost reduces the average power consumption. The boost is easily configured with PurePath Console GUI.
The Class-D amplifier is capable of delivering 7 W of peak power into an 8 Ω. TAS2564 is 83.5% efficient at 1 W output level. Integrated speaker voltage and current sense provides real time monitoring to keep speakers in the safe operation area.
Battery tracking peak voltage limiter with brown-out prevention optimizes amplifier headroom over the entire battery discharge. Up to four devices can share a common bus via I2S/TDM + I 2C interfaces. |
| Part | Category | Description |
|---|---|---|
Texas Instruments | Integrated Circuits (ICs) | BUS DRIVER, BCT/FBT SERIES |
Texas Instruments | Integrated Circuits (ICs) | 12BIT 3.3V~3.6V 210MHZ PARALLEL VQFN-48-EP(7X7) ANALOG TO DIGITAL CONVERTERS (ADC) ROHS |
Texas Instruments | Integrated Circuits (ICs) | TMX320DRE311 179PIN UBGA 200MHZ |
Texas Instruments TPS61040DRVTG4Unknown | Integrated Circuits (ICs) | IC LED DRV RGLTR PWM 350MA 6WSON |
Texas Instruments LP3876ET-2.5Obsolete | Integrated Circuits (ICs) | IC REG LINEAR 2.5V 3A TO220-5 |
Texas Instruments LMS1585ACSX-ADJObsolete | Integrated Circuits (ICs) | IC REG LIN POS ADJ 5A DDPAK |
Texas Instruments INA111APG4Obsolete | Integrated Circuits (ICs) | IC INST AMP 1 CIRCUIT 8DIP |
Texas Instruments | Integrated Circuits (ICs) | AUTOMOTIVE, QUAD 36V 1.2MHZ OPERATIONAL AMPLIFIER |
Texas Instruments OPA340NA/3KG4Unknown | Integrated Circuits (ICs) | IC OPAMP GP 1 CIRCUIT SOT23-5 |
Texas Instruments PT5112AObsolete | Power Supplies - Board Mount | DC DC CONVERTER 8V 8W |