T
Texas Instruments
| Series | Category | # Parts | Status | Description |
|---|---|---|---|---|
| Part | Spec A | Spec B | Spec C | Spec D | Description |
|---|---|---|---|---|---|
| Series | Category | # Parts | Status | Description |
|---|---|---|---|---|
| Part | Spec A | Spec B | Spec C | Spec D | Description |
|---|---|---|---|---|---|
| Series | Category | # Parts | Status | Description |
|---|---|---|---|---|
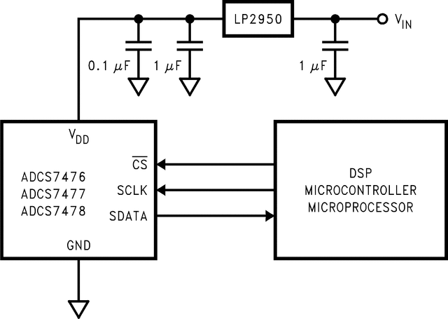
ADCS74771MSPS, 10-Bit A/D Converters in SOT-23 & LLP | Analog to Digital Converters (ADC) | 2 | Active | The ADCS7476, ADCS7477, and ADCS7478 devices are low power, monolithic CMOS 12-, 10-, and 8-bit analog-to-digital converters that operate at 1 MSPS. The ADCS747x devices are a drop-in replacement for Analog Device’s AD747x. Each device is based on a successive approximation register architecture with internal track-and-hold. The serial interface is compatible with several standards, such as SPI, QSPI, MICROWIRE, and many common DSP serial interfaces.
The ADCS747x uses the supply voltage as a reference, enabling the device to operate with a full-scale input range of 0 to VDD. The conversion rate is determined from the serial clock (SCLK) speed. These converters offer a shutdown mode, which can be used to trade throughput for power consumption. The ADCS747x is operated with a single supply that can range from 2.7 V to 5.25 V. Normal power consumption during continuous conversion, using a 3-V or 5-V supply, is 2 mW or 10 mW respectively. The power-down feature, which is enabled by a chip select (CS) pin, reduces the power consumption to under 5 µW using a 5-V supply. All three converters are available in a 6-pin SOT-23 package, which provides an extremely small footprint for applications where space is a critical consideration. These products are designed for operation over the automotive and extended industrial temperature range of –40°C to 125°C.
The ADCS7476, ADCS7477, and ADCS7478 devices are low power, monolithic CMOS 12-, 10-, and 8-bit analog-to-digital converters that operate at 1 MSPS. The ADCS747x devices are a drop-in replacement for Analog Device’s AD747x. Each device is based on a successive approximation register architecture with internal track-and-hold. The serial interface is compatible with several standards, such as SPI, QSPI, MICROWIRE, and many common DSP serial interfaces.
The ADCS747x uses the supply voltage as a reference, enabling the device to operate with a full-scale input range of 0 to VDD. The conversion rate is determined from the serial clock (SCLK) speed. These converters offer a shutdown mode, which can be used to trade throughput for power consumption. The ADCS747x is operated with a single supply that can range from 2.7 V to 5.25 V. Normal power consumption during continuous conversion, using a 3-V or 5-V supply, is 2 mW or 10 mW respectively. The power-down feature, which is enabled by a chip select (CS) pin, reduces the power consumption to under 5 µW using a 5-V supply. All three converters are available in a 6-pin SOT-23 package, which provides an extremely small footprint for applications where space is a critical consideration. These products are designed for operation over the automotive and extended industrial temperature range of –40°C to 125°C. |
ADCS74781MSPS, 8-Bit A/D Converters in SOT-23 & LLP | Integrated Circuits (ICs) | 3 | Active | The ADCS7476, ADCS7477, and ADCS7478 devices are low power, monolithic CMOS 12-, 10-, and 8-bit analog-to-digital converters that operate at 1 MSPS. The ADCS747x devices are a drop-in replacement for Analog Device’s AD747x. Each device is based on a successive approximation register architecture with internal track-and-hold. The serial interface is compatible with several standards, such as SPI, QSPI, MICROWIRE, and many common DSP serial interfaces.
The ADCS747x uses the supply voltage as a reference, enabling the device to operate with a full-scale input range of 0 to VDD. The conversion rate is determined from the serial clock (SCLK) speed. These converters offer a shutdown mode, which can be used to trade throughput for power consumption. The ADCS747x is operated with a single supply that can range from 2.7 V to 5.25 V. Normal power consumption during continuous conversion, using a 3-V or 5-V supply, is 2 mW or 10 mW respectively. The power-down feature, which is enabled by a chip select (CS) pin, reduces the power consumption to under 5 µW using a 5-V supply. All three converters are available in a 6-pin SOT-23 package, which provides an extremely small footprint for applications where space is a critical consideration. These products are designed for operation over the automotive and extended industrial temperature range of –40°C to 125°C.
The ADCS7476, ADCS7477, and ADCS7478 devices are low power, monolithic CMOS 12-, 10-, and 8-bit analog-to-digital converters that operate at 1 MSPS. The ADCS747x devices are a drop-in replacement for Analog Device’s AD747x. Each device is based on a successive approximation register architecture with internal track-and-hold. The serial interface is compatible with several standards, such as SPI, QSPI, MICROWIRE, and many common DSP serial interfaces.
The ADCS747x uses the supply voltage as a reference, enabling the device to operate with a full-scale input range of 0 to VDD. The conversion rate is determined from the serial clock (SCLK) speed. These converters offer a shutdown mode, which can be used to trade throughput for power consumption. The ADCS747x is operated with a single supply that can range from 2.7 V to 5.25 V. Normal power consumption during continuous conversion, using a 3-V or 5-V supply, is 2 mW or 10 mW respectively. The power-down feature, which is enabled by a chip select (CS) pin, reduces the power consumption to under 5 µW using a 5-V supply. All three converters are available in a 6-pin SOT-23 package, which provides an extremely small footprint for applications where space is a critical consideration. These products are designed for operation over the automotive and extended industrial temperature range of –40°C to 125°C. |
| Integrated Circuits (ICs) | 3 | Obsolete | ||
| Evaluation Boards | 1 | Obsolete | ||
| Data Acquisition | 2 | Obsolete | ||
ADCV08832Low Voltage, 8-Bit Serial I/O CMOS A/D Converter With Sample/Hold | Analog to Digital Converters (ADC) | 1 | Active | The ADCV08832 is a low voltage, 8-Bit successive approximation analog-to-digital converter with a 3-wire serial interface. The serial I/O will interface to microcontrollers, PLD's, microprocessors, DSPs or shift registers. The serial I/O is configured to comply with the NSC MICROWIRE™ serial data exchange standard.
To minimize total power consumption, the ADCV08832 can be set to go into low power mode whenever it is not performing conversions.
A sample/hold function allows the analog voltage at the positive input to vary during the actual A/D conversion. The analog inputs can be configured to operate in various combinations of single-ended, differential, or pseudo-differential modes.
The ADCV08832 is a low voltage, 8-Bit successive approximation analog-to-digital converter with a 3-wire serial interface. The serial I/O will interface to microcontrollers, PLD's, microprocessors, DSPs or shift registers. The serial I/O is configured to comply with the NSC MICROWIRE™ serial data exchange standard.
To minimize total power consumption, the ADCV08832 can be set to go into low power mode whenever it is not performing conversions.
A sample/hold function allows the analog voltage at the positive input to vary during the actual A/D conversion. The analog inputs can be configured to operate in various combinations of single-ended, differential, or pseudo-differential modes. |
ADS1000-Q1Automotive, 12-Bit, 128SPS, 1-Ch Delta-Sigma ADC w/ PGA, Oscillator & I2C | Data Acquisition | 7 | Active | The ADS1000-Q1 is an I 2C-compatible serial interface analog-to-digital (A/D) converter with differential inputs and 12 bits of resolution in a tiny SOT23-6 package. Conversions are performed ratiometrically, using the power supply as the reference voltage. The ADS1000-Q1 operates from a single power supply ranging from 2.7 V to 5.5 V.
The ADS1000-Q1 performs conversions at a rate of 128 samples per second (SPS). The onboard programmable gain amplifier (PGA), which offers gains of up to 8, allows smaller signals to be measured with high resolution. In single-conversion mode, the ADS1000-Q1 automatically powers down after a conversion, greatly reducing current consumption during idle periods.
The ADS1000-Q1 is designed for applications where space and power consumption are major considerations. Typical applications include head units, battery management systems, onboard chargers, and emissions and gas sensors.
The ADS1000-Q1 is an I 2C-compatible serial interface analog-to-digital (A/D) converter with differential inputs and 12 bits of resolution in a tiny SOT23-6 package. Conversions are performed ratiometrically, using the power supply as the reference voltage. The ADS1000-Q1 operates from a single power supply ranging from 2.7 V to 5.5 V.
The ADS1000-Q1 performs conversions at a rate of 128 samples per second (SPS). The onboard programmable gain amplifier (PGA), which offers gains of up to 8, allows smaller signals to be measured with high resolution. In single-conversion mode, the ADS1000-Q1 automatically powers down after a conversion, greatly reducing current consumption during idle periods.
The ADS1000-Q1 is designed for applications where space and power consumption are major considerations. Typical applications include head units, battery management systems, onboard chargers, and emissions and gas sensors. |
ADS101312-Bit 3.3kSPS 1-Ch Delta-Sigma ADC With Oscillator, Voltage Reference, and I2C | Integrated Circuits (ICs) | 2 | Active | The ADS1013, ADS1014, and ADS1015 (ADS101x) are precision, low-power, 12-bit, I2C-compatible, analog-to-digital converters (ADCs) offered in a leadless X2QFN-10, a SOT-10, and a VSSOP-10 package. The ADS101x incorporates a low-drift voltage reference and an oscillator. The ADS1014 and ADS1015 also incorporate a programmable gain amplifier (PGA) and a digital comparator. These features, along with a wide operating supply range, are useful for power- and space-constrained, sensor measurement applications.
The ADS101x perform conversions at data rates up to 3300 samples per second (SPS). The PGA offers input ranges from ±256mV to ±6.144V, allowing precise large- and small-signal measurements. The ADS1015 features an input multiplexer (MUX) that allows two differential or four single-ended input measurements. Use the digital comparator in the ADS1014 and ADS1015 for under- and overvoltage detection.
The ADS1013, ADS1014, and ADS1015 (ADS101x) are precision, low-power, 12-bit, I2C-compatible, analog-to-digital converters (ADCs) offered in a leadless X2QFN-10, a SOT-10, and a VSSOP-10 package. The ADS101x incorporates a low-drift voltage reference and an oscillator. The ADS1014 and ADS1015 also incorporate a programmable gain amplifier (PGA) and a digital comparator. These features, along with a wide operating supply range, are useful for power- and space-constrained, sensor measurement applications.
The ADS101x perform conversions at data rates up to 3300 samples per second (SPS). The PGA offers input ranges from ±256mV to ±6.144V, allowing precise large- and small-signal measurements. The ADS1015 features an input multiplexer (MUX) that allows two differential or four single-ended input measurements. Use the digital comparator in the ADS1014 and ADS1015 for under- and overvoltage detection. |
ADS1014-Q112-Bit 3.3kSPS 1-Ch Delta-Sigma ADC With PGA, Oscillator, Voltage Reference, Comparator, and I2C | Analog to Digital Converters (ADC) | 3 | Active | The ADS1013-Q1, ADS1014-Q1, and ADS1015-Q1 ( ADS101x-Q1) are precision, low-power, 12-bit, I 2C-compatible, analog-to-digital converters (ADCs) offered in VSSOP-10 and UQFN-10 packages. The ADS101x-Q1 incorporate a low-drift voltage reference and an oscillator. The ADS1014-Q1 and ADS1015-Q1 also incorporate a programmable gain amplifier (PGA) and a digital comparator. These features, along with a wide operating supply range, are useful for power- and space-constrained, sensor measurement applications.
The ADS101x-Q1 perform conversions at data rates up to 3300 samples per second (SPS). The PGA offers input ranges from ±256 mV to ±6.144 V, allowing precise large- and small-signal measurements. The ADS1015-Q1 features an input multiplexer (MUX) that allows two differential or four single-ended input measurements. Use the digital comparator in the ADS1014-Q1 and ADS1015-Q1 for under- and overvoltage detection.
The ADS1013-Q1, ADS1014-Q1, and ADS1015-Q1 ( ADS101x-Q1) are precision, low-power, 12-bit, I 2C-compatible, analog-to-digital converters (ADCs) offered in VSSOP-10 and UQFN-10 packages. The ADS101x-Q1 incorporate a low-drift voltage reference and an oscillator. The ADS1014-Q1 and ADS1015-Q1 also incorporate a programmable gain amplifier (PGA) and a digital comparator. These features, along with a wide operating supply range, are useful for power- and space-constrained, sensor measurement applications.
The ADS101x-Q1 perform conversions at data rates up to 3300 samples per second (SPS). The PGA offers input ranges from ±256 mV to ±6.144 V, allowing precise large- and small-signal measurements. The ADS1015-Q1 features an input multiplexer (MUX) that allows two differential or four single-ended input measurements. Use the digital comparator in the ADS1014-Q1 and ADS1015-Q1 for under- and overvoltage detection. |
ADS1015-Q1Automotive 12-bit, 3.3-kSPS, 4-ch, delta-sigma ADC with PGA, oscillator, VREF, comparator and I2C | Evaluation Boards | 8 | Active | The ADS1013-Q1, ADS1014-Q1, and ADS1015-Q1 ( ADS101x-Q1) are precision, low-power, 12-bit, I 2C-compatible, analog-to-digital converters (ADCs) offered in VSSOP-10 and UQFN-10 packages. The ADS101x-Q1 incorporate a low-drift voltage reference and an oscillator. The ADS1014-Q1 and ADS1015-Q1 also incorporate a programmable gain amplifier (PGA) and a digital comparator. These features, along with a wide operating supply range, are useful for power- and space-constrained, sensor measurement applications.
The ADS101x-Q1 perform conversions at data rates up to 3300 samples per second (SPS). The PGA offers input ranges from ±256 mV to ±6.144 V, allowing precise large- and small-signal measurements. The ADS1015-Q1 features an input multiplexer (MUX) that allows two differential or four single-ended input measurements. Use the digital comparator in the ADS1014-Q1 and ADS1015-Q1 for under- and overvoltage detection.
The ADS1013-Q1, ADS1014-Q1, and ADS1015-Q1 ( ADS101x-Q1) are precision, low-power, 12-bit, I 2C-compatible, analog-to-digital converters (ADCs) offered in VSSOP-10 and UQFN-10 packages. The ADS101x-Q1 incorporate a low-drift voltage reference and an oscillator. The ADS1014-Q1 and ADS1015-Q1 also incorporate a programmable gain amplifier (PGA) and a digital comparator. These features, along with a wide operating supply range, are useful for power- and space-constrained, sensor measurement applications.
The ADS101x-Q1 perform conversions at data rates up to 3300 samples per second (SPS). The PGA offers input ranges from ±256 mV to ±6.144 V, allowing precise large- and small-signal measurements. The ADS1015-Q1 features an input multiplexer (MUX) that allows two differential or four single-ended input measurements. Use the digital comparator in the ADS1014-Q1 and ADS1015-Q1 for under- and overvoltage detection. |
| Part | Category | Description |
|---|---|---|
Texas Instruments | Integrated Circuits (ICs) | BUS DRIVER, BCT/FBT SERIES |
Texas Instruments | Integrated Circuits (ICs) | 12BIT 3.3V~3.6V 210MHZ PARALLEL VQFN-48-EP(7X7) ANALOG TO DIGITAL CONVERTERS (ADC) ROHS |
Texas Instruments | Integrated Circuits (ICs) | TMX320DRE311 179PIN UBGA 200MHZ |
Texas Instruments TPS61040DRVTG4Unknown | Integrated Circuits (ICs) | IC LED DRV RGLTR PWM 350MA 6WSON |
Texas Instruments LP3876ET-2.5Obsolete | Integrated Circuits (ICs) | IC REG LINEAR 2.5V 3A TO220-5 |
Texas Instruments LMS1585ACSX-ADJObsolete | Integrated Circuits (ICs) | IC REG LIN POS ADJ 5A DDPAK |
Texas Instruments INA111APG4Obsolete | Integrated Circuits (ICs) | IC INST AMP 1 CIRCUIT 8DIP |
Texas Instruments | Integrated Circuits (ICs) | AUTOMOTIVE, QUAD 36V 1.2MHZ OPERATIONAL AMPLIFIER |
Texas Instruments OPA340NA/3KG4Unknown | Integrated Circuits (ICs) | IC OPAMP GP 1 CIRCUIT SOT23-5 |
Texas Instruments PT5112AObsolete | Power Supplies - Board Mount | DC DC CONVERTER 8V 8W |