| Power Management (PMIC) | 1 | Obsolete | |
L9942Stepper Motor Driver for Bipolar Motors with microstepping & programmable current profile | Power Management (PMIC) | 1 | Active | The L9942 is an integrated stepper motor driver for bipolar stepper motors with microstepping and programmable current profile look-up-table to allow a flexible adaptation of the stepper motor characteristics and intended operating conditions. It is possible to use different current profiles depending on target criteria: audible noise, vibrations, rotation speed or torque. The decay mode used in PWM-current control circuit can be programmed to slow-, fast-, mixed-and auto-decay. In autodecay mode device will use slow decay mode if the current for the next step will increase and the fast decay or mixed decay mode if the current will decrease. The programmable stall detection is useful in case of head lamp leveling and bending light application, by preventing to run the motor too long time in stall for position alignment. If a stall is detected, the alignment process is closed and the noise is minimized. |
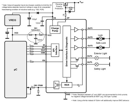
L9949Door actuator driver | PMIC | 1 | Obsolete | The L9949 is a microprocessor controlled power interface for automotive applications. It is realized in multipower BCD60III technology. Up to three DC motors and one grounded resistive load can be driven with its three half bridges, one full bridge and one highside driver power outputs. The integrated standard serial peripheral interface (SPI) controls all operation modes (forward, reverse, brake and high impedance). All diagnostic informations are available via the SPI. |
L9951Rear Door Actuator Driver | Power Management - Specialized | 1 | Active | The L9951 is a microcontroller driven multifunctional rear door actuator driver for automotive applications. Up to two DC motors and two grounded resistive loads can be driven with three half bridges and two highside drivers. The integrated standard serial peripheral interface (SPI) controls all operation modes (forward, reverse, brake and high impedance). All diagnostic informations are available via SPI. |
| Integrated Circuits (ICs) | 1 | Active | |
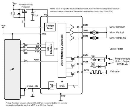
L9953Door Actuator Driver | Integrated Circuits (ICs) | 1 | Active | The L9953 and L9953XP are microcontroller driven multifunctional door actuator driver for automotive applications. Up to three DC motors and three grounded resistive loads can be driven with five half bridges and three highside drivers.
The integrated standard serial peripheral interface (SPI) controls all operation modes (forward, reverse, brake and high impedance). All diagnostic informations are available via SPI. |
| Integrated Circuits (ICs) | 1 | Active | The L9954 and L9954XP are microcontroller driven multifunctional door actuator driver for automotive applications. Up to two DC motors and three grounded resistive loads can be driven with three half bridges and three highside drivers.
The integrated standard serial peripheral interface (SPI) controls all operation modes (forward, reverse, brake and high impedance). All diagnostic informations are available via SPI. |
L9958SPI Controlled H-Bridge | Integrated Circuits (ICs) | 1 | Active | The L9958 is an SPI controlled H-Bridge, designed for the control of DC and stepper motors in safety critical applications and under extreme environmental conditions.
The H-Bridge is protected against over temperature, short circuits and has an undervoltage lockout for all the supply voltages Vsand Vdd, and for overvoltage on Vdd. All malfunctions cause the output stages to go tristate.
Detailed failure diagnostics on each channel is provided via SPI: short circuit to battery, short circuit to ground, short circuit overload, over temperature.
Open-load can be detected in ON condition, for the widest application ranges. Current regulation threshold can be set by SPI from 2.5 A to 8.6 A (Typ.), in 4 steps. Guaranteed accuracy is ±10 % on all temp range, using an external reference resistor with 1% accuracy over all temp range.
Current limitation threshold is linearly reduced by temperature over 165 °C.and a thermal warning bit is set by SPI. The H-Bridge contains integrated free-wheel diodes. In case of free-wheeling condition, the low side transistor is switched on in parallel of its diode to reduce power dissipation.
A multiple wire bonding technique, as well as ST proprietary package design is making L9958 compatible with three power packages, for maximum flexibility:
PowerSO-20 package (medium power, JEDEC standard MO166);PowerSO16 package (medium power, lower cost);PowerSSO24 package (low power, very low cost JEDEC standard MO271A). |
L9959Single / Dual PMOS High-side H-bridge | Integrated Circuits (ICs) | 1 | Active | L9959S/L9959U and L9959T are single and dual integrated H-bridges for resistive and inductive loads featuring output current direction and supervising functions.
The PowerSSO24 houses one full H-Bridge, while the PowerSSO36 houses both two H-Bridges that can work in parallel, through independent input driving commands, and one full H-bridge, by improving PCB footprint design versus different target applications.
Target application ranges from throttle control actuators to exhaust gas recirculation control valves in automotive domain to a more general use to drive DC and Stepper motors. |
L9961Chip for industrial battery management applications up to 5 cells | Power Management (PMIC) | 1 | Active | L9961 is part of a complete battery pack monitoring, balancing, and protecting system for Li-Ion and Li-Polymer cells in 3, 4 or 5 series configurations. The L9961 uses a high precision ADC to provide cell voltage, stack voltage and temperature conversion via external NTC. Voltage monitoring functions are cyclically performed with a programmable loop time. Stack current is also monitored via a high accuracy CSA, continuously running and performing also Coulomb counting. Cell balancing is available and can be simultaneously activated on all cells. IC configuration and information exchange for SOC/SOH estimation are performed via I2C peripheral. The IC also integrates a dual pre-driver programmable in both HS/LS configurations for driving pack relays. L9961 also implements battery pack fuse protection to prevent fire and explosion hazards. A 3.3 V regulator with a high current capability is available for supplying pack controller and other external circuitry in both standby and normal operation modes. The IC protects the battery pack against over/under voltage conditions and monitors for over/under temperature. It also features protection against overcurrent (both directions) and short-circuit in discharge events. Safety-relevant configurations can be stored in the internal NVM to avoid re-programming the device at each wake-up. |