S
STMicroelectronics
| Series | Category | # Parts | Status | Description |
|---|---|---|---|---|
| Part | Spec A | Spec B | Spec C | Spec D | Description |
|---|---|---|---|---|---|
| Series | Category | # Parts | Status | Description |
|---|---|---|---|---|
| Part | Spec A | Spec B | Spec C | Spec D | Description |
|---|---|---|---|---|---|
| Part | Category | Description |
|---|---|---|
STMicroelectronics STEVAL-ISA068V1Obsolete | Development Boards Kits Programmers | EVAL BOARD FOR ST1S32 |
STMicroelectronics 74VCXHQ163245TTRObsolete | Integrated Circuits (ICs) | IC TRANSLATION TXRX 2.7V 48TSSOP |
STMicroelectronics | Development Boards Kits Programmers | VNQ9050LAJ EVALUATION BOARD |
STMicroelectronics LSM303DLHCTRObsolete | Sensors Transducers | IMU ACCEL/MAG 3-AXIS I2C 14LGA |
STMicroelectronics M93C56-WMN6TObsolete | Integrated Circuits (ICs) | EEPROM SERIAL-MICROWIRE 2K-BIT 256 X 8/128 X 16 3.3V/5V 8-PIN SO N T/R |
STMicroelectronics | Integrated Circuits (ICs) | STM32U |
STMicroelectronics TS831-3IZObsolete | Integrated Circuits (ICs) | IC SUPERVISOR 1 CHANNEL TO92-3 |
STMicroelectronics STMPE1208SQTRObsolete | Integrated Circuits (ICs) | IC I/O EXPANDER I2C 12B 40QFN |
STMicroelectronics STM32L1-MAGNETObsolete | Development Boards Kits Programmers | IAR EXPERIMENT STM32 L1 EVAL BRD |
STMicroelectronics VNB35N07Obsolete | Integrated Circuits (ICs) | IC PWR DRIVER N-CHAN 1:1 D2PAK |
| Series | Category | # Parts | Status | Description |
|---|---|---|---|---|
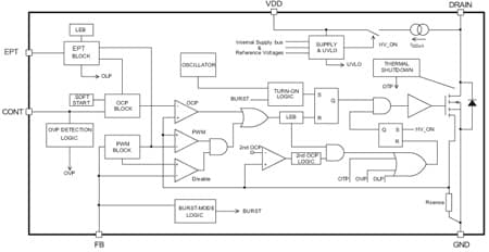
VIPER26Fixed frequency VIPer plus family | PMIC | 6 | Active | The VIPER26 device is a smart high voltage converter that integrates an 800 V avalanche-rugged power MOSFET with PWM current mode control. The power MOSFET with 800 V breakdown voltage allows an extended input voltage range to be applied, as well as the size of the DRAIN snubber circuit to be reduced.
This IC meets the most stringent energy-saving standards with very low consumption and burst mode operation under light load.
The design of flyback, buck and buck boost converters is supported. The integrated HV startup, sense-FET, error amplifier and oscillator with jitter allow complete application designs with a minimum number of components. |
| AC DC Converters, Offline Switches | 2 | Active | ||
VIPER273 kW Full Bridge LLC resonant digital power supply evaluation kit | Evaluation Boards | 7 | Active | The device is an off-line converter with an 800 V rugged power section, a PWM control, two levels of over-current protection, overvoltage and overload protections, hysteretic thermal protection, soft-start and safe auto-restart after any fault condition removal. Burst mode operation and device very low consumption help to meet the standby energy saving regulations.
Advance frequency jittering reduces EMI filter cost. Brown-out function protects the switch mode power supply when the rectified input voltage level is below the normal minimum level specified for the system. The high voltage start-up circuit is embedded in the device. |
| PMIC | 6 | Active | ||
| AC DC Converters, Offline Switches | 8 | Active | ||
| PMIC | 5 | Active | ||
| AC DC Converters, Offline Switches | 6 | Active | ||
| AC DC Converters, Offline Switches | 6 | Active | ||
| PMIC | 3 | Obsolete | ||
| AC DC Converters, Offline Switches | 3 | Active | ||