S
STMicroelectronics
| Series | Category | # Parts | Status | Description |
|---|---|---|---|---|
| Part | Spec A | Spec B | Spec C | Spec D | Description |
|---|---|---|---|---|---|
| Series | Category | # Parts | Status | Description |
|---|---|---|---|---|
| Part | Spec A | Spec B | Spec C | Spec D | Description |
|---|---|---|---|---|---|
| Part | Category | Description |
|---|---|---|
STMicroelectronics STEVAL-ISA068V1Obsolete | Development Boards Kits Programmers | EVAL BOARD FOR ST1S32 |
STMicroelectronics 74VCXHQ163245TTRObsolete | Integrated Circuits (ICs) | IC TRANSLATION TXRX 2.7V 48TSSOP |
STMicroelectronics | Development Boards Kits Programmers | VNQ9050LAJ EVALUATION BOARD |
STMicroelectronics LSM303DLHCTRObsolete | Sensors Transducers | IMU ACCEL/MAG 3-AXIS I2C 14LGA |
STMicroelectronics M93C56-WMN6TObsolete | Integrated Circuits (ICs) | EEPROM SERIAL-MICROWIRE 2K-BIT 256 X 8/128 X 16 3.3V/5V 8-PIN SO N T/R |
STMicroelectronics | Integrated Circuits (ICs) | STM32U |
STMicroelectronics TS831-3IZObsolete | Integrated Circuits (ICs) | IC SUPERVISOR 1 CHANNEL TO92-3 |
STMicroelectronics STMPE1208SQTRObsolete | Integrated Circuits (ICs) | IC I/O EXPANDER I2C 12B 40QFN |
STMicroelectronics STM32L1-MAGNETObsolete | Development Boards Kits Programmers | IAR EXPERIMENT STM32 L1 EVAL BRD |
STMicroelectronics VNB35N07Obsolete | Integrated Circuits (ICs) | IC PWR DRIVER N-CHAN 1:1 D2PAK |
| Series | Category | # Parts | Status | Description |
|---|---|---|---|---|
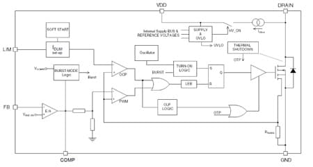
VIPER12A-EFixed frequency off line converter | Integrated Circuits (ICs) | 3 | Active | The VIPER12A combines a dedicated current mode PWM controller with a high voltage power MOSFET on the same silicon chip.
Typical applications cover off line power supplies for battery charger adapters, standby power supplies for TV or monitors, auxiliary supplies for motor control, etc.
The internal control circuit offers the following benefits: Large input voltage range on the VDD pin accommodates changes in auxiliary supply voltage (This feature is well adapted to battery charger adapter configurations), automatic burst mode in low load condition and overvoltage protection in HICCUP mode. |
| Integrated Circuits (ICs) | 2 | Obsolete | ||
| AC DC Converters, Offline Switches | 6 | Active | ||
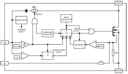
VIPER17VIPerPlus family: Fixed frequency 6W high performance off line high voltage converter | AC DC Converters, Offline Switches | 6 | Active | The device is an off-line converter with an 800 V rugged power section, a PWM control, two levels of overcurrent protection, overvoltage and overload protections, hysteresis thermal protection, soft-start and safe auto-restart after any fault condition removal. The burst mode operation and the device’s very low consumption meet the standby energy saving regulations.
Advance frequency jittering reduces EMI filter cost. Brown-out function protects the switch mode power supply when the rectified input voltage level is below the normal minimum level specified for the system. The high voltage startup circuit is embedded in the device. |
| AC DC Converters, Offline Switches | 3 | Obsolete | ||
VIPER22Fixed frequency off line converter | AC DC Converters, Offline Switches | 3 | Active | The VIPer22A-E combines a dedicated current mode PWM controller with a high voltage power MOSFET on the same silicon chip.
Typical applications cover off line power supplies for battery charger adapters, standby power supplies for TV or monitors, auxiliary supplies for motor control, etc. The internal control circuit offers the following benefits:
Large input voltage range on the VDDpin accommodates changes in auxiliary supply voltage. This feature is well adapted to battery charger adapter configurations.
Automatic burst mode in low load condition.
Overvoltage protection in HICCUP mode. |
VIPER222High voltage converter | AC DC Converters, Offline Switchers | 2 | Active | The VIPER222 device is a high performance high voltage converter that combines a 730 V rugged power MOSFET with a PWM control. The device embeds the high voltage startup and the current sense circuit, avoiding the use of extra components in the BoM. Frequency jittering spreads the EMI and allows the use of a small filter. The burst mode technique allows to obtain a very low input power consumption at light load. |
VIPER22ADIP-EFixed frequency off line converter | AC DC Converters, Offline Switchers | 1 | Active | The VIPer22A-E combines a dedicated current mode PWM controller with a high voltage power MOSFET on the same silicon chip.
Typical applications cover off line power supplies for battery charger adapters, standby power supplies for TV or monitors, auxiliary supplies for motor control, etc. The internal control circuit offers the following benefits:
Large input voltage range on the VDDpin accommodates changes in auxiliary supply voltage. This feature is well adapted to battery charger adapter configurations.
Automatic burst mode in low load condition.
Overvoltage protection in HICCUP mode. |
VIPER22AS-ELow power off-line SMPS primary switcher | AC DC Converters, Offline Switchers | 1 | Active | The VIPer22A-E combines a dedicated current mode PWM controller with a high voltage power MOSFET on the same silicon chip.
Typical applications cover off line power supplies for battery charger adapters, standby power supplies for TV or monitors, auxiliary supplies for motor control, etc. The internal control circuit offers the following benefits:
Large input voltage range on the VDDpin accommodates changes in auxiliary supply voltage. This feature is well adapted to battery charger adapter configurations.
Automatic burst mode in low load condition.
Overvoltage protection in HICCUP mode. |
VIPER25VIPerPlus family: Quasi-resonant high performance off line high voltage converter | Integrated Circuits (ICs) | 4 | Active | VIPER25 is an off-line converter with an 800 V rugged power section, a PWM control, double levels of overcurrent protection, overvoltage and overload protections, hysteretic thermal protection, soft-start and safe auto-restart after any fault condition removal. Burst mode operation and device very low consumption helps to meet the standby energy saving regulations. The quasiresonant feature reduces EMI filter cost. Brownout and brown-in function protects the switch mode power supply when the rectified input voltage level is below the normal minimum level specified for the system. The high voltage start-up circuit is embedded in the device. |