| Power Management (PMIC) | 4 | Active | |
| PFC (Power Factor Correction) | 4 | Active | |
| Power Management (PMIC) | 1 | Obsolete | |
| Power Management (PMIC) | 2 | Active | |
L4989Automotive Low Power Voltage Regulator | Power Management (PMIC) | 2 | Obsolete | The L4989M and L4989MD are monolithic integrated 5 V voltage regulators with a low drop voltage at currents up to 150 mA.
The output voltage regulating element consists in a p-channel MOS and the regulation is performed regardless of input voltage transients up to 40 V. The high precision of the output voltage is obtained with a pre-trimmed reference voltage.
The devices are protected against short circuit and an overtemperature protection switches off the devices in case of extremely high power dissipation.
The L4989M and L4989MD watchdogs are active when the Enable pin is high. Features like reset and watchdog make this devices particularly suitable to supply microprocessor systems in automotive applications. |
L4989MDAutomotive Low Power Voltage Regulator | Integrated Circuits (ICs) | 1 | Obsolete | The L4989M and L4989MD are monolithic integrated 5 V voltage regulators with a low drop voltage at currents up to 150 mA.
The output voltage regulating element consists in a p-channel MOS and the regulation is performed regardless of input voltage transients up to 40 V. The high precision of the output voltage is obtained with a pre-trimmed reference voltage.
The devices are protected against short circuit and an overtemperature protection switches off the devices in case of extremely high power dissipation.
The L4989M and L4989MD watchdogs are active when the Enable pin is high. Features like reset and watchdog make this devices particularly suitable to supply microprocessor systems in automotive applications. |
| Integrated Circuits (ICs) | 3 | Active | |
L4995Automotive 5V, 500mA Low Drop Voltage Regulator | Voltage Regulators - Linear, Low Drop Out (LDO) Regulators | 10 | Active | L4995 is a family of monolithic integrated 5 V voltage regulators with a low drop voltage at currents of up to 500 mA, available in both 12 and 24 pin packages.
The output voltage regulating element consists of a p-channel MOS and regulation is performed regardless of input voltage transients of up to 40V.
The high precision of the output voltage is obtained using a pre-trimmed reference voltage. The L4995 family is protected against short circuit and overtemperature protection switches off the devices in the case of extremely high power dissipation. The L4995 integrates the watchdog, enable and externally programmable reset circuits. The L4995A features the externally programmable reset and enable. Finally the L4995R features the externally programmable reset.
The combination of such features makes this device particularly flexible and suitable to supply microprocessor systems in automotive applications. |
L50505V Low Drop Linear Voltage Regulator for Automotive Application | Voltage Regulators - Linear, Low Drop Out (LDO) Regulators | 2 | Active | L5050 is a 5 V low dropout linear voltage regulator suitable for automotive applications, available in single (L5050S) or dual isolated (L5050SD) linear output voltage in a SO-8 package. The LDO delivers up to 50 mA (2x50 mA for the dual version) of DC load current and consumes as low as 5 μA (per each output in L5050SD) of quiescent current with device disabled. High output voltage accuracy (± 2%) is kept over wide temperature range, line and load variation. The L5050S is able to deliver up to 100 mA (as pulsed current) and L5050SD up to 2x100 mA (as pulsed current); duration of current is linked to thermal settings (such as PCB type, ambient temperature). Enable features (two enables for the dual version) allow enabling or disabling each output. The maximum input voltage is 40 V. The regulator output current is internally limited and the device is protected against short circuit, overload and over temperature conditions. In addition, only low value ceramic capacitor on output is required for stability. |
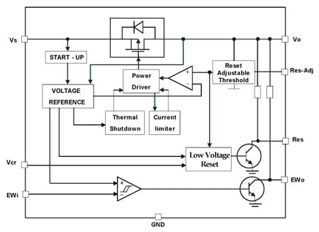
L5150Automotive 5V Low Dropout Voltage Regulator | Power Management (PMIC) | 3 | Active | L5150GJ is a low dropout linear regulator with microprocessor control functions such as power on reset, low voltage reset, early warning, on/off control. Typical quiescent current is 55 µA in very low output current mode and enabled regulator. It drops to 5 µA with not enabled regulator.
On chip trimming results in high output voltage accuracy (+/-2%). Accuracy is kept over wide temperature range, line and load variation. Early warning circuit monitors the input voltage and compares it with an internal voltage reference.
Output voltage reset threshold can be adjusted down to 3.5 V by means of an external voltage divider.
The maximum input voltage is 40 V. The max output current is internally limited. Internal temperature protection disables the voltage regulator output. In addition, only low-value ceramic capacitor on output is required for stability. |