R
Renesas Electronics Corporation
| Series | Category | # Parts | Status | Description |
|---|---|---|---|---|
| Part | Spec A | Spec B | Spec C | Spec D | Description |
|---|---|---|---|---|---|
| Series | Category | # Parts | Status | Description |
|---|---|---|---|---|
| Part | Spec A | Spec B | Spec C | Spec D | Description |
|---|---|---|---|---|---|
| Part | Category | Description |
|---|---|---|
Renesas Electronics Corporation | Integrated Circuits (ICs) | RV1S9356ACCSP-120V#KC0 |
Renesas Electronics Corporation | Crystals Oscillators Resonators | XTAL OSC VCXO 44.7360MHZ HCMOS |
Renesas Electronics Corporation R7F7015693AFD#KA2Obsolete | Integrated Circuits (ICs) | IC MCU |
Renesas Electronics Corporation NE677M04-AObsolete | Discrete Semiconductor Products | RF TRANS NPN 6V 15GHZ SOT343F |
Renesas Electronics Corporation IDT71V416L10YIObsolete | Integrated Circuits (ICs) | IC SRAM 4MBIT PARALLEL 44SOJ |
Renesas Electronics Corporation IDT71V424YS10PHObsolete | Integrated Circuits (ICs) | IC SRAM 4MBIT PARALLEL 44TSOP II |
Renesas Electronics Corporation | Integrated Circuits (ICs) | IC MCU 32BIT 1.5MB FLASH 64TFBGA |
Renesas Electronics Corporation UPG2214TB-AObsolete | RF and Wireless | IC RF SWITCH SPDT 3GHZ 6-SMINI |
Renesas Electronics Corporation R5F212J1SNSP#U0Obsolete | Integrated Circuits (ICs) | IC MCU 16BIT 4KB FLASH 20LSSOP |
Renesas Electronics Corporation | Integrated Circuits (ICs) | MCU RA6 ARM CM33 200MHZ 512K/256 |
| Series | Category | # Parts | Status | Description |
|---|---|---|---|---|
| PMIC | 3 | Obsolete | ||
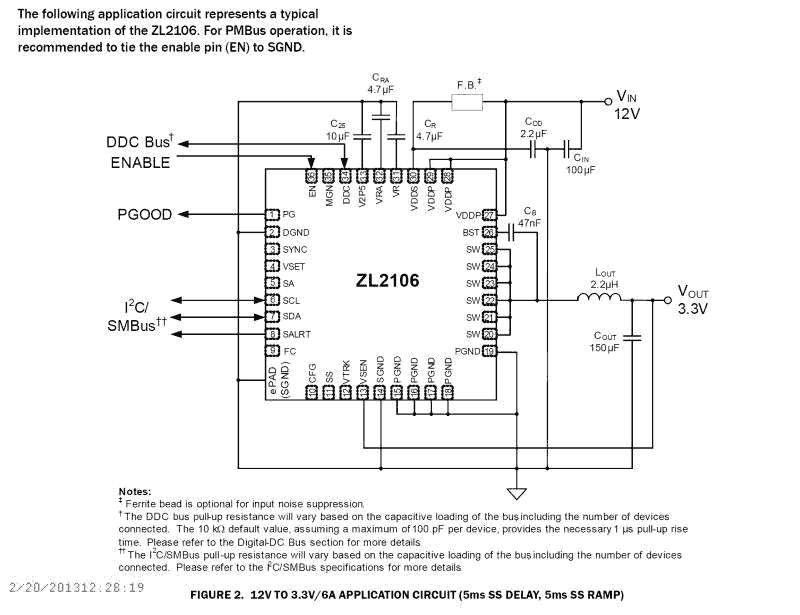
ZL21066A Digital-DC Synchronous Step-Down DC/DC Converter | Integrated Circuits (ICs) | 3 | Obsolete | The ZL2106 is a digital power conversion and management IC that combines an integrated synchronous step-down DC/DC converter with key power management functions in a small package, resulting in a flexible and integrated solution. The ZL2106 can provide an output voltage from 0. 54V to 5. 5V (with margin) from an input voltage between 4. 5V and 14V. Internal low rDS(ON)synchronous power MOSFETs enable the ZL2106 to deliver continuous loads up to 6A with high efficiency. An internal Schottky bootstrap diode reduces discrete component count. The ZL2106 also supports phase spreading to reduce system input capacitance. Power management features such as digital soft-start delay and ramp, sequencing, tracking, and margining can be configured by simple pin-strapping or through an on-chip serial port. The ZL2106 uses the PMBus™ protocol for communication with a host controller and the Digital-DC bus for interoperability between other Zilker Labs devices. |
| Power Management (PMIC) | 1 | Obsolete | ||
| Power Management (PMIC) | 6 | Obsolete | ||
| DC DC Switching Controllers | 2 | Obsolete | ||
| DC DC Switching Controllers | 4 | Active | ||
| Development Boards, Kits, Programmers | 3 | Obsolete | ||
| DC DC Switching Controllers | 2 | Obsolete | ||
| Power Supplies - Board Mount | 4 | Obsolete | ||
| DC DC Converters | 4 | Obsolete | ||