| Logic | 2 | Obsolete | The 74FCT2245T octal bidirectional transceiver is designed for asynchronous two-way communication between data buses. The transmit/receive (T/R) input determines the direction of data flow through the bidirectional transceiver. The 74FCT2245T has balanced drive outputs with current limiting resistors reducing the need for external series terminating resistors. It is a plug-in replacement for the 74FCT245T. The 74FCT2245T operates at -40C to +85C |
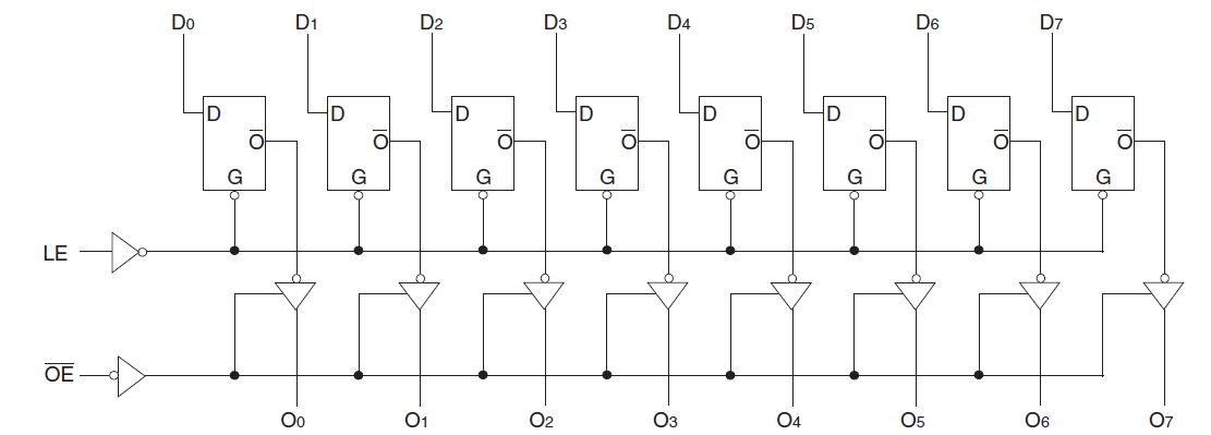
| Integrated Circuits (ICs) | 1 | Active | The 74FCT2373T is an octal transparent latch with 3-state outputs and is intended for bus-oriented applications. When Latch Enable (LE) is high, the flip-flops appear transparent to the data and when LE is low, the data that meets the set-up time is latched. The 74FCT2373T has balanced drive outputs with current limiting resistors which reduces the need for external series terminating resistors. It is a plug-in replacement for the 74FCT373T. The 74FCT2373T operates at -40 °C to +85 °C. |
| Integrated Circuits (ICs) | 2 | Obsolete | |
| Logic | 1 | Obsolete | The 74FCT240T octal buffer/line driver is designed to be employed as a memory and address driver, clock driver, and bus-oriented transmitter/ receiver which provides improved board density. The 74FCT240T operates at -40C to +85C. (For Mil version, see 54FCT240T) |
| Integrated Circuits (ICs) | 4 | Active | The 74FC244T octal buffer/line driver is designed to be employed as a memory and address driver, clock driver, and bus-oriented transmitter/ receiver which provides improved board density. The 74FCT244T operates at -40C to +85C. (For Mil version, see 54FCT244T) |
| Logic | 4 | Active | The 74FCT245T octal bidirectional transceiver is designed for asynchronous two-way communication between data buses. The transmit/receive (T/R) input determines the direction of data flow through the bidirectional transceiver. The 74FCT245T operates at -40 °C to +85 °C. For the Mil version, see 54FCT245T. |
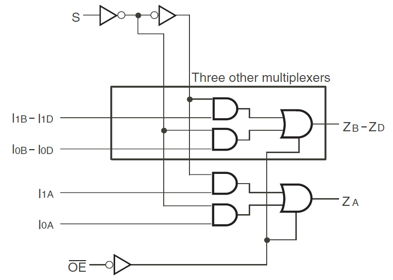
| Logic | 3 | Obsolete | The 74FCT257T is a high-speed quad 2-input multiplexer. The 74FCT257T has a common Output Enable (OE) input. When OE is high, all outputs are switched to a high-impedance state allowing the outputs to interface directly with bus-oriented systems. The 74FCT257T operates at -40C to +85C |
| Logic | 4 | Active | The 74FCT3244 octal high-speed, low-power buffer/line driver is designed to be used as memory data and address drivers, clock drivers, and bus-oriented transmitter/receivers. The three-state controls are designed to operate these devices in a dual-nibble or single-byte mode. The 74FCT3244 operates at -40 °C to +85 °C. |
74FCT32453.3V Octal Bidirectional Transceiver | Logic | 1 | Active | The 74FCT3245 octal high-speed, low-power transceiver is ideal for asynchronous communication between two buses. The direction control pin (DIR) controls the direction of data flow. The output enable pin (OE) overrides the direction control and disables both ports. The 74FCT3245 has series current limiting resistors that offer low ground bounce, minimal undershoot, and controlled output fall times reducing the need for external series terminating resistors. The 74FCT3245 operates at -40 °C to +85 °C. |
| Logic | 1 | Obsolete | The 74FCT3573 octal transparent latche has 3-state outputs and is intended for bus oriented applications. When Latch Enable (LE) is high, the flip-flops appear transparent to the data and when LE is low, the data that meets the set-up time is latched. The 74FCT3573 operates at -40C to +85C |