| Integrated Circuits (ICs) | 1 | Obsolete | The 74FCT16373T 16-bit high-speed, low-power transparent D-type latch is ideal for temporary storage of data and can be used for implementing memory address latches, I/O ports, and bus drivers. The Output Enable and Latch Enable controls are organized to operate each device as two 8-bit latches, or one 16-bit latch. The output buffers are designed with power off disable capability to allow "live insertion" of boards when used as backplane drivers. The 74FCT16373T operates at -40C to +85C |
| Integrated Circuits (ICs) | 2 | Active | The 74FCT16374T 16-bit high-speed, low-power edge-triggered D-type register is ideal for use as buffer registers for data synchronization and storage and can operate as two 8-bit registers or one 16-bit register with a common clock. The 74FCT16374T is ideally suited for driving high-capacitance loads and low-impedance backplanes. The 74FCT16374T operates at -40 °C to +85 °C. |
| Integrated Circuits (ICs) | 1 | Obsolete | The 74FCT163827 20-bit buffer provide high-performance bus interface buffering for wide data/address paths or busses carrying parity. The 74FCT163827 has series current limiting resistors reducing the need for external series terminating resistors. The inputs of the 74FCT163827 can be driven from either 3.3V or 5V devices. This feature allows the use of these devices as translators in a mixed 3.3V/5V supply system. The 74FCT163827 operates at -40C to +85C |
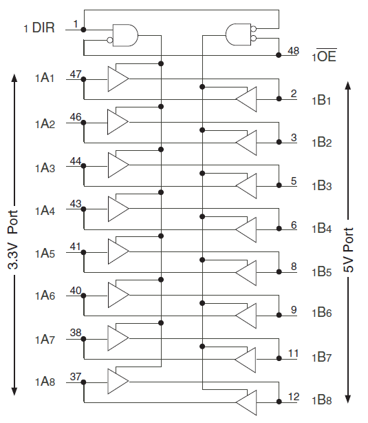
| Logic | 1 | Active | The 74FCT164245T 16-bit high-speed, low-power 3.3V to 5V translator is designed to interface between a 3.3V bus and a 5V bus in a mixed 3.3V/5V supply environment. This enables system designers to interface TTL-compatible 3.3V components with 5V components. The Direction and Output Enable controls operate these devices as either two independent 8-bit transceivers or one 16-bit transceiver. The 74FCT164245T is ideally suited for driving high-capacitance loads and low-impedance backplanes. The 74FCT164245T operates at -40 °C to +85 °C. |
| Integrated Circuits (ICs) | 3 | Obsolete | |
| Integrated Circuits (ICs) | 1 | Obsolete | The 74FCT16543T 16-bit high-speed, low-power latched transceiver is organized as two independent 8-bit D-type latched transceivers with separate input and output control to permit independent control of data flow in either direction. The 74FCT16543T is ideally suited for driving high-capacitance loads and low-impedance backplanes. The output buffers are designed with power off disable capability to allow "live insertion" of boards when used as backplane drivers. The 74FCT16543T operates at -40C to +85C |
| Integrated Circuits (ICs) | 1 | Obsolete | The 74FCT166244T 16-Bit Buffer/Line Driver is for bus interface or signal buffering applications requiring high speed and low power dissipation. The three-state controls allow independent 4-bit, 8-bit or combined 16-bit operation. The 74FCT166244T operates at -40C to +85C |
| Logic | 2 | Obsolete | The 74FCT16952T 16-bit high-speed, low-power registered transceiver is organized as two independent 8-bit D-type registered transceivers with separate input and output control for independent control of data flow in either direction. Full 16-bit operation is achieved by tying the control pins of the independent transceivers together. The output buffers are designed with power off disable capability allowing "live insertion" of boards when used as backplane drivers. The 74FCT16952T operates at -40C to +85C |
| Clock Buffers, Drivers | 1 | Active | The FCT20807 is a 2.5V compatible, high speed, low noise, 1:10 fanout, non-inverting clock buffer. The large fanout from a single input reduces loading on the preceding driver and provides an efficient clock distribution network. Providing output to output skew as low as 150ps, the FCT20807 is an ideal clock distribution device for synchronous systems. Multiple power and grounds reduce noise. Typical applications are clock and signal distribution. |
| Buffers, Drivers, Receivers, Transceivers | 2 | Obsolete | The 74FCT2244T Octal Buffer/Line Driver is designed to be employed as a memory and address driver, clock driver, and bus-oriented transmitter/receiver which provides improved board density. The octal buffer has balanced output drive with current limiting resistors, reducing the need for external series terminating resistors. The 74FCT2244T octal buffer operates across Industrial temp range (-40C to +85C) and is a plug-in replacement for the74FCT244T. |