R
Renesas Electronics Corporation
| Series | Category | # Parts | Status | Description |
|---|---|---|---|---|
| Part | Spec A | Spec B | Spec C | Spec D | Description |
|---|---|---|---|---|---|
| Series | Category | # Parts | Status | Description |
|---|---|---|---|---|
| Part | Spec A | Spec B | Spec C | Spec D | Description |
|---|---|---|---|---|---|
| Series | Category | # Parts | Status | Description |
|---|---|---|---|---|
671-01Zero Delay, Low Skew Buffer and Multiplier | Clock Generators, PLLs, Frequency Synthesizers | 1 | Obsolete | Zero Delay, Low Skew Buffer and Multiplier |
672-02Quadraclock Quadrature Delay Buffer | Clock/Timing | 3 | Obsolete | The 672-01/02 are zero delay buffers that generate four output clocks whose phases are spaced at 90° intervals. Based on IDT's proprietary low jitter Phase-Locked Loop (PLL) techniques, each device provides five low-skew outputs, with clock rates up to 84 MHz for the 672-01 and up to 135 MHz for the 672-02. By providing outputs delayed one quarter clock cycle, the device is useful for systems requiring early or late clocks. The 672-01/02 include multiplier selections of x0.5, x1, x2, x3, x4, x5, or x6. They also offer a mode to power-down all internal circuitry and tri-state the outputs. In normal operation, output clock FBCLK is tied to the FBIN pin. IDT manufactures the largest variety of clock generators and buffers, and is the largest clock supplier in the world. |
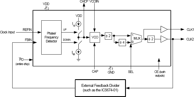
673-01PLL Building Block | Integrated Circuits (ICs) | 3 | Obsolete | The 673-01 is a low cost, high performance Phase Locked Loop (PLL) designed for clock synthesis and synchronization. Included on the chip are the phase detector, charge pump, Voltage Controlled Oscillator (VCO), and two output buffers. One output buffer is a divide by two of the other. Through the use of external reference and VCO dividers (the 674-01), the user can customize the clock to lock to a wide variety of input frequencies. The 673-01 also has an output enable function that puts both outputs into a high-impedance state. The chip also has a power down feature which turns off the entire device. For applications that require low jitter or jitter attenuation, see the MK2069. For a smaller package, see the 663. |
674-01Dual-channel LVCMOS Clock Divider | Integrated Circuits (ICs) | 2 | Obsolete | The 674-01 consists of two separate configurable dividers. The A Divider is a 7-bit divider and can divide by 3 to 129. The B Divider consists of a 9-bit divider followed by a post divider. The 9-bit divider can divide by 12 to 519. The post divider has eight settings of 1, 2, 4, 5, 6, 7, 8, and 10; giving a maximum total divide of 5190. The A and B Dividers can be cascaded to give a maximum divide of 669510. The 674-01 supports the 673 PLL Building Block and enables the user to build a full custom PLL synthesizer. |
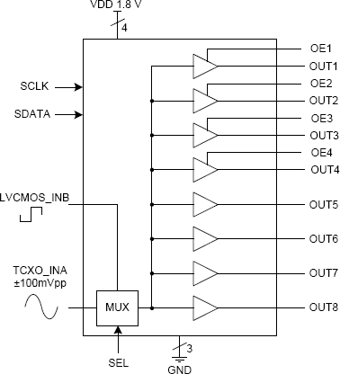
6P30006AClock Distribution Circuit | Integrated Circuits (ICs) | 1 | Obsolete | The 6P30006A is a low-power, eight output clock distribution circuit. The device takes a TCXO or LVCMOS input and generates eight high-quality outputs. It includes a redundant input with automatic glitch-free switching when the primary reference is removed. The primary input may be selected by the user by pulling the SEL pin low or high. If the primary input is removed and brought back, it will not be re-selected until 1024 cycles have passed. The 6P30006A specifically addresses the needs of handheld applications in both performance and package size. The device is packaged in a small 4mm x 4mm 24-pin QFN, allowing optimal use for limited board space. |
| Integrated Circuits (ICs) | 1 | Active | ||
| Integrated Circuits (ICs) | 1 | Active | ||
| Clock Generators, PLLs, Frequency Synthesizers | 1 | Active | ||
| Integrated Circuits (ICs) | 1 | Obsolete | ||
| Clock/Timing | 4 | Active | ||
| Part | Category | Description |
|---|---|---|
Renesas Electronics Corporation | Integrated Circuits (ICs) | IC MCU 32BIT 1MB FLASH 48LFQFP |
Renesas Electronics Corporation | Integrated Circuits (ICs) | 16-BIT GENERAL MCU RL78/G23 96K |
Renesas Electronics Corporation | Isolators | OPTOISOLATOR 5KV TRANS 4SMD |
Renesas Electronics Corporation | Integrated Circuits (ICs) | IC REG PQFN |
Renesas Electronics Corporation X1228S14-2.7Obsolete | Integrated Circuits (ICs) | IC RTC CLK/CALENDAR I2C 14SOIC |
Renesas Electronics Corporation | Integrated Circuits (ICs) | 32-BIT MICROCONTROLLER OPTIMIZED FOR DUAL-MOTOR AND PFC CONTROL |
Renesas Electronics Corporation R5F104FJAFP#V0Obsolete | Integrated Circuits (ICs) | LOW POWER, HIGH FUNCTION, GENERAL PURPOSE MICROCONTROLLERS FOR MOTOR CONTROL, INDUSTRIAL AND METERING APPLICATIONS |
Renesas Electronics Corporation MK1493-03BGILFTRObsolete | Integrated Circuits (ICs) | IC CLOCK GENERATOR 48TSSOP |
Renesas Electronics Corporation | Development Boards Kits Programmers | E10A-USB SH4AL-DSP LICENSE TOOL |
Renesas Electronics Corporation | Integrated Circuits (ICs) | 32BIT MCU R32C/100X |