R
Renesas Electronics Corporation
| Series | Category | # Parts | Status | Description |
|---|---|---|---|---|
| Part | Spec A | Spec B | Spec C | Spec D | Description |
|---|---|---|---|---|---|
| Series | Category | # Parts | Status | Description |
|---|---|---|---|---|
| Part | Spec A | Spec B | Spec C | Spec D | Description |
|---|---|---|---|---|---|
| Series | Category | # Parts | Status | Description |
|---|---|---|---|---|
ISL6610Dual Synchronous Rectified MOSFET Drivers | PMIC | 3 | Obsolete | The ISL6610, ISL6610A integrates two ISL6609, ISL6609A drivers with enable function removed and is optimized to drive two independent power channels in a synchronous rectified buck converter topology. These drivers, combined with an Intersil ISL63xx or ISL65xx multiphase PWM controller, form a complete high efficiency voltage regulator at high switching frequency. The IC is biased by a single low voltage supply (5V), minimizing driver switching losses in high MOSFET gate capacitance and high switching frequency applications. Each driver is capable of driving a 3nF load with less than 10ns rise/fall time. Bootstrapping of the upper gate driver is implemented via an internal low forward drop diode, reducing implementation cost, complexity, and allowing the use of higher performance, cost effective N-Channel MOSFETs. Adaptive shoot-through protection is integrated to prevent both MOSFETs from conducting simultaneously. The ISL6610, ISL6610A features 4A typical sink current for the lower gate driver, enhancing the lower MOSFET gate hold-down capability during PHASE node rising edge, preventing power loss caused by the self turn-on of the lower MOSFET due to the high dV/dt of the switching node. The ISL6610, ISL6610A also features an input that recognizes a high-impedance state, working together with Intersil multiphase PWM controllers to prevent negative transients on the controlled output voltage when operation is suspended. This feature eliminates the need for the schottky diode that may be utilized in a power system to protect the load from negative output voltage damage. In addition, the ISL6610As bootstrap function is designed to prevent the BOOT capacitor from overcharging, should excessively large negative swings occur at the transitions of the PHASE node. |
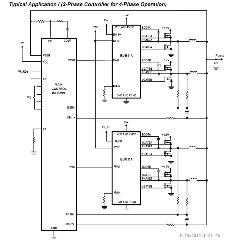
ISL6611APhase Doubler with Integrated Drivers and Phase Shedding Function | Gate Drivers | 2 | Obsolete | The ISL6611A utilizes Intersil’s proprietary Phase Doubler scheme to modulate two-phase power trains with single PWM input. It doubles the number of phases that Intersil’s ISL63xx multiphase controllers can support. At the same time, the PWM line can be pulled high to disable the corresponding phase or higher phase(s) when the enable pin (EN_PH) is pulled low. This simplifies the phase shedding implementation. For layout simplicity and improving system performance, the device integrates two 5V drivers (ISL6609) and current balance function. The ISL6611A is designed to minimize the number of analog signals interfacing between the controller and drivers in high phase count and scalable applications. The common COMP signal, which is usually seen with conventional cascaded configuration, is not required; this improves noise immunity and simplifies the layout. Furthermore, the ISL6611A provides low part count and a low cost advantage over the conventional cascaded technique. The IC is biased by a single low voltage supply (5V), minimizing driver switching losses in high MOSFET gate capacitance and high switching frequency applications. Bootstrapping of the upper gate driver is implemented via an internal low forward drop diode, reducing implementation cost, complexity, and allowing the use of higher performance, cost effective N-Channel MOSFETs. Adaptive shoot-through protection is integrated to prevent both MOSFETs from conducting simultaneously. The ISL6611A features 4A typical sink current for the lower gate driver, enhancing the lower MOSFET gate hold-down capability during PHASE node rising edge, preventing power loss caused by the self turn-on of the lower MOSFET due to the high dV/dt of the switching node. The ISL6611A also features an input that recognizes a high-impedance state, working together with Intersil multiphase PWM controllers to prevent negative transients on the controlled output voltage when operation is suspended. This feature eliminates the need for the Schottky diode that may be utilized in a power system to protect the load from negative output voltage damage. In addition, the ISL6611A’s bootstrap function is designed to prevent the BOOT capacitor from overcharging, should excessively large negative swings occur at the transitions of the PHASE node. |
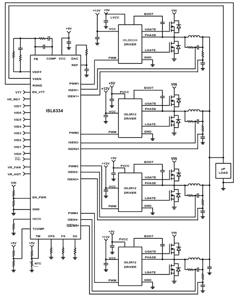
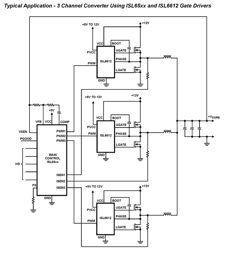
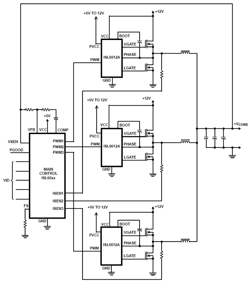
ISL6612BAdvanced Synchronous Rectified Buck MOSFET Drivers with Protection Features | PMIC | 21 | Obsolete | The ISL6612 and ISL6613 are high frequency MOSFET drivers specifically designed to drive upper and lower power N-Channel MOSFETs in a synchronous rectified buck converter topology. These drivers combined with HIP63xx or ISL65xx Multi-Phase Buck PWM controllers and N-Channel MOSFETs form complete core-voltage regulator solutions for advanced microprocessors. The ISL6612 drives the upper gate to 12V, while the lower gate can be independently driven over a range from 5V to 12V. The ISL6613 drives both upper and lower gates over a range of 5V to 12V. This drive-voltage provides the flexibility necessary to optimize applications involving trade-offs between gate charge and conduction losses. An advanced adaptive zero shoot-through protection is integrated to prevent both the upper and lower MOSFETs from conducting simultaneously and to minimize the dead time. These products add an overvoltage protection feature operational before VCC exceeds its turn-on threshold, at which the PHASE node is connected to the gate of the low side MOSFET (LGATE). The output voltage of the converter is then limited by the threshold of the low side MOSFET, which provides some protection to the microprocessor if the upper MOSFET(s) is shorted during startup. The over-temperature protection feature prevents failures resulting from excessive power dissipation by shutting off the outputs when its junction temperature exceeds +150°C (typically). The driver resets once its junction temperature returns to +108°C (typically). These drivers also feature a three-state PWM input which, working together with Intersil's multi-phase PWM controllers, prevents a negative transient on the output voltage when the output is shut down. This feature eliminates the Schottky diode that is used in some systems for protecting the load from reversed output voltage events. |
| PMIC | 10 | Obsolete | ||
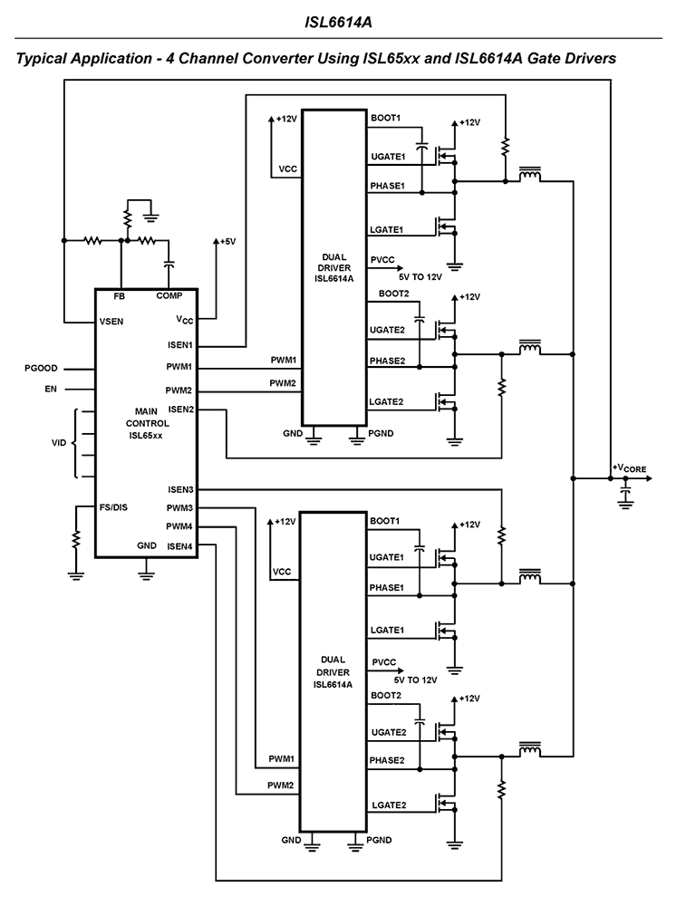
ISL6614ADual Advanced Synchronous Rectified Buck MOSFET Drivers with Protection Features | Power Management (PMIC) | 2 | Obsolete | The ISL6614 integrates two ISL6613 MOSFET drivers and is specifically designed to drive two independent power channels in a Multiphase interleaved buck converter topology. These drivers combined with HIP63xx or ISL65xx Multiphase Buck PWM controllers and N-Channel MOSFETs form complete core-voltage regulator solutions for advanced microprocessors. The ISL6614 drives both the upper and lower gates simultaneously over a range from 5V to 12V. This drivevoltage provides the flexibility necessary to optimize applications involving trade-offs between gate charge and conduction losses. An advanced adaptive zero shoot-through protection is integrated to prevent both the upper and lower MOSFETs from conducting simultaneously and to minimize the dead time. These products add an overvoltage protection feature operational before VCC exceeds its turn-on threshold, at which the PHASE node is connected to the gate of the low side MOSFET (LGATE). The output voltage of the converter is then limited by the threshold of the low side MOSFET, which provides some protection to the microprocessor if the upper MOSFET(s) is shorted during startup. The overtemperature protection feature prevents failures resulting from excessive power dissipation by shutting off the outputs when its junction temperature exceeds 150°C (typically). The driver resets once its junction temperature returns to 108°C (typically). The ISL6614 also features a three-state PWM input which, working together with Intersil's Multiphase PWM controllers, prevents a negative transient on the output voltage when the output is shut down. This feature eliminates the Schottky diode that is used in some systems for protecting the load from reversed output voltage events. |
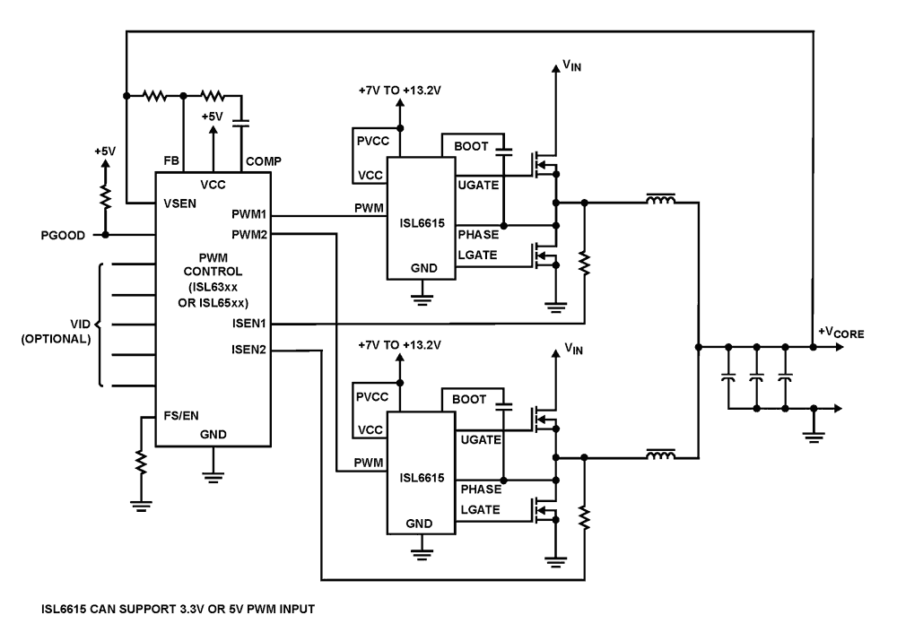
ISL6615High-Frequency 6A Sink Synchronous MOSFET Drivers with Protection Features | Gate Drivers | 1 | Obsolete | The ISL6615 is a high-speed MOSFET driver optimized to drive upper and lower power N-Channel MOSFETs in a synchronous rectified buck converter topology. This driver, combined with an Intersil Digital or Analog multiphase PWM controller, forms a complete high frequency and high efficiency voltage regulator. The ISL6615 drives both upper and lower gates over a range of 4. 5V to 13. 2V. This drive-voltage provides the flexibility necessary to optimize applications involving trade-offs between gate charge and conduction losses. The ISL6615 features 6A typical sink current for the low-side gate driver, enhancing the lower MOSFET gate hold-down capability during PHASE node rising edge, preventing power loss caused by the self turn-on of the lower MOSFET due to the high dV/dt of the switching node. An advanced adaptive zero shoot-through protection is integrated to prevent both the upper and lower MOSFETs from conducting simultaneously and to minimize the dead time. The ISL6615 includes an overvoltage protection feature operational before VCC exceeds its turn-on threshold, at which the PHASE node is connected to the gate of the low side MOSFET (LGATE). The output voltage of the converter is then limited by the threshold of the low side MOSFET, which provides some protection to the load if the upper MOSFET(s) is shorted. The ISL6615 also features an input that recognizes a high-impedance state, working together with Intersil multiphase PWM controllers to prevent negative transients on the controlled output voltage when operation is suspended. This feature eliminates the need for the Schottky diode that may be utilized in a power system to protect the load from negative output voltage damage. |
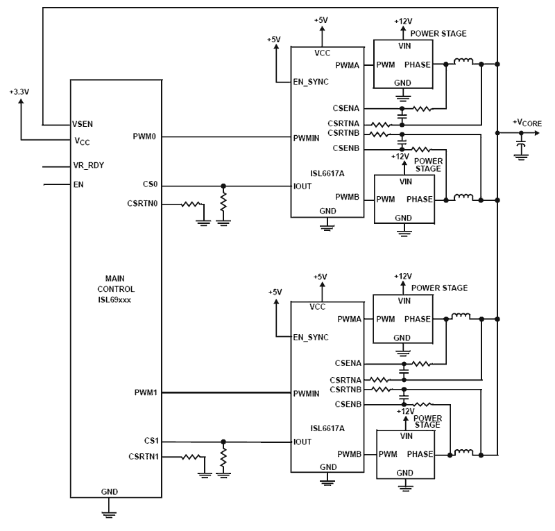
ISL6617APWM Doubler with Phase Shedding Function and Output Monitoring Feature | Power Management (PMIC) | 5 | Active | The ISL6617 utilizes Intersil's proprietary Phase Doubler scheme to modulate two-phase power trains with single PWM input. It doubles the number of phases that Intersil's multi-phase controllers ISL63xx can support. When the enable pin (EN_PH_SYNC) is pulled low, the PWM input is pulled high. This simplifies the phase shedding implementation for some Intersil controllers (VR10, VR11, VR11. 1, and VR12 family) that can disable the respective and higher phase(s) by pulling the respective PWM line high. The ISL6617 is designed to minimize the number of analog signals that interface between the controller and drivers in high phase count scalable applications. The common COMP signal, which is usually seen in conventional cascaded configuration, is not required; this improves noise immunity and simplifies the layout. Furthermore, the ISL6617 provides low part count and low cost advantage over the conventional cascaded technique. By cascading the ISL6617 with another ISL6617 or ISL6611A, it can quadruple the number of phases that Intersil's multi-phase controllers ISL63xx can support. The ISL6617 also features Tri-State input and outputs that recognize a high-impedance state, working together with Intersil multiphase PWM controllers and driver stages to prevent negative transients on the controlled output voltage when operation is suspended. This feature eliminates the need for the schottky diode that may be utilized in a power system to protect the load from excessive negative output voltage damage. |
ISL6622AVR11.1 Compatible Synchronous Rectified Buck MOSFET Drivers | Integrated Circuits (ICs) | 4 | Obsolete | The ISL6622 is a high frequency MOSFET driver designed to drive upper and lower power N-Channel MOSFETs in a synchronous rectified buck converter topology. The advanced PWM protocol of ISL6622 is specifically designed to work with Intersil VR11. 1 controllers and combined with N-Channel MOSFETs, form a complete core-voltage regulator solution for advanced microprocessors. When ISL6622 detects a PSI protocol sent by an Intersil VR11. 1 controller, it activates Diode Emulation (DE) and Gate Voltage Optimization Technology (GVOT) operation; otherwise, it operates in normal Continuous Conduction Mode (CCM) PWM mode. In the 8 Ld SOIC package, the ISL6622 drives the upper and lower gates to VCC during normal PWM mode, while the lower gate drops down to a fixed 5. 75V (typically) during PSI mode. The 10 Ld DFN part offers more flexibility: the upper gate can be driven from 5V to 12V via the UVCC pin, while the lower gate has a resistor-selectable drive voltage of 5. 75V, 6. 75V, and 7. 75V (typically) during PSI mode. This provides the flexibility necessary to optimize applications involving trade-offs between gate charge and conduction losses. To further enhance light load efficiency, the ISL6622 enables diode emulation operation during PSI mode. This allows Discontinuous Conduction Mode (DCM) by detecting when the inductor current reaches zero and subsequently turning off the low side MOSFET to prevent it from sinking current. An advanced adaptive shoot-through protection is integrated to prevent both the upper and lower MOSFETs from conducting simultaneously and to minimize dead time. The ISL6622 has a 20kΩ integrated high-side gate-to-source resistor to prevent self turn-on due to high input bus dV/dt. This driver also has an overvoltage protection feature operational while VCC is below the POR threshold: the PHASE node is connected to the gate of the low side MOSFET (LGATE) via a 10kΩ resistor, limiting the output voltage of the converter close to the gate threshold of the low side MOSFET, dependent on the current being shunted, which provides some protection to the load should the upper MOSFET(s) become shorted. |
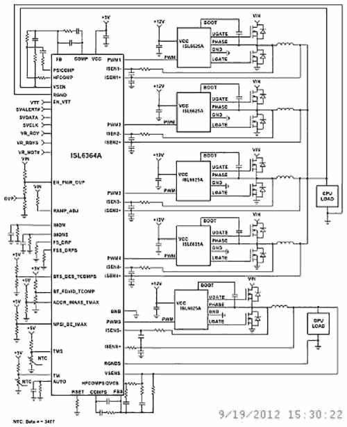
ISL6625ASynchronous Rectified Buck MOSFET Drivers | Power Management (PMIC) | 3 | Active | The ISL6625A is a high frequency MOSFET driver designed to drive upper and lower power N-Channel MOSFETs in a synchronous rectified buck converter topology. In ISL6625A, the upper and lower gates are both driven to an externally applied voltage. This provides the capability to optimize applications involving trade-offs between gate charge and conduction losses. An advanced adaptive shoot-through protection is integrated to prevent both the upper and lower MOSFETs from conducting simultaneously and to minimize dead time. The ISL6625A has a 10kΩ integrated high-side gate-to-source resistor to prevent self turn-on due to high input bus dV/dt. This driver also has an overvoltage protection feature, which is operational while VCC is below the POR threshold. The PHASE node is connected to the gate of the low-side MOSFET (LGATE) via a 30kΩ resistor, limiting the output voltage of the converter close to the gate threshold of the low-side MOSFET. This is dependent on the current being shunted, which provides some protection to the load should the upper MOSFET(s) become shorted. |
ISL6627VR11.1, VR12 Compatible Synchronous Rectified Buck MOSFET Driver | Voltage Regulators - Special Purpose | 3 | Obsolete | The ISL6627 is a high frequency MOSFET driver designed to drive upper and lower power N-Channel MOSFETs in a synchronous rectified buck converter topology. The advanced PWM protocol of ISL6627 is specifically designed to work with Intersil VR11. 1, VR12 controllers and combined with N-Channel MOSFETs to form a complete core-voltage regulator solution for advanced microprocessors. When ISL6627 detects a PSI protocol sent by an Intersil VR11. 1, VR12 controller, it activates Diode Emulation (DE) operation; otherwise, it operates in normal Continuous Conduction Mode (CCM) PWM mode. To further enhance light load efficiency, the ISL6627 enables diode emulation operation during PSI mode. This allows Discontinuous Conduction Mode (DCM) by detecting when the inductor current reaches zero and subsequently turning off the low side MOSFET to prevent it from sinking current. When ISL6627 detects Diode Braking command from the PWM, it turns off both gates and reduces overshoot in load transient situations. An advanced adaptive shoot-through protection is integrated to prevent both the upper and lower MOSFETs from conducting simultaneously and to minimize dead time. The user also has the option to program the driver working in fixed propagation delay mode to optimize the regulator efficiency. The ISL6627 has a 20kΩ integrated high-side gate-to-source resistor to prevent self turn-on due to high input bus dV/dt. |
| Part | Category | Description |
|---|---|---|
Renesas Electronics Corporation | Integrated Circuits (ICs) | IC MCU 32BIT 1MB FLASH 48LFQFP |
Renesas Electronics Corporation | Integrated Circuits (ICs) | 16-BIT GENERAL MCU RL78/G23 96K |
Renesas Electronics Corporation | Isolators | OPTOISOLATOR 5KV TRANS 4SMD |
Renesas Electronics Corporation | Integrated Circuits (ICs) | IC REG PQFN |
Renesas Electronics Corporation X1228S14-2.7Obsolete | Integrated Circuits (ICs) | IC RTC CLK/CALENDAR I2C 14SOIC |
Renesas Electronics Corporation | Integrated Circuits (ICs) | 32-BIT MICROCONTROLLER OPTIMIZED FOR DUAL-MOTOR AND PFC CONTROL |
Renesas Electronics Corporation R5F104FJAFP#V0Obsolete | Integrated Circuits (ICs) | LOW POWER, HIGH FUNCTION, GENERAL PURPOSE MICROCONTROLLERS FOR MOTOR CONTROL, INDUSTRIAL AND METERING APPLICATIONS |
Renesas Electronics Corporation MK1493-03BGILFTRObsolete | Integrated Circuits (ICs) | IC CLOCK GENERATOR 48TSSOP |
Renesas Electronics Corporation | Development Boards Kits Programmers | E10A-USB SH4AL-DSP LICENSE TOOL |
Renesas Electronics Corporation | Integrated Circuits (ICs) | 32BIT MCU R32C/100X |