R
Renesas Electronics Corporation
| Series | Category | # Parts | Status | Description |
|---|---|---|---|---|
| Part | Spec A | Spec B | Spec C | Spec D | Description |
|---|---|---|---|---|---|
| Series | Category | # Parts | Status | Description |
|---|---|---|---|---|
| Part | Spec A | Spec B | Spec C | Spec D | Description |
|---|---|---|---|---|---|
| Part | Category | Description |
|---|---|---|
Renesas Electronics Corporation | Integrated Circuits (ICs) | IC MCU 32BIT 1MB FLASH 48LFQFP |
Renesas Electronics Corporation | Integrated Circuits (ICs) | 16-BIT GENERAL MCU RL78/G23 96K |
Renesas Electronics Corporation | Isolators | OPTOISOLATOR 5KV TRANS 4SMD |
Renesas Electronics Corporation | Integrated Circuits (ICs) | IC REG PQFN |
Renesas Electronics Corporation X1228S14-2.7Obsolete | Integrated Circuits (ICs) | IC RTC CLK/CALENDAR I2C 14SOIC |
Renesas Electronics Corporation | Integrated Circuits (ICs) | 32-BIT MICROCONTROLLER OPTIMIZED FOR DUAL-MOTOR AND PFC CONTROL |
Renesas Electronics Corporation R5F104FJAFP#V0Obsolete | Integrated Circuits (ICs) | LOW POWER, HIGH FUNCTION, GENERAL PURPOSE MICROCONTROLLERS FOR MOTOR CONTROL, INDUSTRIAL AND METERING APPLICATIONS |
Renesas Electronics Corporation MK1493-03BGILFTRObsolete | Integrated Circuits (ICs) | IC CLOCK GENERATOR 48TSSOP |
Renesas Electronics Corporation | Development Boards Kits Programmers | E10A-USB SH4AL-DSP LICENSE TOOL |
Renesas Electronics Corporation | Integrated Circuits (ICs) | 32BIT MCU R32C/100X |
| Series | Category | # Parts | Status | Description |
|---|---|---|---|---|
| Power Management (PMIC) | 7 | Active | ||
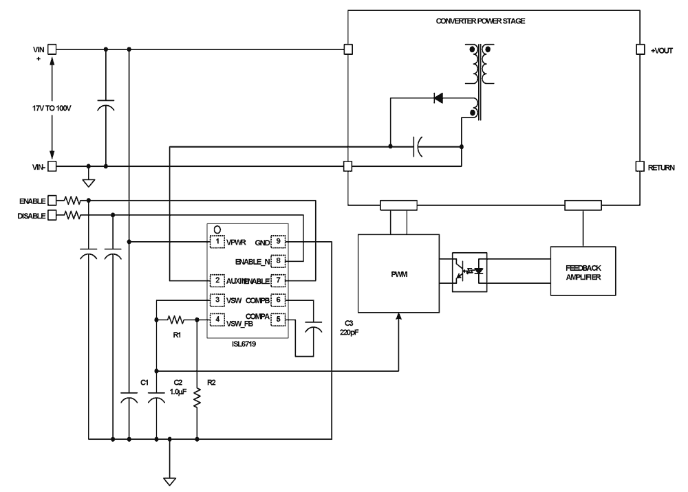
ISL6719100V Linear Bias Supply | Voltage Regulators - Linear, Low Drop Out (LDO) Regulators | 1 | Obsolete | The ISL6719 is a low cost linear regulator for generating a low voltage bias supply from intermediate distributed voltages commonly used in telecom and datacom applications. It provides a single adjustable output rated at 100mA from either the input source or an auxiliary source such as a transformer winding. The auxiliary source is selected whenever it has sufficient voltage to sustain the output. The ISL6719 may be used as a start-up or a continuous low power regulator. When operating as a start-up regulator, it is capable of sourcing 100mA from a 100V source for short durations. This period of time allows the power supply to start-up and provide an alternate power source, such as the output of a transformer winding, to the AUXIN input. This allows the regulated output to operate from a lower source voltage to minimize power loss. |
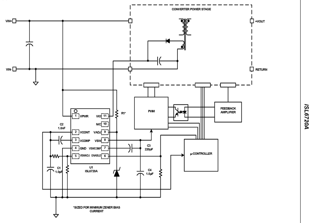
ISL6720A100V Triple Linear Bias Supply | Integrated Circuits (ICs) | 1 | Obsolete | The ISL6720A is a low cost linear regulator for generating a low voltage bias supply from intermediate distributed voltages commonly used in telecom and datacom applications. It produces three separate outputs, an adjustable 0V to 20V output rated at up to 125mA which can be back-biased from an external source such as an auxiliary transformer winding, a 50mA switched regulated output adjustable between 0V and 15V, and a fixed continuous 5V output rated at 25mA. The ISL6720A may be used as a start-up or a continuous low power regulator. When operating as a start-up regulator, it is capable of sourcing over 100mA from a 100V source for short durations. This period of time allows the power supply to start-up and provide a low voltage alternate power source, such as the output of a transformer winding, to the VIO output. This allows the remaining outputs to be operated from a lower source voltage thereby minimizing power loss. |
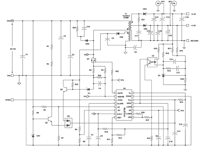
ISL6721AFlexible Single-ended Current Mode PWM Controller | Voltage Regulators - DC DC Switching Controllers | 6 | Active | The ISL6721A is a low power, single-ended pulse width modulating (PWM) current mode controller designed for a wide range of DC/DC conversion applications including boost, flyback, and isolated output configurations. Peak current mode control effectively handles power transients and provides inherent overcurrent protection. Other features include a low power mode where the supply current drops to less than 200µA during overvoltage and overcurrent shutdown faults. It differs from the ISL6721 in that the UVLO and UV thresholds have been modified. This advanced BiCMOS design features low operating current, adjustable operating frequency up to 1MHz, adjustable soft-start, and a bidirectional SYNC signal that allows the oscillator to be locked to an external clock for noise sensitive applications. |
ISL6722AFlexible Single Ended Current Mode PWM Controllers | Integrated Circuits (ICs) | 1 | Active | The ISL6722A and the ISL6723A are low power, single-ended pulse width modulating (PWM) current mode controllers designed for a wide range of DC/DC conversion applications including boost, flyback, and isolated output configurations. Similar to, and pin compatible with the ISL6721, the ISL6722A and ISL6723A offer a modified feature set. The ISL6722A replaces external synchronization with a low power SLEEP feature that reduces standby current to under 200µA. The ISL6723A changes the supply voltage UVLO threshold to 13V. Additionally, the internal over temperature protection has been removed in both controllers. Other features remain the same and include a low power mode during overvoltage and overcurrent shutdown faults where the supply current drops to 200µA. An internal 300ms delay timer prevents rapid hiccup behavior when a shutdown fault does occur. This advanced BiCMOS design features low operating current, adjustable operating frequency up to 1MHz, and adjustable soft-start. |
| Integrated Circuits (ICs) | 1 | Obsolete | ||
ISL6726Active Clamp Forward PWM Controller | Development Boards, Kits, Programmers | 1 | Active | The ISL6726 is a highly featured single-ended PWM controller intended for applications using the active clamp forward converter topology in either n- or p-channel active clamp configurations, the asymmetric half-bridge topology, and the standard forward topologies with synchronous rectification. It is a current-mode PWM controller with many features designed to simplify its use. Among its many features are a precision oscillator which allows accurate control of the deadtime and maximum duty cycle, bi-directional synchronization with 180° phase shift for interleaving applications, adjustable soft-start and soft-stop, a low power disable mode, and average current limit for brick-wall overcurrent protection. This advanced BiCMOS design features low start-up and operating currents, adjustable switching frequency to greater than 1MHz, high current FET drivers, and very low propagation delays for a fast response to overcurrent faults. |
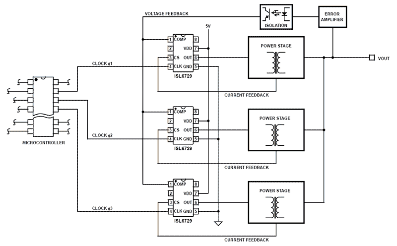
ISL6729Low-Cost Single-Ended Current-Mode PWM for Microcontroller-Based Power Converters | DC DC Switching Controllers | 2 | Obsolete | The ISL6729 pulse width modulating (PWM) current mode controller is designed for power conversion applications that are based on a microcontroller, or other device, which can generate a digital clock signal at the desired switching frequency. Similar to the ISL684x family of products, the ISL6729 provides the basic current mode PWM control features, but eliminates the error amplifier, the oscillator, and the reference. An external clock signal applied to the oscillator input provides the time base and sets the maximum duty cycle. The reduced feature set is ideal for those applications where a microcontroller is available to provide the monitor and control functions. The analog PWM provides the cycle-by-cycle peak-current mode control, leaving the monitor and control overhead to the microcontroller. |
ISL6730DPower Factor Correction Controllers | PMIC | 6 | Obsolete | The ISL6730A, ISL6730B, ISL6730C, ISL6730D are active Power Factor Correction (PFC) controller ICs that use a boost topology. The controllers are suitable for AC/DC power systems, up to 2kW and over the universal line input. The ISL6730A, ISL6730B, ISL6730C, ISL6730D operate in Continuous Conduction Mode (CCM). Accurate input current shaping is achieved with a current error amplifier. A patent pending breakthrough negative capacitance technology minimizes zero crossing distortion and reduces the magnetic components size. The small external components result in a low cost design without sacrificing performance. The internally clamped 12. 5V gate driver delivers 1. 5A peak current to the external power MOSFET. The ISL6730A, ISL6730B, ISL6730C, ISL6730D provide a highly reliable system that is fully protected. Protection features include cycle-by-cycle overcurrent, over power limit, over-temperature, input brownout, output overvoltage and undervoltage protection. The ISL6730A, ISL6730B provide excellent power efficiency and transitions into a power saving skip mode during light load conditions, thus improving efficiency automatically. The ISL6730A, ISL6730B, ISL6730C, ISL6730D can be shut down by pulling the FB pin below 0. 5V or grounding the BO pin. The ISL6730C, ISL6730D have no skip mode. Two switching frequency options are provided. The ISL6730B, ISL6730D switch at 62kHz, and the ISL6730A, ISL6730C switch at 124kHz. |
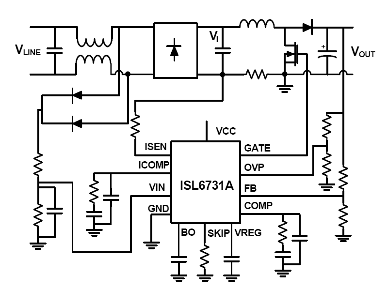
ISL6731BPower Factor Correction Controllers | Power Management (PMIC) | 1 | Obsolete | The ISL6731A and ISL6731B are active power factor correction (PFC) controller ICs that use a boost topology. The controllers are suitable for AC/DC power systems up to 2kW and over the universal line input. The ISL6731A and ISL6731B operate in Continuous Current Mode (CCM). Accurate input current shaping is achieved with a current error amplifier. A patent pending breakthrough negative capacitance technology minimizes zero crossing distortion and reduces the magnetic components size. The small external components result in lower design cost without sacrificing performance. The internally clamped 12.5V gate driver delivers 1.5A peak current to the external power MOSFET. The ISL6731A and ISL6731B provide a highly reliable system that is fully protected. Protection features include cycle-by-cycle overcurrent, over power limit, over-temperature, input brownout, output overvoltage and undervoltage protection. The ISL6731A and ISL6731B provide excellent power efficiency and transitions into a power saving skip mode during light load conditions, thus improving efficiency automatically. The ISL6731A and ISL6731B can be shut down by pulling the FB pin below 0.5V or grounding the BO pin. Two switching frequency options are provided. The ISL6731B switches at 62kHz, and the ISL6731A switches at 124kHz. |