R
Renesas Electronics Corporation
| Series | Category | # Parts | Status | Description |
|---|---|---|---|---|
| Part | Spec A | Spec B | Spec C | Spec D | Description |
|---|---|---|---|---|---|
| Series | Category | # Parts | Status | Description |
|---|---|---|---|---|
| Part | Spec A | Spec B | Spec C | Spec D | Description |
|---|---|---|---|---|---|
| Part | Category | Description |
|---|---|---|
Renesas Electronics Corporation | Integrated Circuits (ICs) | IC MCU 32BIT 1MB FLASH 48LFQFP |
Renesas Electronics Corporation | Integrated Circuits (ICs) | 16-BIT GENERAL MCU RL78/G23 96K |
Renesas Electronics Corporation | Isolators | OPTOISOLATOR 5KV TRANS 4SMD |
Renesas Electronics Corporation | Integrated Circuits (ICs) | IC REG PQFN |
Renesas Electronics Corporation X1228S14-2.7Obsolete | Integrated Circuits (ICs) | IC RTC CLK/CALENDAR I2C 14SOIC |
Renesas Electronics Corporation | Integrated Circuits (ICs) | 32-BIT MICROCONTROLLER OPTIMIZED FOR DUAL-MOTOR AND PFC CONTROL |
Renesas Electronics Corporation R5F104FJAFP#V0Obsolete | Integrated Circuits (ICs) | LOW POWER, HIGH FUNCTION, GENERAL PURPOSE MICROCONTROLLERS FOR MOTOR CONTROL, INDUSTRIAL AND METERING APPLICATIONS |
Renesas Electronics Corporation MK1493-03BGILFTRObsolete | Integrated Circuits (ICs) | IC CLOCK GENERATOR 48TSSOP |
Renesas Electronics Corporation | Development Boards Kits Programmers | E10A-USB SH4AL-DSP LICENSE TOOL |
Renesas Electronics Corporation | Integrated Circuits (ICs) | 32BIT MCU R32C/100X |
| Series | Category | # Parts | Status | Description |
|---|---|---|---|---|
ISL54064Negative Signal Swing, Sub-ohm, Dual SPST with Click and Pop Elimination Single Supply Switch | Integrated Circuits (ICs) | 2 | Obsolete | The ISL54064 device is a low ON-resistance, low voltage, bidirectional, dual single-pole/single-throw (SPST) analog switch. It is designed to operate from a single +1.8V to +6.5V supply and pass signals that swing down to 6.5V below the positive supply rail. Targeted applications include battery-powered equipment that benefit from low rON(0.56Ω), low power consumption (20nA) and fast switching speeds (tON= 55ns, tOFF= 18ns). The digital inputs are 1.8V logic-compatible up to a +3V supply. The ISL54064 also features integrated circuitry to eliminate click and pop noise to an audio speaker. This device is offered in a small form factor package, alleviating board space limitations. It is available in a tiny 10 Ld 1.8mm x 1.4mm µTQFN or 10 Ld 3mm x 3mm TDFN package. The ISL54064 is a committed dual single-pole/single-throw (SPST) that consists of two normally closed (NC) switches with independent logic control. |
| Integrated Circuits (ICs) | 2 | Obsolete | ||
| Integrated Circuits (ICs) | 2 | Obsolete | ||
ISL54101ATMDS Regenerators with Multiplexers | Interface | 2 | Obsolete | The ISL54100A, ISL54101A, ISL54102A are high-performance TMDS (Transition Minimized Differential Signaling) timing regenerators and multiplexers. The receiver contains a programmable equalizer and a clock data recovery (CDR) function for each of the 3 TMDS pairs in an HDMI or DVI signal. The TMDS data outputs of the ISL5410xA are regenerated and perfectly aligned to the regenerated TMDS clock signal, creating an extremely clean, low-jitter DVI/HDMI signal that can be easily decoded by any TMDS receiver. The ISL5410xA's design and package footprint supports many compound configurations. Two ISL54100As can create a DualLink 4:1 mux, a 4:2 crosspoint, or an 8:1 mux. Additional ISL54100As can create larger combinations of these building blocks. The ISL54102A with its 2:1 multiplexing function serves applications with fewer inputs, while the ISL54101A can be used as a cable extender, to clean up a noisy/jittery TMDS source, or to provide a very stable TMDS signal to a marginal DVI or HDMI receiver. Certified HDMI 1. 3a compliant by the HDMI ATC for the following features: 12 bit Deep Color (1080i/720p guaranteed, 1080p typical), x. v. Color™, and all HDMI1. 3 audio formats and options. |
ISL54200USB 2.0 High/Full-Speed Multiplexer | Evaluation and Demonstration Boards and Kits | 1 | Active | The ISL54200 dual 2:1 multiplexer IC is a single supply part that can operate from a single 2.7V to 5.5V supply. It contains two Single Pole/Double Throw (SPDT) switches configured as a Double Pole Double Throw (DPDT). The part was designed for switching between USB High-Speed and USB Full-Speed sources in portable battery-powered products. The 7Ω normally-closed (NC) FSx switches can swing rail-to-rail and were specifically designed to pass USB Full-Speed data signals (12Mbps) that range from 0V to 3.6V. The 4.5Ω normally-open (NO) HSx switches have high bandwidth and low capacitance and were specifically designed to pass USB High-Speed data signals (480Mbps) with minimal distortion. The part can be used in personal media players and other portable battery-powered devices that need to switch between a high-speed transceiver and a full-speed transceiver while connected to a single USB host (computer). The digital logic inputs are 1.8V logic compatible when operated with a 2.7V to 3.6V supply. The part has an enable pin to open all switches. It can be used to facilitate proper bus disconnect and connection when switching between USB sources. The ISL54200 is available in a 10 Ld 3mm x 3mm TDFN and a small 10 Ld 2.1mm x 1.6mm µTQFN package. It operates over a temperature range of -40 °C to +85 °C. |
| Analog Switches - Special Purpose | 3 | Obsolete | ||
| Interface | 1 | Obsolete | ||
| Interface | 2 | Obsolete | ||
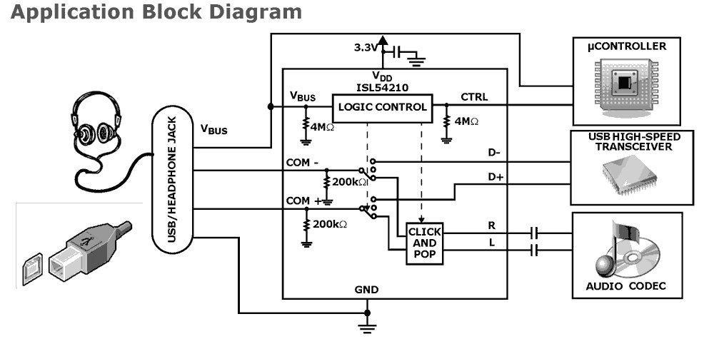
ISL54210MP3/USB 2.0 High-Speed Switch with Negative Signal Handling/Click and Pop Suppression | Integrated Circuits (ICs) | 2 | Obsolete | The ISL54210 dual Single Pole/Double Throw (SPDT) switch combines low distortion audio and accurate USB 2.0 High-Speed data (480Mbps) signal switching in the same low voltage device. When operated with a 2.7V to 3.6V single supply, these analog switches allow audio signal swings below-ground, allowing the use of a common USB and audio headphone connector in personal media players and other portable battery-powered devices. The ISL54210 incorporates circuitry for the detection of the USB VBUSvoltage, which is used to switch between the audio and USB signal sources. It has an enable pin (CTRL) to open all switches and activate the audio click/pop (C/P) circuitry. The high off-isolation and special C/P circuitry of the audio switches eliminate clicks and pops in the headphones when the audio CODEC drivers are powering up/down or when a headphone is inserted or removed from the jack. It's available in a tiny 10 Ld 1.8mm x 1.4mm ultra-thin µTQFN package and a 10 Ld 3mm x 3mm TDFN package. It operates over a temperature range of -40 °C to +85 °C. |
| Integrated Circuits (ICs) | 2 | Obsolete | ||