ICL71363 1/2 Digit LCD/LED, Low Power Display, A/D Converters with Overrange Recovery | Data Acquisition | 1 | Obsolete | The Intersil ICL7136 is a high performance, low power 31/2digit, A/D converter. Included are seven segment decoders, display drivers, a reference, and a clock. The ICL7136 is designed to interface with a liquid crystal display (LCD) and includes a multiplexed backplane drive. The ICL7136 brings together a combination of high accuracy, versatility, and true economy. It features auto-zero to less than 10µV, zero drift of less than 1µV/oC, input bias current of 10pA (Max), and rollover error of less than one count. True differential inputs and reference are useful in all systems, but give the designer an uncommon advantage when measuring load cells, strain gauges and other bridge type transducers. Finally, the true economy of single power supply operation, enables a high performance panel meter to be built with the addition of only 10 passive components and a display. The ICL7136 is an improved version of the ICL7126, eliminating the overrange hangover and hysteresis effects, and should be used in its place in all applications. It can also be used as a plug-in replacement for the ICL7106 in a wide variety of applications, changing only the passive components. |
ICL76111.4MHz, Low Power CMOS Operational Amplifiers | Amplifiers | 2 | Active | The ICL761X series is a family of CMOS operational amplifiers. These devices provide the designer with high performance operation at low supply voltages and selectable quiescent currents, and are an ideal design tool when ultra low input current and low power dissipation are desired. The basic amplifier will operate at supply voltages ranging from ±1V to ±8V, and may be operated from a single Lithium cell. A unique quiescent current programming pin allows setting of standby current to 1mA, 100µA, or 10µA, with no external components. This results in power consumption as low as 20µW. The output swing ranges to within a few millivolts of the supply voltages. Of particular significance is the extremely low (1pA) input current, input noise current of 0. 01pA/√Hz, and 1012Ω input impedance. These features optimize performance in very high source impedance applications. The inputs are internally protected. Outputs are fully protected against short circuits to ground or to either supply. AC performance is excellent, with a slew rate of 1. 6V/µs, and unity gain bandwidth of 1MHz at IQ= 1mA. Because of the low power dissipation, junction temperature rise and drift are quite low. Applications utilizing these features may include stable instruments, extended life designs, or high density packages. |
ICL76121.4MHz, Low Power CMOS Operational Amplifiers | Amplifiers | 2 | Active | The ICL761X series is a family of CMOS operational amplifiers. These devices provide the designer with high performance operation at low supply voltages and selectable quiescent currents, and are an ideal design tool when ultra low input current and low power dissipation are desired. The basic amplifier will operate at supply voltages ranging from ±1V to ±8V, and may be operated from a single Lithium cell. A unique quiescent current programming pin allows setting of standby current to 1mA, 100µA, or 10µA, with no external components. This results in power consumption as low as 20µW. The output swing ranges to within a few millivolts of the supply voltages. Of particular significance is the extremely low (1pA) input current, input noise current of 0. 01pA/√Hz, and 1012Ω input impedance. These features optimize performance in very high source impedance applications. The inputs are internally protected. Outputs are fully protected against short circuits to ground or to either supply. AC performance is excellent, with a slew rate of 1. 6V/µs, and unity gain bandwidth of 1MHz at IQ= 1mA. Because of the low power dissipation, junction temperature rise and drift are quite low. Applications utilizing these features may include stable instruments, extended life designs, or high density packages. |
ICL7621Dual/Quad, Low Power CMOS Operational Amplifiers | Integrated Circuits (ICs) | 4 | Active | The ICL761X/762X series is a family of monolithic CMOS operational amplifiers. These devices provide the designer with high performance operation at low supply voltages and selectable quiescent currents. They are an ideal design tool when ultra low input current and low power dissipation are desired. The basic amplifier will operate at supply voltages ranging from ±1V to ±8V, and may be operated from a single Lithium cell. The output swing ranges to within a few millivolts of the supply voltages. The quiescent supply current of these amplifiers is set to 100µA at the factory. This results in power consumption as low as 200µW per amplifier. Of particular significance is the extremely low (1pA) input current, input noise current of 0. 01pA/√ Hz, and 1012Ω input impedance. These features optimize performance in very high source impedance applications. The inputs are internally protected. Outputs are fully protected against short circuits to ground or to either supply. Because of the low power dissipation, junction temperature rise and drift are quite low. Applications utilizing these features may include stable instruments, extended life designs, or high density packages. |
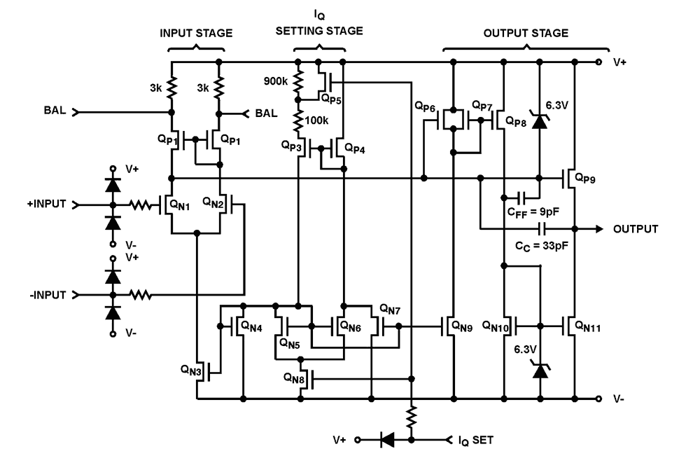
ICL7650S2MHz, Super Chopper-Stabilized Operational Amplifier | Integrated Circuits (ICs) | 3 | Active | The ICL7650S Super Chopper-Stabilized Amplifier offers exceptionally low input offset voltage and is extremely stable with respect to time and temperature. It is a direct replacement for the industry-standard ICL7650 offering improved input offset voltage, lower input offset voltage temperature coefficient, reduced input bias current, and wider common mode voltage range. All improvements are highlighted in bold italics in the Electrical Characteristics section. Critical parameters are guaranteed over the entire commercial temperature range. Intersil's unique CMOS chopper-stabilized amplifier circuitry is user-transparent, virtually eliminating the traditional chopper amplifier problems of intermodulation effects, chopping spikes, and overrange lockup. The chopper amplifier achieves its low offset by comparing the inverting and non-inverting input voltages in a nulling amplifier, nulled by alternate clock phases. Two external capacitors are required to store the correcting potentials on the two amplifier nulling inputs; these are the only external components necessary. The clock oscillator and all the other control circuitry is entirely self-contained. However the 14 lead version includes a provision for the use of an external clock, if required for a particular application. In addition, the ICL7650S is internally compensated for unity-gain operation. |
| PMIC | 14 | Active | The ICL7660S and ICL7660A Super Voltage Converters are monolithic CMOS voltage conversion ICs that guarantee significant performance advantages over other similar devices. They are direct replacements for the industry standard ICL7660 offering an extended operating supply voltage range up to 12V, with lower supply current. A Frequency Boost pin has been incorporated to enable the user to achieve lower output impedance despite using smaller capacitors. All improvements are highlighted in the "Electrical Specifications" section on page 3 of the datasheet. Critical parameters are guaranteed over the entire commercial and industrial temperature ranges. The ICL7660S and ICL7660A perform supply voltage conversions from positive to negative for an input range of 1. 5V to 12V, resulting in complementary output voltages of -1. 5V to -12V. Only two non-critical external capacitors are needed, for the charge pump and charge reservoir functions. The ICL7660S and ICL7660A can be connected to function as a voltage doubler and will generate up to 22. 8V with a 12V input. They can also be used as a voltage multipliers or voltage dividers. Each chip contains a series DC power supply regulator, RC oscillator, voltage level translator, and four output power MOS switches. The oscillator, when unloaded, oscillates at a nominal frequency of 10kHz for an input supply voltage of 5. 0V. This frequency can be lowered by the addition of an external capacitor to the "OSC" terminal, or the oscillator may be over-driven by an external clock. The "LV" terminal may be tied to GND to bypass the internal series regulator and improve low voltage (LV) operation. At medium to high voltages (3. 5V to 12V), the LV pin is left floating to prevent device latchup. In some applications, an external Schottky diode from VOUTto CAP- is needed to guarantee latchup free operation (see Do’s and Don’ts section on page 8 of the datasheet). |
| Integrated Circuits (ICs) | 1 | Obsolete | |
ICL7663SCMOS Programmable Micropower Positive Voltage Regulator | Power Management (PMIC) | 4 | Obsolete | The ICL7663S Super Programmable Micropower Voltage Regulator is a low power, high efficiency positive voltage regulator which accepts 1.6V to 16V inputs and provides adjustable outputs from 1.3V to 16V at currents up to 40mA. It is a direct replacement for the industry standard ICL7663B offering wider operating voltage and temperature ranges, improved output accuracy (ICL7663SA), better temperature coefficient, guaranteed maximum supply current, and guaranteed line and load regulation. All improvements are highlighted in the electrical characteristics section. Critical parameters are guaranteed over the entire commercial and industrial temperature ranges. The ICL7663S/SA programmable output voltage is set by two external resistors. The 1% reference accuracy of the ICL7663SA eliminates the need for trimming the output voltage in most applications. The ICL7663S is well suited for battery powered supplies, featuring 4µA quiescent current, low VINto VOUTdifferential, output current sensing and logic input level shutdown control. In addition, the ICL7663S has a negative temperature coefficient output suitable for generating a temperature compensated display drive voltage for LCD displays. |
| PMIC | 16 | Active | |
| Power Management (PMIC) | 2 | Active | The ICL7667 is a dual monolithic high-speed driver designed to convert TTL level signals into high current outputs at voltages up to 15V. Its High-Speed and current output enable it to drive large capacitive loads with high slew rates and low propagation delays. With an output voltage swing only millivolts less than the supply voltage and a maximum supply voltage of 15V, the ICL7667 is well suited for driving power MOSFETs in high frequency switched-mode power converters. The ICL7667's high current outputs minimize power losses in the power MOSFETs by rapidly charging and discharging the gate capacitance. The ICL7667's inputs are TTL compatible and can be directly driven by common pulse-width modulation control ICs. |