R
Renesas Electronics Corporation
| Series | Category | # Parts | Status | Description |
|---|---|---|---|---|
| Part | Spec A | Spec B | Spec C | Spec D | Description |
|---|---|---|---|---|---|
| Series | Category | # Parts | Status | Description |
|---|---|---|---|---|
| Part | Spec A | Spec B | Spec C | Spec D | Description |
|---|---|---|---|---|---|
| Series | Category | # Parts | Status | Description |
|---|---|---|---|---|
EL7531Monolithic 1A Step-Down Regulator with Low Quiescent Current | Voltage Regulators - DC DC Switching Regulators | 1 | Obsolete | The EL7531 is a synchronous, integrated FET 1A step-down regulator with internal compensation. It operates with an input voltage range from 2. 5V to 5. 5V, which accommodates supplies of 3. 3V, 5V, or a Li-Ion battery source. The output can be externally set from 0. 8V to VINwith a resistive divider. The EL7531 features automatic PFM/PWM mode control, or PWM mode only. The PWM frequency is typically 1. 4MHz and can be synchronized up to 12MHz. The typical no load quiescent current is only 120µA. Additional features include a Power-Good output, 1µA shut-down current, short-circuit protection, and over-temperature protection. The EL7531 is available in the 10-pin MSOP package, making the entire converter occupy less than 0. 15 in2of PCB area with components on one side only. The 10-pin MSOP package is specified for operation over the full -40°C to +85°C temperature range. |
| Power Management (PMIC) | 2 | Active | ||
EL7534Monolithic 600mA Step-Down Regulator | DC/DC & AC/DC (Off-Line) SMPS Evaluation Boards | 5 | Active | The EL7534 is a synchronous, integrated FET 600mA step-down regulator with internal compensation. It operates with an input voltage range from 2.5V to 5.5V, which accommodates supplies of 3.3V, 5V, or a Li-Ion battery source. The output can be externally set from 0.8V to VIN with a resistive divider. The EL7534 features PWM mode control. The operating frequency is typically 1.5MHz. Additional features include a 100ms Power-On-Reset output, <1µA shut-down current, short-circuit protection, and over-temperature protection. The EL7534 is available in the 10-pin MSOP package, making the entire converter occupy less than 0.15 in2of PCB area with components on one side only. Both packages are specified for operation over the full -40°C to +85°C temperature range. |
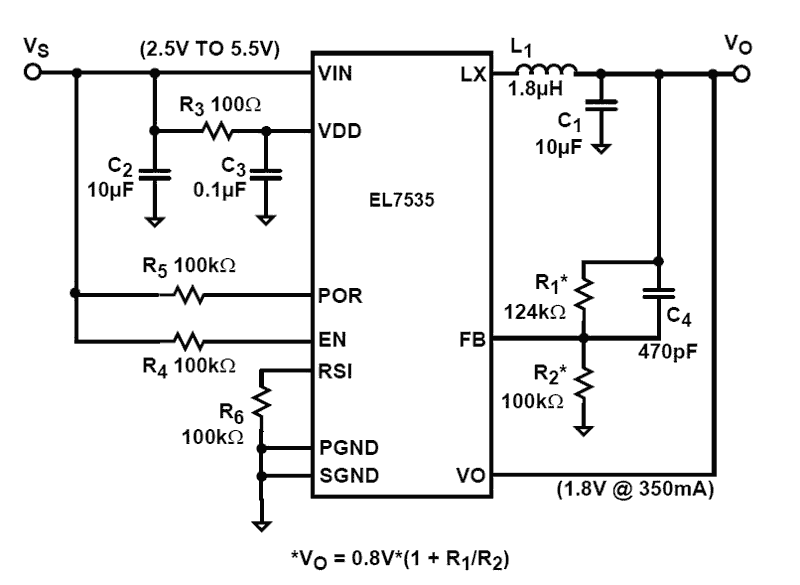
EL7535Monolithic 350mA Step-Down Regulator | DC/DC & AC/DC (Off-Line) SMPS Evaluation Boards | 4 | Obsolete | The EL7535 is a synchronous, integrated FET 350mA step-down regulator in a 10 Ld MSOP package. The regulator is internally compensated, which makes it possible to use just five tiny external components to form a complete DC/DC converter. The regulator operates with an input voltage range from 2.5V to 6V, which accommodates supplies of 3.3V, 5V, or a Li-ion battery source. The output can be externally set from 0.8V to VINwith a resistive divider. The EL7535 features PWM mode control. The operating frequency is typically 1.4MHz. Additional features include <1µA shut-down current, short-circuit protection, and over-temperature protection. The EL7535 is available in the 10 Ld MSOP package and is specified for operation over the full -40°C to +85°C temperature range. |
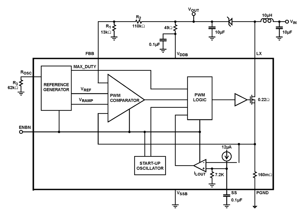
EL7536Monolithic 1A Step-Down Regulator | Power Management (PMIC) | 3 | Active | The EL7536 is a synchronous, integrated FET 1A step-down regulator with internal compensation. It operates with an input voltage range from 2. 5V to 5. 5V, which accommodates supplies of 3. 3V, 5V, or a Li-Ion battery source. The output can be externally set from 0. 8V to VINwith a resistive divider. The EL7536 features PWM mode control. The operating frequency is typically 1. 4MHz. Additional features include a 100ms Power-On-Reset output, 1µA shut-down current, short-circuit protection, and over-temperature protection. The EL7536 is available in the 10-pin MSOP package, making the entire converter occupy less than 0. 15in2of PCB area with components on one side only. Both packages are specified for operation over the full -40°C to +85°C temperature range. |
| Voltage Regulators - DC DC Switching Regulators | 1 | Obsolete | ||
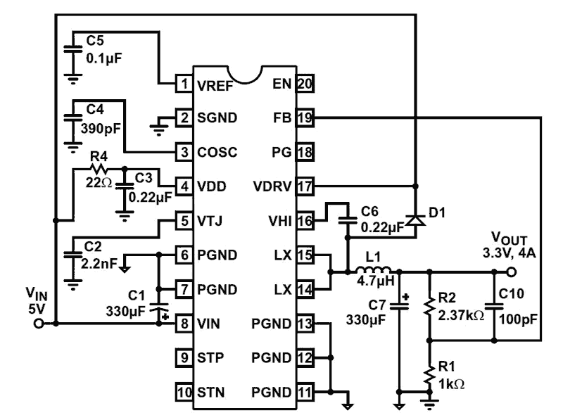
EL7564Monolithic 4Amp DC:DC Step-Down Regulator | Power Management (PMIC) | 2 | Obsolete | The EL7564 is an integrated, full-featured synchronous step-down regulator with output voltage adjustable from 1. 0V to 3. 8V. It is capable of delivering 4A continuous current at up to 95% efficiency. The EL7564 operates at a constant frequency pulse width modulation (PWM) mode, making external synchronization possible. Patented on-chip resistorless current sensing enables current mode control, which provides cycle-by-cycle current limiting, over-current protection, and excellent step load response. The EL7564 features power tracking, which makes the start-up sequencing of multiple converters possible. A junction temperature indicator conveniently monitors the silicon die temperature, saving the designer time on the tedious thermal characterization. The minimal external components and full functionality make this EL7564 ideal for desktop and portable applications. The EL7564 is specified for operation over the -40°C to +85°C temperature range. |
EL7566Monolithic 6A DC/DC Step-Down Regulator | Voltage Regulators - DC DC Switching Regulators | 2 | Obsolete | The EL7566 is a full-feature synchronous step-down regulator capable of up to 6A and 96% efficiency. The device operates from 3V to 6V input supply (VIN). With internal CMOS power FETs, the device can operate at up to 100% duty ratio, allowing for an output voltage range of 0.8V to nearly VIN. An adjustable switching frequency up to 1MHz enables the use of small components, thereby reducing board area consumption to under 0.72sq-in on one side of a PCB. The EL7566 operates in constant frequency PWM mode, making external synchronization possible. A soft-start feature is integrated in the EL7566 to limit in-rush currents and allow for a smooth voltage ramp from zero to regulation. Other start-up features are integrated to add flexibility for synchronizing many supplies in multiple configurations. The EL7566 also offers a voltage margining capability that shifts the output voltage ±5% for validation of system card performance and reliability during manufacturing tests. A junction temperature indicator conveniently monitors the silicon die temperature, saving time in thermal characterization. An easy-to-use simulation tool is available for download and can be used to modify design parameters such as switching frequency, voltage ripple, ambient temperature, as well as view schematics waveforms, efficiency graphs, and complete BOM with Gerber layout. |
EL75833-Channel DC/DC Converter | Integrated Circuits (ICs) | 1 | Obsolete | The EL7583 is a 3-channel DC/DC converter IC which is designed primarily for use in TFT-LCD applications. It features a PWM boost converter with 2. 7V to 14V input capability and 5V to 17V output, which powers the column drivers and provides up to 470mA @ 12V, 370mA @ 15V from 5V supply. A pair of charge pump control circuits provide regulated outputs of VONand VOFFsupplies at 8V to 40V and -5V to -40V, respectively, each at up to 60mA. The EL7583 features adjustable switching frequency, adjustable soft start, and a separate output VONenable control to allow selection of supply start-up sequence. An over-temperature feature is provided to allow the IC to be automatically protected from excessive power dissipation. The EL7583 is available in a standard 20 Ld TSSOP package and the Pb-free 20 Ld HTSSOP package. Both are specified for operation over the full -40°C to +85°C temperature range. |
| PMIC | 1 | Obsolete | ||
| Part | Category | Description |
|---|---|---|
Renesas Electronics Corporation | Integrated Circuits (ICs) | IC MCU 32BIT 1MB FLASH 48LFQFP |
Renesas Electronics Corporation | Integrated Circuits (ICs) | 16-BIT GENERAL MCU RL78/G23 96K |
Renesas Electronics Corporation | Isolators | OPTOISOLATOR 5KV TRANS 4SMD |
Renesas Electronics Corporation | Integrated Circuits (ICs) | IC REG PQFN |
Renesas Electronics Corporation X1228S14-2.7Obsolete | Integrated Circuits (ICs) | IC RTC CLK/CALENDAR I2C 14SOIC |
Renesas Electronics Corporation | Integrated Circuits (ICs) | 32-BIT MICROCONTROLLER OPTIMIZED FOR DUAL-MOTOR AND PFC CONTROL |
Renesas Electronics Corporation R5F104FJAFP#V0Obsolete | Integrated Circuits (ICs) | LOW POWER, HIGH FUNCTION, GENERAL PURPOSE MICROCONTROLLERS FOR MOTOR CONTROL, INDUSTRIAL AND METERING APPLICATIONS |
Renesas Electronics Corporation MK1493-03BGILFTRObsolete | Integrated Circuits (ICs) | IC CLOCK GENERATOR 48TSSOP |
Renesas Electronics Corporation | Development Boards Kits Programmers | E10A-USB SH4AL-DSP LICENSE TOOL |
Renesas Electronics Corporation | Integrated Circuits (ICs) | 32BIT MCU R32C/100X |