A
Analog Devices
| Series | Category | # Parts | Status | Description |
|---|---|---|---|---|
| Part | Spec A | Spec B | Spec C | Spec D | Description |
|---|---|---|---|---|---|
| Series | Category | # Parts | Status | Description |
|---|---|---|---|---|
| Part | Spec A | Spec B | Spec C | Spec D | Description |
|---|---|---|---|---|---|
| Part | Category | Description |
|---|---|---|
Analog Devices ADM6713RAKSZ-REELObsolete | Integrated Circuits (ICs) | IC SUPERVISOR 1 CHANNEL SC70-4 |
Analog Devices | RF and Wireless | RF AMP SINGLE GENERAL PURPOSE RF AMPLIFIER 20GHZ 3.6V 22-PIN DIE TRAY |
Analog Devices | Integrated Circuits (ICs) | LOW NOISE, SWITCHED CAPACITOR REGULATED VOLTAGE INVERTERS |
Analog Devices | Integrated Circuits (ICs) | QUAD 16-BIT/12-BIT ±10V VOUTSOFTSPAN DACS WITH 10PPM/°C MAX REFERENCE |
Analog Devices | Integrated Circuits (ICs) | SERIAL 14-BIT, 3.5MSPS SAMPLING ADC WITH BIPOLAR INPUTS |
Analog Devices | Integrated Circuits (ICs) | ISOSPI ISOLATED COMMUNICATIONS INTERFACE |
Analog Devices | Integrated Circuits (ICs) | 4.5A, 500KHZ STEP-DOWN SWITCHING REGULATOR |
Analog Devices | Integrated Circuits (ICs) | 300 MA, LOW QUIESCENT CURRENT, ADJUSTABLE OUTPUT, CMOS LINEAR REGULATOR |
Analog Devices AD767KNObsolete | Integrated Circuits (ICs) | IC DAC 12BIT V-OUT 24DIP |
Analog Devices | Integrated Circuits (ICs) | QUAD 12-/10-/8-BIT RAIL-TO-RAIL DACS WITH 10PPM/°C REFERENCE |
| Series | Category | # Parts | Status | Description |
|---|---|---|---|---|
| Data Acquisition | 2 | Active | ||
AD77933-Channel, Low Noise, Low Power, 24-Bit Sigma Delta ADC with On-Chip In-Amp and Reference | Evaluation Boards | 3 | Active | TheAD7792/AD7793 are low power, low noise, complete analog front ends for high precision measurement applications. The AD7792/AD7793 contain a low noise 16-/24-bit Σ-Δ ADC with three differential analog inputs. The on-chip, low noise instrumentation amplifier means that signals of small amplitude can be interfaced directly to the ADC. With a gain setting of 64, the rms noise is 40 nV when the update rate equals 4.17 Hz.The devices contain a precision low noise, low drift internal band gap reference and can accept an external differential reference. Other on-chip features include programmable excitation current sources, burnout currents, and a bias voltage generator. The bias voltage generator sets the common-mode voltage of a channel to AVDD/2The devices can be operated with either the internal clock or an external clock. The output data rate from the parts is software-programmable and can be varied from 4.17 Hz to 470 Hz.The parts operate with a power supply from 2.7 V to 5.25 V. They consume a current of 400 μA typical and are housed in a 16-lead TSSOP package.ApplicationsThermocouple measurementsRTD measurementsThermistor measurementsGas analysisIndustrial process controlInstrumentationPortable instrumentationBlood analysisSmart transmittersLiquid/gas chromatography6-digit DVM |
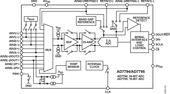
AD77946-Channel, Low Noise, Low Power, 24-Bit Sigma Delta ADC with On-Chip In-Amp and Reference | Analog to Digital Converters (ADCs) | 4 | Active | The AD7794/AD7795are low power, low noise, complete analog front ends for high precision measurement applications. They contain a low noise, 24-/16-bit Σ-Δ ADC with six differential inputs. The on-chip low noise instrumentation amplifier means that signals of small amplitude can be interfaced directly to the ADC.Each device contains a precision, low noise, low drift internal band gap reference, and can also accept up to two external differential references. Other on-chip features include programmable excitation current sources, burnout currents, and a bias voltage generator that is used to set the common-mode voltage of a channel to AVDD/2. The low-side power switch can be used to power down bridge sensors between conversions, minimizing the system’s power consumption. The AD7794/AD7795 can operate with either an internal clock or an external clock. The output data rate from each part can vary from 4.17 Hz to 470 Hz.Both parts operate with a power supply from 2.7 V to 5.25 V. The B-grade parts (AD7794 and AD7795) are specified for a temperature range of −40°C to +105°C while the C-grade part (AD7794) is specified for a temperature range of −40°C to +125°C. They consume a current of 400 μA typical and are housed in a 24-lead TSSOP.ApplicationsTemperature measurementPressure measurementWeigh scalesStrain gage transducersGas analysis |
| Evaluation Boards | 1 | Active | ||
AD7796Low Power 16-Bit Sigma-Delta A/D Converter for Bridge Sensors | Analog to Digital Converters (ADC) | 1 | Active | The AD7796/AD7797are complete, analog front ends for high precision, bridge sensor applications such as weigh scales. The AD7796/AD7797 contain a Σ-∆ ADC capable of 16-/24-bit resolution, respectively. The on-chip instrumentation amplifier has a fixed gain of 128, allowing small amplitude signals such as those from bridge sensors to be directly interfaced to the ADC.Each device has one differential input and contains a temperature sensor that is internally connected to the ADC. This sensor can be used to perform temperature compensation of the bridge.The devices can be operated with the internal clock or an external clock. The output data rate from the devices is software-programmable and can be varied from 4.17 Hz to 123 Hz.The AD7796/AD7797 operate with a power supply from 2.7 V to 5.25 V. Each device consumes a current of 250 µA typical and is housed in a 16-lead TSSOP.ApplicationsWeigh scalesStrain gagesIndustrial process controlInstrumentationPortable instrumentation |
AD77983-Channel, Low Noise, Low Power, 16-Bit, Sigma Delta ADC with On-Chip In-Amp | Evaluation Boards | 3 | Active | The AD7798 /AD7799are low power, low noise, complete analog front ends for high precision measurement applications. The AD7798 / AD7799 contains a low noise, 16-/24-bit Σ-Δ ADC with three differential analog inputs. The on-chip, low noise instrumentation amplifier means that signals of small amplitude can be interfaced directly to the ADC. With a gain setting of 64, the rms noise is 27 nV for the AD7799 and 40 nV for the AD7798 when the update rate equals 4.17 Hz.On-chip features include a low-side power switch, reference detect, programmable digital output pins, burnout currents, and an internal clock oscillator. The output data rate from the part is software-programmable and can be varied from 4.17 Hz to 470 Hz.The part operates with a power supply from 2.7 V to 5.25 V. The AD7798 consumes a current of 300 μA typical, whereas the AD7799 consumes 380 μA typical. Both devices are housed in a 16-lead TSSOP package.APPLICATIONSWeigh scalesPressure measurementStrain gauge transducersGas analysisIndustrial process controlInstrumentationPortable instrumentationBlood analysisSmart transmittersLiquid/gas chromotography 6-digit DVM |
AD77993-Channel, Low Noise, Low Power, 24-Bit, Sigma Delta ADC with On-Chip In-Amp | Data Acquisition | 1 | Active | TheAD7798/AD7799 are low power, low noise, complete analog front ends for high precision measurement applications. The AD7798/AD7799 contains a low noise, 16-/24-bit Σ-Δ ADC with three differential analog inputs. The on-chip, low noise instrumentation amplifier means that signals of small amplitude can be interfaced directly to the ADC. With a gain setting of 64, the rms noise is 27 nV for the AD7799 and 40 nV for the AD7798 when the update rate equals 4.17 Hz.On-chip features include a low-side power switch, reference detect, programmable digital output pins, burnout currents, and an internal clock oscillator. The output data rate from the part is software-programmable and can be varied from 4.17 Hz to 470 Hz.The part operates with a power supply from 2.7 V to 5.25 V. The AD7798 consumes a current of 300 μA typical, whereas the AD7799 consumes 380 μA typical. Both devices are housed in a 16-lead TSSOP package.ApplicationsWeigh scalesPressure measurementStrain gauge transducersGas analysisIndustrial process controlInstrumentationPortable instrumentationBlood analysisSmart transmittersLiquid/gas chromotography 6-digit DVM |
| PMIC | 12 | Active | ||
AD7801+2.7 V to +5.5 V, Parallel Input, Voltage Output 8-Bit DAC | Digital to Analog Converters (DAC) | 5 | Active | The AD7801 is a single, 8-bit, voltage out DAC that operates from a single +2.7 V to +5.5 V supply. Its on-chip precision output buffer allows the DAC output to swing rail to rail. The AD7801 has a parallel microprocessor and DSP compatible interface with high speed registers and double buffered interface logic.Data is loaded to the input register on the rising edge ofCSorWR.Reference selection for the AD7801 can be either an internal reference derived from the VDDor an external reference applied at the REFIN pin. The output of the DAC can be cleared by using the asynchronousCLRinput.The low power consumption of this part makes it ideally suited to portable battery operated equipment. The power consumption is less than 5 mW at 3.3 V, reducing to less than 3 µW in power-down mode.The AD7801 is available in a 20-lead SOIC and a 20-lead TSSOP package.PRODUCT HIGHLIGHTSLow Power, Single Supply operation. This part operates from a single +2.7 V to +5.5 V supply and consumes typically 5 mW at 3 V, making it ideal for battery powered applications.The on-chip output buffer amplifier allows the output of the DAC to swing rail to rail with a settling time of typically 1.2 µs.Internal or external reference capability.High speed parallel interface.Power-down capability. When powered down the DAC consumes less than 1 µA at 25°C.Packaged in 20-lead SOIC and TSSOP packages. |
| Digital to Analog Converters (DAC) | 4 | Active | ||