A
Analog Devices
| Series | Category | # Parts | Status | Description |
|---|---|---|---|---|
| Part | Spec A | Spec B | Spec C | Spec D | Description |
|---|---|---|---|---|---|
| Series | Category | # Parts | Status | Description |
|---|---|---|---|---|
| Part | Spec A | Spec B | Spec C | Spec D | Description |
|---|---|---|---|---|---|
| Part | Category | Description |
|---|---|---|
Analog Devices ADM6713RAKSZ-REELObsolete | Integrated Circuits (ICs) | IC SUPERVISOR 1 CHANNEL SC70-4 |
Analog Devices | RF and Wireless | RF AMP SINGLE GENERAL PURPOSE RF AMPLIFIER 20GHZ 3.6V 22-PIN DIE TRAY |
Analog Devices | Integrated Circuits (ICs) | LOW NOISE, SWITCHED CAPACITOR REGULATED VOLTAGE INVERTERS |
Analog Devices | Integrated Circuits (ICs) | QUAD 16-BIT/12-BIT ±10V VOUTSOFTSPAN DACS WITH 10PPM/°C MAX REFERENCE |
Analog Devices | Integrated Circuits (ICs) | SERIAL 14-BIT, 3.5MSPS SAMPLING ADC WITH BIPOLAR INPUTS |
Analog Devices | Integrated Circuits (ICs) | ISOSPI ISOLATED COMMUNICATIONS INTERFACE |
Analog Devices | Integrated Circuits (ICs) | 4.5A, 500KHZ STEP-DOWN SWITCHING REGULATOR |
Analog Devices | Integrated Circuits (ICs) | 300 MA, LOW QUIESCENT CURRENT, ADJUSTABLE OUTPUT, CMOS LINEAR REGULATOR |
Analog Devices AD767KNObsolete | Integrated Circuits (ICs) | IC DAC 12BIT V-OUT 24DIP |
Analog Devices | Integrated Circuits (ICs) | QUAD 12-/10-/8-BIT RAIL-TO-RAIL DACS WITH 10PPM/°C REFERENCE |
| Series | Category | # Parts | Status | Description |
|---|---|---|---|---|
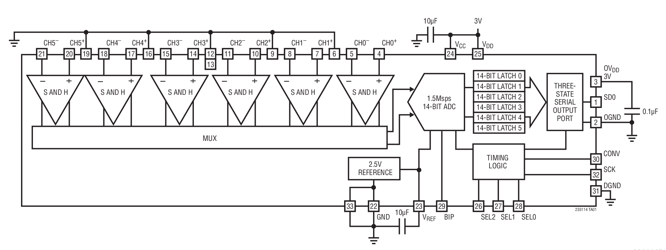
LTC2351-146 Channel, 14-Bit, 1.5Msps Simultaneous Sampling ADC with Shutdown | Integrated Circuits (ICs) | 4 | Active | The LTC2351-14 is a 14-bit, 1.5Msps ADC with six simultaneously sampled differential inputs. The device draws only 5.5mA from a single 3V supply, and comes in a tiny 32-pin (5mm × 5mm) QFN package. A sleep shutdown mode further reduces power consumption to 12µW. The combination of low power and tiny package makes the LTC2351-14 suitable for portable applications.The LTC2351-14 contains six separate differential inputs that are sampled simultaneously on the rising edge of the CONV signal. These six sampled inputs are then converted at a rate of 250ksps per channel.The 83dB common mode rejection allows users to eliminate ground loops and common mode noise by measuring signals differentially from the source.The device converts 0V to 2.5V unipolar inputs differentially, or ±1.25V bipolar inputs also differentially, depending on the state of the BIP pin. Any analog input may swing rail-to-rail as long as the differential input range is maintained.The conversion sequence can be abbreviated to convert fewer than six channels, depending on the logic state of the SEL2, SEL1 and SEL0 inputs.The serial interface sends out the six conversion results in 96 clocks for compatibility with standard serial interfaces.BitsLTC2351-1212LTC2351-1414ApplicationsMultiphase Power MeasurementMultiphase Motor ControlData Acquisition SystemsUninterruptable Power Supplies |
LTC2353-16Buffered Dual, 16-Bit, 550ksps/Channel Differential ±10.24V ADC with 30VP-PCommon Mode Range | Analog to Digital Converters (ADC) | 2 | Active | The LTC2353-18 is an 18-bit, low noise 2-channel simultaneous sampling successive approximation register (SAR) ADC with buffered differential, wide common mode range picoamp inputs. Operating from a 5V low voltage supply, flexible high voltage supplies, and using the internal reference and buffer, both channels of this SoftSpanTM ADC can be independently configured on a conversion-by-conversion basis to accept ±10.24V, 0V to 10.24V, ±5.12V, or 0V to 5.12V signals. One channel may also be disabled to increase throughput on the other channel.The integrated picoamp-input analog buffers, wide input common mode range and 124dB CMRR of the LTC2353-18 allow the ADC to directly digitize a variety of signals using minimal board space and power. This input signal flexibility, combined with ±3.5LSB INL, no missing codes at 18 bits, and 96.4dB SNR, makes the LTC2353-18 an ideal choice for many high voltage applications requiring wide dynamic range.The LTC2353-18 supports pin-selectable SPI CMOS (1.8V to 5V) and LVDS serial interfaces. Either one or two lanes of data output may be employed in CMOS mode, allowing the user to optimize bus width and throughput.ApplicationsProgrammable Logic ControllersIndustrial Process ControlPower Line MonitoringTest and Measurement |
LTC2355-12Serial 14-Bit, 3.5Msps Sampling ADCs with Unipolar input | Data Acquisition | 6 | Active | The LTC2355-12/LTC2355-14 are 12-bit/14-bit, 3.5Msps serial ADCs with differential inputs. The devices draw only 5.5mA from a single 3.3V supply and come in a tiny 10-lead MSOP package. A Sleep shutdown feature further reduces power consumption to 13μW. The combination of speed, low power and tiny package makes the LTC2355-12/LTC2355-14 suitable for high speed, portable applications.The 80dB common mode rejection allows users to eliminate ground loops and common mode noise by measuring signals differentially from the source.The devices convert 0V to 2.5V unipolar inputs differentially. The absolute voltage swing for AIN+and AIN–extends from ground to the supply voltage.The serial interface sends out the conversion results during the 16 clock cycles following a CONV rising edge for compatibility with standard serial interfaces. If two additional clock cycles for acquisition time are allowed after the data stream in between conversions, the full sampling rate of 3.5Msps can be achieved with a 63MHz clock.BitsLTC2355-1212LTC2355-1414ApplicationsCommunicationsData Acquisition SystemsUninterrupted Power SuppliesMultiphase Motor ControlMultiplexed Data AcquisitionRFID |
LTC2356-12Serial 14-Bit, 3.5Msps Sampling ADC with Bipolar inputs | Integrated Circuits (ICs) | 3 | Active | The LTC2356-12/LTC2356-14 are 12-bit/14-bit, 3.5Msps serial ADCs with differential inputs. The devices draw only 5.5mA from a single 3.3V supply and come in a tiny 10-lead MSOP package. A Sleep shutdown feature further reduces power consumption to 13μW. The combination of speed, low power and tiny package makes the LTC2356-12/LTC2356-14 suitable for high speed, portable applications.The 80dB common mode rejection allows users to eliminate ground loops and common mode noise by measuring signals differentially from the source.The devices convert –1.25V to 1.25V bipolar inputs differentially. The absolute voltage swing for AIN+and AIN–extends from ground to the supply voltage.The serial interface sends out the conversion results during the 16 clock cycles following a CONV rising edge for compatibility with standard serial interfaces. If two additional clock cycles for acquisition time are allowed after the data stream in between conversions, the full sampling rate of 3.5Msps can be achieved with a 63MHz clock.BitsLTC2356-1212LTC2356-1414ApplicationsCommunicationsData Acquisition SystemsUninterrupted Power SuppliesMultiphase Motor ControlMultiplexed Data AcquisitionRFID |
LTC2357-18Buffered Quad, 18-Bit, 350ksps/Ch Differential ±10.24V ADC with 30VP-P Common Mode Range | Analog to Digital Converters (ADC) | 4 | Active | The LTC2357-18 is an 18-bit, low noise 4-channel simultaneous sampling successive approximation register (SAR) ADC with buffered differential, wide common mode range picoamp inputs. Operating from a 5V low voltage supply, flexible high voltage supplies, and using the internal reference and buffer, each channel of this SoftSpan™ADC can be independently configured on a conversion-by-conversion basis to accept ±10.24V, 0V to 10.24V, ±5.12V, or 0V to 5.12V signals. Individual channels may also be disabled to increase throughput on the remaining channels.The integrated picoamp-input analog buffers, wide input common mode range and 128dB CMRR of the LTC2357-18 allow the ADC to directly digitize a variety of signals using minimal board space and power. This input signal flexibility, combined with ±3.5LSB INL, no missing codes at 18 bits, and 96.4dB SNR, makes the LTC2357-18 an ideal choice for many high voltage applications requiring wide dynamic range.The LTC2357-18 supports pin-selectable SPI CMOS (1.8V to 5V) and LVDS serial interfaces. Between one and four lanes of data output may be employed in CMOS mode, allowing the user to optimize bus width and throughput.ApplicationsProgrammable Logic ControllersIndustrial Process ControlPower Line MonitoringTest and Measurement |
LTC2358-18Buffered Octal, 18-Bit, 200ksps/Ch Differential ±10.24V ADC with 30VP-PCommon Mode Range | Integrated Circuits (ICs) | 1 | Active | The LTC2358-18 is an 18-bit, low noise 8-channel simultaneous sampling successive approximation register (SAR) ADC with buffered differential, wide common mode range picoamp inputs. Operating from a 5V low voltage supply, flexible high voltage supplies, and using the internal reference and buffer, each channel of this SoftSpan™ADC can be independently configured on a conversion-by-conversion basis to accept ±10.24V, 0V to 10.24V, ±5.12V, or 0V to 5.12V signals. Individual channels may also be disabled to increase throughput on the remaining channels.The integrated picoamp-input analog buffers, wide input common mode range and 128dB CMRR of the LTC2358-18 allow the ADC to directly digitize a variety of signals using minimal board space and power. This input signal flexibility, combined with ±3.5LSB INL, no missing codes at 18 bits, and 96.4dB SNR, makes the LTC2358-18 an ideal choice for many high voltage applications requiring wide dynamic range.The LTC2358-18 supports pin-selectable SPI CMOS (1.8V to 5V) and LVDS serial interfaces. Between one and eight lanes of data output may be employed in CMOS mode, allowing the user to optimize bus width and throughput.ApplicationsProgrammable Logic ControllersIndustrial Process ControlPower Line MonitoringTest and Measurement |
LTC2360100ksps, 12-Bit Serial ADCs in TSOT-23 | Data Acquisition | 1 | Active | The LTC2360/LTC2361/LTC2362 are 100ksps/250ksps/500ksps, 12-bit, sampling A/D converters that draw only 0.5mA, 0.75mA and 1.1mA, respectively, from a single 3V supply. The supply current drops at lower sampling rates because these devices automatically power down after conversions. The full-scale input of the LTC2360/LTC2361/LTC2362 is 0V to VDDor VREF. These ADCs are available in tiny 6- and 8-lead TSOT-23 packages.The serial interface, tiny TSOT-23 package and extremely high sample rate-to-power ratio make the LTC2360/LTC2361/LTC2362 ideal for compact, low power, high speed systems.The high impedance single-ended analog input and the ability to operate with reduced spans (down to 1.4V full scale) allow direct connection to sensors and transducers in many applications, eliminating the need for gain stages.ApplicationsCommunication SystemsData Acquisition SystemsHandheld Portable DevicesUninterrupted Power SuppliesBattery-Operated SystemsAutomotive |
LTC2361250ksps, 12-Bit Serial ADCs in TSOT-23 | Data Acquisition | 8 | Active | The LTC2360/LTC2361/LTC2362 are 100ksps/250ksps/500ksps, 12-bit, sampling A/D converters that draw only 0.5mA, 0.75mA and 1.1mA, respectively, from a single 3V supply. The supply current drops at lower sampling rates because these devices automatically power down after conversions. The full-scale input of the LTC2360/LTC2361/LTC2362 is 0V to VDDor VREF. These ADCs are available in tiny 6- and 8-lead TSOT-23 packages.The serial interface, tiny TSOT-23 package and extremely high sample rate-to-power ratio make the LTC2360/LTC2361/LTC2362 ideal for compact, low power, high speed systems.The high impedance single-ended analog input and the ability to operate with reduced spans (down to 1.4V full scale) allow direct connection to sensors and transducers in many applications, eliminating the need for gain stages.ApplicationsCommunication SystemsData Acquisition SystemsHandheld Portable DevicesUninterrupted Power SuppliesBattery-Operated SystemsAutomotive |
LTC2362500ksps, 12-Bit Serial ADCs in TSOT-23 | Data Acquisition | 6 | Active | The LTC2360/LTC2361/LTC2362 are 100ksps/250ksps/500ksps, 12-bit, sampling A/D converters that draw only 0.5mA, 0.75mA and 1.1mA, respectively, from a single 3V supply. The supply current drops at lower sampling rates because these devices automatically power down after conversions. The full-scale input of the LTC2360/LTC2361/LTC2362 is 0V to VDDor VREF. These ADCs are available in tiny 6- and 8-lead TSOT-23 packages.The serial interface, tiny TSOT-23 package and extremely high sample rate-to-power ratio make the LTC2360/LTC2361/LTC2362 ideal for compact, low power, high speed systems.The high impedance single-ended analog input and the ability to operate with reduced spans (down to 1.4V full scale) allow direct connection to sensors and transducers in many applications, eliminating the need for gain stages.ApplicationsCommunication SystemsData Acquisition SystemsHandheld Portable DevicesUninterrupted Power SuppliesBattery-Operated SystemsAutomotive |
LTC2364-1616-Bit, 250ksps, Pseudo-Differential Unipolar SAR ADC with 94.7dB SNR | Integrated Circuits (ICs) | 8 | Active | The LTC2364-16 is a low noise, low power, high speed 16-bit successive approximation register (SAR) ADC. Operating from a 2.5V supply, the LTC2364-16 has a 0V to VREFpseudo-differential unipolar input range with VREFranging from 2.5V to 5.1V. The LTC2364-16 consumes only 3.4mW and achieves ±0.75LSB INL maximum, no missing codes at 16 bits with 94.7dB SNR.The LTC2364-16 has a high speed SPI-compatible serial interface that supports 1.8V, 2.5V, 3.3V and 5V logic while also featuring a daisy-chain mode. The fast 250ksps throughput with no cycle latency makes the LTC2364-16 ideally suited for a wide variety of high speed applications. An internal oscillator sets the conversion time, easing external timing considerations. The LTC2364-16 automatically powers down between conversions, leading to reduced power dissipation that scales with the sampling rate.ApplicationsMedical ImagingHigh Speed Data AcquisitionPortable or Compact InstrumentationIndustrial Process ControlLow Power Battery-Operated InstrumentationATE |