A
Analog Devices
| Series | Category | # Parts | Status | Description |
|---|---|---|---|---|
| Part | Spec A | Spec B | Spec C | Spec D | Description |
|---|---|---|---|---|---|
| Series | Category | # Parts | Status | Description |
|---|---|---|---|---|
| Part | Spec A | Spec B | Spec C | Spec D | Description |
|---|---|---|---|---|---|
| Part | Category | Description |
|---|---|---|
Analog Devices ADM6713RAKSZ-REELObsolete | Integrated Circuits (ICs) | IC SUPERVISOR 1 CHANNEL SC70-4 |
Analog Devices | RF and Wireless | RF AMP SINGLE GENERAL PURPOSE RF AMPLIFIER 20GHZ 3.6V 22-PIN DIE TRAY |
Analog Devices | Integrated Circuits (ICs) | LOW NOISE, SWITCHED CAPACITOR REGULATED VOLTAGE INVERTERS |
Analog Devices | Integrated Circuits (ICs) | QUAD 16-BIT/12-BIT ±10V VOUTSOFTSPAN DACS WITH 10PPM/°C MAX REFERENCE |
Analog Devices | Integrated Circuits (ICs) | SERIAL 14-BIT, 3.5MSPS SAMPLING ADC WITH BIPOLAR INPUTS |
Analog Devices | Integrated Circuits (ICs) | ISOSPI ISOLATED COMMUNICATIONS INTERFACE |
Analog Devices | Integrated Circuits (ICs) | 4.5A, 500KHZ STEP-DOWN SWITCHING REGULATOR |
Analog Devices | Integrated Circuits (ICs) | 300 MA, LOW QUIESCENT CURRENT, ADJUSTABLE OUTPUT, CMOS LINEAR REGULATOR |
Analog Devices AD767KNObsolete | Integrated Circuits (ICs) | IC DAC 12BIT V-OUT 24DIP |
Analog Devices | Integrated Circuits (ICs) | QUAD 12-/10-/8-BIT RAIL-TO-RAIL DACS WITH 10PPM/°C REFERENCE |
| Series | Category | # Parts | Status | Description |
|---|---|---|---|---|
LTC1504A500mA Low Voltage Step-Down Synchronous Switching Regulator | Power Management (PMIC) | 4 | Active | The LTC1504A is a self-contained, high efficiency synchronous buck switching regulator. It includes a pair of on-chip 1.3Ω power switches, enabling it to supply up to 500mA of load current. Efficiency peaks at 92%, minimizing heat and wasted power. The synchronous buck architecture allows the output to source or sink current as required to keep the output voltage in regulation. 100% duty cycle operation minimizes dropout voltage.The LTC1504A is available in adjustable and fixed 3.3V output versions. An adjustable current limit circuit provides protection from overloads. The internal 1% reference combined with a sophisticated voltage feedback loop provides optimum output voltage accuracy and fast load transient response. The LTC1504A is specified to operate with input voltages between 4V and 10V. Contact the LTC factory for guaranteed specifications at 2.7V supply.The LTC1504A is a pin-compatible, functional upgrade to the LTC1504.The LTC1504A is available in a plastic SO-8 package.ApplicationsSmall Portable Digital SystemsActive TerminationAuxiliary Output Voltage SuppliesMinimum Part Count/Size Switchers |
LTC1514Step-Up/Step-Down Switched Capacitor DC/DC Converters with Low-Battery Comparator | Power Management (PMIC) | 3 | Active | The LTC1514-3.3/LTC1514-5 are micropower switched capacitor DC/DC converters that produce a regulated output voltage by either stepping up or stepping down the input voltage. Output voltage is fixed at either 3.3V (LTC1514-3.3) or 5V (LTC1514-5) by an internal resistor divider.A unique architecture allows the parts to accommodate a wide input voltage range (2V to 10V) while maintaining+4% regulation. Additional circuitry prevents excessive inrush current and output voltage ripple when large VINto VOUTdifferentials are present.An internal uncommitted comparator is kept active in shutdown. The comparator has an open-drain output for flexible interfacing.The parts are short-circuit and overtemperature protected. Battery life is maximized by very low operating currents (ICC= 60µA typ, 10µA in shutdown). Both parts are available in an SO-8 package.ApplicationsBattery Operated EquipmentSmart Card ReadersLocal Power SuppliesHandheld InstrumentsBattery Backup Supplies |
LTC1515Step-Up/Step-Down Switched Capacitor DC/DC Converters with RESET | Integrated Circuits (ICs) | 3 | Active | The LTC1515, LTC1515-3/5 and LTC1515-3.3/5 are micropower switched capacitor DC/DC converters that produce a regulated output voltage by either stepping up or stepping down the input voltage. Output voltage is adjustable using an external resistor divider (LTC1515) or programmable to either 3V/5V (LTC1515-3/5) or 3.3V/5V (LTC1515-3.3/5) using a logic pin.A unique architecture allows the parts to accommodate a wide input voltage range (2V to 10V) while maintaining ±4% regulation. Additional circuitry prevents excessive inrush current and output voltage ripple when large VINto VOUTdifferentials are present.An internal power-on reset circuit forces the POR pin low on initial power-up. The POR output remains low until 200ms (typ) after VOUTis in regulation.The parts are short-circuit and over-temperature protected. Battery life is maximized by very low operating currents (ICC= 60µA typ, ICC<1µA in shutdown). All three parts are available in an SO-8 package.ApplicationsSIM Interface in GSM Cellular TelephonesSmart Card ReadersLocal Power SuppliesPortable Equipment |
LTC1517-3.3Micropower, Regulated 3.3V Charge Pump in a 5-Pin SOT-23 Package | Integrated Circuits (ICs) | 2 | Active | The LTC1517-3.3 is a micropower charge pump DC/DC converter that produces a regulated 3.3V output. The input voltage range is 2V to 4.4V, allowing a single cell lithium battery to produce a regulated 3.3V output over the entire life of the battery. Extremely low operating current (typically 6µA with no load) and low external parts count (one 0.1µF flying capacitor and two small bypass capacitors at VINand VOUT) make the part ideally suited for small, light load battery-powered applications. The total printed circuit board area of the application circuit shown below is only 0.045in2.The part operates as a Burst Mode™switched-capacitor voltage doubler to produce a regulated output. The part has thermal shutdown capability and can survive a continuous short circuit from VOUTto GND. The device is available in a 5-pin SOT-23 package.ApplicationsCellular TelephonesBattery-Operated EquipmentLocal Power SuppliesHandheld InstrumentsPCMCIA Supplies |
LTC1518High Speed, Precision Delay RS485 Quad Line Receivers | Drivers, Receivers, Transceivers | 2 | Active | The LTC1518/LTC1519 are high speed, precision delay differential quad bus/line receivers that can operate at data rates as high as 52Mbps. They are pin compatible with the LTC488/LTC489 RS485 line receivers and operate over the entire –7V to 12V common mode range. A unique architecture provides very stable propagation delays and low skew over wide input common mode, input overdrive and ambient temperature ranges. Propagation delay is 18.5ns ±3.5ns over the commercial temperature range. Typical tPLH/tPHLand channel-to-channel skew is 500ps.Each receiver translates differential input levels (| VID| ≥ 300mV) into valid CMOS and TTL output levels. Its high input resistance (≥22k) allows many receivers to be connected to the same driver. The receiver outputs go into a high impedance state when disabled.The receivers have a fail-safe feature that guarantees a high output state when the inputs are shorted or left floating. Other protection features include thermal shutdown and a controlled maximum short-circuit current (50mA Max). Input resistance remains ≥22k when the device is unpowered or disabled, thus allowing hot swapping without loading the data lines.The LTC1518/LTC1519 operate from a single 5V supply and draw 12mA of supply current.ApplicationsHigh Speed RS485/RS422 ReceiversSTS-1/OC-1 Data ReceiversPECL Line ReceiversLevel TranslatorsFast-20/Fast-40 SCSI Receiver |
LTC1519High Speed, Precision Delay RS485 Quad Line Receivers | Drivers, Receivers, Transceivers | 1 | Active | The LTC1518/LTC1519 are high speed, precision delay differential quad bus/line receivers that can operate at data rates as high as 52Mbps. They are pin compatible with the LTC488/LTC489 RS485 line receivers and operate over the entire –7V to 12V common mode range. A unique architecture provides very stable propagation delays and low skew over wide input common mode, input overdrive and ambient temperature ranges. Propagation delay is 18.5ns ±3.5ns over the commercial temperature range. Typical tPLH/tPHLand channel-to-channel skew is 500ps.Each receiver translates differential input levels (| VID| ≥ 300mV) into valid CMOS and TTL output levels. Its high input resistance (≥22k) allows many receivers to be connected to the same driver. The receiver outputs go into a high impedance state when disabled.The receivers have a fail-safe feature that guarantees a high output state when the inputs are shorted or left floating. Other protection features include thermal shutdown and a controlled maximum short-circuit current (50mA Max). Input resistance remains ≥22k when the device is unpowered or disabled, thus allowing hot swapping without loading the data lines.The LTC1518/LTC1519 operate from a single 5V supply and draw 12mA of supply current.ApplicationsHigh Speed RS485/RS422 ReceiversSTS-1/OC-1 Data ReceiversPECL Line ReceiversLevel TranslatorsFast-20/Fast-40 SCSI Receiver |
LTC1522Micropower, Regulated 5V Charge Pump DC/DC Converter | PMIC | 2 | Active | The LTC1522 is a micropower charge pump DC/DC converter that produces a regulated 5V output from a 2.7V to 5V input supply. Extremely low supply current (6µA typical with no load, <1µA in shutdown) and low external parts count (one 0.22µF flying capacitor and two 10µF capacitors at VINand VOUT) make the LTC1522 ideally suited for small, light load battery-powered applications. Typical efficiency (VIN= 3V) exceeds 75% with load currents between 50µA and 20mA. Modulating the SHDN pin keeps the typical efficiency above 75% with load currents all the way down to 10µA.The LTC1522 has thermal shutdown and can survive a continuous short from VOUTto GND. In shutdown the load is disconnected from VIN. The part is available in 8-pin MSOP and SO packages. The LTC1522 is pin compatible with the LTC1516 in applications where VIN≥ 2.7V and IOUT≤ 20mA.ApplicationsSIM Interface Supplies for GSM Cellular TelephonesLi-Ion Battery Backup SuppliesLocal 3V to 5V ConversionSmart Card ReadersPCMCIA Local 5V Supplies |
LTC1530High Power Synchronous Switching Regulator Controller | Integrated Circuits (ICs) | 1 | Active | The LTC1530 is a high power synchronous switching regulator controller optimized for 5V to 1.3V-3.5V output applications. Its synchronous switching architecture drives two external N-channel MOSFET devices to provide high efficiency. The LTC1530 contains a precision trimmed reference and feedback system that provides worst-case output voltage regulation of ±2% over temperature, load current and line voltage shifts. Current limit circuitry senses the output current through the on-resistance of the topside N-channel MOSFET, providing an adjustable current limit without requiring an external low value sense resistor.The LTC1530 includes a fixed frequency PWM oscillator that free runs at 300kHz, providing greater than 90% efficiency in converter designs from 1A to 20A of output current. Shutdown mode drops the LTC1530 supply current to 45µA.The LTC1530 is specified for commercial and industrial temperature ranges and is available in the S0-8 package.ApplicationsPower Supply for Pentium®II, AMD-K6®-2, SPARC, ALPHA and PA-RISC MicroprocessorsHigh Power 5V to 1.3V-3.5V Regulators |
| Comparators | 2 | Obsolete | ||
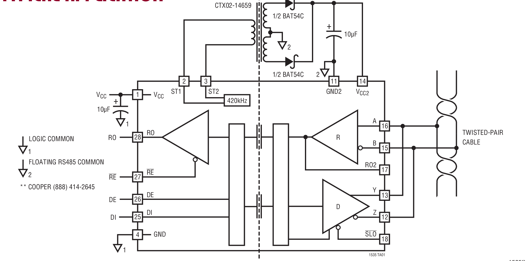
LTC1535Isolated RS485 Transceiver | Drivers, Receivers, Transceivers | 2 | Active | The LTC1535 is an isolated RS485 full-duplex differential line transceiver. Isolated RS485 is ideal for systems where the ground loop is broken to allow for much larger common mode voltage ranges. An internal capacitive isolation barrier provides 2500VRMSof isolation between the line transceiver and the logic level interface. The powered side contains a 420kHz push-pull converter to power the isolated RS485 transceiver. Internal full-duplex communication occurs through the capacitive isolation barrier. The transceiver meets RS485 and RS422 requirements.The driver and receiver feature three-state outputs, with the driver maintaining high impedance over the entire common mode range. The drivers have short-circuit current limits in both directions and a slow slew rate select to minimize EMI or reflections. The 68kΩ receiver input allows up to 128 node connections. A fail-safe feature defaults to a high output state when the receiver inputs are open or shorted.ApplicationsIsolated RS485 Receiver/DriverRS485 with Large Common Mode VoltageBreaking RS485 Ground LoopsMultiple Unterminated Line Taps |