| Integrated Circuits (ICs) | 3 | Active | |
AD5334+2.5V to 5.5V, 500µA Quad Rail-to-Rail Voltage Output 8-Bit DAC with Parallel Interface in 24-lead TSSOP | Integrated Circuits (ICs) | 3 | Active | The AD5334 / AD5335 / AD5336 / AD5344 are quad 8-, 10-, and 12-bit DACs. They operate from a 2.5 V to 5.5 V supply consuming just 500 µA at 3 V, and feature a power-down mode that further reduces the current to 80 nA. These devices incorporate an on-chip output buffer that can drive the output to both supply rails.PRODUCT HIGHLIGHTSAvailable in a 24-lead TSSOP packageLow power, single supply operation from 2.5 V to 5.5 V supplyConsumes 1.5 mW at 3 V and 3 mW at 5 VOn-chip output buffer can drive output to both supply railsProgrammable output range 0-VREFor 0-2VREF(via GAIN pin) |
AD5335+2.5V to 5.5V, 500µA Quad Rail-to-Rail Voltage Output 10-Bit DAC with Parallel Interface in 24-lead TSSOP | Digital to Analog Converters (DAC) | 4 | Active | TheAD5334/ AD5335 /AD5336/AD5344are quad 8-, 10-, and 12-bit DACs. They operate from a 2.5 V to 5.5 V supply consuming just 500 µA at 3 V, and feature a power-down mode that further reduces the current to 80 nA. These devices incorporate an on-chip output buffer that can drive the output to both supply rails.The AD5334 / AD5335 / AD5336 / AD5344 have a parallel interface.CSselects the device and data is loaded into the input registers on the rising edge ofWR.The GAIN pin on the AD5334 and AD5336 allows the output range to be set at 0 V to VREFor 0 V to 2 × VREF.Input data to the DACs is double-buffered, allowing simultaneous update of multiple DACs in a system using theLDACpin.On the AD5334, AD5335 and AD5336 an asynchronousCLRinput is also provided. This resets the contents of the Input Register and the DAC Register to all zeros. These devices also incorporate a power-on-reset circuit that ensures that the DAC output powers on to 0 V and remains there until valid data is written to the device.The AD5334 / AD5335 / AD5336 / AD5344 are available in Thin Shrink Small Outline Packages (TSSOP).APPLICATIONSPortable Battery-Powered InstrumentsDigital Gain and Offset AdjustmentProgrammable Voltage and Current SourcesProgrammable AttenuatorsIndustrial Process Control |
AD5336+2.5V to 5.5V, 500µA Quad Rail-to-Rail Voltage Output 10-Bit DAC with Byte-Load Parallel Interface in 28-lead TSSOP | Data Acquisition | 4 | Active | The AD5334 / AD5335 / AD5336 / AD5344 are quad 8-,10-,and 12-bit DACs. They operate from a 2.5 V to 5.5 V supply consuming just 500 µA at 3 V, and feature a power-down mode that further reduces the current to 80 nA. These devices incorporate an on-chip output buffer that can drive the output to both supply rails.The AD5334 / AD5335 / AD5336 / AD5344 have a parallel interface. CS selects the device and data is loaded into the input registers on the rising edge ofWR.The GAIN pin on the AD5334 and AD5336 allows the output range to be set at 0 V to VREFor 0 V to 2 × VREF.Input data to the DACs is double-buffered, allowing simultaneous update of multiple DACs in a system using theLDACpin.On the AD5334, AD5335 and AD5336 an asynchronousCLRinput is also provided. This resets the contents of the Input Register and the DAC Register to all zeros. These devices also incorporate a power-on-reset circuit that ensures that the DAC output powers on to 0 V and remains there until valid data is written to the device.The AD5334 / AD5335 / AD5336 / AD5344 are available in Thin Shrink Small Outline Packages (TSSOP).PRODUCT HIGHLIGHTSAvailable in a 28-lead TSSOP packageLow power, single supply operation from 2.5 V to 5.5 V supplyConsumes 1.5 mW at 3 V and 3 mW at 5 VOn-chip ouput buffer can drive output to both supply railsProgrammable output range 0-VREFor 0-2VREF(via GAIN pin)APPLICATIONSPortable Battery-Powered InstrumentsDigital Gain and Offset AdjustmentProgrammable Voltage and Current SourcesProgrammable AttenuatorsIndustrial Process Control |
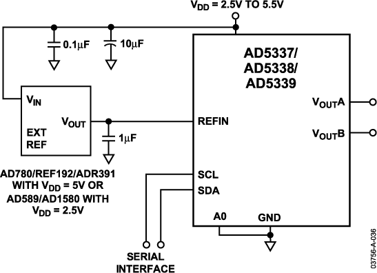
AD53372.5 V to 5.5 V, 250 µA, 2-Wire Interface, Dual Voltage Output, 8-Bit DACs | Data Acquisition | 3 | Active | The AD5337 /AD5338/AD5339are dual 8-, 10-, and 12-bit buffered voltage output DACs, respectively. Each part is housed in an 8-lead MSOP package and operates from a single 2.5 V to 5.5 V supply, consuming 250 μA at 3 V. On-chip output amplifiers allow rail-to-rail output swing with a slew rate of 0.7 V/μs. A 2-wire serial interface operates at clock rates up to 400 kHz. This interface is SMBus compatible at VDD< 3.6 V. Multiple devices can be placed on the same bus.The references for the two DACs are derived from one reference pin. The outputs of all DACs can be updated simultaneously using the softwareLDACfunction. The parts incorporate a power-on reset circuit to ensure that the DAC outputs power up to 0 V and remain there until a valid write to the device takes place. A software clear function resets all input and DAC registers to 0 V. A power-down feature reduces the current consumption of the devices to 200 nA @ 5 V (80 nA @ 3 V).The low power consumption of these parts in normal operation makes them ideally suited to portable battery-operated equipment. The power consumption is typically 1.5 mW at 5 V and 0.75 mW at 3 V, reducing to 1 μW in power-down mode.APPLICATIONSPortable battery-powered instrumentsDigital gain and offset adjustmentProgrammable voltage and current sourcesProgrammable attenuatorsIndustrial process control |
AD5338R2.5 V to 5.5 V, 250 µA, 2-Wire Interface, Dual Voltage Output, 10-Bit DACs | Data Acquisition | 5 | Active | The AD5338R, a member of the nanoDAC® family, is a low power, dual, 10-bit buffered voltage output digital-to-analog converter (DAC). The device includes a 2.5 V, 2 ppm/°C internal reference (enabled by default) and a gain select pin giving a full-scale output of 2.5 V (gain = 1) or 5 V (gain = 2). The AD5338R operates from a single 2.7 V to 5.5 V supply, is guaranteed monotonic by design, and exhibits less than 0.1% FSR gain error and 1.5 mV offset error performance. The device is available in a 3 mm × 3 mm LFCSP and a TSSOP package.The AD5338R also incorporates a power-on reset circuit and a RSTSEL pin that ensures that the DAC outputs power up to zero scale or midscale and remain there until a valid write takes place. It contains a per channel power-down feature that reduces the current consumption of the device to 4 µA at 3 V while in power-down mode.The AD5338R uses a versatile 2-wire serial interface that operates at clock rates up to 400 kHz and includes a VLOGIC pin intended for 1.8 V/3 V/5 V logic.PRODUCT HIGHLIGHTSPrecision DC Performance.TUE: ±0.1% of FSR maximumOffset error: ±1.5 mV maximumGain error: ±0.1% of FSR maximumLow Drift 2.5 V On-Chip Reference.2 ppm/°C typical temperature coefficient5 ppm/°C maximum temperature coefficientTwo Package Options.3 mm × 3 mm, 16-lead LFCSP16-lead TSSOPAPPLICATIONSOptical transceiversBase-station power amplifiersProcess controls (programmable logic controller [PLC] I/O cards)Industrial automationData acquisition systems |
| Digital to Analog Converters (DAC) | 5 | Active | |
| Analog Multipliers, Dividers | 12 | Active | |
| Digital to Analog Converters (DACs) Evaluation Boards | 4 | Active | |
AD53412.5V to 5.5V, 115µA Parallel Interface Single Voltage Output 12-Bit DAC | Evaluation Boards | 3 | Active | The AD5330/AD5331/AD5340/AD5341* are single 8-/10-/12-bit DACs. They operate from a 2.5 V to 5.5 V supply consuming just 115 μA at 3 V and feature a power-down mode that further reduces the current to 80 nA. The devices incorporate an on-chip output buffer that can drive the output to both supply rails, but the AD5330, AD5340, and AD5341 allow a choice of buffered or unbuffered reference input.The AD5330/AD5331/AD5340/AD5341 have a parallel interface.CSselects the device and data is loaded into the input registers on the rising edge ofWR.The GAIN pin allows the output range to be set at 0 V to VREFor 0 V to 2 × VREF.Input data to the DACs is double-buffered, allowing simultaneous update of multiple DACs in a system using theLDACpin.An asynchronousCLRinput is also provided, which resets the contents of the input register and the DAC register to all zeros. These devices also incorporate a power-on reset circuit that ensures that the DAC output powers on to 0 V and remains there until valid data is written to the device.The AD5330/AD5331/AD5340/AD5341 are available in thin shrink small outline packages (TSSOP).ApplicationsPortable battery-powered instrumentsDigital gain and offset adjustmentProgrammable voltage and current sourcesProgrammable attenuatorsIndustrial process control* Protected by U.S. Patent Number 5,969,657; other patents pending.Data Sheet, Rev. A, 2/08 |